Fórum témák
» Több friss téma |
Nem túl esztétikus megoldás, de ha megvan a cséve akkor fogod és szépen filctollal (ha mondjuk vasalod) átrajzolod a pöttyöket. Vagy akár utólag is odavezetékelgeted, azt kit érdekel hogy néz ki az alja, ha normálisav rögzítve van és biztonságos. Kifurigcsálod szépen. Vagypedig vársz holnapig és átrajzolom neked sprintbe, és exportálom nyomtatható fileba.
Megköszönném a többiek nevében is!
Van valakinek kedve ennek a 900W-os táp nyákjának a befejezéséhez?
Itt tart: A hozzászólás módosítva: Szept 23, 2015
Itt tartok a másikkal, mára elég volt(megtaláltam a trafót):
Érdekel majd a végeredmény!
Sok kitartást!
Nem tudom a téma indító cimopata is itt van-e még, írhatna majd róla egy cikket...
Meg kíváncsi vagyok hány embert érdekel a tevékenységem.
Mijen formátum az sch meg a brd? Tabon nem tudom megnyitni.
Eagle. Még fel is raktam.
Csak egy kicsit kellett volna visszaolvasnod 1:36-tól.
Nem hagyott aludni a nyáktervezés.
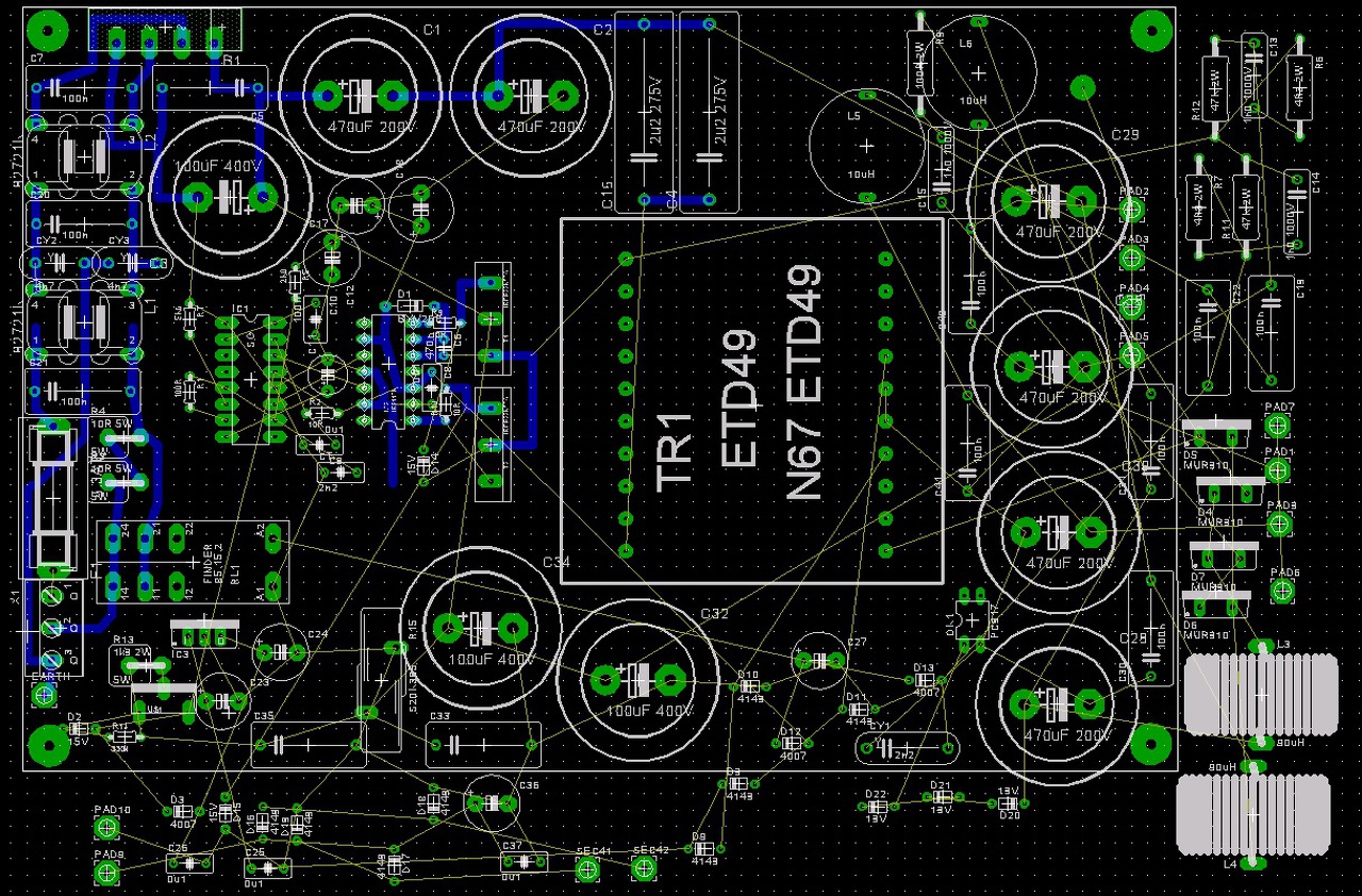
![]() Van benne 2db izmos átkötés, de elmegy. A kapcsolási rajzon a trafó bekötése nem passzol(pirossal jelölve), de nehéz új alkatrészt bevinni az Eagle-be, ez meg kéznél volt. Csinálhattam volna azt is, hogy figyelmen kívül hagyom a route-ot, de jó ez így. (aki ilyet épít, annak egyértelműnek kell lennie, hogy miről is van szó) Vezérlő IC-nek az IR21531-et ajánlom. A hozzászólás módosítva: Szept 24, 2015
Jee...és pont befér a trafó meg a kondik.
![]() Meg a teszt példány(toroid trafós volt): A hozzászólás módosítva: Szept 23, 2015
Kezdődhet a nagyfesz. FET, IGBT durrogtatás.
Teszt panel hátulja:
Ez valami bjúdiful...
Mire volt jó ez a "drótozás"?
Nagy áramok folytak...(teszt panel, nem egyből 230-al durgatunk)
A hozzászólás módosítva: Szept 23, 2015
Jujj
Ha nagyobb teljesítményre kell ott van a hidam rajza a topikban, nyákterv nincs de fotó van a kész áramkörről. Több végfokba be lett már építve, mennek évek óta gond nélkül. Műteherre 1,8kW-ot simán lenyom azokkal a fetekkel, amiket még SPafitól vettem jó régen 250Ft körüli darabáron. Nem kell bele semmilyen extra alkatrész, úgy csinálod meg ahogy akarod (keményre, rezonánsra, vagy akár pwm szabályozottra).
Nekem ezek az IR-es csodák nem jöttek be, de segédtápnak szoktam használni belőle ha éppen nincs más.
Ez mind szép és jó!
Tedd közkinccsé a nyákterved. Mert mint tudjuk, lényeges része az áramkörnek. Ezt hiányoltam már évekkel ezelőtt is. Csak megvan? Akár egy cikket is leközölhetnél. ![]() Tényleg SPafival mi van? Nagyon eltűnt a netről... A hozzászólás módosítva: Szept 23, 2015
Ebben én segítséget kérnék, hogy melyik az, mivel nem találom. Képkereséssel rengeteg találat van. Esetleg a fájl nevét tudod vagy fel tudod tölteni ismét?
Én se találom és már nem emlékszem a nevére.
![]() De egy jó nyákterv nélkül ne állj neki építeni full-bridge tápot! Majd jön Ge Lee és belinkeli talán. Én is kíváncsi vagyok rá, már rég láttam, de a nagy része rémlik.
Az a baj, hogy aki nem tud egy full-bridge-t összedobni kapcsolási rajz szinten(akár IC-s, akár trafós), az jó eséllyel csinál egy olyan nyákot és szerelést, hogy füstöl minden.
Persze nyák tervezésben segítünk, sőt én közzé is teszem az enyémeket. Itt a legfrissebb, talán ez lesz a végleges(sch trafó bekötés nem mérvadó!): Bár ez nem tud 2kW-ot...csak egyet max. És ez jóval egyszerűbb és nem 300W, ha nem is 2kW. A hozzászólás módosítva: Szept 24, 2015
Segédszekunder kicsit veszélyes: mindenütt megtartottad a tisztázást, ahol nem ott jelölted hogy ki kell marni, de itt nem. Ezt ajánlom mihamarabb javítsd! A tisztázási távolságokra itt is figyelni kell. Legegyszerűbb megoldás az lenne,ha a segédszekundert át raknád a primer oldali 2 lábra.
Vannak egyéb hiányosságok is: a szekunder oldali elkók és fóliakondik így nem szűrnek. Ugye: rávisszük a pályát az elkó lábára, majd onnan továbbviszük. Így a kondik most oldalágban vannak, tehát az ESR és ESL-jükhöz hozzájön még a nyákpálya induktivitása, így szabad az út a nagyfrekinek a kimenetre. További fasza dolog lenne, ha mivel a primeren relatíve kis áram folyik, így oda elég a trafó 4-6 lába (és akkor elsz hely a segédszekundernek), ellenben a szekunderen a közöspontra ugye 2x annyi vezeték megy, mint a két szélső pontra, így arra használj fel 4 lábat a 2 helyett. Könyebb lesz a vezetékeket forrasztani is. A 10 Ohmos ellenállásokkal nem nagyon lassú a FETek bekapcsolása? Illetve a PNP tranyó ér így valamit? A PNP tranyó bázisával párhuzamban van a 10 Ohm, tehát csak akkor kapcsol be a PNP tranyó, ha a 10 ohmon legalább 0,7V esik, tehát 70mA áram. Az IC ha jól emlékszem 200-300mA-re képes, tehát így a 10 Ohm miatt nem sok bázisárama lesz a PNP tranyónak, így a kisütő áram sem lesz túl nagy. Azt javaslom, hogy a 10 ohmot cseréld le egy 1N4148 diódára. Így az IC max áramával fog bekapcsolni, de a FET kikapcsoló árama meg jelentősen megnő. Mégjobban megnő, ha mást tranyót (pl 2N2906-ot, vagy 2N2907A-t használsz, mégpedig SMD tokban, a legtutibb pedig lomexben kapható FMMT549, olcsó és szuper - 9A-t mértem vele) Ha az IC ekkor túlzottan melegedne (mert azért csak nagy az általad használt ósdi FETek gate töltése), akkor használhatsz pluszban egy NPN tranyót bekapcsolása (2N2904 és 2N2222A tuti).
Nem ártana, ha az sch.png rajzodon korrigálnád a trafó körüli drótokat...
Egy kis 1N4148 ( segédtáp ) tkp. összeköti a GND-t az AGND-vel, a szekunder is összekötődik a segédtáppal.. Nehogy valaki ez után csináljon nyákot..
Köszi az észrevételt! Javítani fogom a tisztázási távolságokat, ezt valahogy elfelejtettem meg fix a trafó, nem ebbe való.
Azért egy jó kapcstáppal előállhatnál, vagy egy cikkel is, ha ennyire vágod. ![]() Hamarosan megy a javított kiadás, csak nem aludtam egy percet se. Így jó lesz?(most nincs kedvem rájönni, hogy kell új alkatrészt bevinni az Eagle-be, egy haver csinálta): A hozzászólás módosítva: Szept 23, 2015
Így jó lesz az sch és a brd trafó környékén?
A hozzászólás módosítva: Szept 23, 2015
Amúgy láttam, hogy egész éjjszaka fennt voltál.
Tessék, itt az én verzióm, ha érdekel valakit, komplett nyákterv és fotó. Minden adat oda van írva, menetszámok, és a drótok vastagsága is. Az ember ha első nekifutásra rá néz valóban bonyolultnak tűnik, de igazából egyáltalán nem az, sőt egész egyszerű.
Így jó.
Grat! De az én nyákom csak egy oldalas és kicsit könnyebben kivitelezhető...
Akkor itt a legújabb: A hozzászólás módosítva: Szept 23, 2015
Idézet: „Azért egy jó kapcstáppal előállhatnál, vagy egy cikkel is, ha ennyire vágod. ” Amik eddig vannak cikkeim, nem elég? Vagy te sem néztél körül, meg lapoztál vissza, és ezért nem tudod kinek beszélsz... A hozzászólás módosítva: Szept 23, 2015
|
Bejelentkezés
Hirdetés |







Sok kitartást!







Mire volt jó ez a "drótozás"?











