Fórum témák
» Több friss téma |
Fórum » Csöves erősítő készítése
Ne feledd betartani a fórum viselkedési szabályait, és a topik megmaradásának feltételeit. [link]
A téma átmenetileg fagyasztva lett, hozzászólni nem tudsz!
Úgy próbáltam, hogy kivettem a tápból a diódákat, a levegőbe csináltam belőle egy hidat kondival, és úgy próbálkoztam az osztóval, de úgy még rosszabb volt. Végül az hozta meg az eredményt, hogy próbáltam többféleképpen testelni. A próbáltam legalább 4 helyen, végül az egyik oldalt a fázisfordító cső mellett lett a legjobb.
Még mindig van benne egy kis brumm (pár mV) de ha lekötöm a fűtést az ugyanúgy benne marad, tehát az inkább valami zavar. Nem is nagyon hallható. Bekapcsolt gép teljesen elnyomja. Remélem a dobozolással ez is meg fog szűnni.
Ahogy Moszkvai is írja. Úgy válassz ellenállásokat az osztóra, hogy 1mA körül folyjon rajtuk. Ide csak potenciál kell.
Örülök, hogy lett rá megoldás!
220k és 75k-val próbáltam, de valamiért nem lett jó.
Így testre húzva maradhat, vagy ettől lehet valami baja a csőnek? Már 2 hete így megy, úgyhogy elég stabil. Igazából már csak dobozolásra vár.
Tegnap vettem fel ami itt látható. http://youtu.be/SR6njmiw3z8
Érdekelne a véleményetek, hogy miért működik kivezérlésjelzőhöz hasonlatosan a két végcső.
Van MV3-ad? Nekem van, de nem néztem bele ilyen meghajtásnál...
Nem volt túlhajtva, ez a saját torzítása. kb. 12 óráig tekertem ki a hangerőszabályzót az ECC csatornán.
Mivel lenne célszerű kivágni/fúrni a csöveknek a lyukakat a rackem tetején? CNC-hez nem tudok hozzájutni és fúróval sem tudok olyan nagy átmérőt fúrni.
Èn reszelővel csináltam.
Én ilyennel vágtam: Bővebben: Link
Lehet kapni külön is méreteket és nem túl drágán (1500-2000Ft egy darab, átmérőtől függően). Létezik 18/19/20mm, ezek noválhoz jók. Oktálhoz azt hiszem 24 vagy 25mm-es kell általában.
Lehet persze, ha meghaladod a határértéket. Rajz alapján nem lenne gond szerintem. 70V belefér. Hogy elindulásnál mi játszódik le, azt nem tudom, de talán nem is érdekes. Üzem közben oké.
Sziasztok!
Segítséget kérnék tőletek. Ha egy Csöves erősítőt aminek a kimenő trafója 4 ohmos egy 8 ohmos hangfallal terhelném /használnám/ tartósan, akkor a nem megfelelő illesztés miatt károsodik a trafó vagy a végcsövek? Köszönöm!
A trafó az kevésbé amennyiben nem kókányolt viszont a cső az már kicsit talán de ez sok mindentől függ még !
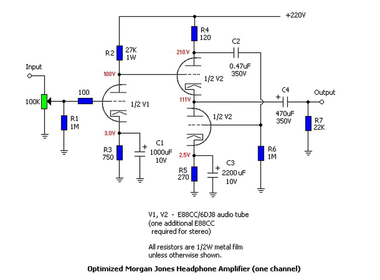
Sziasztok! Az alábbi képen lévő kapcsolás használható ~70 ohmos fejhallgató meghajtására, mely ellenállásoknál kell 1 vagy 2 wattos ellenállásokat alkalmazni? Válaszokat előre is köszönöm!
Én személy szerint csak kimenővel használnám, már csak az esetleges átütés veszélye miatt is.
Nem szivesen hangatnék a fülemben 237V-nyi ívhangot ![]() Ha meg már van kimenő és megvan az illesztés akkor lehet végfok és fejhallgató erősítő is. Vagy lehet végfok, fejhallgató kimenettel... ECC-nél Anód-katód körbe 1W EL-nél Anód-katód körbe 2W Sima Ohm törvénnyel kijön 40V és 1,5KOhm = 1,066W, ide tennék 2W-ot Egyébként csöveses eszközöknél inkább 1W vagy a feletti ellenállásokat használnék, már csak az üzemi feszültségek miatt is (ahol kevesebbnek tűnik a feszültség, ott esetleg lehet több, ha tönkremegy a cső) De ez csak az én véleményem, vannak is rutinosabbak is, várd meg az ő véleményüket is. Max ha valamit rosszul mondtam, kijavítanak és én is tanulok belőle.
Köszi, a csatoló kondit el kell hagyni kimenőtrafó használatakor? Amúgy fejhallgató erősítőnek használnám, de nem értem miért veszélyes az az "ívhang"
van csatoló kondi
Én hagynám a fenébe azt a kapcsolást. Javaslom építsd meg a képen lévőt, amennyiben nem szeretnél a csövekre sokat költeni a munkapontok módosításával használhatsz 6N1P-t, vagy a rajzon lévő értékekkel 6N23P-t.
Köszi, az ajánlást de ezt már megépítettem E88CC csövekkel
Esetleg tudnál róla mondani egy véleményt? Énis gondolkoztam hogy vagy ez vagy GI-30,de nemtudok dönteni,még egyiket sem halgattam.
Egész jó hangja van, egy 70 ohmos Sony felhallgatótrendesen meg tud hajtani, torzítás, és brumm nélkül
lehet hogy csak én nem hallok jól, de a közép, magas egy picit dinamikusabb mint a mély
GI-30-ról valaki esetleg tud véleményt alkotni?
Sajnos az én fejhalgatóm 200ohm-os .
Akkor még jobb dolgod van
Jelenleg külön trafóval lehet csak használni, de ha találok bele egy 150 voltosat akkor már késznek mondhatom
Minél nagyobb a kimeneten a terhelő ellenállás annál jobban hajtja a cső?
Van több fejhallgatóm is 400 Ohmig és pl van egy 300 Ohmos Senheiser azzal hangosabb volt, tapasztalatom szerint
Valamiért a GI barátságosabbnak tűnik mint fejhalgató-erősítő,bár lehet a kisebb anódfeszültség miatt.
Tudomásom szerint a GI-30 egy 5 kV-os adócső. Tetróda. Ezek nem igazán a kis anódfeszültségről és impedanciáról híresek. Senkit ne tévesszen meg max anódáram, impulzusüzemre vonatkozik. De valaki cáfoljon meg....
Ettől függetlenül kezdőknek nagyon jó cső, és 80V anódfesszel is szépen elboldogul egy 32 ohm-os fejhallgatóval. 2-300V körül remek SE erősítőt lehet csinálni egy GU29/GI30 ból
Teljesen igazad van. Nekem volt alkalmam hallani, de egy ilyen bőven lezenéli.
|
Bejelentkezés
Hirdetés |







