Fórum témák
» Több friss téma |
Fórum » Rendezvény-hangosítás (PA) hangtechnikái
Témaindító: sound.man, idő: Nov 25, 2007
Témakörök:
Szevasztok. Egy kis segítséget, tanácsot szeretnék kérni. Itthoni felhasználásra lenne néha néha pár házi bulira. Ahol nem a legfőbb dolog a minőség. Viszont a mély dinamikája az legyen viszonylag jó. Szeretem a dörmögős hangokat!
![]() Kiválasztottam pár hangfalat, és olyan kérdésem lenne, hogy Ti melyiket ajánlanátok? RH Sound LK618-12 LEWITZ PA 215B Voicekraft LK-618-12 Előre is köszönöm a válaszokat.
A voicekraft és az rhsound ugyan az
![]() Tapasztalatom a 15"-ossal van, mélye nincs, magasa dettó...a mélyen 134mmes mágnes van, magasa a MNC kis drivere. A lewitzel nem volt még dolgom, arról nincsvéleményem.
LEWITZ PA 215B az egész jó erre a célra . Egy jó kis erősítővel .
Ha jót akarsz magadnak keresel itt egy kollégát épít neked quad 405 erősítőt 1000x jobban jársz mint ezzel !
Helló!
Valakinek van esetleg freki mérése MNC 33354 magashoz? Kinek milyen hangváltó vált be a típushoz?
Szia!
Tekercs és 1µF sorba a magassal, nekem ez van most és bevállt, de függ a tölcsértől is.
Elég kicsi tölcsér van rajt. Nem vág így túl magason? Mekkora tekercset tettél rá?
Nekem 2,8kHz-nél van vágva 18dB/oktávval.
Jól szól? Milyen végfokkal és mennyire terheled?
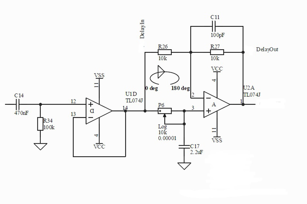
Sziasztok. Szükségem lenne egy elektronikára amivel tudom az audio jelet késleltetni (DELAY).
Nem szeretnék emiatt rendszerprocesszort vásárolni, maximum 10ms késleltetésre lenne szükségem. Erre kellene valami elektronika, találtam egy ilyet ami a képen van, de nem vagyok benne biztos hogy ez az. A hozzászólás módosítva: Nov 5, 2015
Sziasztok! Adott egy Proel PRL 1300-as végfok. Volt már végtranzisztor cserélve benne mert meghibásodott. Elég sok ideig működött, most azt a problémát produkálja, hogy ha jobban ráengedem a hangerőt protect-be megyen, ha lejebb veszem a hangerőt akkor meg szintén működik. Találkoztatok már ilyen problémával? Nem tudom eldönteni hogy maga a végfokozat lehet a ludas, vagy a védelmi áramkör?
Szia.
Hangszóró nélkül is ezt csinálja? Egyébként nagyon gyanús, hogy az egyik végtranyó nem halt meg, de megnyúlt. Vagy még az is lehet, hogy a hangszóró nyúlt meg, ès megyeget még de nem 8 vagy 4, hanem 2 ... 1 ohm -os. De mondom inkább a tranyó lehet a kaka valamyik.
Szia! A hangfalnak megvan az ellenállása, hangszóró nélkül is protect-be megy ha ráadom a hangerőt, most megpróbáltam külön táplálni a két csatornát, mind a kettővel ezt játsza. Még a segédtápra gyanakszom, megpróbálom megtáplálni majd PC tápról (+/-12V), gyárilag +/-18V ból állít elő két stab. IC vel +/-12V-ot. Bocsi hogy ide írok, az Erősítő mindig és mindig topicba nem válaszoltak, már kétszer is felraktam.
A hozzászólás módosítva: Nov 10, 2015
Úgy néz ki helyrejött, biztos gerjedhetett. Volt egy ellenállás a GND és doboz között ami 0,32M ohm-ra volt megnyúlva, 10 ohm helyett, egy pár helyen a relé tápjánál átmelegítettem a forrasztási pontokat, most úgy tűnik hogy működik, simán ki tudom vezérelni, anélkül hogy protect-be menne.
A hozzászólás módosítva: Nov 12, 2015
Sziasztok!
Keresek bekötési módokat 2.1-hez zenakari cucchoz! Van 1 Invotone Sub aktívláda, 2 passzív top ,LD Systems DEEP2 végerősítő 2x800 W/2 Ohm LD Systems keverő, 12 csatornás , effektprocesszorral, USB MP3 lejátszóval ezeket kellene összehozni! Előre is THX! A hozzászólás módosítva: Nov 22, 2015
Mi itt a kérdés? A legtöbb aktív subnak van L+R bemenete és topok felé két XLR kimenete és belül aktív váltó, azaz a keverőröl jövő jelet viszed a sub-ba majd onnét az L-R kimeneti jelet tovább a végerősítőbe amire a két top hangfal van kötve. A keverő sztereó bemenetére meg kötöd az MP3 lejátszót. Ha ez az összekötés nem megy akkor ne nagyon akarj hangosítani...
Köszi választ! De én csak 2 top-al nyomultam eddig, nem volt nagy kunszt összekötni a rendszert!
Most tudtam 1 kicsit feljeszteni!
Kösd össze a cuccot ugyanúgy, ahogy eddig volt, a mélyládát meg kösd a végfok "Link" kimeneteire.
Általában a basszus középre van keverve, úgyhogy elvileg elég csak az egyik kimenetet használni, de biztos, ami biztos, használd mindkettőt. A hozzászólás módosítva: Nov 22, 2015
Annyival egészíteném ki ozpecs egyébként korrekt hozzászólását, hogy a subokon általában van egy high pass illetve egy fullrange kimenet. A high pass kimenetről menj a végfokba, így a subok által lesugározható jelek nem kerülnek föl a topládákra fölöslegesen terhelve azokat. Érdemes figyelni a váltási frekikre... Általában állítható a subokon.
Ez a legkorrektebb. De ezen a mélyládán valószínűleg csak linkelt a bemenet. Akkor meg egy crossover kell még a korrekt megoldáshoz.
A hozzászólás módosítva: Nov 22, 2015
Hi!
Van ilyen benetünk! Köszi a hozzászólásokat! http://www.hangszerdiszkont.hu/hang/aktiv-hangfalak/invotone-as15sa...o.html
Sziasztok! Volt valakinek közületek PKN erősítője? Mi a véleményetek róla?
Eredeti kínai 2000-es Lexon-jaim helyett akartam venni használt XD II-est, de nem működött, az eladó váltig állította hogy eddig semmi baja nem volt, nem tudja hogy mi lehet vele.
Egy órán át próbálgattuk de semmi. Azóta is a Lexonok vannak, le nem cserélném semmi másra, esetleg csak ha ingyen adnák! A hozzászólás módosítva: Nov 28, 2015
Nekem 2 is van nagyon elégedett vagyok velük, megbízhatóak és sokat tudnak, de csak a fekete előlaposakat szabad megvenni a piros meg szürke az nagyon régi.
Nekem az említett piros-szürke előlapos volt. PKN XD1600-as.
Az előlapján nagyon könnyen sérültek a ledek (kiszakadt a lábuk a panelről, mert nem volt távtartózva, óhatatlanul megnyomtuk őket és lehetett forrasztgatni...). A hangja picit más, mint egy analógé. A teljesítményét nem tudtuk kihasználni, így csere lett egy SIVA PPA 800-asra, szerintem jó döntés volt. Az tény, hogy nagyon könnyűek (bezzeg a SIVA). Én inkább mélyre ajánlanám.
A feketék hangra is meg müszakilag is sokkal jobbak világszinvonalu termékek
Nekem személyszerint nem volt,de annyit tudok hogy 4 db 18" os mélyet egy piros előlapos xd 1600 as gond nélkül vitt,és 195v állt rendelkezésre a focipálya közepén
Ugyanúgy verte a mellkasunkat mint ha 240 v lett volna a feszültség a sárga tescos black friday os hosszabító végén
kb 180V-tól vagy kicsit még kisebbről is gond nélkül üzemel stabil tápja van nagy pufferbankkal, a legtöbb konkurrens termékhez képest sokkal jobb, pár darab megfordult nálam részben javításra részben csak átnézésre, használatra. Műszaki szemmel nézve is messze a legjobb amiket szétszedve eddig láttam
Ja és nem fűződik érdekem a dicséretükhöz Mondjuk jó pár van amit nem szeretnék javítani szerencsére a PKN mivel magyar megfelelő szervízháttere is van. |
Bejelentkezés
Hirdetés |







Ugyanúgy verte a mellkasunkat mint ha 240 v lett volna a feszültség a sárga tescos black friday os hosszabító végén 