Fórum témák

» Több friss téma
Fórum » Kapcsolóüzemű táp 230V-ról
 
Témaindító: cimopata, idő: Szept 13, 2006
Témakörök:
Lapozás: OK   558 / 788
(#) Kovidivi válasza Transztyuszeres hozzászólására (») Okt 23, 2015 /
 
+-38V, 20A, tehát kb. 80V 20A.
(#) Ge Lee válasza szikorapéter hozzászólására (») Okt 23, 2015 / 1
 
Az "ingadozás nélkül" az nem egy egzakt meghatározás. Stabil feszültség csak szabályozással lesz, viszont arra egy végfoknak nincs szüksége. Amire szüksége van az az hogy a táp terhelhető legyen, azaz a kivezérlés növelésével illetve a dinamikacsúcsokban se legyen komolyabb feszültségesése. Ezt nem nagyon lehet úgy teljesíteni hogy teszünk egy fél szatyor elkót a táp kimenetére, főleg kapcsolóüzemű táp esetén nem. Célravezetőbb túlméretezett tápot építeni, de ezt mindig a felhasználás dönti el. Ha a lakásban fogsz zenét hallgatni vele kisebb kivezérlésen akkor inkább alá kell méretezni, túl akkor kell ha folyamatosan a teljes kivezérlés közelében fog üzemelni.

A PC tápot némi átalakítással alkalmassá tudod tenni a feladatra, szét sem kell hozzá bontani, de abból ne nagyon számíts 250W-nál többre. A PC trafó lehetőségeit 4-5 oldallal ezelőtt leírtam, tudsz belőle kb. +/- 39V-ot csinálni, olyan 6A mellett. Ekkor nincs szabályozás, teljes kitöltéssel működik a táp.
(#) vipera1997 hozzászólása Okt 23, 2015 /
 
Sziasztok!
Szeretnék építeni egy körübelül 1kW teljesítményű vagy feletette lévő kapcsolóüzemű tápot.
2*80-85V kellene egyenbe persze.Valakinek van ehhez terve vagy kapcsolása?
Előre is köszönöm a válaszokat.
(#) kt hozzászólása Okt 23, 2015 /
 
Sziasztok, szeretnék meghajtani valahogy egy 24v 150w os halogén izzót, de nincs ötletem hogy mivel lehetne egyszerűen megoldani.
Tudnátok segíteni ?
(#) Ge Lee válasza vipera1997 hozzászólására (») Okt 23, 2015 /
 
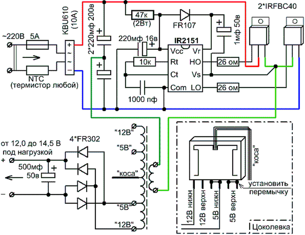
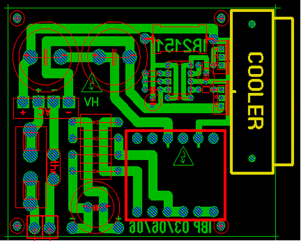
Egy az van, ott van a 2kW-os hidam rajza a képek között, a legutolsó a rezonáns változat. A másik lehetőség a félhíd, mondjuk egy IR2153-al aminek meg van combosítva a kimenete komplementer emitterkövetőkkel, és hajt 1-1 izmosabb fetet vagy IGBT-t. Ilyen rajzot is találsz, ha a topikban nem is a neten biztos.
Kész nyákterv beültetéssel egyikhez sincs, azért neked kell megszenvedni, vagy megkérni valakit hogy csináljon hozzá.
(#) vipera1997 válasza Ge Lee hozzászólására (») Okt 23, 2015 /
 
Nyáktervezéssel nincs bajom, kezdő számára melyiket ajánlanád?
(kapcsolóüzemű tápot még nem csináltam)
(#) Ge Lee válasza kt hozzászólására (») Okt 23, 2015 /
 
Lehet ilyet készen kapni, árat nem tudok mondani meg kell nézni az ebay-en. A másik lehetőség a PC táp trafója, azzal is lehet 24V-ot csinálni a megfelelő körítéssel.

Az oroszok egy egyszerű megoldása. Neked nem kell a szekunderre sem dióda sem kondi, és a 2 "5B" kivezetés között kapod a 24V-ot.
(#) Ge Lee válasza vipera1997 hozzászólására (») Okt 23, 2015 /
 
Azért kapcsolóüzemben a nyáktervezés egy kicsit más. Az ajánlást meghagyom másoknak, vagy a saját döntésednek, hogy az enyém ne befolyásoljon.
(#) vipera1997 válasza Ge Lee hozzászólására (») Okt 23, 2015 /
 
Rendben
A feszültségméretezést hogy kellene megvalósítanom ennél a kapcsolásnál?
(#) Ge Lee válasza vipera1997 hozzászólására (») Okt 23, 2015 /
 
Egy egy lehetséges megoldás a hídra és a félhídra. Előbbi saját készítés (prototípus ), utóbbi netes rajz. Nem vagyok látnok, így nem tudhatom hogy a témában kinek mennyi infó van a fejében, és tapasztalat a kezében. Minden szükséges infót nem lehet leírni egy hozzászólásban, ha kevéssel rendelkezel belőle akkor végig kell olvasni a topikot, vagy legalább a felét.
(#) vipera1997 válasza Ge Lee hozzászólására (») Okt 23, 2015 /
 
Az 1. kép elég bíztató, a feszhez se sokat kell nyúlni.Olvasgatok akkor ezerrel, köszönöm a segítséget addig is
(#) Ge Lee válasza vipera1997 hozzászólására (») Okt 23, 2015 /
 
Gondolom le van írva a cikkben ahonnan a rajz való. A híd esetén az egyenirányított és pufferelt hálózati feszültségből megszaggatott négyszögfeszültség van a trafó primerjén (tehát kb. 300-310V-os négyszögfeszültség), félhíd esetén pedig ennek a fele. A kommersz ferritek kb. 0,17T-ig gerjeszthetők különösebb melegedés nélkül, ennek ismeretében a menetek kiszámítása pont ugyanolyan mint egy hagyományos hálózati trafó esetén. Annyi a különbség hogy a képletben a 4,44 helyett 4 van, mert nem szinusz hanem négyszög a feszültség (görbe alatti terület).
(#) vipera1997 válasza Ge Lee hozzászólására (») Okt 23, 2015 /
 
Még egy olyan kérdésem lehetne, hogy az EF25 az milyen féle vasmag lenne?
(#) V1rusH válasza Ge Lee hozzászólására (») Okt 23, 2015 /
 
Szétszedtem, és nem légréses.

glaci: lerajzolnád a kapcsolás összeállítását? A soros rezgőkör a kondi és a tekercsből álljon? Nem látom át, hogy a feszültség osztó hogy kapcsolódjon hozzá és miként mérjek.
Gondolom a hangkártya jelét erősítenem kell!
A hozzászólás módosítva: Okt 23, 2015
(#) granpa válasza vipera1997 hozzászólására (») Okt 23, 2015 /
 
Jó helyette más is: EE25(30) légrés nélkül, EI30 légréssel. PC tápból. Tanulmányozd az Inverteres hegesztő trafó témát, "Erdgab" írásait.
A hozzászólás módosítva: Okt 23, 2015
(#) Ge Lee válasza vipera1997 hozzászólására (») Okt 23, 2015 /
 
Ferrit. Az EF25 nincsen kőbe vésve, nekem éppen az volt akkor, meg a mérete is nagyjából megfelel. Nagyobb nem kell, a kisebbhez meg nagyítószemüveg meg lámpa kell a tekeréskor, legalábbis nekem. Hasonló méretű gyűrű is jó. A lényeg hogy ne legyen a magban légrés.
PC tápokban lévő meghajtótrafó (EE16) is jó, ha rá tudsz préselni 5 sort. De talán a hálózati zavarszűrőjében lévő E mag is, bár azt sosem néztem meg.
Viszont a kérdéseid alapján azt javaslom, hogy mielőtt nekiállnál egy ilyennek olvass nagyon sokat a topikban.

Az EF tulajdonképpen E25, csak eltérnek a szárak méretei. Itt egy Tali-s katalógus a méretekkel.

E_magok.pdf
    
(#) vipera1997 válasza Ge Lee hozzászólására (») Okt 23, 2015 /
 
Huzalnak milyen huzal kellene?
(#) glaci válasza V1rusH hozzászólására (») Okt 23, 2015 /
 
Szia!
Segítségül egy linket adok ismeretlen induktivitás vagy kondenzátor meghatározás. A BODE bemenet helyére kerül a multiméter AC feszmérésben.
Itt visszalapozva sok mindent lehet tanulni.
Egyébként az előző leírásnál Bővebben: Link hibáztam, de ferci
fórumtárs kijavított.
Idézet:
„Hali!
Soros rezgőkörnek az impedanciája rezonancián elvileg 0 Ω... ha ezt sorbakötöd egy ellenállattal, akkor abban a pontban max feszt fogsz rajta mérni.
Kevered a párhuzamos rezgőkörrel.
üdv, ferci”
A hozzászólás módosítva: Okt 23, 2015
(#) Bassmester válasza szikorapéter hozzászólására (») Okt 24, 2015 /
 
Ha 2x200W/8 Ohm leadása a cél, akkor méretezd a tápodat +/- 40V üresjárati feszültségre.
Mivel zenét fogsz hallgatni rajta hangsugárzón, nem pedig szinuszt egy 8 Ohm-os ellenálláson, bőven elegendő hozzá egy olyan tápegység ami kb 6A-rel terhelve kb 72V-ot (+/-36V) képes tartani. Egy kétoldalas, szinuszos-műterheléses teszten egy ilyen táp jócskán beesik kb 60V környékére, de rendeltetés szerűen hajtva bőven kiszolgálja a végfokot.
A hozzászólás módosítva: Okt 24, 2015
(#) V1rusH válasza glaci hozzászólására (») Okt 24, 2015 /
 
Köszönöm a segítséget!
Fercivel is váltottam pár szót ez ügyben, így ennyi segítséggel már sikerülni kell a mag Al értékét meghatározni!
(#) Ge Lee válasza Bassmester hozzászólására (») Okt 24, 2015 /
 
Tegyük hozzá, hogy a hangsúly azon van mit tekintünk rendeltetésszerű használatnak. Ezzel a szinusz-zene meg crest faktor dologgal azok szoktak érvelni akik még sosem csináltak ilyet. Ha beesik a táp 80-ról 60V-ra az egy szobaerősítőnél teljesen rendben van, de egy bulierősítőnél katasztrófa. A süket is meghallja, élvezhetetlen lesz a zene. Ami nem gond akkor ha már eleve az.
(#) Bassmester válasza Ge Lee hozzászólására (») Okt 24, 2015 /
 
Csináltam már ilyet
A lényeg, ha a táp 6A -rel terhelve nem esik +/- 36V alá és ezt huzamosan tudja, akkor megfelel a 7294 sztereó hídhoz még buli célra is.
(#) p_kowa válasza Ge Lee hozzászólására (») Okt 24, 2015 /
 
Szia!

Nincs véletlenül ilyen Talis katalógusod toroidokról is? Köszi!
(#) Fenyő hozzászólása Okt 24, 2015 /
 
Sziasztok!

Szeretnék egy kis segítséget kérni, LED-et vezérlő táp ügyben.

Egy asztali lámpát szeretnék csinálni, ezen LED-ből építve: Cree XP-L

4 db ilyen LED-et szeretnék sorba kötni, és ehhez kellene egy meghajtó.
Ez mindjárt meg is határozza az alábbi paramétereket, azaz ilyen táp kellene:
Input: 240VAC
Output: 10 - 14 VDC, max 3000 mA. Maximum 40W -ot enne a 4 LED.
Egy olyan tápra lenne szükségem, ami ezen paraméterekkel rendelkezik, és kb 50 mA-től 3000mA-ig tudom állítani a kimenetét egy potméter segítségével.

Már hosszú órák óta bújom a netet, és nem találok sehol se ilyen tápot. Néztem Ebay-t, DealExtreme-t, Guglit, mindent.
Úgy néz ki, hogy elkerülhetetlenül magamnak kell építenem egy ilyet.

Ehhez persze szükségem lenne egy kapcsirajzra. Tudnátok segíteni?

Itt az oldalon is néztem több kapcsirajzot, de egyik sem passzol teljesen a fenti paraméterekhez.

(amúgy elektronikával csak eléggé kezdő hobbista szinten foglalkozom, mert alapvetően én programozó vagyok. Viszont néhány egyszerűbb kapcsiüzemű tápot - meglévő kapcsirajz alapján - már összeraktam)

Előre is köszi!
(#) p_kowa válasza Fenyő hozzászólására (») Okt 24, 2015 /
 
Bővebben: Link

Ez megfelelne, graetz és trafó kell elé, meg egy 30V os túlfeszvédő(ha a trafó 24VAC), és 230ac ról is megy
(#) lorylaci válasza Fenyő hozzászólására (») Okt 24, 2015 /
 
Ha veszel egy általános 12V-os kis kínai tápot, akkor azokon van egy trimmer, amivel modnjuk 10-14V között tudod állítani. Innentől kezdve a LED-ekkel sorbakötsz egy söntöt (ami amúgy is ajánlott), akkor a sönt megfelelő megválasztása eseetén 10V-on mondjuk 50mA, 14V-on 3A fog folyni.

Méretezd űgy a söntöt, hogy a trimmert maxra tekerve akkor éri el a max áramát a LED. Ez egy kis kísérletezéssel jár (kell hozzá egy multiméter), de egyszerű és olcsó megoldás.

Ha mindenképp te akarod megcsinálni, akkor ez a kapcsolást jó lehet neked. Az IC-ből kapható oylan változat ami tud ekkora teljesítményt, és Myrra márkával SOSelektroniknál meg több cégnél is kaphatóak bele való trafók.
(#) Ge Lee válasza p_kowa hozzászólására (») Okt 24, 2015 /
 
Tessék.

Ring.pdf
    
(#) Fenyő válasza p_kowa hozzászólására (») Okt 24, 2015 /
 
Na, ez már jó! Köszi!

Csak néhány dolgot nem értek.
Az egyik, hogy ez most akkor egyben akkutöltő is?
Merthogy ilyen charging LED indicator van rajta.
Aztán meg, ezen az van, hogy CC / CV, vagyis Constant Current, Constant Voltage.
Még külön poti is van a kettőnek rajta. De nem láttam rajta valami kapcsoló félét, amivel át lehet állítani CV-ről CC -re pld. Hogy állítom Constant Current üzemre?
Aztán azt nem írják az adatlapján, hogy hány Wattra méretezték. Oké, hogy 5A-en magas fesz mellett az sok wattot jelent, nade így hűtés nélkül pld ez el is bírja vajon a 40Wattot (elfüstölés nélkül)?

EZ a trafó jó lenne?
Kicsit gyanúsan olcsó, vajon tényleg kibír 50W-ot?

Persze ha viszont 12VAC a bemenete az elektronikának, akkor viszont 2 LED-et kell sorba kötnöm, és két ilyent párhuzamosan (2x2 blokk), és akkor az elektronikának 5-7 V -okat kell csinálnia.
(#) Fenyő válasza lorylaci hozzászólására (») Okt 24, 2015 /
 
Ez a söntös dolog érdekes megoldás.
De azért inkább maradnék a rendes áramszabályozásnál.

Nem akarom mindenképp magam megcsinálni, csak ha a bolti/ebay-es megoldás nagyon drága lenne.
Pont a linkelt kapcsolást néztem korábban, csak néhány dolog nem világos belőle.
Az egyik, hogy mivel itt két kapcsolás van, a kettőből (6. oldalon és 8. oldalon) vajon mindkettő jó lenne nekem, vagy csak a 8. oldalon lévő?
Aztán meg az sem vili, hogy a kimeneti áramot hol tudom szabályozni (50mA - 3000mA), mit kell változtatni az áramkörben hozzá.
Erősebb IC-nek pld EZ jó lenne?

Meg mást nem kell erősebbre cserélni az áramkörben?
Meg hűtés?
(#) dB_Thunder válasza Fenyő hozzászólására (») Okt 24, 2015 /
 
Idézet:
„Ez a söntös dolog érdekes megoldás.
De azért inkább maradnék a rendes áramszabályozásnál.”

Miért, szerinted a gyáriban hogy oldják meg az áram szabályozást?
Következő: »»   558 / 788
Bejelentkezés

Belépés

Hirdetés
XDT.hu
Az oldalon sütiket használunk a helyes működéshez. Bővebb információt az adatvédelmi szabályzatban olvashatsz. Megértettem