Fórum témák
» Több friss téma |
Fórum » VF2 végerősítő
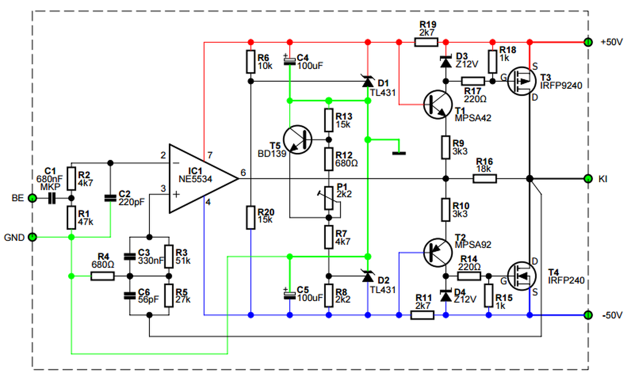
Sziasztok. Az alábbi rajzot ha +-39-40v-al szeretném üzemeltetni, kell az alkatrészeken módosítanom valamit? Plusz TL071-el helyettesíthetem az IC-t? Köszi.
A hozzászólás módosítva: Nov 5, 2015
Szia!
Én is ezt építettem meg. Nekem reloop kolléga R11 és az R19 értékére 2k2-t mondott +-40V-ra.
Mennyi nyugalmi áramot állítottál élesztésnél?
80mA-t állítottam be. A tapasztalataimat a 129. oldalon írtam le.
Ja igen: betehetsz TL071-et is, de az zajosabb.
Elolvasgattam a hozzászólásaidat, de te nem pont ezt építetted meg hanem ezt.
Szia! A műveleti erősítő tápáramát kell a tápfeszültséghez igazítani, mely azonos mindkét kapcsolásnál.
Rendben (gondolom erre gondoltál ) utána nézek a trafós dolognak és a tápnak köszönöm a segítséget.
Igen, erre!
Ez tökéletesen működik.. Annyi hogy érdemes az ic-ket cserélgetni más típusokra.. Nekem egy BB Opa van, volt benne, azokkal is érdemes kísérletezgetni, más hang karaktereket adnak a különböző ic-k!
Rendben akkor ezt fogom megépíteni. Sajnos botfülű vagyok, de majd próbálok kisérletezni
Sziasztok.
GF400 erősítőnél a kiírt ponton (MJE tranyó kollektora) 80V körüli feszültséget kellene mérnem viszont tápfesz közeli értéket mérek. Mi lehet ennek az oka új diódák és tranzisztorok esetén? A rajztól annyit tértem el, hogy a diódák és az ellenállás fordított sorrendben van beforrasztva de helyes iránnyal. Elvben ez nem lehetne probléma. Annyi még, hogy a BC tranyokhoz nincs berakva az összekötő 100 ohm. Köszi a segítséget előre is! A hozzászólás módosítva: Nov 14, 2015
Ha minden alkatrész jó, akkor mást nem tudok elképzelni mint azt hogy kihagytad a BC bázisáról az ellenállást, ami így a 18k-n keresztül kinyit.
Sziasztok!
A 400W-os Monster dokumentációira lenne szükségem ha valakinek megvan akkor azt nagyon megköszönném! (Nyák-beültetési-kapcsrajz, stb...) Esetleg a GF400 is érdekelhet! Köszi a segítséget előre is! A hozzászólás módosítva: Nov 14, 2015
A BC-k kollektorán ugyan úgy tápfeszt mérek. Kérdés, hogy az áramkorlát hogy működik? Ott pár voltos értéket kellene kapnom. A BC-k bázisa most nem is kap vezérlést. Lehet hogy pont ez a baj?
A 18 K a táp függvényében hogyan variálódik?
De kap. A BC640-nek mivel PNP, a kinyitáshoz az emitteréhez képest negatívabb feszültség kell, és a 18k-n keresztül oda van kötve, mivel a 100 ohmot ami zárva tartaná kivetted. Rakd vissza és rendbe jön.
Nem nagyon tudom értelmezni a kérdést. Ha arra gondolsz hogy kisebb tápfeszültség esetén kell-e változtatni rajta, akkor igen. Hogy a tranyó bázisán mekkora feszültség van, az a 2 ellenállás (feszültségosztó) 18k/100ohm arányától függ. A rajz szerinti esetben olyan 400mV körül, az emitteréhez képest. Ehhez adódik még hozzá terheléskor a 0,22ohmon eső fesz, meg bonyolódik a kivezérléssel, mert ugye olyankor a kimenet pillanatnyi értékének megfelelően alakul a 18k alsó fele. De nem fogom újra leírni az egészet meg számolgatni, keresd vissza ha érdekel. Talán reloop még grafikont is tett fel régebben az ilyen (visszahajló) karakterisztikájú áramkorlátról valamelyik topikba.
Bekötöttem a 100 Ohmot. A kimeneten megjelent +10v , a nyugalmi áramom 30mA. A nyugalmi áram nem változik a poti tekerésével viszont a feszültség a poti lábain igen.
Úgy válaszd meg ebben a kapcsolásban, hogy 4mA folyjon rajta. A 100 ohm-on esik így 0,4V, ha a 0,22 ohm ellenállásokon esik még 0,2V (ez kb. 4A kimeneti áram a nullátmenetnél) akkor indul a korlátozás.
Ok a 4 mA. De mekkora fesszel számoljak a kimeneten? Tápfesz -4v? Vagy hogy tudom szkóp nélkül, hogy mennyi a kimeneti feszültség?
Egyébként ennek a védelemnek a működésének a leírását nem tudnád belinkelni? Állítólag valahol te ezt a védelmet már kivesézted valamelyik fórumtémában. A hozzászólás módosítva: Nov 15, 2015
A tápfeszültségből levonhatod a 4V-ot, de az ellenállás értékével azért nem lőnek nyulat
A kimeneti feszültség effektív értékét 1kHz-ig közönséges multiméterrel is megmérheted, szinusz esetén a csúcsfeszültség ennek 1.4-szerese.
Le lett írva a Quad-os témában, éppen neked, 2 oldallal ezelőtt. Ugyanez, csak ott az A osztályú meghajtás meg a kvázikomplementer vég miatt van némi eltérés.
Szerintem kicsit félreértjük egymást. Most egy GF400-ast próbálok 2-2 tranzisztorral (minden tranzisztor IR) +-60V feszültségre "hangolni". Kivettem a BC tranyókat és a nyugalmi áram állítható lett. Kezdetben ugyan azzal a +-84V táppal próbáltam mint a már egy másik működő végfokban van. A kérdés hogy mit kellene még a feszhez és a kevesebb tranyókhoz módosítani? Jelenleg 100mA nyugalmi árammal működik a végfok Ha nincsenek bent a BC tranyók, csak -25V van a kimeneten. Ez mitől lehet?
Utolsó hozzászólásomhoz tudsz esetleg valamit hozzáfűzni?
A Gate ellenállásokat nem kellene nagyobbra cserélnem?
A panel minősége riasztó. Sok kockázatot rejt magában.
A BC tranzisztorok túlzott kimenőáram esetén, melyet a 0,22 ohm-on eső feszültség alapján észlelnek, korlátozzák a MOSFET-ek vezérlését. Normál üzemben a jelenlétük, vagy hiányuk semmilyen hatással sem szabad legyen az erősítő működésére. A jelenleg üresen hagyott bázis-emitter lábaik között most mekkora feszültség mérhető?
Hol van a bemeneti csatoló kondenzátor? Hogyan zárod le a bemenetet a nyugalmi áram beállítsa alkalmával? Milyen műveleti erősítőt használsz? Az alacsonyabb tápfeszültséghez a párhuzamos 15k ellenállásokat cseréld 10k-sakra! Jók a vezetősávjaid? Nem lettek nagyon alámaratva? A képek alapján nagyon rosszul néz ki A hozzászólás módosítva: Nov 15, 2015
0.66v a bázis emitter láb között a kivett BC tranyó helyén. A csatoló kondi tényleg hiányzik , kérdés mekkorát tegyek és okozhat e ez ilyen problémát? A bementet egy ellenállás lábbal zárom rövidre.
A panel teljesen át lett azóta ónozva. Vasalással gyártok panelt, és ennyire rossz minőségű filmet csinál a nyomtatóm. Az után gyártott tóner ennyire képes sajnos. Ónozás után már használható. A hozzászólás módosítva: Nov 15, 2015
|
Bejelentkezés
Hirdetés |














