Fórum témák
» Több friss téma |
Fórum » Hiraga erősitő
Témaindító: pcmaster90, idő: Máj 27, 2013
Témakörök:
Sziasztok!
Mennyi a minimális pufferigénye a Le Monstre-nak tápáganként, amelynél már nem brummos CRC vagy csak C szűrés esetén?
Sziasztok!
Van valakinek tapasztalata, hogy a 30 wattos verzió, hogy szuperálhat irfp fetekkel? Érdekelne, hogy esetleg paralellbe kötni lehetne-e?
Sziasztok! Sok vacillálás után épp egy kis hiragát élesztek. Nagy nehezen beállítottam. Tápáganként 750mA nyugalmi, a dc offset (kimeneten 15 ohm próbaellenás) hidegen 10mV, melegen 1 körül. Ha leveszem a 15 ohmot, 230 körül, de szerintem ez nem lényeg. Az értékek melegedve stabilizálódnak. Kell aggódnom vagy folytathatom a következõ oldallal?
Üdv! Nem lesz vele probléma, meg kell várni a végleges üzemi hőfokot és ott még lehet finómítani ha kell a nyugalmi áramot is akkor lehet pontosan beállítani ha már üzem meleg,mert addig folyamatosan változik felfelé. Ezért hidegen érdemes kevesebbet beállítani és várni amíg bemelegszik úgy kicsit több idő.
Szia! A kimenetet nem kell terhelni kimeneti DC beállítás alkalmával, viszont a bemenetet ajánlott testre kötni, hogy zavarfeszültséget ne mérj bele. Bekapcsolás után 30 perccel már üzemmelegnek tekinthető az A-osztályú erősítő, akkor célszerű az utánellenőrzés.
A bemeneti rövidzárat néztem, szerencsére semmit nem befolyásol, csak ha hozzáérek kézzel a bemenethez. A két meghajtót összefordítottam a nyákon, így csak 10mV a változás a melegedés folyamán (bejött a Tina-s modellezés). Az offsetet miért befolyásolja a mûterhelés? Ez így van az ic-s erõsítõmben is, az is csal kb 50mV-ot.
Ha 0V közeli a kimeneti egyenfeszültség, akkor a műterhelés elvileg nem változtathat rajta, leszámítva azt az esete ha zaj is van a háttérben.
A beszámolód szerinti 50-200mV értékben akkor viszi el a terhelés a kimenetet ha a kimenő áram képes feszültséget ejteni a jelföld valamely vezetőszakaszán és valamilyen előjelű visszacsatolás jön létre.
Köszönöm! Ha terhelés nélkül kinulláztam, és úgyis elviszi, akkoris úgy hagyjam? A csillagpontra és a zavarszûrésre ügyeltem.
Ha ilyen tapasztalatod van tekintsük át a huzalozásodat, mert akkor a szinte elhanyagolható kimeneti áram képes egy parányi (DC) jelet előállítani és ez elég kellemetlen lehet a későbbi működés számára.
Ezt a részét csak holnap ellenõrzöm. Az élesztésnél csak a táp volt bekötve, más föld vagy jel nem.
A bemenetet azért érdemes direkt, vagy kondival testre vinni, tisztább a mérés.
Köszönöm. Érdemes lehet a nyugalmit megemelni? A borda bírná, csak langyos.
A hozzászólás módosítva: Nov 6, 2015
Na ez egy igen fogós kérdés. Az A-osztályú üzemhez a féltáp és a kétszeres hangszóróimpedancia hányadosának megfelelő nyugalmi áram kell - nagyjából, tehát ±12V tápfeszültséghez és 8 ohm-os hangszóróhoz a 750mA a megfelelő érték. A hozzám befolyó tapasztalatok alapján ez a kapcsolás kiválóan szuperál AB-osztályban, tehát megengedhető, hogy az inkatív félperiódusban a végtranzisztor lezárjon. Azt sajnos félvezetőkészletenként és egyéni igényenként kell elbírálni meddig lehet ezzel elmenni, tehát elé kell ülni és (lehetőleg tárgyilagosan) meghallgatni több műsorszámmal.
A nyugalmi áram további emelését nem szorgalmaznám, de miért ne próbálnád ki, ha adott a lehetőség.
Az enyém jó ideig ment +/-22V 1,5A-en......
Elég jó hangja volt.....
Megvan a teszt, azért nem volt a rövidre zárásnak hatása mert azt azután próbáltam, hogy leterheltem a kimenetet. Megcsináltam az elõírt módon, az áramok 750mA környékén stabilizálódtak, a dc 15mV-on belül mozog. A 15 ohm kb 1mV hatással van csak a dc-re. Így rendben lesz?
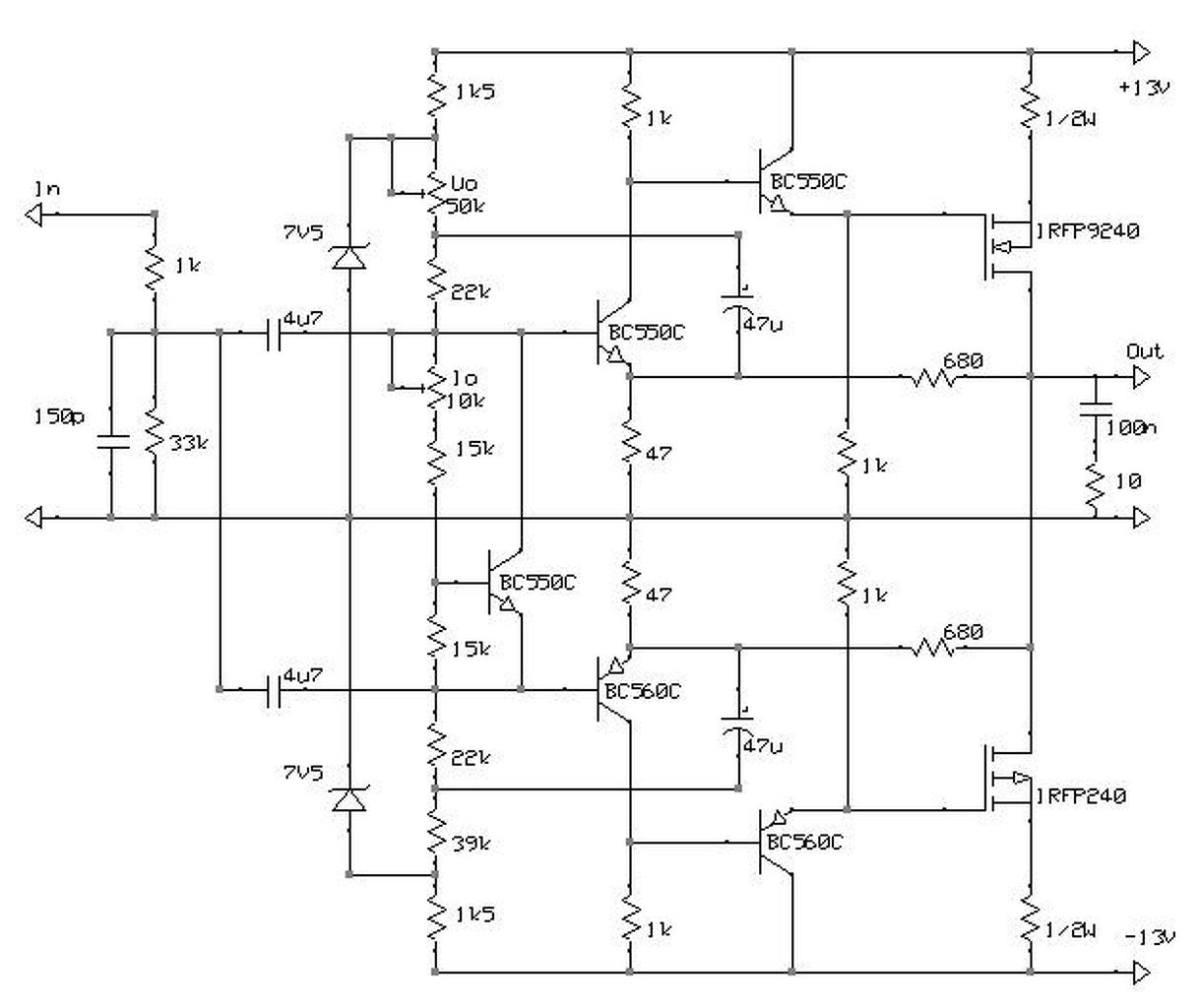
Sziasztok! Mi a véleményetek erröl az ötletemröl? Lehet-e a Hiragának méltó társa? Szóljatok hozzá.
Szia!
Szimuláltam Tinában, nem rossz, de igazából meg kellene hallgatni. Nem írtál nyugalmi áramot, hogy mi a koncepció, beállítottam 200mA -re. A sávszélessége több, mint elég, a -3dB -es pont valahol 450kHz körül van. Kis jelnél elfogadható, 0,01% körüli a THD, ami nagy jelnél elég magasra felmegy, eléri a 0,6% -ot. Négyszögjellel szép az átvitel, és meglepően jó még akkor is, ha 2µF -os kondival van megterhelve a kimenet. Ellentétben a teljesen visszacsatolt erősítőkkel, nem begyorsul a kapacitív terhelésre, hanem kicsit belassul, emiatt nincs belengés a felfutó élek után. A teszteket 8kHz -es jelekkel végeztem. A fetek surce ellenállása elég magas, ami miatt 4 Ohm -os terhelés esetén kevésbé vezérelhető ki, elég sok marad a végfokban. 8 Ohm esetén kb 10Vp-p a maximum, utána meredeken emelkedik a torzítás. Képernyőképek csatolva. Persze ez csak szimuláció... és úgyis hallgatva dől el, hogy milyen. A relative magas THD ellenére lehet jó hangja. A hozzászólás módosítva: Jan 9, 2016
Köszi a válaszod s nagyon örülök, hogy kipróbáltad szimulátorban. Hiragáéhoz hasonló nyugalmi áram beállításra gondoltam, 0.6A értékre (erre is kíváncsi lennék). Az nagyszerű, hogy ily kis nyugalmi áramnál sem rossz. Egy kicsit kibővíve a kapcsolást 2 tranzisztorral, talán javulna. Ha időd és kedved van hozzá, akkor ez utóbbi kapcsolás 200mA és 0.6A-es nyugalmi áram alatti viselkedést is megköszönném.
Udv
Van a M Hiraga Hex-Fettes verzioja akit erdekel. En nem epitettem meg, csak gondoltam ra valamikor es azert oszegyujtottem az anyagot hozza de most mar nem erdekel. Felteszem a kapcsolast ha meg is valakit erdekel.
Hello.
Szimuláltattam ismét... Első kör: megemeltem 600mA -re a nyugalmi áramot. A sávszélesség egy hangyafaroknyit nagyobb lett, nem tudtam megállapítani pontosan, mert nehéz leolvasni a grafikon vége felé, valahol 480kHz körül van. Kis jellel (100mV szinusz) hajtva kb. egy nagyságrenddel csökkent a torzítása, ami teljes kivezérlés környékén 0,1% -ra növekedik. Előzőleg 200mA -nél ez kb. 0,6% volt. THD szempontjából határozottan jobb lett a nagyobb nyugalmi árammal. A négyszögjel átvitele is szinte ugyanaz, picivel meredekebb és egy kis eltérés látható a felfutó élek tetejénél, ahol mintha kisebb lenne a jelalak íve, vagyis gyorsult egy kicsit. A gyorsulást igazolja a 2µF -os kimeneti terhelésnél mutatkozó túllövés a felfutó élek után. Módosított, plusz két tranyós változat. A sávszélessége jóval nagyobb lett, valahol 900kHz körül van a -3dB -es pontja. A THD az előző, 600mA -re megemelt verzióhoz képest (ennek is 600mA) egy hajszálnyival megnőtt, viszont négyszög jellel a kapacitív terhelésre nem reagál túllövéssel, hanem láthatóan belassul. Kicsinek találtam a meghajtók nyugalmi áramát (8mA), ezért még megnéztem úgy, hogy kb. 12mA -re növeltem (1k helyett 680 Ohm -ok). Így nagy jelnél 1 ezred százalékot javult, kis jelnél pedig 2 ezred % -ot romlott a THD, gyakorlatilag azonos maradt. Erről már nem mentettem képet. De hangsúlyozom ismét, hogy ez csak szimuláció. Ha fontos a módosított kapcsolást 200mA nyugalmi áramnál is megnézni, akkor azt majd legközelebb.. ![]() Még egy dolog, előzőleg elfelejtettem: hasonlítsd már össze a tieddel az értékeket, mert egy-két érték módosult, nem lehetett ugyanis nyugalmi áramot állítani a Tinában, nem volt elég nyitófeszültségük a feteknek. Ez mindkét kapcsolásra vonatkozik. A hozzászólás módosítva: Jan 14, 2016
Szia.
Ennek a kapcsolásnak nagyon kicsi a kivezérelhetősége, mivel a fetek Source-követő kapcsolásban vannak az áramkörben. Az UG-S feszültségük kb. 4V, ami benne marad a végfokban sajnos, ennyivel kevesebbre jön ki a max. kivezérelhetőség.
Csak a nyugalmi áramot beállító tranzisztor BE közötti ellenállás módosult. Eőzőleg 15k volt.
Es mi tortenik ha megemelem a tap feszultseget, vagy maga a koncepcio nem a legjobb megoldas,,
Emelhető a tápfesz, de akkor munkapontokat kell módosítani, számolgatni kell hozzá az ellenállások értékeit, mert fixre be van állítva a végfok nyugalmi árama (meg az offsetje is). Gyakorlatilag, "ahogy esik, úgy puffan", ugyanis viszonylag nagy a fetek UG-S nyitófeszültségének a gyártási szórása. De emelt tápfeszültség esetén is ugyanúgy ott marad a végfokon kb 6V (vagy még több), amit nem lehet kihasználni a Source-követő, meg a meghajtó fokozat tranzisztorainak szaturációs feszültsége miatt. Vagyis nagyon rossz lesz a hatásfok, főleg az A osztályú beállítás miatt. Szoktak olyan megoldást alkalmazni, amikor a meghajtók tápfeszültsége kb. 10V -tal nagyobb, hogy ezt a problémát kiküszöböljék. Esetleg úgy meg lehetne próbálni. Így, ahogy most van, inkább rezsónak jó.
A hozzászólás módosítva: Jan 14, 2016
Jónapot emberek!
![]() A végtranzisztorok meghajtótranzisztorai (716-756) mennyire szükséges párba válogatni? 340-320 és 350-320 jónak mondható?
Szia! Csak annyira fontos mint a végtranzisztorok párba-válogatása, legjobb lenne egybe mérni a kompozit darlingtonokat mondjuk 1A végtranzisztor kollektor-áramnál.
Szia. Megmérem majd együtt is csak arra lettem volna kiváncsi hogy ezek az erősítések megfelelnek e a pároknak?
Illetve még valami. A felvett teljesítményt hogyan számoljuk 12V tápfesz 8ohm terhelés és 0.8A nyugalmi áram mellett? |
Bejelentkezés
Hirdetés |





Elég jó hangja volt..... 















