Fórum témák
» Több friss téma |
Be volt mérőztem a környéket kicsit, hogy látszodjon
Az izzó 12V, 24 Ohmot ír... Ha kiveszem az izzót, 10,6V-ot mutat a mérő.
- Ha kiveszed az izzót, mi fogja felhúzni a tápra a feszültséget?
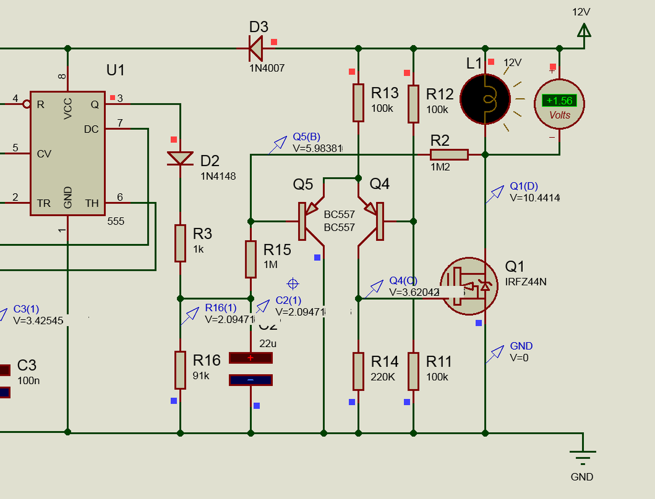
- Az R16-on folyó áram, 2,094V/91k=23uA. Az R15-ön folyó áram, (5,98V-2,098V)/1M=3,88uA. Honnan a különbség, mikor a két ellenállás soros kötésű?Csak a D2 felől érkezhet a többlet áram, de ez csak akkor igaz, ha az 555 kimenti feszültsége nem nulla, hanem 600mV-nál magasabb. Mellesleg én a rajban TLC555-öt írtam. Ami CMOS.. De én számolgassak a szimulátor helyett, az helyett, hogy kipróbálnád a kapcsolást?
Tudom , hogy cmost írtál, de nincs benne a programomban sajnos, csak a sima.
Megpróbálom bele varázsolni valahogy. Fizikailag kipróbálni és összerakni nem tudom anyaghiány okán. A kimeneten D2 felől 2,59V jön...
"A kimeneten D2 felől 2,59V jön" Üdvözletem a Spice modell leírójának!..
Frissítettem a szoftvert, került bele NE555, amivel tökéletesen működik!
Hűtést kellesz eszközölni valamilyen formában?
Igazából a Fet csak addig van terhelve, míg elhalványodik. Ezt a 6W-ot "csupaszon" is elviseli erre az időre. De kis hűtőfelület nem árthat neki, főleg ha esetleg később növeled az átfutási időt.
Összeraktam próba panelen, szépen működik, egyenletes a halványulás, tökéletes!
Leddel viszont halványan világít kikapcsolás után is. Valamelyik kondi eresztene?
R2-R15-R16 útvonalon elcsorog némi áram, az már elegendő a LED derengéséhez. Ha zavar, köss a LED-del párhuzamosan egy kb. 1k-s ellenállást, azzal már biztosan a LED nyitófeszültsége alá esik a feszültség rajta.
Működik köszi!
Viszont a gyakorlati bekötésben nem kivitelezhető, mert az izzó nem erről az áramkörről kapja a feszt, hanem kívülről. Legalábbis én úgy gondoltam a bekötést, hogy a kapcsoló és az izzó közzé kötöm be az ajtó-, és az izzó negatív kimenetét (negatív kapcsolású a kocsi). Vagy nézzek másik megoldást?
Sziasztok.Valamikor nagyon régen vásároltam a condrad katalógusból belsővilágítás késleltetőt. A mai napig hibátlanul működik a kocsiban. Én kicseréltem a tantál kondenzátort kisebbre ha jól emlékszem 4.7 re. A napokban rábukkantam ennek a remek kis termék papírjára és ezt szeretném megosztani itt veletek.Az utolsó képen ott még a gyári kondi van benne.
Bocsánat ez lemaradt!
Remélem ezzel tudtam segíteni valakinek.
Hello! Ha már van egy "gyári" rajz, akkor legyen egy "cipőgyári" is..
A hozzászólás módosítva: Dec 17, 2016
Sziasztok!
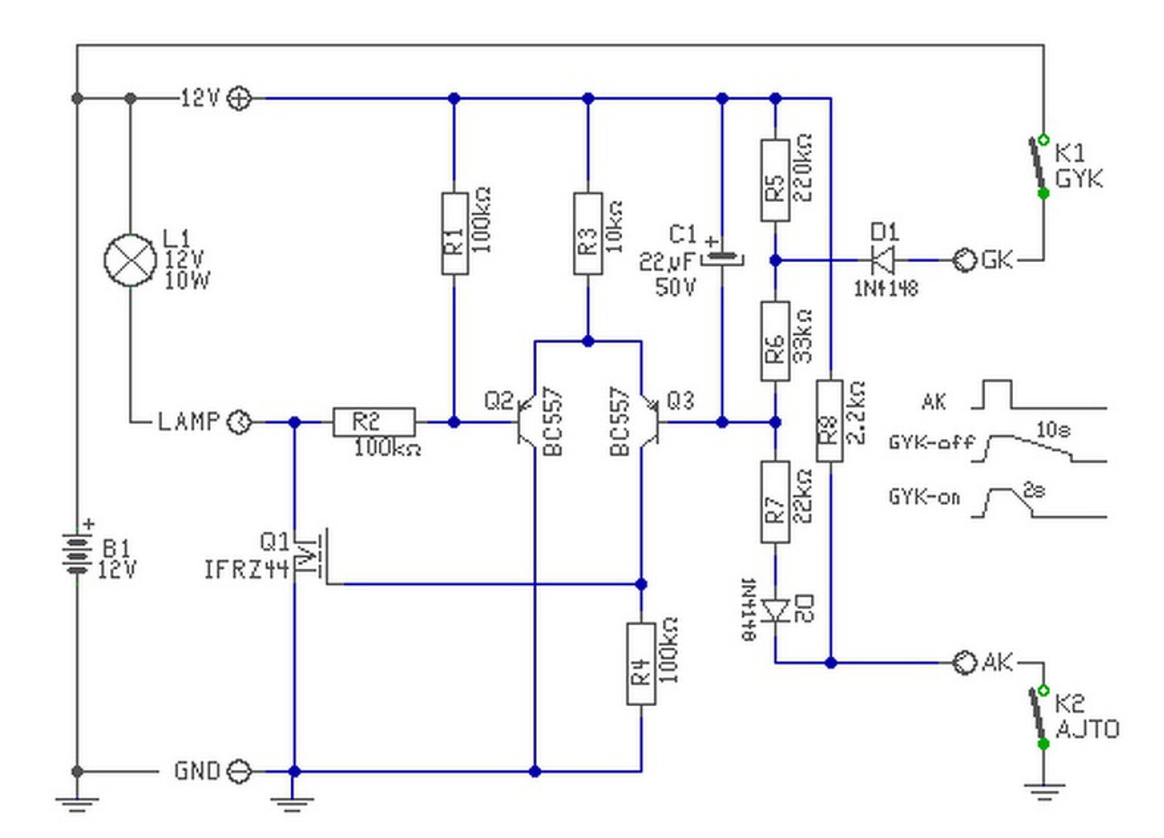
Segítséget-véleményt kérnék. Van némi gondom a CarDoor5-sch-al kapcsolatban, ami szuperül működik, viszont kikapcsolt állapotban még mindig feszültséget mérek a kimeneten. Mivel proli007 rajzolta, biztos jónak kellene lenni, illetve szimulációban is jól működik. Didyman ajánlott az izzóval való párhuzamos 1K ellenállás kötését, amit én felemeltem 5,6K-ra. Így 0,03V mérhető. Tudom, hogy nagyon kevés, de ha heti 1x használom a kocsimat, akkor félő, hogy lehúzza az akksit. Szerintetek elegendő, vagy kevés ez a feszültség az akku lemerítéséhez. Proli007 lenne valami tipped, hogy mit néztem be? Köszönöm!
Hello! Egy tényleges izzóval párhuzamosan kötött 5,6k ellenállásnak sok szerepe nem lenne. Gyanítom itt Led-ekről van szó. Mert azok a nyitófeszültségük alatt gyakorlatilag szakadást jelentenek. Az R16 ellenálláson viszont áram folyik és az még oly kicsi is, feszültséget ejt az 5,6k ellenálláson. Az R16-on kb féltápfesz van, így az áram 6V/1,2M=5uA. Ha ez folyik át az 5,6k ellenálláson, akkor akkor a feszültség 5uA*5,6k=28mV..
De ennek az alapfogyasztásban oly sok szerepe nincs, mert az R14-R15 és R12-őn mindenképpen folyik a munkapont áram. De ez kb. 120uA. Ez messze sokkal kevesebb, mint az aksi önkisütési árama. (Nem is beszélve a kocsiban lévő óra, riasztó és egyebek áramfelvételéről, melyek nagyságrendileg fogják ezt az értéket felülmúlni.) De javaslom mérd meg az áramkör áramfelvételét, valamint a kocsi alapáram felvételét és megtudod mi az igazság. Az "izzóval" párhuzamosan kötött ellenállás egyébként nem változtatja meg az áramfelvételt, mert azon feszültség csak akkor lesz, ha ég a lámpa. Az 5uA pedig így is - úgy is át fog folyni. Maximum nem dereng tőle egy Led-es lámpa..
Szia! esetleg az alkatrészek listáját le tudnád nekem írni? előre is köszönöm!
A hozzászólás módosítva: Dec 6, 2015
Sziasztok
Mi történne ha egy Led-es belső világítással csak egyszerűen párhuzamosan kötök egy nagyobbacska Elkót?
A fogyasztásától és a kondenzátor méretétől függ. Próbáld ki.
Üdv.
Segítséget szeretnék kérni, van egy ilyen kikapcsolás és halványítás elektronikám ami eddig szofita izzóval tökéletesen működött. Az izzókat kicseréltem led csíkokra és azóta nem csinálja a dolgát. mit kellene cserélnem benne, hogy működjön. A késleltetési idő 60 másodperc az nekem megfelel.
Sziasztok ! Elfelejtettem leírni, hogy a ledek folyamatosan világítanak nem alszanak el csak ha lekapcsolom a kapcsolóval. / Fiat Bravo /
Ledekkel egy izzós kapcsolás várhatóan nem fog működni, mert ott a tranyók bázisáramát és a kondi töltőáramát az izzón keresztül táplálják. Arra pedig a Led-ek világítanak már.
Köszönöm a választ az itteni témában melyik az ami nekem megfelelne ledekhez, lehetőleg egyszerű megépíthetőséggel.
Például ez. PWM alapú, elvileg LED-ekkel is működik.
Nagyon szépen köszönöm válaszát, már csak az lenne a kérdésem a P1 az mi lenne mert az én rajzomon nincs rajta!
Kövesd végig a szálat. De ide is betettem neked.
A hozzászólás módosítva: Feb 25, 2016
Sziasztok!
Segítség kellene! Egy mercedes 190E kocsim van. A belső világítás vezérlő meghalt. Arra gondoltam beépítem, a Potyo által készített áramkört Bővebben: Link. Zseniálisan tudja azt ami az eredeti, csak a gyárinak volt egy plusz funkciója. A motor beindulásakor egy lámpa figyelmeztetett a biztonsági övre, ami pár másodperc múlva elhalványodva kialudt. Sajnos a programozáshoz nem értek ezért kérnék segitséget. Ki lehetne bőviteni az áramkört és a kódott, hogy ezt is tudja? A segítséget előre is köszönöm, örülnék ha sikerülne! Zoli
Sziasztok!
Kérdéssel fordulnék hozzátok. Megépíttettem ezt a kapcsolást: http://www.hobbielektronika.hu/forum/topic_post_1861670.html#1861670 Valamiért nem működik. Mindent 3x néztem át, de nem jó. Egyetlen különbség, hogy én BC557 B tranzisztort használtam a BC557C helyett, de gondolom ez nem lenne probléma. Valakinek valami ötlet, hogy mit nézzek meg?
Hello! Elsősorban mérni lenne célszerű pld. a tranzisztorok lábain, a GND ponthoz képest. Egyszer úgy, hogy az ajtó kapcsoló nyitva van, egy szer pedig, hogy zárva. Mert a "nem működik", csak egy bites információ..
Sziasztok. Nem tudom aktív-e még ez a topik, de egy próbát megér. Az elején kiszögezném hogy abszolút kezdő vagyok, viszont igen lelkes. Elsö projektként gondoltam építek világítás késleltetőt az autóba. De nem hiszem hogy ezek a tipusok megfelelnek. Amit szeretnék : ajtó kinyit, tetökárpitba épitett izzó felkapcsol, plusz vele együtt egy kulcslyukhoz épitett ledes világítás is. Ajtó becsuk, tetölámpa elalszik, de a kulcsnál marad még egy kis ideig. Volna valakinek ötlelte?
Esetleg egyéb ötleteket is szivesen fogadok, ha például egyszerübb lenne máshová kötni a kulcsvilágítást. Rágódom rajta napok óta, biztonsági öv visszajelzö csak gyujtásnál van, tehát már benne a kulcs, utastér világítás önmagában nem jó mert szeretném ha az ajtó bezárása után csak a kulcslyuk világítana. Gondoltam már valami érzékelöre az ülésbe, de akkor meg folyamatosan világítana tehát az sem jó. Kifogytam az ötletekböl.
Ezek a kapcsolások nagyon is megfelelnek neked. Az autó belső világítását érintetlenül hagyod és a kulcsvilágításnak meg építesz innen egy késleltetőt, amelyik tetszik.
Ennyi. A hozzászólás módosítva: Dec 1, 2016
|
Bejelentkezés
Hirdetés |









Remélem ezzel tudtam segíteni valakinek.















