Fórum témák
» Több friss téma |
Nem értek ehhez a meterolódiai nemtudom mihez. De most ezeken a képeken mit kell nézni? mire jó ez?
Kérdésre kérdéssel...
Mire jó a hobbi? Egyáltalán mire jó, az, hogy élünk? Mire jó, hogy az emberiség létezik? A világegyetem ugyan úgy lenne nélkülünk is. Amúgy önképzés, játék az éterrel. Meteorológiai műholdak vétele, a befogott jelek detektálása. A kép értelmezéséhez már érteni kell a meteorológiához is.
Szia Tbalint3!
összeraktam a francia rádiót jön a műsorszóró 1 problémám van hogy a frekimérő 108 megát mutat 100.4 helyett. mi lehet a probléma.? 455khz tekercs sárgát találtam csutkán kitekerve a legerősebb a jel.elég érzékeny fet nélkül. a kristályszűrő 455dw -s talán . hogy tudnám a frekit összehozni.
Alsó/Felső keverésű a rádiód?
A frekimérődön a KF eltolást lehet-e változtatni az most hova van állítva? Milyen a bemeneti erősítője a frekimérőnek? Milyen pontos az időalap áramkör kvarcának a frekvenciája? Egy pontosan ismert frekvenciájú jelforrás jelét mekkora hibával méri? Hogyan csatolod ki az oszcillátor jelét a frekvencia mérőbemenetére? Tápfeszültség ellátás/leválasztás, szűrések,hidegítések állapota? Ezek mindegyike befolyásolhatja a megjelenített frekvencia értékét.
Na sikerült az élesztése a rádiónak kb 4megát fog át lekvertem műsorszóróra és fet nélkül is jön vele az 1es láb on.
De a frekimérő nem pontos és zajt visz be. ez a frekimérő az: http://www.ebay.com/itm/281423258318?_trksid=p2060353.m2749.l2649&a...X%3AIT
A WXtoIMG szereplő adatok helyesek?
Ez alapján már bekapcsoltam párszor a rádiót de nem fogtam semmit: NOAA 18 N 52E 27E 11-23 14:00:13 13:00:13 11:37 137.1000 NOAA 15 N 42E 29E 11-23 14:38:09 13:38:09 10:39 137.6200 NOAA 17 N 30E 34E 11-23 15:16:22 14:16:22 9:56 137.5000 NOAA 18 N 26W 3E 11-23 15:41:56 14:41:56 10:14 137.1000 NOAA 15 N 30W 6E 11-23 16:18:24 15:18:24 10:04 137.6200 NOAA 17 N 43W 10E 11-23 16:55:38 15:55:38 10:49 137.5000 NOAA 19 S 26E 36E 11-24 00:07:37 23:07:37 10:05 137.9125
Tessék frissíteni a two line element (TLE) fájlt a pontosításhoz! Bővebben: Link.
A hozzászólás módosítva: Nov 23, 2015
Rendeltem ebay-ről egy kitet ami Am vételre alkalmas a légiforgalmi sávban. Bővebben: Link Azt néztem csak egy FM demod kell hozzá. Mindenesetre játszani jó lesz.
A hozzászólás módosítva: Nov 24, 2015
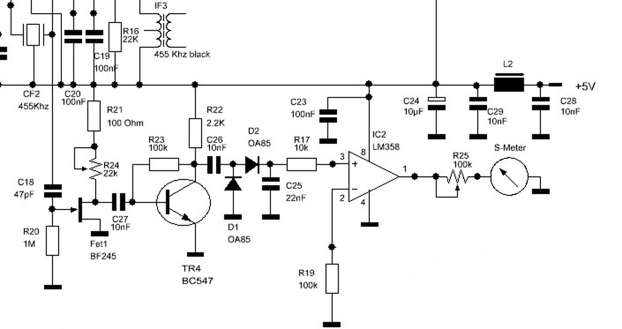
Kiegészíteném a műholdvevőmet is egy jelerősségmérővel, találtam hozzá megfelelő kapcsolást is amihez van minden alkatrészem, viszont van egy probléma:
A rajzon található műszer (s-meter) értéke nincs megadva, ha ide egy 500uA-es műszert, pl ilyet: Bővebben: Link teszek az jó lesz hozzá? Vagy nagyobb kéne pl 1mA-es már?
Ha nagyon érzékeny akkor az előtét ellenállással csökkenthető a rájutó jel.
Ha meg nagyon "süket" akkor nem fog vég állásig koppanni. Ekkor a műveleti erősítő,TR4,FET1 elemek környezetében lévő R tagokat kell változtatni , hogy nagyobb erősítést adjon. Ennyi "játékot" kell eljátszani a deprez műszerekkel.
Úgy érzésre, tekintettel a 100 k -s előtét ellenállásra, inkább érzékenyebb, 100 uA -es műszer kívánkozna.
thbalint. te hogy tudtad beloni a francia vevőt? a frekimerovel 10.7mval többet mér a 20as lábon. egyenlőre musorszoron tesztelem.
melyk az erzekenyenyebb a sdr vevő vagy ez.?
Az így rendben is van, mert az oszcillátor az 1.KF frekvenciájával magasabban működik (10,7MHz) mint a vett frekvencia. (Felsőkeverésű vevő)
Ilyenkor le kell vonni a mért értékből 10,7-et és megkapod a valós vett frekvenciát, vagy ha a mérőn lehetőség van eltolást beállítani akkor ő is meg tudja ezt tenni (én ezt magamnak beállítottam). Az sdr-t én érzékenyebbnek érzem, de az egy gyári "készülék", ez pedig egy saját építés kapcsolási rajz alapján.. A hozzászólás módosítva: Dec 14, 2015
De tulajdonképpen az R24 és R25-ös trimmerpoti csökkentésével be lehet állítani 500uA-es műszerhez is, nem? Vagy ehhez más ellenállások értékét is módosítani kéne?
A te műszeredhez a 100k-s potit cseréld ki 10k-ra és örülj...!!
Ez nem mc3362-es ic-s rádió ? Csak mert nem sokkal ezelőtt boncolgattuk valahol, hogy S mérőhöz nem kell ilyen alkatrésztemető....
sziasztok! kihalt a forum kozben en is osszedobtam az airbaindes kitet.
meteor m2 behalt sajnalom mert jo kepeket tolt.
Ezt vagy ehhez hasonló légiforgalmi vevőt rendeltél és építettél meg? : Bővebben: Link
Milyen a minősége, rendesen működik? Csak azért kérdezem, mert én megépítettem még tavaly nyáron nulláról kit nélkül csak ezen leírás alapján: Bővebben: Link, és nem működik valami jól: nagyon gerjed a KF része és ha tápegységről működtetem akkor pedig hihetetlen érzékeny a hálózat 50Hz-es frekvenciájára. Neked hogy működik? Az M2 műhold pedig e szerint valóban leállt: Bővebben: Link Nekem mostanában nincs erre időm sajnos így nem volt alkalmam próbálkozni a vételével.
igen ue,de erzektlen szerintem.elsore beindult.csak kint jonnek vele.
esetleg tudtok mas frekiket muholdon? Isst nem sikerult venni. atesz A hozzászólás módosítva: Jan 18, 2016
Szép napot. HDSDR 2.7 verzióját használom, de sajnos 28 MHz felett nem működik. Mit állitottam be rosszul? A segitséget köszönöm. RTL2832 SDR vevőt használok.
Zadig és a IOxyz.dll fel van hozzá telepítve ?
Helló. kezdjuk ott h a 2832 vevő 50 megatol - 1200 megaig teker. kell hozzá driver, de akkor nem működik dvb- t vevőkent
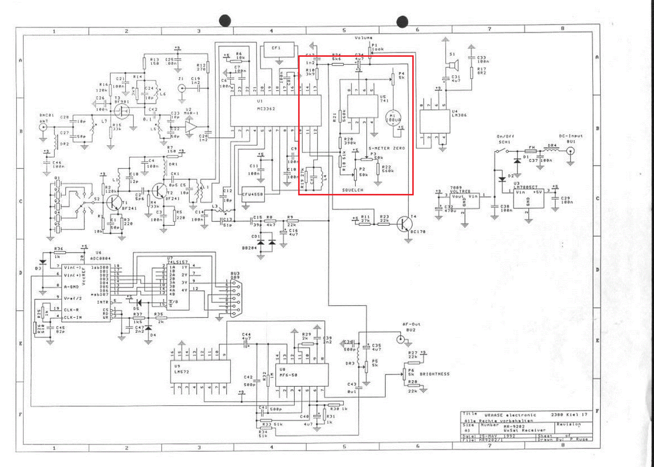
Elkezdetem építeni egy térerősségmérőt a MC3362-es vevőhöz, de nem igazán működik.
Az IC 10-es lábát használom ehhez, de a probléma, hogy azon lehet a zajzárat is vezérelni, nekem pedig mindkét funkció kéne hogy működjön. Mellékeltem amit megépítettem (csak a pirossal jelölt részt készítettem el, a vevő többi része más kapcsolási rajz alapján készült). A problémám most az, hogy amint a kék vezetéket csatlakoztatom a vevőhöz, az teljesen elnémul és résadásul még a térerősség műszer (nálam 500uA) sem mutat semmit. Hogyan tudnám ezt javítani? Vagy ha valakinek van egy jobb kapcsolási rajza az MC3362-höz arra is nyitott vagyok.
137.900 működik a meteorm2. Elég jól jön a dvb-t stickkel. Szerintem az sdr vevő veri a kezzel epitett vevőt. erdekessegkent jön vele 1 két kép
Fura az elvi rajz.
Már ott fura , hogy hangerőszabályzó potinak egy tekercset rajzoltak. Nézd meg adatlapon mi a szerepe a 10es lábnak?Áram vagy feszültség jön ki onnan a bejövő jelszint függvényében.11es lábra írja a vivő detektálás kimenetet 1oldal / figure1. (4dik oldal figure 10. 10es lábon poti mint vivő küszöb állító mellette a 11es pedig ennek a kimenete) 10esre pedig áram/dB változást írnak (2oldal táblázat pin10 sor)... adatlapon van belső elvi rajz is. Ott a 10es láb open collektoros kivitelű. hivatkozások()oldal/kép) ebben az adatlapban értendők MC3362
Igen az nekem is feltűnt, hogy vannak érdekességek a rajzban. Plusz még a leírását sem lehet az internet megtalálni sehol sem, csak a képet adja ki a google.
Próbáltam nézegetni az adatlapot, és nekem is az jött le hogy áramot ad a10-es lábon (100nanoA /dB), de az a baj, hogy olyan szinten nem értek ehhez, hogy tudjak is saját magamnak készíteni hozzá egy kapcsolási rajzot ami meghajtja a műszert. Találtam egyébként még két rajzot: Az egyik egy orosz oldalról van és egy PNP tranzisztor van rákötve a 10-es lábra, majd annak a kimenete pedig egy mikrokontrollerbe van vezetve. Itt az a baj, hogy nem tudom hogyan lehetne vele analóg műszert meghajtani. Innen van egyébként, itt az MC3362-es középfrekvenciás részként használják a TV tuner mögött: Bővebben: Link A másik pedig egy PDF fájlban van, ez nagyon hasonlít az általam megépítetthez csak itt TL082-es IC helyett uA741-est használ és 100uA-es műszer van rákötve. Talán át lehetne valamilyen alkatrész értékének módosításával állítani 500uA műszerre?
Pár oldallal följebb elemezgettem nektek a 10-es lábat és hogy mit lehet vele kezdeni!
Szerintem keress rá...nyilván nem unalmamban tettem én sem, hanem azoknak, akik használják az IC-t!
Van egy eredeti felhasználási javaslat, olvasgasd. Bővebben: Link
Sziasztok! Foglalkozik még valaki a témával? Van valami új fejlemény?
Én sem mostanában kapcsoltam be a vevőt, de most ünnepek között kipróbálom.
Mi kell ahhoz, hogy ilyen képeket tudjak letölteni?
|
Bejelentkezés
Hirdetés |














