Fórum témák

» Több friss téma
Fórum » Meteorológiai műholdvevő (137Mhz)
 
Témaindító: banday, idő: Nov 28, 2009
Témakörök:
Lapozás: OK   92 / 97
(#) cupika97 válasza tbalint3 hozzászólására (») Nov 14, 2015 /
 
Nem értek ehhez a meterolódiai nemtudom mihez. De most ezeken a képeken mit kell nézni? mire jó ez?
(#) elektroncso válasza cupika97 hozzászólására (») Nov 14, 2015 /
 
Kérdésre kérdéssel...
Mire jó a hobbi? Egyáltalán mire jó, az, hogy élünk? Mire jó, hogy az emberiség létezik? A világegyetem ugyan úgy lenne nélkülünk is.

Amúgy önképzés, játék az éterrel. Meteorológiai műholdak vétele, a befogott jelek detektálása. A kép értelmezéséhez már érteni kell a meteorológiához is.
(#) atesz33 hozzászólása Nov 22, 2015 /
 
Szia Tbalint3!

összeraktam a francia rádiót jön a műsorszóró 1 problémám van hogy a frekimérő 108 megát mutat 100.4 helyett. mi lehet a probléma.?
455khz tekercs sárgát találtam csutkán kitekerve a legerősebb a jel.elég érzékeny fet nélkül.
a kristályszűrő 455dw -s talán .
hogy tudnám a frekit összehozni.
(#) Kera_Will válasza atesz33 hozzászólására (») Nov 23, 2015 /
 
Alsó/Felső keverésű a rádiód?
A frekimérődön a KF eltolást lehet-e változtatni az most hova van állítva?
Milyen a bemeneti erősítője a frekimérőnek?
Milyen pontos az időalap áramkör kvarcának a frekvenciája?
Egy pontosan ismert frekvenciájú jelforrás jelét mekkora hibával méri?
Hogyan csatolod ki az oszcillátor jelét a frekvencia mérőbemenetére?
Tápfeszültség ellátás/leválasztás, szűrések,hidegítések állapota?
Ezek mindegyike befolyásolhatja a megjelenített frekvencia értékét.
(#) atesz33 hozzászólása Nov 23, 2015 /
 
Na sikerült az élesztése a rádiónak kb 4megát fog át lekvertem műsorszóróra és fet nélkül is jön vele az 1es láb on.

De a frekimérő nem pontos és zajt visz be.

ez a frekimérő az:
http://www.ebay.com/itm/281423258318?_trksid=p2060353.m2749.l2649&a...X%3AIT
(#) GPeti1977 hozzászólása Nov 23, 2015 /
 
A WXtoIMG szereplő adatok helyesek?
Ez alapján már bekapcsoltam párszor a rádiót de nem fogtam semmit:

NOAA 18 N 52E 27E 11-23 14:00:13 13:00:13 11:37 137.1000
NOAA 15 N 42E 29E 11-23 14:38:09 13:38:09 10:39 137.6200
NOAA 17 N 30E 34E 11-23 15:16:22 14:16:22 9:56 137.5000
NOAA 18 N 26W 3E 11-23 15:41:56 14:41:56 10:14 137.1000
NOAA 15 N 30W 6E 11-23 16:18:24 15:18:24 10:04 137.6200
NOAA 17 N 43W 10E 11-23 16:55:38 15:55:38 10:49 137.5000
NOAA 19 S 26E 36E 11-24 00:07:37 23:07:37 10:05 137.9125
(#) kadarist válasza GPeti1977 hozzászólására (») Nov 23, 2015 /
 
Tessék frissíteni a two line element (TLE) fájlt a pontosításhoz! Bővebben: Link.
A hozzászólás módosítva: Nov 23, 2015
(#) szendi001 hozzászólása Nov 24, 2015 /
 
Rendeltem ebay-ről egy kitet ami Am vételre alkalmas a légiforgalmi sávban. Bővebben: Link Azt néztem csak egy FM demod kell hozzá. Mindenesetre játszani jó lesz.
A hozzászólás módosítva: Nov 24, 2015
(#) tbalint3 hozzászólása Dec 14, 2015 /
 
Kiegészíteném a műholdvevőmet is egy jelerősségmérővel, találtam hozzá megfelelő kapcsolást is amihez van minden alkatrészem, viszont van egy probléma:
A rajzon található műszer (s-meter) értéke nincs megadva, ha ide egy 500uA-es műszert, pl ilyet: Bővebben: Link teszek az jó lesz hozzá? Vagy nagyobb kéne pl 1mA-es már?

s meter.jpg
    
(#) Kera_Will válasza tbalint3 hozzászólására (») Dec 14, 2015 /
 
Ha nagyon érzékeny akkor az előtét ellenállással csökkenthető a rájutó jel.
Ha meg nagyon "süket" akkor nem fog vég állásig koppanni.
Ekkor a műveleti erősítő,TR4,FET1 elemek környezetében lévő R tagokat kell változtatni , hogy nagyobb erősítést adjon.
Ennyi "játékot" kell eljátszani a deprez műszerekkel.
(#) pucuka válasza tbalint3 hozzászólására (») Dec 14, 2015 /
 
Úgy érzésre, tekintettel a 100 k -s előtét ellenállásra, inkább érzékenyebb, 100 uA -es műszer kívánkozna.
(#) atesz33 hozzászólása Dec 14, 2015 /
 
thbalint. te hogy tudtad beloni a francia vevőt? a frekimerovel 10.7mval többet mér a 20as lábon. egyenlőre musorszoron tesztelem.
melyk az erzekenyenyebb a sdr vevő vagy ez.?
(#) tbalint3 válasza atesz33 hozzászólására (») Dec 14, 2015 /
 
Az így rendben is van, mert az oszcillátor az 1.KF frekvenciájával magasabban működik (10,7MHz) mint a vett frekvencia. (Felsőkeverésű vevő)
Ilyenkor le kell vonni a mért értékből 10,7-et és megkapod a valós vett frekvenciát, vagy ha a mérőn lehetőség van eltolást beállítani akkor ő is meg tudja ezt tenni (én ezt magamnak beállítottam).
Az sdr-t én érzékenyebbnek érzem, de az egy gyári "készülék", ez pedig egy saját építés kapcsolási rajz alapján..
A hozzászólás módosítva: Dec 14, 2015
(#) tbalint3 válasza pucuka hozzászólására (») Dec 15, 2015 /
 
De tulajdonképpen az R24 és R25-ös trimmerpoti csökkentésével be lehet állítani 500uA-es műszerhez is, nem? Vagy ehhez más ellenállások értékét is módosítani kéne?
(#) sdrlab válasza tbalint3 hozzászólására (») Dec 15, 2015 /
 
A te műszeredhez a 100k-s potit cseréld ki 10k-ra és örülj...!!

Ez nem mc3362-es ic-s rádió ? Csak mert nem sokkal ezelőtt boncolgattuk valahol, hogy S mérőhöz nem kell ilyen alkatrésztemető....
(#) atesz33 hozzászólása Dec 15, 2015 /
 
meteor m2 nél 137.1en nem volt jel mi lett vele?
(#) atesz33 hozzászólása Jan 18, 2016 /
 
sziasztok! kihalt a forum kozben en is osszedobtam az airbaindes kitet.
meteor m2 behalt sajnalom mert jo kepeket tolt.
(#) tbalint3 válasza atesz33 hozzászólására (») Jan 18, 2016 /
 
Ezt vagy ehhez hasonló légiforgalmi vevőt rendeltél és építettél meg? : Bővebben: Link
Milyen a minősége, rendesen működik?
Csak azért kérdezem, mert én megépítettem még tavaly nyáron nulláról kit nélkül csak ezen leírás alapján: Bővebben: Link, és nem működik valami jól: nagyon gerjed a KF része és ha tápegységről működtetem akkor pedig hihetetlen érzékeny a hálózat 50Hz-es frekvenciájára. Neked hogy működik?

Az M2 műhold pedig e szerint valóban leállt: Bővebben: Link Nekem mostanában nincs erre időm sajnos így nem volt alkalmam próbálkozni a vételével.
(#) atesz33 hozzászólása Jan 18, 2016 /
 
igen ue,de erzektlen szerintem.elsore beindult.csak kint jonnek vele.
esetleg tudtok mas frekiket muholdon? Isst nem sikerult venni.

atesz
A hozzászólás módosítva: Jan 18, 2016
(#) a_pus hozzászólása Márc 4, 2016 /
 
Szép napot. HDSDR 2.7 verzióját használom, de sajnos 28 MHz felett nem működik. Mit állitottam be rosszul? A segitséget köszönöm. RTL2832 SDR vevőt használok.
(#) Kera_Will válasza a_pus hozzászólására (») Márc 4, 2016 /
 
Zadig és a IOxyz.dll fel van hozzá telepítve ?
(#) atesz33 hozzászólása Márc 5, 2016 /
 
Helló. kezdjuk ott h a 2832 vevő 50 megatol - 1200 megaig teker. kell hozzá driver, de akkor nem működik dvb- t vevőkent
(#) tbalint3 hozzászólása Ápr 3, 2016 /
 
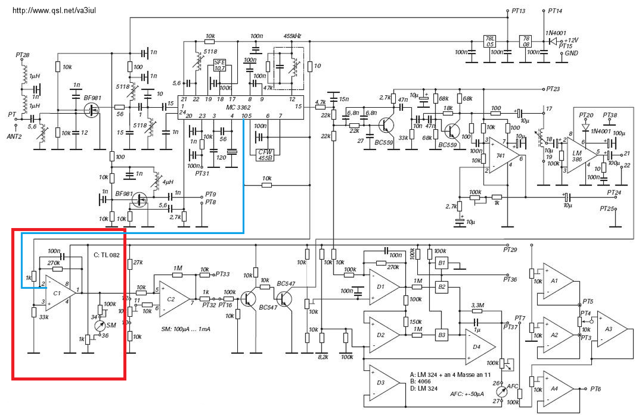
Elkezdetem építeni egy térerősségmérőt a MC3362-es vevőhöz, de nem igazán működik.
Az IC 10-es lábát használom ehhez, de a probléma, hogy azon lehet a zajzárat is vezérelni, nekem pedig mindkét funkció kéne hogy működjön.
Mellékeltem amit megépítettem (csak a pirossal jelölt részt készítettem el, a vevő többi része más kapcsolási rajz alapján készült).
A problémám most az, hogy amint a kék vezetéket csatlakoztatom a vevőhöz, az teljesen elnémul és résadásul még a térerősség műszer (nálam 500uA) sem mutat semmit. Hogyan tudnám ezt javítani?
Vagy ha valakinek van egy jobb kapcsolási rajza az MC3362-höz arra is nyitott vagyok.

smeter.png
    
(#) atesz33 hozzászólása Ápr 3, 2016 /
 
137.900 működik a meteorm2. Elég jól jön a dvb-t stickkel. Szerintem az sdr vevő veri a kezzel epitett vevőt. erdekessegkent jön vele 1 két kép
(#) Kera_Will válasza tbalint3 hozzászólására (») Ápr 3, 2016 /
 
Fura az elvi rajz.
Már ott fura , hogy hangerőszabályzó potinak egy tekercset rajzoltak.
Nézd meg adatlapon mi a szerepe a 10es lábnak?Áram vagy feszültség jön ki onnan a bejövő jelszint függvényében.11es lábra írja a vivő detektálás kimenetet 1oldal / figure1.
(4dik oldal figure 10. 10es lábon poti mint vivő küszöb állító mellette a 11es pedig ennek a kimenete)
10esre pedig áram/dB változást írnak (2oldal táblázat pin10 sor)... adatlapon van belső elvi rajz is.
Ott a 10es láb open collektoros kivitelű.
hivatkozások()oldal/kép) ebben az adatlapban értendők MC3362
(#) tbalint3 válasza Kera_Will hozzászólására (») Ápr 3, 2016 /
 
Igen az nekem is feltűnt, hogy vannak érdekességek a rajzban. Plusz még a leírását sem lehet az internet megtalálni sehol sem, csak a képet adja ki a google.
Próbáltam nézegetni az adatlapot, és nekem is az jött le hogy áramot ad a10-es lábon (100nanoA /dB), de az a baj, hogy olyan szinten nem értek ehhez, hogy tudjak is saját magamnak készíteni hozzá egy kapcsolási rajzot ami meghajtja a műszert.
Találtam egyébként még két rajzot:
Az egyik egy orosz oldalról van és egy PNP tranzisztor van rákötve a 10-es lábra, majd annak a kimenete pedig egy mikrokontrollerbe van vezetve. Itt az a baj, hogy nem tudom hogyan lehetne vele analóg műszert meghajtani. Innen van egyébként, itt az MC3362-es középfrekvenciás részként használják a TV tuner mögött: Bővebben: Link

A másik pedig egy PDF fájlban van, ez nagyon hasonlít az általam megépítetthez csak itt TL082-es IC helyett uA741-est használ és 100uA-es műszer van rákötve. Talán át lehetne valamilyen alkatrész értékének módosításával állítani 500uA műszerre?
(#) sdrlab válasza tbalint3 hozzászólására (») Ápr 3, 2016 /
 
Pár oldallal följebb elemezgettem nektek a 10-es lábat és hogy mit lehet vele kezdeni!
Szerintem keress rá...nyilván nem unalmamban tettem én sem, hanem azoknak, akik használják az IC-t!
(#) pucuka válasza tbalint3 hozzászólására (») Ápr 3, 2016 /
 
Van egy eredeti felhasználási javaslat, olvasgasd. Bővebben: Link
(#) Panhard hozzászólása Dec 25, 2016 /
 
Sziasztok! Foglalkozik még valaki a témával? Van valami új fejlemény?
Én sem mostanában kapcsoltam be a vevőt, de most ünnepek között kipróbálom.
(#) otvenkilenc válasza tbalint3 hozzászólására (») Dec 25, 2016 /
 
Mi kell ahhoz, hogy ilyen képeket tudjak letölteni?
Következő: »»   92 / 97
Bejelentkezés

Belépés

Hirdetés
XDT.hu
Az oldalon sütiket használunk a helyes működéshez. Bővebb információt az adatvédelmi szabályzatban olvashatsz. Megértettem