Fórum témák

» Több friss téma
Fórum » Tápegységgel kapcsolatos kérdések
Lapozás: OK   93 / 179
(#) epyn válasza Kovidivi hozzászólására (») Nov 28, 2015 /
 
Természetesen 12V-os 0,1A-os stabilizátorok is vannak -ki használ nyers,stabilizálatlan feszültséget? -és 5mA terhelés nem volt elég. 50-60 mA-nél csökken maga a puffer feszültség 23V-ra(a kondik 25V-osak)
A nagyobb 20-30W teljesítményű trafóknál ilyet soha nem tapasztaltam,újabb lecke ami legalább nem anyagi veszteséggel okított!
(#) kaqkk válasza epyn hozzászólására (») Nov 28, 2015 /
 
Azt tudtad hogy az egyenirányított pufferelt feszültség mindig 1,41x nagyobb mint a váltó feszültség amit a trafó lead ! A hiba az" ön készülékében van" minimum 50v os kondikat kellett volna használnod , így nem okozna gondot az egyenirányítás után "előállt" nyers egyenfeszültség .
A hozzászólás módosítva: Nov 28, 2015
(#) epyn válasza kaqkk hozzászólására (») Nov 28, 2015 /
 
Ha veszek egy 15V trafót számolok 10% üresjárati plusszal(nem 10V-val!) és beszorzom 1,41-vel(ami a valóságban 1.35-38) akkor SEM éri el a kondik 25V-os határát.
De itt nem ez volt a gond s hidd el nincs hiba a készülékben csak meglepődtem mivel nem használtam még kicsinyke trafót.
A hozzászólás módosítva: Nov 28, 2015
(#) marone válasza epyn hozzászólására (») Nov 28, 2015 /
 
Viszont ha az egyenfeszültség 23V, akkor érdemes nagyobb mint 25V-os kondenzátort rakni oda hiszen 23V-nál nagyobb feszültségimpulzusok érik a kondenzátort.
Vagy a 25V-os elé rakni egy kisebb kapacitású de nagyobb feszültségtűrésűt, hogy már simítottabb egyenfeszültséget kapjon.
(#) Gabó hozzászólása Nov 29, 2015 /
 
Mennyire megbízhatóak ezek az Ebayes csoda tápok? Bővebben: Link
Kellene nekem 12V 10A-es verzió, de nem tudom, hogy megéri e egyáltalán kezdeni ezekkel. A terhelése változó lenne.
(#) Ge Lee válasza Gabó hozzászólására (») Nov 29, 2015 /
 
Az árától függ, de ezeknek a belseje általában egy az egyben PC táp (494 van benne), csak passzív hűtéssel.
(#) Kovidivi válasza Gabó hozzászólására (») Nov 29, 2015 /
 
Én raknék a tetejére egy ventit, az biztos, főleg 4A feletti terhelésen.
Tapasztalat: 12V 1A-es táp, a fekete műanyag burkolatos, adapter formájúról: kb. 700mA folyamatos terhelésre 1 óra után elhalálozott. A szekunder dióda (1A-es egyébként, semmi túlméretezés! ) zárlatba ment, erre a primer oldalon mindkét tranzisztor is (a fő kapcsoló tranzisztor egyébként TO-126-os tokozású (mint a BD139)). A trafója nagyon pici, kb. 1cm3-es. Viszont tényleg tudta az 1A-t, és 12V mellett, csak a hűtésével kell valamit csinálni, mert az szinte semmi. Ezek után inkább veszek dupla akkora tápot, mint kellene.
(#) Gabó válasza Kovidivi hozzászólására (») Nov 29, 2015 /
 
A ventis hűtés kivitelezhető. A terhelés 1A és 5-6A közt bármi lehet, kimenet függvényébe.
A műanyagosokkal van tapasztalatom, amiket leírtál kb azok egyeznek is, ezért is inkább ilyen szellőzősebbet választanék.
Ge Lee: Azt hogy érted, hogy az árától függ? Mert ebayen láttam ilyen 12V/10Aes tápot 3500-6500 között, és képe ugyan az volt mind a kettőnek. Szerintem a belseje is ugyan az, főleg ha a "gyártója" ugyan az.
(#) kameleon2 válasza Gabó hozzászólására (») Nov 30, 2015 /
 
Választhatsz ezekből garanciásat itthonról Meanwell név alatt.
(#) epyn válasza Gabó hozzászólására (») Nov 30, 2015 /
 
Ezt vettem
3 darabot,gyorsan ideért és leteszteltem,birja a 100W terhelést ,feszültsége alig ingadozott(150mV max esért mértem 80W-on)igaz ekkor már kell az aktív hűtés.
A mérete is megfelelt.
(#) Balabmw válasza epyn hozzászólására (») Dec 1, 2015 /
 
Használtunk mi is ilyeneket,de hamar visszatértünk a meanwell-hez.
Egyébként egy az egyben meanwell koppintás. Csak a meanwell fele teljesítményen jég hideg,amikor ez már tűz forró.
Az élettartamuk nagyon rövid volt. Felrobbant graetz,felrobbant kimeneti dióda, zárlatos trafó.
Szóval gyorsan kikoptak.
(#) peter1995 hozzászólása Dec 7, 2015 /
 
Sziasztok. Ez a kapcsolás működik LM317-el is? Nekem 27V-ra lenne szükségem a néhány amperes terheléssel, arra gondoltam a LM317-el állítom be a feszültséget.
Másik kérdés, hogy ekkor a kacsolás elbírná-e a 31V-os bemenő feszültséget? Természetesen kondenzátorok, tranzisztor feszültség tűrése ehhez igazítva.

12v8arajz.gif
    
(#) Sebi válasza peter1995 hozzászólására (») Dec 7, 2015 /
 
Természetesen működik vele, de eléggé lábujjhegyen fog állni, mert a ki és bemenet különbsége max 40V lehet. Ezt könnyen túllépheti egy megelkedett - még tűrésen belüli - hálózati fesz esetén. Nem tudom mire kell, de pár tranzisztorban jobban bíznék...
(#) Kovidivi válasza Sebi hozzászólására (») Dec 7, 2015 /
 
Az adatlap azt írja, hogy a kimenet és a bemenet különbsége lehet max. 40V. Nem a bemenő feszültségé. Rövidzárlat és túlterhelés esetén lesz a kimeneten kb. 0V, de 31V-os bemenőnél még így is bőven marad tartalék. Rövidzárlatra egy biztosítékot kell berakni, túlmelegedésre meg hűtőbordát, de ezt a 4V néhány Ampert röhögve elfűti egy kis borda. A kérdés inkább az, hogy ez a 4V különbség elegendő-e a megfelelő működéshez, vagy a kimeneten is megjelenik a bemenő feszültség hullámzása?
(#) Sebi válasza Kovidivi hozzászólására (») Dec 7, 2015 /
 
Ja. Én 37V-nak olvastam a kínai szemüveggel
2-3V elég neki, ha tiszta a puffer, tehát a rajta ülő fűrész minimuma nem lehet kisebb Uki + 2V-nál.
LM150 magában is vinné.
A hozzászólás módosítva: Dec 7, 2015
(#) Sebi hozzászólása Dec 7, 2015 /
 
Azért - most nézem - elég bátran rajzoltak oda 30V bemenőt 12V 8A kimenőhöz. Ez 144W disszipáció a tranyón, nem beszélve arról, hogy a 10 ohm - ami nyitja már 70mA körül kissé soknak tűnik. Ha 1A-t tud a 7812, elég lenne 3 ohm körül, hogy valamit ő is tudjon disszipálni...
(#) Kovidivi válasza Sebi hozzászólására (») Dec 7, 2015 /
 
Lehet, hogy nem is egy precíz áramkör lesz róla hajtva, és mindegy a kimenő feszültség hullámossága. Viszont nem hiszem, hogy +4V ennyit számítana, az +13%. Nem tudom, hogy mi a fogyasztó, de elképzelhető, hogy semmi stabilizálásra nincs szükség. Főleg, ha esik a betáp is!
(#) tbalint3 hozzászólása Dec 12, 2015 /
 
Üdv,
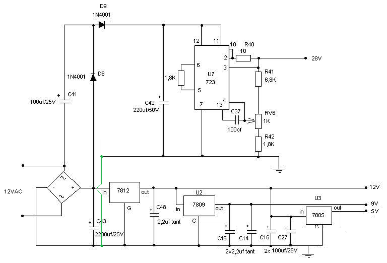
Építenék egy tápegységet egy TV-tuner alapú vevőhöz, aminél többféle feszültségre is szükségem van (9V volt a tunernek, 28V a hangolófeszültséghez, 5 és 12Volt a KF és hangerősítő résznek).
Feltűnt viszont, hogy D9-es dióda után az általam pirossal jelölt átkötés gyakorlatilag rövidre zárja a C42-es kondenzátort és a tőle jobbra lévő áramköri részletet is.
A kérdésem, hogy ennek valóban így kéne lennie mint a rajzon, vagy tényleg hiba és annak az átkötésnek nem kéne ott lennie? Illetve akkor már megkérdezném, hogy más hiba nincs-e a rajzon?
köszönöm
(#) bando válasza tbalint3 hozzászólására (») Dec 12, 2015 /
 
szia
valóban híbás így..oda egy alkatrész járna: talán a D8, mert a híd után nincs értelme mégegyszer diódának lenni, esetleg pár nanos kondi
remélem nem tévedek...
(#) Sebi válasza tbalint3 hozzászólására (») Dec 12, 2015 /
 
Nem kell oda semmi, ez egy feszültség kétszerező. A pirossal jelzett rész (kötés) nem kell.
Ha kevés lenne 28V-hoz a 723 bemenetén a fesz, akkor a talaját kötheted a +12V-ra is, akkor annyival több lesz. A jó stabilitáshoz legalább 5V-tal nagyobb kell a bemenetre.
(#) tbalint3 válasza Sebi hozzászólására (») Dec 12, 2015 /
 
Köszi, akkor ez így elvileg jó lesz, ahogy most átrajzoltam? (a hibás rész töröltem, illetve zölddel összekötöttem a GND pontokat).
(#) Sebi válasza tbalint3 hozzászólására (») Dec 13, 2015 / 1
 
Igen, rendben van így. A zöld átkötés rajztechnikailag nem szükséges, hiszen a felső szekció kimenetén is ott a GND jele.
(#) zoli7409 hozzászólása Dec 13, 2015 /
 
Sziasztok
A következő problémával fordulok hozzátok.Megépítettem a mellékletben található tápot de amikor be akarom állítani a feszültségeket akkor csak a negatív tápágban tudom, a pozitív ágon pedig 2.6-6.8 volt között össze vissza ugrál a feszültség .
(#) kadarist válasza zoli7409 hozzászólására (») Dec 13, 2015 /
 
Mutasd meg jpg-ben a rajzot.
(#) zoli7409 válasza kadarist hozzászólására (») Dec 13, 2015 /
 
A diódák és föld között természetesen átkötések szerepelnek csak nem tudtam kivenni a rajzból
(#) kadarist válasza zoli7409 hozzászólására (») Dec 13, 2015 /
 
A rajzot mutasd meg, ne a nyákot. Milyen IC-ket használtál?
(#) zoli7409 válasza kadarist hozzászólására (») Dec 13, 2015 /
 
Nem volt rajzom egy kész nyákot csináltam meg lm-317-lm337 párost használtam
(#) kadarist válasza zoli7409 hozzászólására (») Dec 13, 2015 /
 
IC-t nem tetted be fordítva, egyéb elkötés?
(#) Bakman válasza kadarist hozzászólására (») Dec 13, 2015 /
 
Ennyi van a fájlban.
(#) zoli7409 válasza kadarist hozzászólására (») Dec 13, 2015 /
 
Megvan a hiba az lm317-es kimenetén levő 240 ohmos ellenállás lábát csak körülfutotta a forrasztó ón de a lábra már nem jutott így az nem érintkezett.Kijavítottam és nagyítóval átnéztem az egészet.Most már jó lett. Köszi a tippeket.
Következő: »»   93 / 179
Bejelentkezés

Belépés

Hirdetés
XDT.hu
Az oldalon sütiket használunk a helyes működéshez. Bővebb információt az adatvédelmi szabályzatban olvashatsz. Megértettem