Fórum témák

» Több friss téma
Fórum » LM1875, LM3875, LM3886, stb. TI végerősítők
Lapozás: OK   30 / 49
(#) djkoko válasza gb197 hozzászólására (») Jún 18, 2015 /
 
Ehhez lenne trafóm, szimmetrikus táppal nem építenék, de lehet mégis egy olyan lesz a befutó.
(#) gb197 válasza djkoko hozzászólására (») Jún 18, 2015 /
 
Ha egy tekercsről járatod , akkor kell hozzá mindenképpen egy relés kapcsoló a kimenetre, mert különben koppanni fog bekapcsoláskor, egyébként meg elhagyható lenne... Arról már nem beszélve, hogy több műszaki paramétert is ront a kimeneti kondi.
(#) pont válasza reloop hozzászólására (») Jún 18, 2015 /
 
Üdvözlet!
Elkészült a hangdobozom a két utas aktív hangváltós erősítőmhöz. Így kötöttem be:
Idézet:
„A fő hangerőt a crossover elé tenném”
, de csak akkor szól tisztán, ha teljesen fel van tekerve a fő hangerő, ha visszább veszem meg is változik a magas és mély aránya. Most úgy van ahogy a képen, de nem az igazi Hogyan is kellene?

P.JPG
    
(#) reloop válasza pont hozzászólására (») Jún 18, 2015 /
 
Szia! A hangváltód rajzát be tudnád linkelni? A meghajtásukhoz szükséges forrásimpedanciát valószínűleg nem biztosítja a megvalósított elrendezés.
(#) pont válasza reloop hozzászólására (») Jún 18, 2015 /
 
Kicsit kusza.
(#) reloop válasza pont hozzászólására (») Jún 18, 2015 /
 
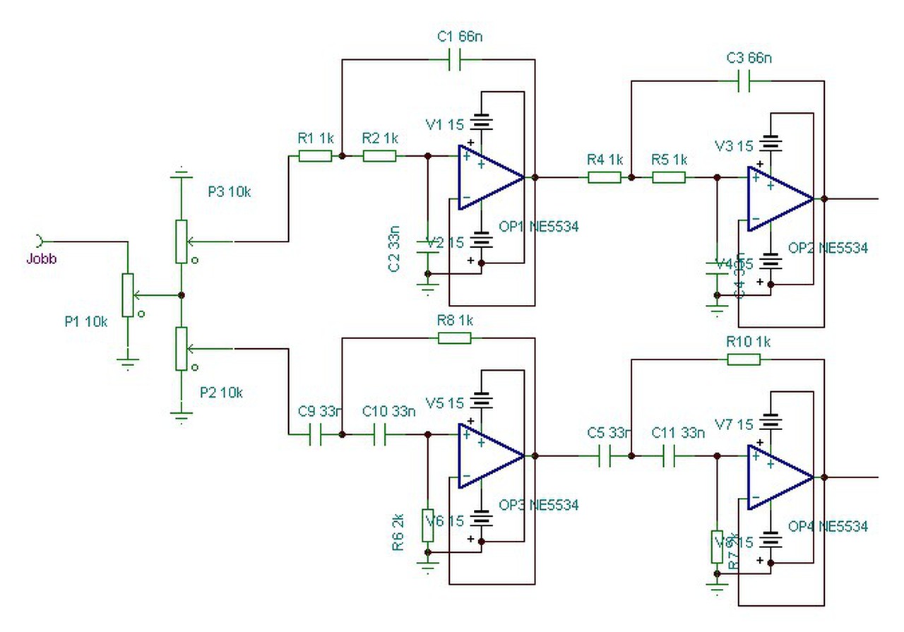
P2, P3 után egy-egy műveleti erősítőre lesz szükséged, mert mindkét szűrőt alacsony impedanciáról kell meghajtani. A potikat a visszacsatoló águkban helyezném el, hogy szükség esetén akár erősíthessenek is a jelen. Lásd a 47k-s potenciométert!
(#) pont válasza reloop hozzászólására (») Jún 18, 2015 /
 
Köszönöm! Szerkesztek hozzá egyet.
(#) pont válasza pont hozzászólására (») Jún 21, 2015 /
 
Szia!
Ezen az oldalon Bővebben: Linkaz általad is javasolt input buffer-en kívül írnak még output buffert is a crossoverhez, valóban kell az is egy LM3875 elé, és mi is az az átkapcsolható fázisfordító a gyakorlatban? Ott subwoofer-ről van szó, Nálam sima mélyközép-magas osztás van 3500Hz-nél.
(#) reloop válasza pont hozzászólására (») Jún 21, 2015 / 1
 
Valamelyik ujjunkat csak meg kell harapni
A csatorna főhangerő poti után kell legalább egy buffer, ami a szűrőket kellően meghajtja, továbbá legalább az egyik csatornába kell egy hangerőszabályzó amivel a magas és a mély arányát összehozod, ezt ismét egy buffert igényel. Ezt a két aktív fokozatot kedvedre rendezgetheted, míg a fenti feltételek teljesülnek.
A kapcsolható fázisfordító szükségtelen, majd a hangszórót azzal a polaritással forrasztod be amelyik a lineárisabb átvitelt adja.
(#) macska hozzászólása Jún 24, 2015 /
 
Üdv mindenkinek:
Kaptam egy bontott házimozi panelt amin volt 5db LM3886-os, ebből egy szénné égett.
A többiről szeretném megtudni, hogy működik-e. Miként tehetném ezt?
Előre is köszi
(#) tiggersoft válasza macska hozzászólására (») Jún 24, 2015 /
 
Töltsd le az adatlapját, abban van példakalcsolás. Az alapján bekötöd. Akár légszerelve is működnie kell...
(#) pont válasza reloop hozzászólására (») Jún 24, 2015 /
 
Megépítettem az input-output buffert szépen be lehet vele állítani mindent. Viszont előjött egy hiba ami eddig is valószínűleg megvolt, de csak a hosszabb használat után bújt elő. Kb fél óra után valamelyik végfok a négyből túlmelegszik (még a legkissebb hangerőnél is) és torzítani kezd. Megmértem szkóppal, 40 KHz-es tüskékből összeálló 2KHz-es szinusz félperiódusok vannak 7v-os amlitúdóval, a hangváltó bemenetén is és a kimenetén is. Az input buffer kimenete tiszta, pedig az is ugyan azt a +-9vot kapja, mindenhol NE5532.esek vannak. Az alábbi hangváltó termeli, mi lehet ez?
A hozzászólás módosítva: Jún 24, 2015
(#) reloop válasza pont hozzászólására (») Jún 24, 2015 /
 
Ha jól értettelek, az input buffer zavarmentes és a hangváltó bemenetén ott a gerjedés. Ebben az esetben a kettőt összekötő szakaszt vizsgáld át.
A hangvátló műveleti-erősítőinek táplábai helyben hidegítve vannak? Erre kényes.
(#) pont válasza reloop hozzászólására (») Jún 24, 2015 /
 
Ha nincs az input buffer után után kötve a hangváltó akkor tiszta a jel ha rákötöm a hangváltót akkor ugyan ott mérve is és a hangváltó kimenetén is ott a gerjedés. Nincsenek hidegítve a táplábak, de az input buffernél sincsenek, de ha a hangváltó kényesebb erre akkor kipróbálom...
(#) reloop válasza pont hozzászólására (») Jún 24, 2015 / 1
 
Ha több műveleti erősítő van egy panelen az bizony tartogathat meglepetéseket.
Linkelek egy szűrőkondikkal rendelkező váltót ahol a táplábak között vannak elhelyezve, bizonyára így is hatásos Bővebben: Link
(#) macska válasza tiggersoft hozzászólására (») Jún 25, 2015 /
 
köszi a válaszod, reménykedtem hogy valami egyszerűbb is létezik
(#) tiggersoft válasza macska hozzászólására (») Jún 25, 2015 /
 
Max. egy óra alatt lepróbálható mind a 4. Ha sikerül az elsőről egyben levenni akkor még gyorsabban...
(#) mofesa hozzászólása Aug 23, 2015 /
 
Sziasztok. Lehet én keresek rosszul, de LM3886 -hoz nem találok nyáktervet. Esetleg, ha volna valakinek egy használható, azt köszönettel elfogadnám. Nem kell nagy valami, csak "zajongásra" kellene.
(#) reloop válasza mofesa hozzászólására (») Aug 23, 2015 / 1
 
Két-három kattintás és ezt dobta gép Bővebben: Link
(#) mofesa válasza reloop hozzászólására (») Aug 23, 2015 /
 


Köszöntem szépen!
(#) szebee hozzászólása Szept 15, 2015 /
 
Sziasztok!

Meglenne valakinek ennek a kapcsolásnak a .lay változata?, meg esetleg táp rajz hozzá?
(#) Csupasz hozzászólása Szept 15, 2015 /
 
Sziasztok!
Keresem az alábbi PCB kapcsolási rajzát. Kínai LM3886 panel.
Meg lenne valakinek, vagy rajzoljam át?
Köszönöm!
(#) szebee hozzászólása Szept 16, 2015 /
 
Sziasztok!

Meglenne valakinek ennek a kapcsolásnak a .lay változata?, meg esetleg táp rajz hozzá?
(#) voodoo válasza szebee hozzászólására (») Szept 16, 2015 /
 
Nyomsz egy print screen-t, paintot megnyitod, és kivágod, hogy csak a rajz legyen látható. Bemész sprintbe, méretarányosan beállítod (mondjuk az ic lábához viszonyítasz) átrajzolod.
(#) szamóca válasza voodoo hozzászólására (») Szept 16, 2015 /
 
Nem elég instant. Azzal dolgozni kellene.
(#) szebee válasza voodoo hozzászólására (») Szept 16, 2015 /
 
Legutolsónak ezt akartam...., és úgy látom hogy ez is lesz. Köszönöm!
(#) Dr Endugu hozzászólása Szept 24, 2015 /
 
Az invertáló bemeneten lévő RC tagot hogyan kell méretezni? Milyen hatással van az áramkörre? Sok kapcsolási rajzon eltérő értékeket látok ebben a pozícióban. Nekem lenne itthon 10µF polarizálatlan kondim, ehhez milyen ellenállásérték tartozik? (LM3875TF)
(#) epyn hozzászólása Okt 8, 2015 /
 
Sziasztok.
Tanácsot,tapasztalati segítséget kérnék!
Adott az IC: LM1875T

Úgy tudom a hamisak rosszul teljesítenek magasabb frekvencián és gerjednek,továbbá a kimenő áramuk sem hozza az adatlapon feltüntetettet,elégnek.
Tehát:
-hamis (counterfeit) vagy eredeti(genuine) :
(#) lacek29 hozzászólása Dec 3, 2015 /
 
Sziasztok.A képen látható híd kapcsolást szeretném megépíteni LM1875-el.A rajzot a neten találtam.Valaki megnézné,hogy ez a kapcsolás működőképes-e?
(#) reloop válasza lacek29 hozzászólására (») Dec 3, 2015 /
 
Szia! A rajz rendben van, az R9-cel szokás C1 értékű párhuzamos kondit rakni, ha ez a bemenet zavarérzékenynek bizonyul.
Következő: »»   30 / 49
Bejelentkezés

Belépés

Hirdetés
XDT.hu
Az oldalon sütiket használunk a helyes működéshez. Bővebb információt az adatvédelmi szabályzatban olvashatsz. Megértettem