Fórum témák
» Több friss téma |
Szét gúvad a csipám de nem találom seholsem így kérnék segítséget.
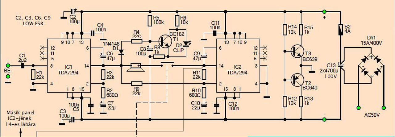
Egy régi elpukkant erősítőt kellene végfokilag pótolni és ehhez a tda7294-re gondoltam de szimpla tápja van az erősítőnek 43V . Nem találom a kimenőkondis verziónak a rajzát .
Szia! Nekem van ceruzásan, még nem volt megosztva.
A hozzászólás módosítva: Dec 5, 2015
Pedig üssenek meg valahol már láttam.
Ha megkérlek megosztod velem (velünk)?
Véletlenül nem erre gondolsz ?
Bővebben: Link
Nem -nem . A sima kimenőkondis verzióra.
De miért ragaszkodsz a kicsatoló kondishoz? Reloop ezen módszerével át tudos alakítani szimmetrikusra a tápot. A veszteségeket beleszámolva, lesz kb 2x20V egen feszültséged, ha a 43V az DC. Azon meg már el muzsikál, ha nem házat bontani szánod!
Nem házbontásra kell hanem végfok pótlásra egy tönkrement helyett.
Ami miatt kell a kicsatoló kondi az pedig hogy nincs lehetőségem és nem is akarom a készüléket szétbombázni teljesen hogy még védelmet is be tudjak építeni. Ha más nem lessz akkor belerakok egy lm1875-ös szimplatápost mert az még elviseli ezt a feszt stabilan. Csak az meg kicsit be van határolva teljesítményileg . Amugy meg én szeretem a kicsatoló kondit .Valahogy számomra megnyugtató hogy ott van és valamiért nyugodtabb hangja van egy csatolókondis erősítőnek és egész nap hallgatva nem olyan fárasztó mint mondjuk egy annélküli fetes kimenet.Tudom hogy szinezi a hangot meg minden de nekem ez jött be.
Mi másért tetszene egy erősítő hajngja, ha nem azért, mert valhogy belenyúl, vagy nem nyúl a hangképbe?!
![]() Ehhez nem kell egyáltalán szétbombáznod a készüléket! Egy egy néhány cm2 panelon elfér, és ha védelmet is akarsz még beépíteni, akkor szerintem ennek is jutna hely, de teljesen rád van bízva, te dolgod mit hogyan csinálsz. Csak egy felvetés volt...
Reloop egytápos, vagy akármilyen egyéb látszólag vagy valójában szimmetrikus végfok kimenetére is tehetsz soros elkót (kicsatolót). Ha még nem csináltál ilyet, akkor javaslom kipróbálni, mert külön szekta van aki erre esküszik. Tehát akár egy QUAD, vagy egyéb +- tápos erősítő kimenetén is helye lehet egy nagyobb elkónak, ha a füled azt kívánja. Ennek nem feltétele, hogy a kimeneten valójában legyen egy féltápfeszültségnyi egyenfeszültség.
Mellékesen ez a DC védelmet is megoldja.
Az igazat megvallva tda7294-em van itthon ezért esett erre a választás.
Tudom hogy bármelyik végfokra lehet tenni alkalmazom is ha lehet mert engem megnyugtat mind tudatilag hogy dc védelem akármi van is megvan . Ráadásul valamiért a hangfalnak és az erősítőnek is lenyugszik a viselkedése és a hangja is tőle. Persze tudom most majd jön valaki hogy ez így meg úgy mert a legjobb ha nincs ott semmi meg máshol sem az erősítőn belül mert akkor így meg úgy van . Meg hogy ilyen egyszerű meg olyan egyszerű egy védelem meg ezt is meg azt is tudja satöbbi. Ezeket én is tudom csak épp nem érdekel. Ha 1000huf egy normális kicsatoló akkor olyant veszek ha 3000 akkor olyant és ennyi. De még mindíg jobb ha ott van mintha nincs ott semmi. Ráadásul nekem valamiért (pedig van ilyenem és használom is) egy relékontaktus meg egy kis elektronika ami ugyanugy stabil csak mint maga az erősítő vagy annak bármely eleme nem elegendő nyugalommal tölt el. Viszont a kicsatoló kondi már bizonyított ilyen esetben régről. De ez is csak akkor ha az erősítő kimenete féltápon van. Ha kettőstápnál negatívba száll el a végfok akkor simán a fordított polaritástól az is eldurranhat. Idézet: „Ha kettőstápnál negatívba száll el a végfok akkor simán a fordított polaritástól az is eldurranhat.” Ha igazán precíz akarsz lenni, és nem sajnálodérte a pénz, akkor egy jóminőségű nem polarizált elkót raksz be. sőt, jobb hangdobozokban ilyenek vannak. És akkor mindegy, hova billen a táp! ![]() Egébként a mélyátvitelbe szól bele.
Persze így van én csak a megrögzött gondolkodás és a hagyományos kiépítésre írtam ezt.
Nekem egy félkész hidam van, de felcsigáztál nagyon! Nincs nagy tapasztalatom építés terén, de ezzel az IC-vel már építettem párszor, ismerem a hangját. De mindig a szimmetrikus tápppal építkeztem. Bár egyszer egy volt kollégám, aki megrajzolta szimpla táppal. De a 2030 példájára nem lehet megoldani?
Annyira nem ismerem a 7294 belső lelki világát mint kellene sajnos.
A tda2030 monolit cucc és eléggé régi kis fickó (de le a kalappal előtte mert olyan mint a windows xp aki szintén nagyon sokáig volt és van porondon). Nemtudom a 7294 mit lép arra ha féltápra emeljük a kimenetét hiszen őkelme meg ha jól olvastam fet kimenetű. Viszont ha azt nézzük akkor eléggé széles fesz tartományban lehetne használni szimpla táposan mert szerintem 20v-tól akár 80v-ig is lehetne táplálni. Ezzel egy nagyon jó kis szervízvégfok lenne amit sok helyre be lehetne vetni. A szólótáp másik előnye lenne ezen verzióban hogy a hűtőfüle az ic-nek negatív tápon van és nem lenne annyira nehézkes a hőelvezetése ha simán testelhető lenne a hűtőfelület. Vagyis nem lenne olyan kényes az elszigetelés. Csináltam belőle én is kettőstáppal de ott is kénytelen voltam a hűtést a doboztól elszigetelni mert az ic ha csillámon volt akkor a füle kegyetlen gyorsan melegedett föl a hűtőborda meg nem bírta gyorsan követni így megszólalt a védelem mindíg. Ezt úgy lehetett észrevenni hogy valamiért nem akart az istenért sem többet szólni egy adott teljesítménynél. De ezt már reloop kolléga egyszer vesézgette itt valahol. A hozzászólás módosítva: Dec 5, 2015
A hűtőzászló végre a testen van
Üssenek meg ezt ki kell próbálni!
![]() Nem akarok vészjósló lenni de lehet ez lessz a legkapósabb ha működik.
Van 4 garnitúra ícém, van mit gyilkolni!
Én is tutira kipróbálom!Nem tudom hol, nem tudom mikor, már abban sem vagyok biztos, hogy melyik, de a kétféle táplálású erősítő,közül egyiknek jobb hangja van állítólag! Talán pont a szimpla tápos? Tudja a csuda... Kilehetne (kellene) próbálni, de ahogy futólag láttam, kicsit át kell vatiálni a kapcsolást, tehát belepiszkálni a kész nyákba. Azt meg már nem akarok. Ha reloop kolléga rászánná a fáradságot és egy nyákját átalakítaná, én megépíteném tutira!
A prototípus így nézett ki. Nem jobb, nem rosszabb a megszokott kapcsolásnál. Előnye: egy korábbi kimeneti csatolókondenzátoros erősítő helyére így lehet beépíteni (pl. Vidi Cleopatra), hátránya a szimmetrikus, vagy kvázi-szimmetrikus táplálásúval szemben, hogy koppan bekapcsoláskor.
Sziasztok!
Érdeklődnék, hogy az alábbi kapcsolás hajtható-e BEAG AET 453 toroidjával.
Szia!
Ahogy néztem a BEAG 2×24V-ról megy, ezen a kapcsoláson 50V van. Ha sorba kötöd a két tekercset akkor akár még jó is lehet. Bár én nem ismerem ezt a kapcsolást és nem is értek annyira hozzá, de ez az 50V kicsit soknak tűnik így elsőre. A hozzászólás módosítva: Dec 6, 2015
Szia!Ez egy egytápos kapcsolás (virtuális földdel, ezért 50 V). Nekem inkább a trafó teljesítményével kapcsolatban vannak fenntartásaim.
A hozzászólás módosítva: Dec 6, 2015
Szia!
Ez a trafó tud ennyit szerinted? Nem férek hozzá a szekunder tekercsekhez (ha szerencsém van akkor 1,6 - 1,8 mm, ha bírja a tororid mag) , csak ha megbontom a csomagolást. Szubládához lenne. Köszi a segítséget. A hozzászólás módosítva: Dec 6, 2015
Még nem volt ilyen trafóm, transzformátoros, vagy BEAG-os témában kérdezd meg esetleg.
Ha jól láttam a BEAG kapcsolási rajzán 3A-os biztosíték van benne.
A trafók szélsőségesen túlterhelhetőek. Nyugodtan próbáld ki, ha a feszültsége jó. A zene "kitöltési tényezője" kb. 30%, tehát nincs miért aggódnod.
|
Bejelentkezés
Hirdetés |





.
Csak egy felvetés volt...









