Fórum témák
» Több friss téma |
Mielőtt kérdezel, a következő két dolgot ellenőrizd!
I. A helyes tápfeszültségek megléte.
II. A kimeneten van-e egyenfeszültség.
Élesztés.
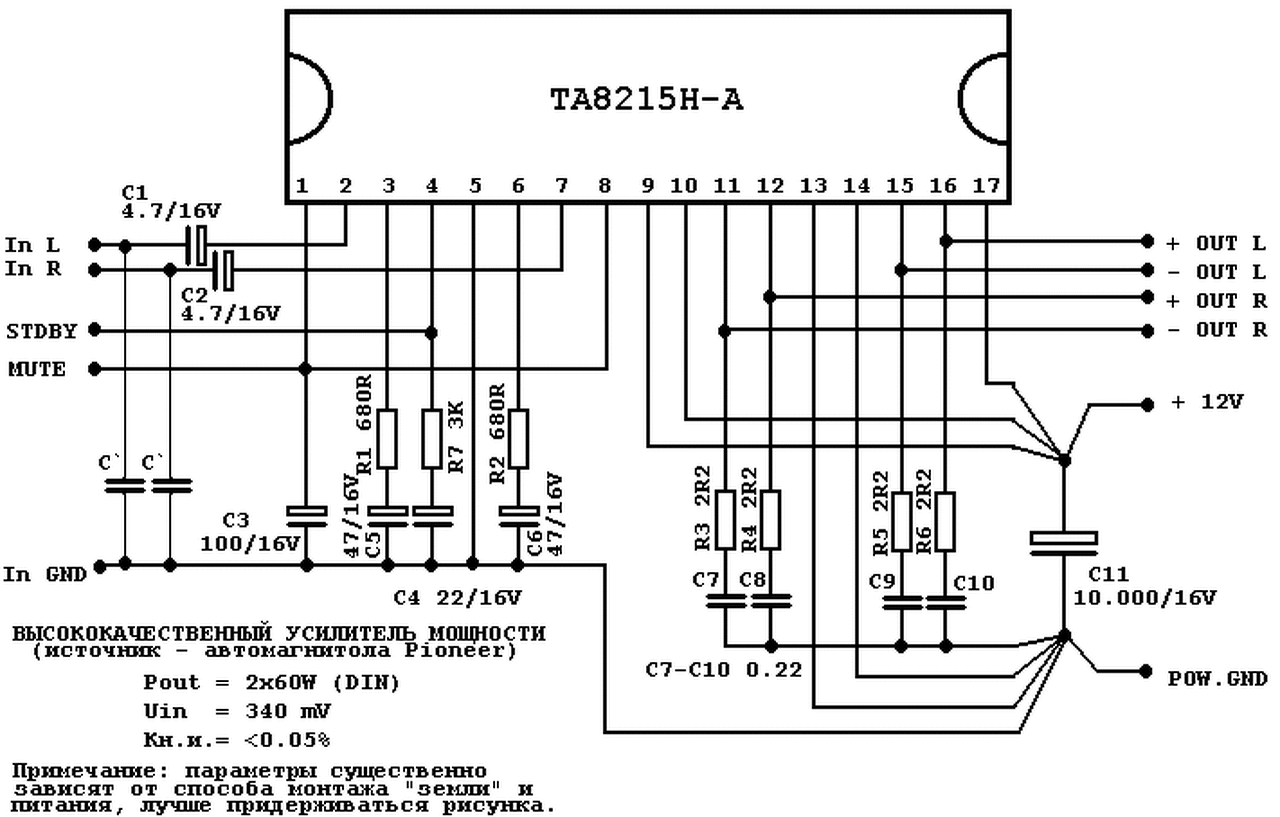
sziasztok(!)
épitet(t)em egy erösitöt ta8215h ic vel és ál(l)andoan vana egy sistergö zaj(.) mi<>lehet az oka ? elöre is kösz(!) A hozzászólás módosítva: Dec 8, 2015
Túl nagy erősítés, vagy zavar.
Zárd le a bemenetet egy 100kohmos ellenállással, ha továbbra is zúg akkor egy 100n kondit rakj a táppal párhuzamosan lehetőleg közel az ic-hez.
Akkor egy előerősítőt építs a bemenethez ami kétszeres erősítésű.
Sziasztok!
Ti tapasztaltatok már olyat, hogy hídban a fázisfordított végfok kétszer annyit fűt terhelésen, mint a feszültségkövető? Lehetséges, hogy differenciál lép fel a két IC között? Már megcsináltam 1 IC-s kivitelben, de még nem próbáltam ki. TL072 ami benne van, a kép szerint. Esetleg gerjedés léphetne fel? üdv
Szia! Ugye az megvan, hogy kettős műveleti erősítőből csak egy kell ehhez a kapcsoláshoz?
Amúgy a szabadon hagyott lábú műveleti erősítő egységek igen könnyen gerjednek. Ezt a NYÁK-ot át kell dolgozni!
Igen, de valamiért a kapcsolási rajz megalkotója A és B IC-t alkalmazott a kapcsolásban, nem tudom, hogy miért. Így a legelső verzió így született meg belőle.
A kettős műveleti erősítőnek az egyik felét "A", a másik felét "B" jelöli. A nem jelölt lábakkal mit csináltál? Elérhetőek még?
Talán még elérhetőek, de inkább csinálok új panelt. Ez is csak próbára készült, a végső verzió rá lesz integrálva a végfok paneljára.
Ha gondolod, nézzünk majd rá a NYÁK-terv ellenőrzés témában.
Szerinted milyen lehet ez a limiter? LINK
Az ötlet tetszik, ahogy megsöntöli a bemenetet, inkább csak az a kérdés, hogy elég gyors-e a fényellenállás, illetve, hogy mennyire tudja lecsökkenteni az ellenállását.
Működik rendesen Bővebben: Link.
Sziasztok!
Segítséget szeretnék kérni,hogy hoztak hozzám egy Sony F345R típusú erősítőt,de a bemenet választóját nem lehet használni,mert csak a Phono és a Tape2 MD led világít egyfolytába,és ha bár melyik bemenet választót használom,akkor ki gyullad az összes bemenet jelző led.Tudtok rá valami megoldást?
Szia! Szaladj körbe a 701 és 702 pozíciószámú IC-k lábain, van-e az SM-től jelentős eltérés!
Hogy érted hogy az SM től jelentős eltérés?
Ha a műveleti erősítő csak egyik oldalát használom, a másik oldal két bemenetét földre érdemes kötni?
Bocs SM=Service Manual=kapcsolási rajz. Neten találsz hozzá.
A neminvertáló lábat (3 vagy 5) testre, az invertálót a kimenetre (2+1 vagy 6+7) kösd! Így stabil állapotban marad.
Akkor jól csináltam, csak nem voltam benne biztos. köszi!
Most így néz ki a dolog, minden rajta van, amit a bemenetre terveztem. Szimmetrikus bemenet, limiter/hangerő szabályzás, és végül egy fázis fordító.
A kép közepén van egy 33k ellenállás különösebb szerep nélkül. Nem hiányzik valahonnan?
A jobb oldali IC 1-es lábát kösd a 100 ohm-hoz!
De jó, hogy észre vetted! Késő van már nekem is
![]() A 33K a limiter műveleti erősítőjének a bemenetén van, itt látszik a képen.
A 33k ellenállásra csak akkor volna szükséged, ha csatolókondi állna előtte.
Sziasztok! Adott egy Usec 2x55AC Isec 5,7A, 625VA névleges toroid trafó, műszerrel terheletlenül 2x59VAC. Ehhez keresnék AB osztályú erősítő kapcsolási rajzot. Találtam itthon 10db. 2SD797 Toshiba NPN tranzisztort, gondoltam rá hogy keresek valami quasi rajzot, de viszont kérdéses hogy elbírná-e a tápot?
A hozzászólás módosítva: Dec 10, 2015
Szia! A 2SD797 80V-os, ilyen topológiát keress hozzá. Ha azt kérded megéri-e foglalkozni vele, nem a válasz
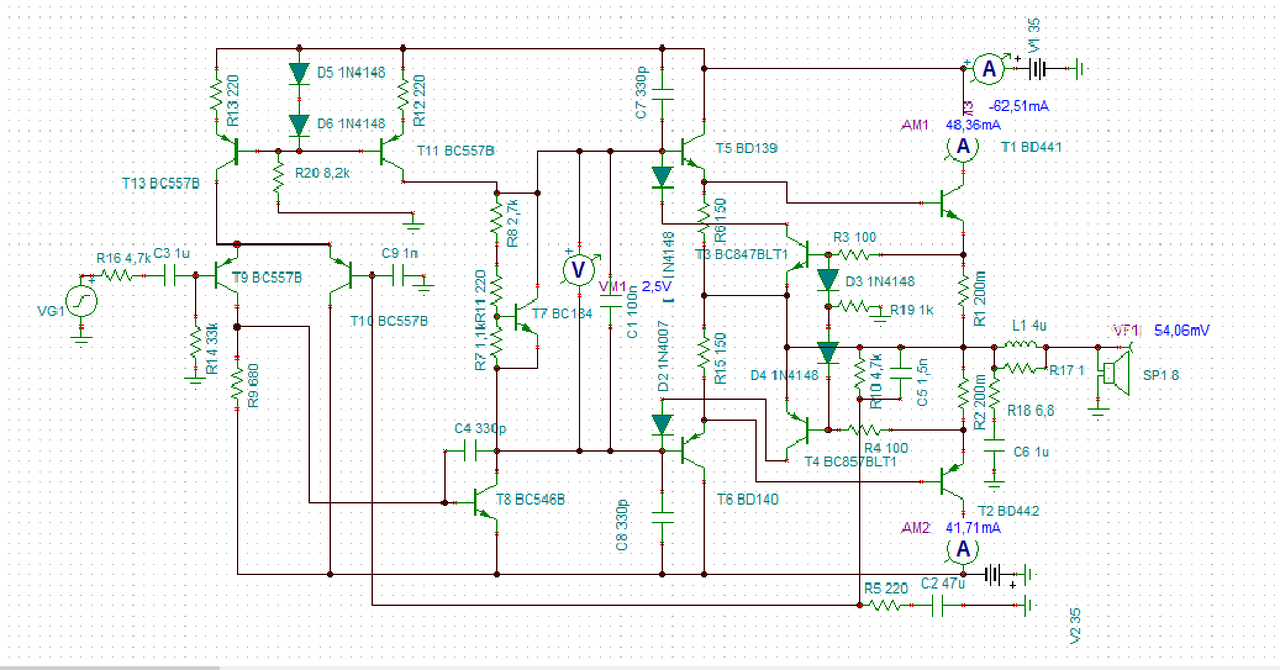
Üdv! A mellékelt kapcsoláshoz kérném a segítségetek. Az erősítőt megépítettem, majd a BD243 és BD244 nélkül, próbáltam ki terhelés és meghajtás nélkül. Az áramfelvétele 200mA volt, ami igen magas és sorba mennek ki állandóan a tranzisztorok, az áramtükörnél és a differenciál erősítőnél. Szerintetek mi lehet a probléma?
Köszi!
A szimulációban pontosan egyformák az azonos típusú tranzisztorok, ezért tapasztaltál működést.
Első lépésben az áramtükröket cseréld áramgenerátorra, lehet két tranzisztoros Bővebben: Link.
Ezek az áramtükrök nem nagyon mennek el emmitterellenállás nélkül. Ahogy reloop írja, a szimulátorban egyformák a tranyók. ( meg egy ic-ben is ) A másik, hogy gyanúsan kicsi a második áramtükör árama. A BC557-esek csak 45 V-osak, esetleg nem bírják a feszt. Nem tudsz beállítani 200 mA-nél kisebb nyugalmi áramot? Csökkented az R8-at?
A szimuláciú szerint ott nem lehet akkora :/ . Az a baj hogy az az áram még csak nem is a teljesítmény tranzisztorokon ment el, hanem az előfokozatoz meg az áramtükrön. Kicseréltem az áramtükröt generátorra. Spórolásként diódával oldottam meg.
A hozzászólás módosítva: Dec 12, 2015
Az R12,13-at számold ki, ne tedd be találomra!
Mérd meg a gyakorlatban mekkora feszültség esik az R6, R15 emitterellenállásokon, tanulságos lesz! |
Bejelentkezés
Hirdetés |

















