Fórum témák
» Több friss téma |
Fórum » Csöves erősítő készítése
Ne feledd betartani a fórum viselkedési szabályait, és a topik megmaradásának feltételeit. [link]
A téma átmenetileg fagyasztva lett, hozzászólni nem tudsz!
Ennyiből hova szeretnél még spórolni?
Éppen, hogy nem akarnék, még ennyit sem.
De kíváncsi volnék, milyen a kapcsolása.Rosszul fogalmaztam! ![]() Úgy értettem, hogy én egyel több csővel építkeznék, bocsi! A hozzászólás módosítva: Dec 21, 2015
Bemenetre 2xTL071. Akkor csak elég egy-egy katodin 1 cső két feléből...
"Kedvcsinálónak!" CHZ tervei alapján készitett hibrid. Van 3 éve is , hogy elkezdtem. A képek nem tól jók és nem is a teljes készültséget tükrözik. Akkor épp annyi időm volt.
A végére meg tegyünk egy IC -t, a doboz tetejére meg 2db 12V -os izzót, hogy valami világítson.
#CIROKL: találtam a panelről képet, azért ha megnézed mekkorák a csövekhez a távolságok, azért nem is nagy.
#Orbán József: találtam valamit, de nem biztos 100%-ra, hogy ez való hozzá. #l48: jól néz ki, de nem az én formavilágom. Nekem a fentebb mutatott, letisztult forma jobban tetszik. A hozzászólás módosítva: Dec 22, 2015
Köszi! Az általam feltételezett 3 féle megoldás közül ez a legegyszerűbb.
Speciel én nem kedvelem a végfok ilyen meghajtását - katodint.
Én meg nem ismerem egyiket sem...
Ha van lehetőséged kétoldalú, galvános nyákot készíteni. Bár ez nemlehet az. Az előfok katódja kicsit fura. Hol a katódkondi, trimmer? Tovább nemis nézem.
Mindenkinek van lehetősége galvános nyákot készíteni, van róla cikk itt a HE-n is, illetve meg is lehet rendelni gyárból is. De én nem a kapcsolás minőségét méltattam, nem is értek hozzá, hanem a végeredmény esztétikája az ami tetszik nekem. Kiderítettem, hogy kb 20 cm széles a nyák, nekem ettől tetszik. Persze ettől még mint erősítő lehet sz@r.
Aki már csinált ilye"nt, az tudja nem éri meg a pénzét az előző. Mindíg újat szeretne az ember. MIndíg hall benne valamit. Én is beleestem már abba hibába, hogy többet költöttem valamire ezen a téren - mint szerettem volna - amúgy nem érné meg. Felesleges ilyennel mókolni. Ha valami tetszik , nagyon szerentém valamiért 3szor megkell építeni. Ha még mindíg szerelmes az ember, utána lehet csak az oszlopokhoz betonkeverőt kölcsönözni.
Dobd össze asztalon. Hameg véleményünket kéred, ne egyből a 4 rétegű nyákokat válaszd. Sok gyári erősítőben is gerjedés van az alkatrészek távolsága miatt. Próbáljmeg egyszerű lenni. Az mindíg az aranyközép. Ez csak az én véleményem. Ha a kép nevét beütöm googliba, kidobja az egyoldalas változatot is. És van kész nyák is hozzá. Így nemkell galvánfuratoznod sem. Ebayen vannak párszázt euróért kész "kittek", akár dobozzal együtt is. Azt csak össze kell hajintani. EBBEN bennevan minden. Garancia, mellélövés nélkül. A hozzászólás módosítva: Dec 22, 2015
Nem hiszem, hogy meg tudnád mondani, hogy ECC83 helyett TL071 csinálja az elejét vakteszten...
Sziasztok!
Erre van az apróhirdetés! -moderátor- A hozzászólás módosítva: Dec 22, 2015
Mintha nem ugyan azt a magyart beszélnénk, kb. minden harmadik mondatod értettem.
Semmi olyat nemmondtam, amit félreérthetnél. Értelmezz azt belőle amit szeretnél.
Ha egyből építeni szeretnél - adtam tanácsot. Én inkább megrajzoltam kézzel, amiről a minap beszéltünk. A kutyám emlékére. Ez szerintem erről szól. 6N2P csövem van. Pár darab hasonló is, szita nélkül. Elég, ha a lábkiosztás oké? Glória van, katódok ugyanakkorák, lábak jók, - mit nézzek még? ecc83 Középső az orosz. A hozzászólás módosítva: Dec 22, 2015
Libéria. Szerelem. Betonkeverő. 4 rétegű nyák. Valami kicsúszott az idősíkból.
A hozzászólás módosítva: Dec 23, 2015
Elektroncsöves erősítő fő tartozékait soroltad.Nagyon szépet akart írni a kolléga! Így sikerült neki.
Karácsonyra én is összeraktam egy klasszikust
Egy kollégám megrendelésére csináltam, de ő sajnos közben kiköltekezte magát, így a neten adtam el. CHZ féle kapcsolás, Fleta féle toroid hálózati és a kimenők pedig Videoton hálózatiból lettek tekerve (RA49xx sorozat). Ennek megfelelően a kimenőteljesítmény is szerényebb lett. 1 KHz-en 9,7W szinusz 270V tápfesz mellett, az alsó határfreki kb 40-45Hz lett, alatta nagyon meredeken zuhan. Viszont a felső határfreki nagyon jó lett: 62KHz. Meghajtócsövek: 6n2p-ev, a végcsövek 6p14p-ev. Érdekes módon, nem mélyhiányos meghallgatva. Az új tulaj nagyon meg van vele elégedve.
Szia! Látom ezt nem apróztad el!
Ezt régebben, mint ha már láttam volna, vagy az egy másik volt?. Vékonynak találom az árnyékolt kábel árnyékolását, én mindig tekerek mellé egy vastagabbat. A bemenetek GND -jét sem így kötném. Ez így brumm veszélyes.
Hát nem kapkodtam el az biztos. Az igazsághoz hozzá tartozik, hogy évente 3 hetet dolgoztam rajta részletekben. Volt olyan is, hogy egy alkatrészt 2x is megcsináltam mert már elfelejtettem, hogy rég elkészült.
Végül is egy egyszerüsitett verzió készült el. Zolinak ezer köszönet, hogy hozzásegitett és ellátott minden segitséggel.
Minden kedves fórumtársnak Kívánok Áldott Ünnepeket!
Ne felejtsünk el az elhasznált csöveink további életéről sem gondoskodni! Karácsonyi ötletek
Igen, az egy szinte ugyanilyen volt. Akkor készült még egy ugyanilyen doboz, de az első fenyőből, ez pedig rétegelt lemezből készült. Az mahagóni színűre lett pácolva, majd lakkozva, ez pedig meggypirosra lett festve. A fenyőt jobban szeretem, szeretem látni a fa erezetét. A rétegelt lemez pedig elég nehéz üresen is, hát még a trafókkal. Szerencsére nem lett brummos egyik sem. Üresen hagyott bemenetnél, feltekert hangerővel nagyon kicsi zaj van, ha bármit rácsatlakoztatok, teljesen néma max hangerőn is. Hangszóróra tapasztott füllel lehet hallani, hogy be van kapcsolva. Az új tulaj kicsit megtuningolta: ezüst kábelre cserélte a bemenő kábelt és a Piher potit Alpsra. Azt állítja, azóta megtáltosodott.
Ő tudja...Te hogy csinálnád meg a bemenet földelését? A hozzászólás módosítva: Dec 23, 2015
Miközben készült az erősítő, a feleségem csinált pár lesifotót. A kislányom is bejött, amikor már szólt az erősítő, a villanyt lekapcsoltam és úgy hallgattam, első szava ez volt: Hű de szépen világít! Három éves őszinteség
![]() Áldott, békés, boldog Karácsonyt kívánok minden kedves fórumtársnak!
Sziasztok!
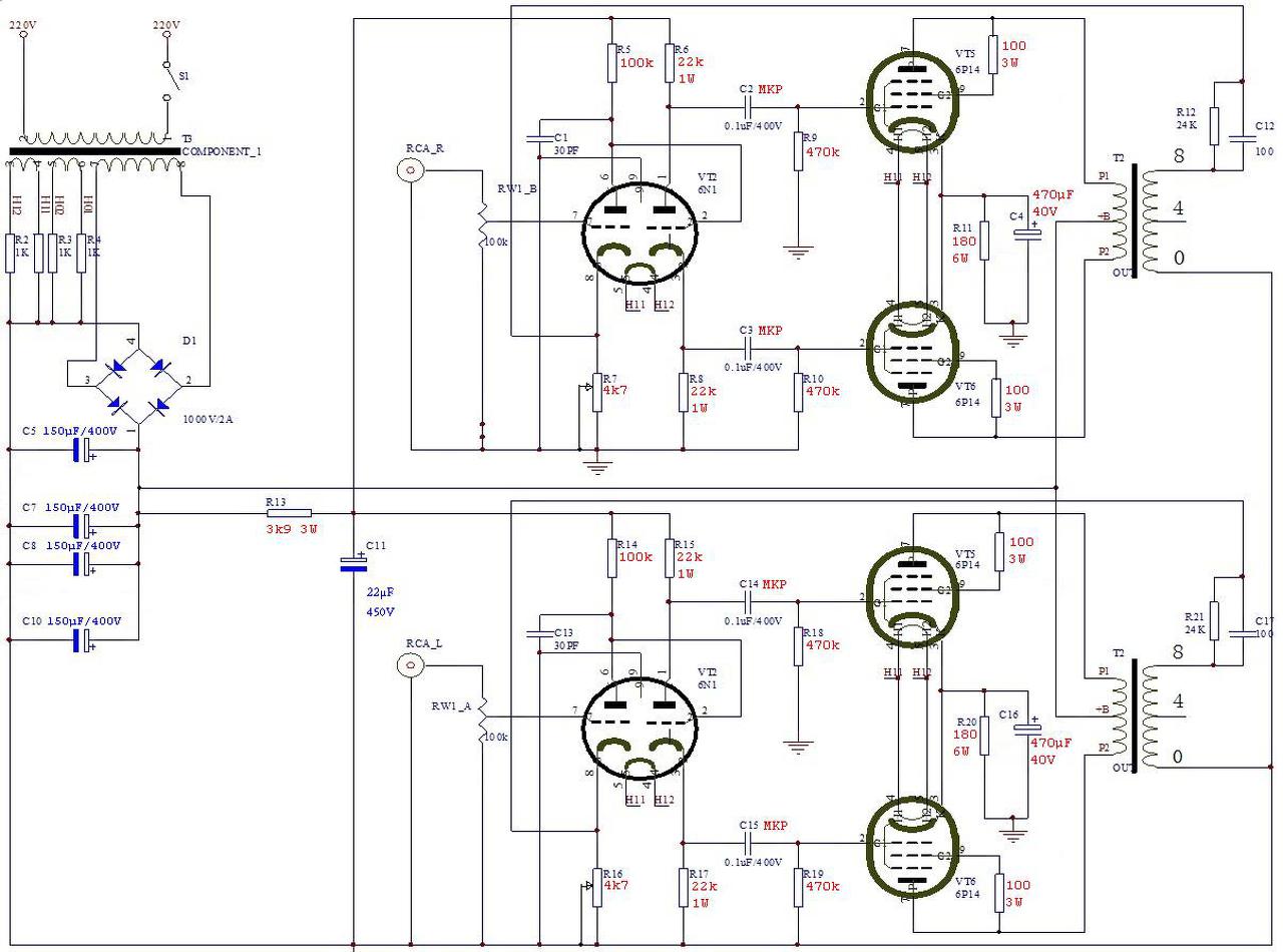
A sustorgó zajosomnak elkészítettem a jelenlegi kapcsolási rajzát, 2 db ecc83assal kb nem kéne erősíteni, leginkább látványelemként, illetve torzításhoz volna rájuk szükség. Csak nagyon erősítenek és súgnak, minden zajt összeszednek. Mit gondoltok az értékekről? Min kéne változtatni?
Nagyon szép munka! Gratulálok!
Szia.A második cső első felén az anódellenállás nem1K hanem 100K.Az r10-es ellenállás 400K az r7-es 50-100K.
Árnyékot nézz mindenképp. Ha továbbfűzod a vonalat, ottis. A második csőnél nincs rácslevezető, sem csatoló. C1, R1 a kritikus. A közös pontjukat húzd le GND-re. Akkor is csinálja?
A poti sem lesz jó. Arra figyelj, hogy a bemeneten legyen a GNd -ja. Nekem ilyenkor mindíg pattog. Majd megfejtik az okosok. A hozzászólás módosítva: Dec 24, 2015
Köszönöm szépen.
|
Bejelentkezés
Hirdetés |


De kíváncsi volnék, milyen a kapcsolása.













Végül is egy egyszerüsitett verzió készült el. 








