Fórum témák
» Több friss téma |
Nem, hanem ellenfázisban vezérelt. Nem ugyanaz a két dolog.
Szó volt róla régebben, hogy az IR2153/IR21531 frekvencia szabályzása nehézségekbe ütközik. Nemrég összedobtam kísérletezés céljára egy olyan, viszonylag egyszerű kapcsolást IR21531-el, amiben a frekvencia szépen, probléma nélkül szabályozható. Kedvcsinálónak, gondolatébresztőnek, ötletet meríteni, (vagy aki akarja veheti karácsonyi ajándéknak
) - beteszek egy kapcsolási rajzot. Méregetéshez, teszteléshez, kísérletezéshez törpefeszültségű labortápról is hajlandó működni, de a nagyobb tápfeszültség sem jelent problémát. A hozzászólás módosítva: Dec 25, 2015
Igen, lehet ilyesmit csinálni, én mondjuk az Rt helyett inkább egy áramtükröt tennék bele. De sokféle megoldást lehet csinálni.
Szükségem lenne egy 24V 350W-os tápegységre egy villanymotor meghajtásához. A súly és hely miatt csak kapcsolóüzemű tápegység jöhet szóba. A Skori féle rezonáns tápot nézegettem, mer akkor esetleg nem kell trafót tekernem. Azt szeretném megcsinálni. Mi a véleményetek erről? Ha szerintetek jó ez a megoldás, akkor milyen FET-et ajánlanátok erre a teljesítményre?
És mi a helyzet a szimmetriával? Marad az 50-50% kitöltés?
a háromszög felfutó ága adja az egyik, a lefutó ága a másik jelet, így ennél az IC-nélez a probléma.
Nincs benne flip-flop? Hú, de jó, hogy nem kezdtem el vele foglalkozni.
A Nixie táp rajzán az 1N4936 (400V, 200ns) diódát érdemes kicserélni UF4007 (1000V, 75ns), SF18 (600V, 35ns) -re.
Működik rendesen a freki szabályzása, én is próbáltam régebben, BAT85-tel a graetzben.
Csupán az átfogásra kell figyelni utánépítésnél.
Sziasztok!
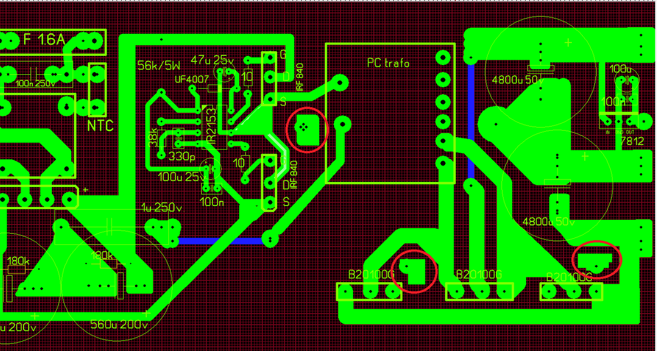
Nekikezdtem ma egy már rég kiválasztott kapcsolás megvalósításához. A nyáktervet itt találtam, de van rajta nekem valami furcsaság amit nem tudom hogy micsoda, és jó lenne ha valaki segítene nekem ebben. Pirossal bekarikáztam a kérdéses helyet, és az lenne a kérdésem hogy oda mi menne? Köszönöm a válaszokat előre is. A hozzászólás módosítva: Dec 27, 2015
Szia!
Mivel arra a fóliadarabra nem csatlakozik semmi, ezért nem kell vele foglalkoznod. Egyébkén a kapcsolási rajz ilyenkor egyértelműsíti a kérdést.
Üdv!
Oda pc-tápból bontott hűtőborda lábait lehet beforrasztani.
És a szekunder oldalnál a középső forr szembe a 2 kondi közé?
Azt az összesodrott vastag vezetékkorbácsot kösd oda. Bővebben: Link.
Köszönöm!
Ha primer kondinak az 560µF helyett 470µF-ot teszek az baj?
Ha az optó ledjére pl. előtétellenállással áramot vezetek, és ezt változtatom, akkor nagyjából úgy viselkedik mintha az IR időzítő ellenállását változtatnám. Tehát igen, megmarad az 50% körüli kitöltési tényező.
Tegnap próbaképpen egy hálózatról működő áramgenerátort készítettem deszkamodellben ezzel, egy 100W-os ledhez (kb 33V 3A kell neki). A soros tekercs + trafó szórása összesen kb 150uH volt. Az optocsatoló ledjét át kellett hidalnom 100nF-al, és egy soros 22ohm-al ment a söntre. A kondi nélkül (meglepetésre) az optocsatolón átment némi kapcsolófreki is, és csinált furcsaságokat, de a kondival jó lett, a pufferen a feszültség hullámosságát szerintem simán ki fogja szabályozni. Azért nem flyback-ből, vagy step-down-ból készítek ilyen áramgenerátort, mert ezt meg lehet csinálni ZVS-re, és jó hatásfokúra. A későbbi cél egy univerzális fényszóró, 3db 100W-os led meghajtása (de csak 200...250W körülivel, illetve meglátjuk, mennyire sikerül jól majd a hűtése). Csak sajnos lassan készül, mert kevés az időm rá.
Ha áramgenerátort tennék a graetz-be, akkor szimmetrikus háromszögjelet állítana elő a kondin, és a négyszögjel is pontosan 50% kitöltési tényezővel menne - míg ellenállás esetén a szimmetria függ a billenési küszöbfeszültségektől.
Lásd ezen a rajzon Egy állandó led árammal vezérelt optocsatoló tranzisztora pedig közel állandó kollektoráramú lesz, azaz áramgenerátor szerűen viselkedik. Ebből kifolyólag a négyszögjel szimmetriája jobb lesz, mintha simán csak ellenállás lenne a körben.
BAT46-ot használtam, nekem az volt kéznél
.
Nem baj, max egy icipicit jobban esik a feszültség, de nem okoz gondot.
Szia.
Igen, ha mellé teszel egy ir2110-et akkor nem kell gate trafó.
Átnéztem a kapcsolást és valóban jó, és ha kellően lassú az optó, akkor a kitöltés 50% körül marad.
A Ct az Rt-n keresztül töltődik és kisül normál esetben. Itt most ugye tételezzük fel, hogy az optó tranyója teljsen kinyít. Akkor ugye a feltöltőtődés során belép a sorba 2 plusz dióda (és az Rmax). A kisütés során másék két dióda megy be sorba. Egy tipikus Rt érték 10kOhm, saccra 1mA vagy kevesebb áram folyik. Ekkor egy Shottkyin (mondjuk BAS81) kb 410 +/- 50 mV esik. Azaz a dinamikus ellenállása kb 410 +/- 50 Ohm. A diódák sorosan vannak, ezért a hiba gyöközödik. Ha az időzítő ellenállások összege 10kOhm felett van, akkor itt tényleg max 1-2% kitöltési hiba lehet. (az IC hibája alapjból ennyi) Ha a diódák egy szalagról vannak (legjobb egy tokban, mondjuk schottky diódahíd) akkor nagyon kicsi a szórásuk, és akkor tényleg <1% hiba érhető el. Egy dolog esetén borulhat még a szimmetria: tegyük fel az optó túl gyorsan szabályoz, mondjuk egy periódusnál gyorsabban. Érdemes ezért a visszacsatolást kellően lassítani (kompenzáció), hogy mondjuk az optó sebessége legalább a periódusidő 10x-nél lassabb legyen. Gratulálok a kapcsoláshoz. Ha lesz egy kis időm, akkor eljátszadozom vele, csakazértis. Egy dolog miatt azonban nekem az IRS2795x szimpatikusabb marad, és ez pedig az állítható holtidő. Az IR21531 legnagyobb korlátja a 600ns hotlidő, ami miatt nemigen lehet nagy frekikre menni.
A BAT46-on amit használtam 300mV-nál kisebb feszültség esik 1mA-nél (0,1mA-nél 0,25V). Ez igazából a "végállásban" számít valamit amikor az opto teljesen nyitva van. Amikor áramgenerátorként működik a graetz terhelése akkor a hiba elvben csökken - ideális áramgenerátor esetén még az IC hibáját is kikompenzálná, de egy félhíd esetében szerintem erre nincs szükség.
A gyakorlatban oszcilloszkópon figyelve a jelet nem látok asszimmetriát semmilyen beállítás mellett (60kHz-200kHz közötti átfogást állítottam be a trimmerekkel), de ha lesz egy kis időm akkor végzek méréseket. Szerintem a kimeneti DC szint mérése, különböző frekvenciákon elég jó képed adhat a szimmetria mértékéről. Schmitt triggeres kapu esetén az áramgenerátor teljesen megszüntette az asszimmetriát, de ami nincs fent a weblapon: ha a graetz terhelésével ugyanebben az áramkörben egyszerűen egy nagyobb induktivitást kapcsoltam sorba az is elegendő volt a látszólag tökéletes szimmetria eléréséhez. Ez a módszer feltehetőleg működne az IR esetében is, de erre a tesztre nem szántam időt. Hasonlóképpen egy FET -el kiegészítve az IR áramkörét (mint a kapu esetében a weblapomon levő rajzon) akkor azzal is elérhető lenne a szinte tökéletes szimmetria. Azért csak szinte tökéletes, mert valamennyi hiba biztosan marad, de az sokkal kisebb (sacc. legalább nagyságrendnyivel) mint ami alaphelyzetben van. Ezt is érdekes kísérlet lenne tesztelni és számszerűsíteni az eredményt. Ha lesz időm lemérem, de ha te megteszed akkor örömmel fogadnám a mire jutottál!
Kíváncsi voltam mekkora is a ténylegesen kitöltési tényező hibája az IR21531-nek, és a korábban csatolt rajz szerint, az ezzel felépített CCO/VCO-nak. Íme a mért eredmények:
Talán nem is kell különösebben kommentálnom, mindenki el tudja dönteni, hogy ez, ekkora hibával mire lesz jó, és mire nem lesz jó. A hozzászólás módosítva: Dec 28, 2015
Szia. Ez működik is ez a kapcsolás? Az a kiegészítő tekercs az mire szolgál?
|
Bejelentkezés
Hirdetés |




) - beteszek egy kapcsolási rajzot. Méregetéshez, teszteléshez, kísérletezéshez törpefeszültségű labortápról is hajlandó működni, de a nagyobb tápfeszültség sem jelent problémát. 






