Fórum témák
» Több friss téma |
Fórum » Kapcsolási rajzot keresek
Témaindító: Kallai Csaba, idő: Márc 11, 2006
Témakörök:
Igen elsőkörben az lesz, csak gondoltam megpróbálom. Köszönöm.
Szia! Ezeket találtam:
Bővebben: Link Bővebben: Link Csak a szenzor és az áramkör közt van még valami kis áramkör. A hitelesítéssel nem lesz próblémám.
Ehhez nem tudok hozzászólni, mert egyiket sem ismerem..
Sziasztok!
Olyan forrasztóállomás kapcsolási rajzot keresek, amely digitális hőmérséklet kijelzést tud, Akár 7 szegmenses kijelzőn vagy LCD-n. állítható hőmérséklet, mutassa a valós, és kívánt hőmérsékletet, és a legfontosabb: Mindenféle pákához lehessen kalibrálni. Láttam a cikkek közt 2 félét is, de állítólag csak Solomon pákához jó. Mikróvezérlők közül csak PIC jöhet szóba! (ahhoz van programozó) előre is köszi! A hozzászólás módosítva: Jan 17, 2016
Szasztok. Technika 19-943 lcd tv-hez keresek kapcsolási rajzot.Köszönöm a segitséget.
Mi a baja ?
Se kép se hang
táp panelon kicseréltem az összes kondit de semmi
Sziasztok !
Egy olyan kis időzítő kapcsolásra lenne szükségem amely mikor tápot kap, a kimenetére feszültsáéget ad(ez nem kell pillanatszerüen jelentkezzen elér pár másodperc mullva is) ,egy potenciométerrel előre meghatározott időre.Az időintervallum kb. 3-60 sec. Köszönöm! Benedek
Hello! Pld. itt találsz ilyen kapcsolást. Ha a C1-et 330µF-ra, az R1-et 9,1kohm-ra és a P1-et 100kohm-ra változtatod, akkor kb. a megadott intervallumot kapod. (Mellesleg nem írtad, mit fog meghajtani, mert ez egy 12V-os relét kapcsolgat.)
Egy lehetséges kapcsolás:
Köszönöm segítségetek !
Üdv!
Nem egészen kapcsolást, hanem inkább nyák tervet keresek a Vicsys féle frekimérőhöz. Az eredeti nem tetszik, ha esetleg van valakinek, azt szívesen fogadnám! A lényeg, hogy csak simán fel lehessen ,,dugni,, tüskesorral egy LCD hátára.Előre is köszi!
Sikeres építést!
Nincs mit. Ha kell esetleg gyári nyák, jelezz.
Sziasztok!
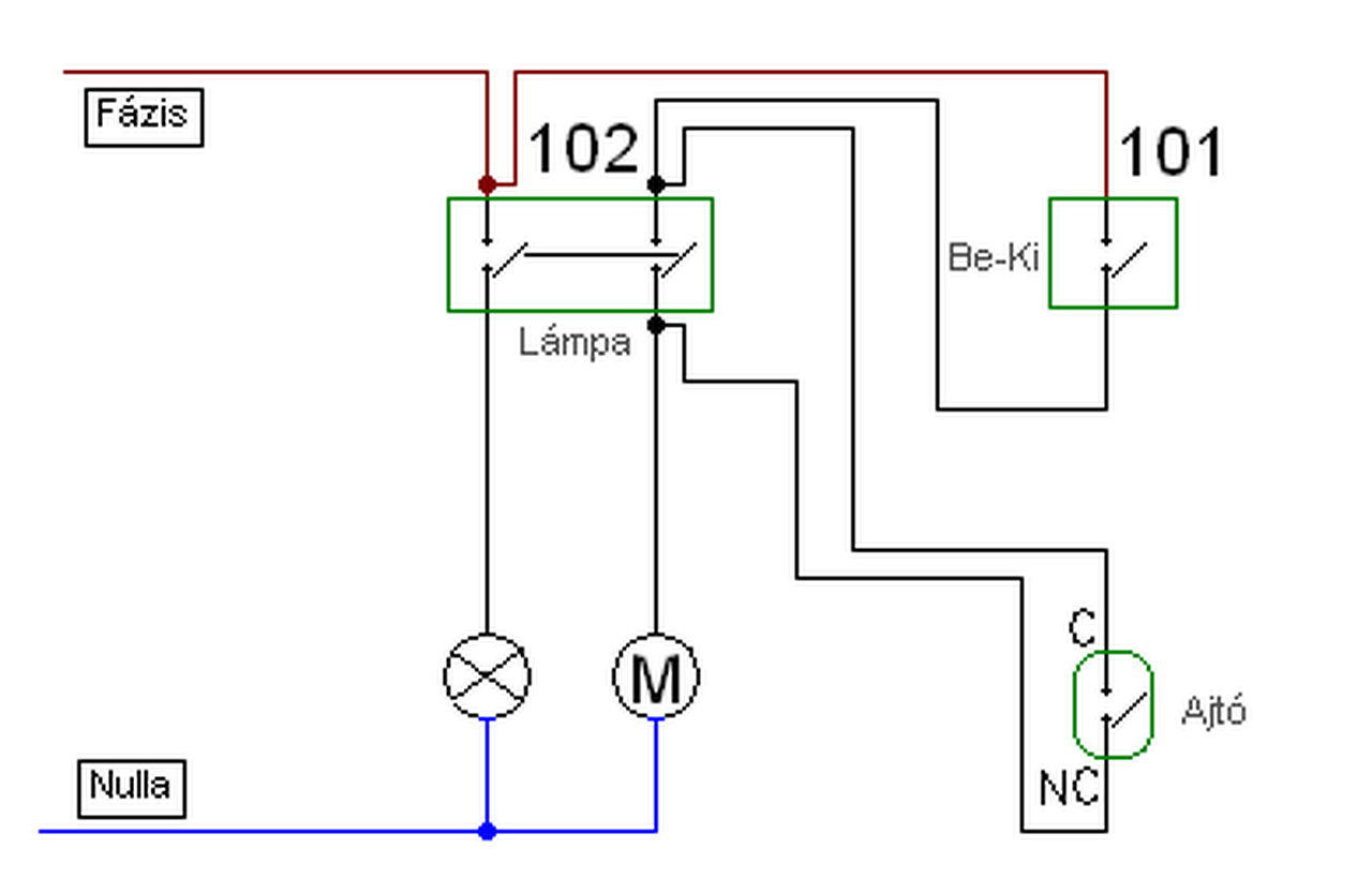
Olyan kapcsolásra van szükségem ami a következő képen működik: Van egy helyiség: Ha a világítás felkapcsolva és nyitva a bejárati ajtó, akkor üzemel a ventilátor. Ha a világítás felkapcsolva és zárva a bejárati ajtó akkor üzemel a ventilátor. Ha a világítás lekapcsolva és nyitva a bejárati ajtó akkor üzemel a ventilátor. Ha a világítás lekapcsolva és zárva a bejárati ajtó akkor nem üzemel a ventilátor. Ezt a funkciót függetlenül a világítás és az ajtó állapotától bármikor ki lehessen kapcsolni. Természetesen olcsó és kevés alkarészekből álljon.
A NYÁK-on R8 és R9 csak akkor kell, ha a kontrasztot állító trimmer helyett fix feszültség osztót szeretnél.
Hello! Ennek a logikája egy sima VAGY kapcsolat..
V A M 1 1 1 1 0 1 0 1 1 0 0 0 (V=Világítás, A=Ajtó, M=Motor) V=1 ég a villany. A=1 nyitva az ajtó. M=1 jár a motor A hozzászólás módosítva: Jan 19, 2016
Igen, de ettől még nem fogja tudni megcsinálni 230 V-on az ezt megvalósitó áramkört.
![]() Én azt javasolnám, hogy cserélje le a WC világitás kapcsolóját kétáramkörösre. Az egyikáramköre kapcsolja a világitást mint eddig. A másik pedig az ajtókapcsolóval párhuzamosan kötve a ventillátort...
Végülis meg lehet oldani, kérdés kinek, mi a sok alkatrész...
A hozzászólás módosítva: Jan 19, 2016
A kapcsolási rajz hogyan nézne ki?
A meglévő világításkapcsolót nem számítva + kettő darab kapcsoló.
Nem kell ezt túlkomplikálni. Egy kétáramkörös, egy egyáramkörös és egy mikrokapcsolóval (ajtó) megoldható.
Én majd trimmert szeretnék használni, az jobban bejön!
A világítás kapcsoló az adott, egyáramkörös.
És? Kicseréled kétáramkörösre. Vagy teszel 230V-os relét
![]() De el kellene dönteni, mit szeretnél. Egyszerűt vagy nem. "olcsó és kevés alkarészekből álljon"..
Nem cserélem az eredeti kapcsolót az marad. Egy db egy áramkörös a funkció kikapcsolásához és egy db morzés ajtókapcsoló.
Üdv!
Kapcsolási rajzot keresek egy profibb labortáp építéséhez! Olyanra gondoltam ami tud legfeljebb 2x60v dc-t 2x30voltot és mindenzt áram szabályozási lehetőséggel! Egy jó nagy dobozba tenném és tartalmazna még egy leválasztó trafót is... Ha hűtés kell neki az sem baj meg tudom oldani nagy hűtőbordákkal és ha az sem elég van ventillátor is a boltban! Ebben szeretnék segítséget kérni, a legjobb az lenne ha fetes lennne és menne irfp150 és hasonló fetekkel, de akár tranyós is jó lehet... A segítséget előre is köszönöm!
Idézet: „tud legfeljebb 2x60v dc-t 2x30voltot és mindenzt áram szabályozási lehetőséggel!” Mégis, mekkorával?
Olyan 5 amoeres terhelhetőségű már bőven elég lenne a 2x60 voltra a 2x30 elég ha 3 ampert tud...
|
Bejelentkezés
Hirdetés |














