Fórum témák
» Több friss téma |
Tehát akkor van egy referencia feszültség, mely az általad mondott példában 4V. Ha 2V alatt van a feszültség a bemeneten, akkor egyik led sem világít, ha 6V vagy az fölött, akkor mind világít. Ezt a referencia feszt pedig(4V) felosztja 10 felé gondolom. Ha bemeneten van 2V akkor kigyullad az első led, ha 2.4V van, akkor már a második is világít, 2.8V-nál már 2 led világít, 3.2V-nál már 3 led és így tovább?
Én egy hőmérőt szeretnék csinálni, vettem ezt a "Ledoszlopot" Hestore-ról. 0-40fok között mér majd. Ezt a hőmérőt én egy LM35-ös hőszenzorral terveztem, ugye 10mV/c.Ezt a kimeneti feszültséget felerősíteném műveleti erősítővel.Rlo lábat gndre kötném, Rh lábat pedig 5V-ra, így a fesz lenne 5V és az felosztva 10 részre az 500mV ugye. Az lm35-ös szenzor kimeneti feszültségét 50-szeres erősítéssel az LM3914 Sig lábára kötném és így már mértem 10fokot, még 3db 3914 és kész is a hőmérő. Szerinted működne, ahogyan megterveztem? Ja és bocsi az értetlenkedésemért!
Hello! Még nem "megtervezted", csak "eltervezted".
Mert a rajzot nem látom..Működhet, de csak sejtem, hogy 0..30 fokot szeretnél mérni 1°C felbontással. Mert ezt nem írtad. De ha így van, akkor első (alsó) IC-nek Rlo=GND, Rhi=5V. Felette lévőnek Rlo=5V, Rhi=10V. És végül a legfelsőnél Rlo=10V, Rhi=15V értékűnek kell lenni. Lehet ezt még a tápfesz sem engedi meg. Tehát nem célszerű ennyire felerősíteni a jelet, ha 30-szorosra erősíted, akkor csak 9V lesz a maximális referencia. De.. Az erősítéshez megfelelő minőségű (és ha csak egy tápfesz van Rail-to-Rail) műveleti erősítő kell. Mert egyszerű lelkületű OPA-nál az Offset hiba feszültség kb. 5mV tartományában van, ami egybe esik a mért értékkel. Leht egy LM358-al is próbálkozni, csak ha pontatlan, nem kel túlzottan csodálkozni.
Az nem, maximum kettős tápfeszültséggel.. Mert ide egy olyan erősítő kell, aminek bemenete lemehet a negatív tápra, és a kimenetének is el kell érni ezt a szintet. Valamint kicsi az offset feszültsége. A TL offset feszültsége is csak megalkuvások árán lenne jó.
Kapcsolási rajzot tudnál mellékelni?
Ugyan is gugli tele van 3914es kapcsikkal és nem tudom, hogy melyik lenne a legideálisabb.
Szia! A Csaba09 felhasználónévre kattintva láthatod a fórumtárs 5 hónapja járt itt utoljára. Ha unnád a bizonytalan várakozást, írd le mit is szeretnél egészen pontosan megvalósítani ezzel az IC-vel, hátha más esetleg tud neked segíteni.
Ráadásul 7 évvel ezelőtti a hozzászólása.
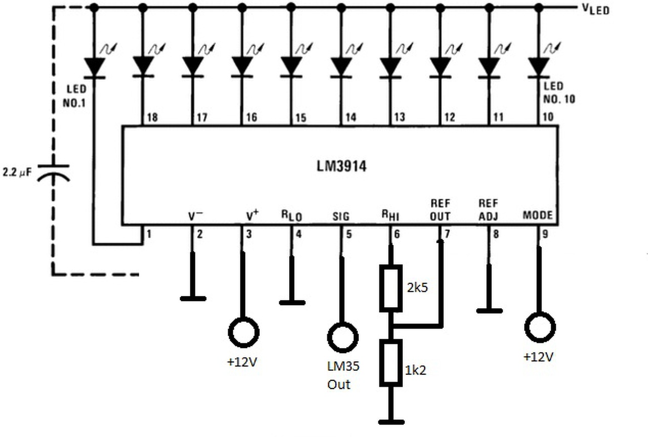
Hello! Elvileg megoldható, mert az LM35-nek 100°C-on a kiementi feszültsége 1V. Az IC referencia minimuma 1,25V, a Ref-hi bement feszültségét 1V-ra csökkentve, 0..100°C-ig fog mérni. Az IC alapkapcsolásában a 6-7 láb közé 2,5kohm-ot téve és a 7-GND közé 1,2kohm-ot kötve. 4-es láb GND, 5-ösön az LM35 feszültsége, 8-as a GND-n.
Rendben, koszi.
mar csak azt magyarazza el nekem valaki, hogy melyik lab mi es hogyan mukodik az lm3914 terveztem en egy kapcsit a homerseklet kijelzesere tranyokkal, az lm35 kimenetet racsatolva egy parhuzamosan kotott feszosztokra,mely az aktualis ertek kijelzesehez tranyokat kapcsolgat, ugy, hogy pl 10foknal 1V feszt 400mv es 600mvra oszt le egy 1Voltos feszoszto es a 600mvt tranyo BE-re koti,igy kollektorral sorba kotott led vilagit, 2voltot 1.4V es 0.6V aranyban osztok le, szinten tranyo BEre osztva 0.6Voltot, de nagy a helyigenye nyakon es elgondolkoztam az lm3914-15 kivezerlesjelzo mukodesen es arra jutottam, hogy a bemeneti fesz fuggvenyeben kaocsolgatja a ledeket, igy arra jutottam, hogy homeronek is jo lenne az lm3914.
Azt nem fogja senki elmagyarázni, hogyan működik, de az adatlapján le van írva. És ezen felül van egy sematikus ábra, ahol értelmezhető mi, hogyan működik.
Nézegetem itt a kapcsi rajzát, hogy mi van benne.Ez a RefOut meg Ref ADJ mit takarna?
Ha 0-5V közt szeretném a kijelzést beállítani, úgy megy a dolog, ha Refl=GND Refh=5V és az 5V-t feszosztóval állítanám be és Ref ADJ meg RefOutra semmit sem kötök?
Amit rajzoltál a jó. De most újfent, mintha eltévedtél volna?
- Az IC-ben belül van egy belső referencia forrás és erősítő. - A belső referencia 1,25V. Ezt hasonlítja össze a Ref-Out és a Ref-ADJ lábak közötti feszültséggel. Ha az kisebb mint a referencia, akkor növeli a Ref-Out feszültségét. Ha nagyobb, csökkenti. - Vagy is a Ref-Out a referencia fokozat kimenti pontja, a Ref-ADJ pedig a szabályzó pontja. (Mint az LM137-nél) - Ha az ADJ a GND-n van, akkor a Ref-Out, 1,25V feszültségű. Ha pld. a Ref-Out és Ref-ADJ közé, 1,2kohm-ot teszünk és a Ref-ADJ és GND közé 1kohm-ot, akkor az 1,2kohm-*on beállítja az 1,25V feszültséget. Így azon az ellenálláson, 1,04mA áram fog folyni. - De ugyan ez az áram folyik át az 1kohm-on is. Így azon 1,04V feszültség fog esni. - A Ref-Out feszültsége a két ellenállás feszültségének összege lesz. Ref-Out=1,25V+1,04V=2,29V. Vagy is a teljes referencia feszültség a Ref-Out és a GND között, lesz mérhető a 2,29V. - A számítás így még annyiban lesz pontatlan, hogy a Ref-ADJ lábon is folyik ki áram. Ami kb. 0,08..0,1mA nagyságú. Tehát az 1kohm-on így nem 1,04mA folyik, hanem kb. 1,14mA. ennyivel lesz több a feszültségesés az 1kohm-on. (De nem szabad elfelejteni a "precízkedés közben", hogy azért a belső referenciának és ellenállásoknak is van tolerancia értéke.) - A Ref-Hi és Ref-Lo lábakat meg lehet táplálni, a külső 5V-ról is akár. De a Ref-Out és Ref-ADJ lábakat nem hagyhatod szabadon. Ennek oka, hogy a Led-ek árama, a Ref-Out pont terhelőáramának kb- 10-szerese lesz. Vagy is miközben a referencia feszültséget beállítod, a Led-ek áramát is meghatározod. Ha nem használod az IC belső referenciáját, akkor is a Ref-ADJ lábat a GND-re kel kötni, és a Ref-Out és a GND közé ellenállással beállítani a Led-ek áramát. Vagy is ha a Ref-Out és a GND közé teszed az ominózus 1,2kohm-ot, akkor azon 1,04mA fog folyni, és így a Led-eken 10,4mA. - Ha a Ref-Hi láb a Ref-Outra csatlakozik, akkor az 1,2k árama mellé, a belső osztó árama is beszámít. Az LM3914-nél a Ref-Hi és Ref-Lo lábak között mérhető ellenállás 10kohm. Ha a Ref-Out pld. az 1,2V-ra van beállítva, akkor az 0,12mA áramot jelent. ezt kell hozzáadni az 1,04mA áramhoz és megszorozni 10-el, hogy a Led-ek áramát megkapd. (Nagyobb referenciánál, ez nyilván nagyobb áramot is jelent.) - De nem szabad megfeledkezni a Led-áramok beállításánál, a tok maximális disszipációjáról sem. Az kb. 1W, de jobb ha a túlmelegedése ellen, maximum 800mW-al számolunk. Ha pld. 10mA a Led-áram, vonal (BAR) üzemmód van és ég mind a 10 Led, akkor 100mA az összáram. Ha tápfesz 12V és a Led-ek nyitófeszültsége 2V, akkor a belső áramgenerátorokra 10V marad. 100mA árammal, az már is 1W-ot ér el. Ezért vagy csökkenteni érdemes a Led-ek feszültségét, vagy egyszerűen a Led-ek anódja és a tápközé ellenállást teszünk. Ahogy sorba kapcsolódnak be a Led-ek, az ellenálláson egyre nagyobb feszültség esik. Így a Led-ek tápfeszültsége csökken és a tok melegedése is áttevődik az ellenállásra. Remélem tudod értelmezni amit írtam és akkor elboldogulsz vele.
Köszönöm szépen!Valami ilyesmi dolog kellett nekem!Már csak értelmezni kell és megy a dolog magától.Most már Proteuszt is beszereztem, abban van lm3914, szóval látom is a dolgokat, nem csak elképzelem.
Na én arra jutottam, hogy Led oszlopot szeretnék hajtani vele, 30 mA árammal Ledenként. A Ref Out és GND közé 416Ohmot számoltam, mert Uref/(Iled/10), azaz 1.25V/(30mA/10), tehát 1.25V/3mA=416. Adjustot, RefLo GND-re megy, RefHi pedig 1Voltot kap és Signalra pedig LM35 kimenete és 100Vnál 1V kimeneti feszt ad, mert 10mV/Celsius.Ez működne így?
- Írtam az elején, hogy amikor a Ref-Out 1,25V, az Ref-Out és a Ref-Hi közé betett kb. 2,5kohm, lecsökkenti a Ref-Hi feszültségét a szükséges 1V-ra. (Mellesleg utoljára 5V referenciáról volt szó, azért nem értettem, most mi van.) De a lényeg, hogy értsd amit csinálsz.
- Egyébként pedig a 30mA az IC részére a plafon. Én nem használnám ki. - Amúgy működne. (A 100V, persze 100°C)
Jajj bocsi elírtam, nem 100V, 100C
De akkor így működne.Király
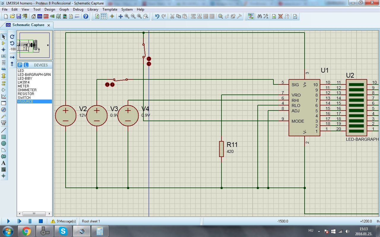
Szia!Na én olyat csináltam most, hogy:
Adjustot és Outot 2.5k-val összekötöttem, Adjust ment Gndre, Outra pedig egy 420ohm mely megy a gndre, RefHigh 1V RefLow Gnd, Signalra pedig 1V. Ha 0.1V-t kötök a bemenetre, akkor 9 led világít egy pedig nem, méghozzá az nem ami az egyes lábon van és ha lépkedek 0.1V-os léptékkel haladva 0.4V-ig kapcsolgatja lefelé a ledeket, ha 0.5V van akkor ég 6 db led és ugyanez 0.6,7.8, 0.9V és 1V esetén is..
Bakker meg van a hiba!Fesz generátorokkal állítottam be a felső referenciát meg a signal feszt is külön generátorról adom és nem figyeltem a polaritásra. Most már úgy működik, hogy 1V referenciát állítottam be és 1V nál csak 9 led világít, és 1.1V-nál világít minden led és most 0.9V referenciát adtam neki és 1V-nál világít minden led. Rendjén van ez így?
Hello! Nem az "Adjusztot", hanem a Ref-In-t..
De ahogy írod, fordítva működik az IC. Ez csak úgy lenne lehetséges, ha a Led-eket nem a plusz táp és a kimentek közé kötnéd, hanem sorosan. Mert amikor egy kimenet "bekapcsol, a szintje alacsony lesz. Ekkor jelez a Led és nem ekkor alszik el. Másik lehetőség, ha megnyuvasztottad már az IC-t. Bár akkor a referencia sem lenen talán meg. Most olvasom, hogy Te miket művelsz? Miért kel külső referenciát adni, mikor ott a belső? Egyébként 1V felett kellett volna jelezni, Mert akkor kapcsol be az utolsó Led, mikor a bemeneti feszültsége magasabb, mint a Ref-Hi. A hozzászólás módosítva: Jan 23, 2016
Remélhetőleg a szimulátorban csak lerajzoltad, a valóságban próbálkozol..
Egyelőre ennek is örülök, ha szimulátorban működik.Jövőhéten majd ki is akarom próbálni.
Engem a szimulátor nem érdekel, annak nevében is benne van hogy az csak "szimulál"..
Sziasztok! Szeretnék a földi antenna forgatomhoz pozició visszajelző áramkőrt készíteni az LM 3914-s IC-vel. A 360 fokot 10 fokonként jelezném vissza leddel. Egy pár évvel ezelőtt találtam egy kapcsolást,de már nem emlékszem hova mentettem el. Ha valakinek van valami ötlete ,vagy konkrét kapcsolása azt szivesn venném! Köszönöm a segítséget!
Hello! Itt nem a 3914 a kérdés, hanem a jeladó a 360 fokra..
|
Bejelentkezés
Hirdetés |




Mert a rajzot nem látom..
Ugyan is gugli tele van 3914es kapcsikkal és nem tudom, hogy melyik lenne a legideálisabb. 

Egyébként 1V felett kellett volna jelezni, Mert akkor kapcsol be az utolsó Led, mikor a bemeneti feszültsége magasabb, mint a Ref-Hi. 





