Fórum témák
» Több friss téma |
Az izolátorok bekötése így már sokkal jobb. Jó az is, hogy a tápját megerősíted a másik oldalon. Minden leágazásnál tegyél furatot, hogy ne éljenek külön életet a vezetékek.
Szerintem ha a zavar forrásánál rendesen hidegítesz (kellően közel vannak a 100nF + 1uF), akkor nyugodtan lehet egy teliföld az egész digitális rész számára. Azzal, hogy egy nagy teliföldet azaz viszonylag kisimpedanciás kötéseket használsz, nagyobb az előnye, mint ha szétvagdalod. A pufferkondenzátorok hidegítő hatása nagyfrekvencián nem olyan nagy, ezért az analóg áramköröknél megszokott csillagszerű elrendezés nem olyan hatásos. Éppen ezért, a teliföldet célszerű lenne a táp alatt is teljesen kiterjeszteni. A mérő IC digtális részének hidegítésén nem változtattál. Szerintem az IC fölött kellene helyet csinálni neki, hogy csak pár mm legyen legalább 1db 100nF-os-nak a bekötése. Továbbra is úgy gondolom, hogy a földeket összekötő induktivitásnak a mérő IC mellett a helye, ezért én még közelebb tenném. Szerintem ennek a szűrésnek, amit az izolátorok mellé tettél, elégnek kell lennie. Persze lehet külön tápot neki készíteni, de szerintem ennél aggályosabb az analóg áteresztős táp használata. A forrasztási (SMD alkatrészek) oldalon megy néhány földvezeték. Ezeket amennyire lehet, meg kellene szélesíteni, és minél több furattal összekötni a felső telifölddel. A stabilizátor kimeneténél van egy furat. Szerintem fölösleges, az elko lábához elég lehet ha bekötöd. Inkább vastagítsd meg az odavezető tápvonalat. Így a telifölded sem lesz annyira szétvágva a táp vezetősávval.
Üdv! Néhány problémát sikerült megérteni a csatolt írásból, azonban lenne még néhány kérdésem:
Ha kettő stabilizátort alkalmaznék (7805), akkor egyet csak az analógnak és a másikat a digitális résznek és az izolátoroknak (így nagyobb fesz eltérés lehet az analóg és a digitális táp között, ez lehet negatív hatással a mérő IC-re, akkor is ha ez zavar nélküli DC lenne?), vagy az analógnak és digitális táplábnak egy stabilizátor a megfelelő szűréssel és a másik csak az ADUM-oknak? Hol kellene lennie ez esetben az analóg és digit föld közösítésnek, tekintve hogy közvetlenül a mérő IC-nél is kellene lennie, de a betáp is csak két vezetéken jön, azaz a stabilizátornál is lenne? (földhurok?) Az előzőleg csatolt rajzban az analóg táp pufferje a teliföldön keresztül töltődik, illetve tápáramot folyat, ez nincs rosszabb hatással, mintha külön tápvezeték menne egészen az átkötésig/táplábig, mint amikor a referencia felé menő vezetéken volt a puffer, a rajzon lent? A mérő IC digit földlába vezethető mindkét oldalon, ezt célszerű a kék rétegen közvetlenül elvinni a pufferig, majd a digit teliföldet is a pufferhez legközelebb bekötni, esetleg minél több átkötést tenni a teliföld és a föld vezetősávra? Vagy az már elég, ha át van kötve a teliföldre és onnan azon halad tovább? [A digit táp hidegítése azért van az IC mellett, mivel a túloldalra csak a két szélén elhelyezett furatokkal tudnám felvinni a tápot (nincs furatgalván), így az még rosszabb lenne, mint a mostani viszonylag széles és rövid vezetősávok alatta.] Köszönöm az eddigi segítséged!
Hol van ennek a ketyerének a kapcs. rajza, eddig csak a NYÁKot láttam?
Én nem irtam, hogy külön táp kellene az ADC-hez mindössze azt, hogy két Vcc-t el kell különiteni és jol szürni. Semmikép nem okozhat egy ilyen kütyü olyan impulzusokat a tápon,mint amit a szkopon látni.
Már írtam, hogy szerintem a mérő IC-nek a a kettő tápja nem lehet kettő külön stabilizátoron. A leválasztónak szerintem fölösleges még egy stabilizátor. Elegendő úgy ahogy a PCB3 nyákon rajzoltad, egy L induktivitással leválasztani a tápját.
Nem világos melyik rajzra gondolsz (?PCB3?). Szerintem általában kedvezőbb a teliföld, mert mint már írtam, a kisimedancián létrejövő kis zavarófesz kedvezőbb, mint amit egy elko nagyfrekisen magára tud venni. Az IC-ket a nagyfrekisen a hidegítő kondenzátorok szűrik. Ezek a bekötésének kialakítása a lényegesebb. Jó ha közel van hozzájuk egy-egy puffer, de azoknak a nagyfrekvenciás impedanciája olyan nagy, hogy azokon olyan nagyfrekis áram nem tud kialakulni. Éppen ezért szerintem megfelelő, ha a teliföldbe vannak bekötve a negatív pontjuk. A digit táp szűrése fontos, hogy minél közelebb legyen. Helyet kell neki csinálni, akár úgy, hogy odébb pakolsz mindent ami útban van. Massawa: SKY nem tett föl rajzot. Az IC adatlapjában van ajánlott alkalmazás. Elnézést, akkor félreértettelek; az elkülönített tápon kettő külön tápot értettem. Érdemes egy picit az Adum-ok működését megismerni, mert azok bizony eléggé nagy áramimpulzusokkal működnek. Éppen ezért van ajánlás a hidegítésük kialakítására. Ezt korábban nem vette figyelembe SKY. A szkóp képekkel kapcsolatban én is szkeptikus vagyok, de erről már írtam.
Vettem a fáradságot és belekukkantottam a leirásba, nem igen látok ott olyan okot, ami miatt ilyen tüskéknek kellene megjelennie a tápon. Ezért vagyok egy kicsit szkeptikus mit és hogyan mért SKY. Föleg ha le sincs terhelve külsö áramkörökkel a tápnak teljesen simának kellene lenni ( vagy rossz a táp maga).
A 11. Oldalon mind a két tápbemenet AVdd és a DVdd össze van kötve és igy is teljesen müködnie kell. Természetesen be kell tartani az általad irt hidegitéseket, de szerintem nem bonyolultabb mint bármilyen más hasonlo ADC áramkör.
Csatolok még pár képet: Látható, hogy a legnagyobb zavar tranzienseket az SPI órajel élei okozzák és az ADUM1401 izolátorok között lévő kondenzátor melegpontja és a digitális földhöz képest mértem, amihez a táprésznél csatlakoztam. A digitális táp ELKO-ján mérve valamivel mérsékeltebb a zavar, valószínűleg az izolátorokhoz vezető vezetősáv induktivitás és a többi szűrőkondenzátor csillapító hatása miatt.
Színek: lila: DIN, világoskék: SCLK, sárga: DOUT, kék: izolátor MLCC kondi. Ha a digitális földponton rövidre zárom a mérőfejet, akkor is mér zavart, de n*10mV-os terjedelemben (utolsó kép). A hozzászólás módosítva: Feb 9, 2016
Gondolom ezt még a "nyak1"-en mérted. Azt meg már tudjuk, hogy az Adum-ok szűrése nem volt teljesen jó, ezért nem meglepőek a kialakuló lengések.
Magam részéről nem tudok újabbat írni, csak az eddigiek tökéletesítését tudnám ajánlani; Pl.: az Adum-ok hidegítése még jobb lenne, ha a tápkivezetések egyből egy-egy smd kondinak futnának (nyilván akkor kisebb méretűt kellene választani, ami ott elfér). Ha neked nem szimpatikus amiket írtam, javaslom, hogy próbáld meg leszimulálni a különféle elrendezéseket. Ez akkor korrekt, ha az összes szűrőtag nagyfrekvenciás impedanciáját figyelembe veszed, és hasonlóan a vezetősávok ellenállását, induktivitását és kapacitását. 100MHz környékén érdemes figyelni a feszültség eséseket. Szerintem hamar belátható, hogy a digitális résznél a leghatékonyabb a tele föld és a tele táp kialakítás. Az analóg részeknél meg nem érdemes a gyári ajánlástól eltérni. Massawa: Nem a mérő IC okozza a tüskéket, hanem a leválasztó Adum.
Érdekes mérések, csak sajnos hihetetlenek, vagy tényleg nagyon ocska a tápod vagy a huzalozás. Vagy szkop szenved valamilyen feltünési komplexusban.
![]() Ha egy vacak chip ilyen jeleket generálna akkor még ma is detektoros rádion hallgatnánk a notákat.
És ez a zavar okoz is valami problémát a PIC-nek? Frekimérőben használtam ilyet táp szűrésre, de nem igazán mértem utána mennyire lett hatásos, mivel a mérő jól működik.
A jelenleg használsz leválasztó ADUM C kategóriás, vagyis akár 120Mbps-ra is képes, a gyorsabb kapcsolási sebesség is hozzájárulhatott a nagyobb zavarokhoz. A feladathoz megfelelő a B osztályú is 10Mbps-ig, így ezt terveztem belerakni, de az a kérdésem, hogy milyen más izolátorral lehetne még kisebbre csökkenteni a keletkező zavarokat, táp áramimpulzusokat?
Mivel elsődlegesen a kimeneten lévő puffer félhíd okozhatja a táp áramimpulzusait, így a kapacitív elven működő leválasztó sem lenne megoldás, csak valamilyen open collectoros/draines kimenetű? A földek közösítésénél nem hátrányos megoldás a ferrit gyöngy használata egy szűkített keresztmetszettel szemben? Ha a ferrit gyöngynek nagyobb a frekvenciafüggése, akkor nagyobb zavarást okoz belsőleg az AGND és DGND közé bekötni? ktamas66: Ez a zavar csak a mérésre lehet kihatással, de odáig nem jutottam el, hogy mért értékeket küldjön az eszköz. Ismerem ezeket a ferrit gyöngyöket, kösz.
Egy csatornához/mérő IC-hez 3db ILYEN optocsatolót alkalmazva szerinted meg lehet közelíteni az elérhető legkisebb zavarszintet az áramkörben, megfelelő működés mellett, azaz gyors fel és lefutó élekkel?
Az ADE7759 kimeneteire 1-1,2Kohm soros ellenállásokkal 3mA nyitóáram állna elő a diódának, az kimenetre pedig kollektor ellenállásnak 150 ohmosat (~30mA) alkalmazva lehetne működtetni az optocsatolókat. Az előnye továbbá, hogy a PIC felén nem kell az SPI adatkimeneteket védeni egymástól (High-Z) az OC miatt. Vagy egy megfelelő paneltervvel is hasonlóan "finom", kis zajú lehet a tápigényük az ADUM1401B és 1402A izolátornak? A hozzászólás módosítva: Feb 11, 2016
Az optocsatolós megoldás szerintem is kevésbé rángatja meg a tápot, de a sebességeket alaposan ellenőrizd le. (Ha a panel méret lehet nagyobb, az EL6N137 nagyon olcsó a külföldi oldalakon.) Az optocsatolókkal várhatóan nagyobb lesz az összes fogyasztás, de ez valószínűleg bőven belefér a tápegység teljesítményébe.
Szerintem megfelelő paneltervvel a zajok kézben tarthatóak az Adum-okkal is. Elvileg a ferrit gyönggyel nagyobb a feszültség különbség nagyfrekvenciákon a kettő föld között, de szerintem nem kell okosabbnak lenni az IC gyártójánál. Ők biztosan több megoldást kipróbáltak, és a legjobbat kínálják a segédletekben; azt ami leghatásosabban választja szét a zavaroktól a földeket úgy, hogy még a megengedhető feszültség különbséget ne lépjék túl.
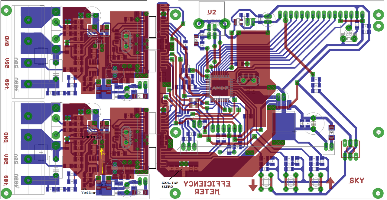
Egy véleményt szeretnék még kérni az alábbi nyáktervről, ez az ADUM izolátorokhoz lett tervezve (ezeket már korábban megvettem).
Ez már eléggé megfelel az ajánlásaidnak, de még mindig lenne kérdésem: 1. A stabilizátor földje a digitális táp ELKO-ra megy jelenleg, de vajon jobb lenne-e a rajzon sárga nyíllal jelöl pontra kötni, azaz az áramkör csillagpontjába, a kék rétegen, vagy akár a teliföldön a réteg bevágásával az átkötésekig, ugyanis ha a rajz szerinti marad, akkor az analóg táp ELKO feszültsége a földáramoktól válik függővé, az impedancián eső feszültség hozzáadódik. 2. Bár most a mérő IC felett vannak a kerámia kondik, de a földfelület rálóg az analóg bemenetre, okozhat ez zaj becsatolódást, netán ezt az átlógást meg kellene szüntetni a baloldali kondi és földfelület áthelyezésével? 3. Mivel az analóg táp az AGND földön keresztül töltődik ill. a tranzienseket ott zárja rövidre, okozhat ez kapacitív becsatolódást, zajt a mérővezetékekre alatta? Illetve így ez a "teliföld" megfelelő, vagy csillagpontosabb kialakítás kívánatos, csillagponttól a teliföld bevágásával leválasztani a földet az analóg táp ELKO-ig? Egyébként lehet, hogy a mérések kicsit csaltak, a mérőfejen 10-es osztás és a szkópon 10X erősítés mellett lehet behozni 100mV-os felbontásban a kép közepére a jelet, így készültek a képek, de 1X osztásnál 500mV felbontás mellett kisebb zavar látható, de a földpont véges eltolása miatt kisebbnél nem látszik a jel. Elő kell szednem a használati útmutatót...
Sziasztok
Egy olyan eszközt keresek amivel meg tudom szűrni a bemenetemet hogy nagyobb feszko ne tudjon visszajönni illetve csak az én álltalam kiadott jelre reagáljon. Jelenleg egy mátrix van felépítve ami sorba adja ki a jelet és 4 bemenet pedig figyeli hogy mikor kapom vissza de a jelem 10m hosszan megy egy 230V-os vezeték mellett ráadásul relék vannak kapcsolgatva és mikor kapcsol a relé akkor visszakapok valami impulzust ami reseteli a pic-et. Kaptam egy ötletet, hogy rakjak be TTL szintillesztőt de kevés az ismeretem hozzá. Esetleg tudnátok ajánlani valamit??
Ha a 230-tól félsz akkor optocsatoló, ha 5v-nál magasabb egyen-re 5.1 zener.
A hozzászólás módosítva: Márc 4, 2016
Erre én is gondoltam de a TTL illesztőről amit olvastam az szimpatikus mivel külön tudom kapcsolni hogy kérek e jelet vagy sem.
A TTL szintillesztőt nem ismerem, de ha az opto tranzisztora elé sorban teszel még egy tranzisztort akkor azt is tudod kapcsolni.
Üdv!Egy szivattyúnak a be - ki kapcsolási számát akarom mérni egy pic mikrokontrollerrel.Kész van a szoftver meg a hardver lyukraszteres próbapanelon de sajnos problémába ütköztem.A kötődobozba akarom rakni az áramkört csak az a baj , hogy közel van hozzá a 230V és ráadásul egy mágneskapcsoló is ami a szivattyút ki-be kapcsolja.Sajnos , amikor a kötődobozban van folyamatosan lereseteli magát a pic , de ha kihozom a kötődobozból kb 5 méterre egy kábelen keresztül , akkor megszűnik ez a jelenség és szépen működik az áramkör.Az lenne a kérdésem , hogy mit ajánlotok zavarszűrésre?Hogy lehetne megoldani ezt a problémát?
Olvasd végig ezt a témát (csak kilenc oldal), van benne bőven hasznos tanács.
Sziasztok!
A következőben szeretném a segítségeteket kérni: Adott egy beléptető vezérlő, PIC 18F MCU-val. Az egész áramkör próbapadon született sokáig tesztelve, finomítgatva lett, majd elkészítettem hozzá a nyomtatott áramkört. Ekkor kezdődtek a problémák, mégpedig, a hálózati zajok formájában. A vezérlő tápjához legközelebbi konnektorba ha csak egy mezei lámpát is bedugok, az MCU újraindul, de a lakás többi pontján is nagyobb zajt generáló eszközök is ugyanezt okozzák. A táp ipari kapcsolóüzemű szünetmentes. AD-55A A hibakeresést már hetek óta folytatom, eddig szinte minden szűrési technikát bevetettem, de eredménytelen. Az áramkör egy földelt teljesen fém dobozba van, az már egyértelművé vált számomra hogy valami a tápon keresztül jut be. A mai nap úgy álltam már hozzá hogy teljesen előlről indulok mindenbe, ezért az MCU-t újra kivettem egy próbapadra, és ugyan azokkal a körülményekkel, ugyanazzal a táppal elindítottam. -Semmilyen zavarral nem tudtam elérni, hogy újrainduljon. Ezen felbuzdulva a meglévő nyákon az IC helyéről elkezdtem a modul részeit be-bekötni a próbapadon pihenő MCU-ba. -Az összes láb bekötése után sem jelentkezett hiba. Tehát amiben segítséget kérnék, mi lehet az oka, hogy a PIC a kész nyákba behelyezve instabil, kikábelezve minden lába pedig tökéletesen üzemel. ????
Szia!
100nF kerámi akondenzátorok kellenek a PIC Vdd és Vss lába közé, a stabiliztátor(ok) kimenete és a föld közé ilyan közelre, amilyenre csak lehetséges. SMD1206 a forrasztási oldalon közvetlenül a lábakra, A hozzászólás módosítva: Okt 23, 2016
Szia!
Ezt sajna már próbáltam. A nyákon persze nem szerepel, de azóta a stabilizátor mindkét oldalára lett rakva épp ahogy írtad, a jelenség ugyanaz volt.
A képen a próbapanelen ott van a 100nF-os kondi. Azokat be kellene építeni a nyákba is a pic táplábai közé. De ezt már a kolléga javasolta is.
És az mclr láb ? Ha a konfigban engedélyezve van de nincs a panelon felhúzva akkor képes ezt produkálni .
Szia
Nem látom a teljes kiépítést de a táprategyél rgy 5.1 zénert illetve ha megy ki a panelből táp akkor arra is tegyél zénert. Én már jártam így hogy mellékes vezetéken beszedtem nagyobb feszt és jött a reset és káosz.
Szia!
Visszatettem az PIC-et a panelba, valóban a próbapadon az egyetlen plusz alkatrész az a 100nF kondi volt, be is forrasztottam közvetlenül a PIC lábaira a nyák oldalon. De meg sem lepődök, semmi változás, ugyanúgy újraindul... Amikor darab kusza vezetékeken ki volt hozva a PIC, mégis ugyanabba az áramkörbe volt bekötve, úgy pedig hibátlan. Ilyennel még életembe nem találkoztam.... Nem tudom mit tehetnék még... Lentebb írták az 5.1 es zenert, azt is kipróbáltam... semmi...
Ha a NYÁK-ban nem jól viselkedik, akkor lehet, hogy abban van a hiba. Gyenge hozzávezetés, szerencsétlen módon antennaként működő vezetősáv stb. A tápfeszültség mennyire van szűrve? 4,7 - 10 µF-os kerámia/tantál kondenzátort tegyél az 5 V-os ágba. Jól látom, hogy az 5 V-os részen van egy nagy kondenzátor? Mi célt szolgál? A dobozba belépő és onnan kilépő vezetékeken sincs semmilyen zavarszűrés.
A kontroller lábaira mi van kötve közvetlen? Ha jól látom a vezetékezést, szép nagy antennarendszer. Optocsatolós leválasztást nem akartál? A tápegységet vidd a lehető legtávolabb a NYÁK-tól. Lévén kapcsolóüzemű, szépen tud zavart termelni. Kontrollerben Brown Out Detect mennyire van állítva? A földelést szedd le a dobozról, veszélyes is lehet (leválasztott, kettős szigetelésű tápegység) és extra zajforrás is. A tranzisztorok kollektor - emitter lábai között nincsenek védődiódák. A kis, nyolc lábú IC-k tulajdonképpen mit csinálnak? Azon keresztül is kapcsolatban van a kontroller a környezettel. Kapcsolási rajz nincs? Kb. ennyi hibalehetőség jutott eszembe, a többit már leírták.
Lehet valamelyik láb nem jól érintkezik a foglalatban. Mérj ellenállást a nyák és a PIC lába között, csak ne nyomd nagyon oda a mérőcsúcsot, nehogy azzal javuljon meg a kapcsolat.
Köszönöm a sok ötletet, de hogy ténylegesen leegyszerűsítsük a hibát:
Amikor a PIC-et kivettem a nyákból, egy próbapanelre került, és a lábai a nyákon a saját foglalatába lettek beleszúrkálva vezetékkel. tehát ugyanabba a környezetbe működött relatíve, csak +20cm vezeték volt közte és a nyák közt. Ugyanúgy kapcsolatba volt ezáltal a nyák minden elemével. Valamilyen oknál fogva ez jelentette a megoldást ugyanis így nem indult ujra. Lehet esetleg a zavar oka a foglalat alatt a 2db átkötésnek, és hogy alatta húzódik el a +5v? A két 8lábú az optocsatoló, a bal felső to220 az 2db FET, a "tranzisztor" pedig egy kis 5v stabilizátor az optocsatoló ellenoldalának.
Lehet, hogy a hosszabb vezeték elrontja az illeszetett terhelést, így a zavar kioltódik valahol. Én minden egyes ki- és bemenethez optocsatolós leválasztást használnék. A kontrollert pedig külön tápegységre (pici trafó, 7805-ös stabilizátor, nem kapcsolóüzemű), ami csak annak ad áramot, különben a galvanikus leválasztásnak kb. semmi értelme.
Adtam pár ötletet, hajrá! |
Bejelentkezés
Hirdetés |



















