Fórum témák
» Több friss téma |
A téma átmenetileg fagyasztva lett, hozzászólni nem tudsz!
Sziasztok,
Szeretném megkérdezni, hogy van-e valakinek terve, leírása EL34 kimenő trafó tekercseléséhez. A paraméterek 10W, lehet 4 és 8 ohm-os is. Gitár erősítő lesz belőle, szóval az alsó frekvencia 20 Hz. Az alapja egy pacsirta kimenő szeretne lenni. Előre is köszönöm.
Annyi az, jól kalkuláltál.
E téma, vagy a 'Kimenő trafó' téma képei közt megtalálod. Vagy kiszámolod, mert képletek megvannak ugyanitt.
Ok!
Köszi szépen a megerősítést.
Szia! Ha még aktuális a Capri kimenős kérdés, a szekundereket oldalhelyesen kösd párhuzamosan. A trafók EL84 SE-hez és 6 ohmos hangszórókhoz valók 5k/6ohm-ra illesztenek. Ez azért jó hír, mert "viszonylag jól" illesztenek 4 és 8 ohmra is. A képen látszik, hogy hogyan vannak bekötve eredetileg. Egyébként méretükhöz képest meglepően szépen szólnak, még a saját Capri hangszórókkal is.
Üdv A hozzászólás módosítva: Jan 26, 2016
Köszönöm a segítséget. Jelenleg csak egy szekunder van bekötve. Nem voltam benne biztos hogy mind a kettőt be kell. De megvan a holnapi munkám. Ha hazaérek ez lesz az első dolgom.
Nincs mit!
Jópofa a két monoblokk. Valószínűleg javul a hangja, ha mindkét szekundert használod. Ha van időd, esetleg írd meg, h. mik a tapasztalatok. Egyébként a Capriban meglepően jók a kimenők a viszonylag kis méretük ellenére. Vékony lemez, hanghoz készített anyagból. Látom ECCxx és EL84 SE. Ha lehet még pár kérdésem: milyen erősítő kapcsolást építettél meg? Te tervezted, vagy valami beváltat használtál?
Bekötöttem mind a két szekundert, de van egy kis gondom az egyikkel.
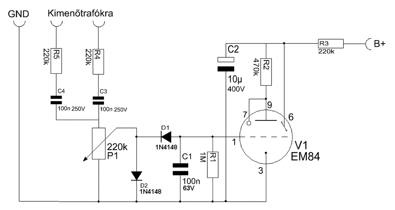
Bővebben: Link Az EM84 kivezérlésjelzőm csak egy bizonyos hangerőn működik rendesen. A videón látszik, hogy csak 3/4 hangerőnél működik. Ezt csak az egyik szekunderrel produkálja. A másikkal tökéletesen működik. Szakadásmérővel rámértem mind a két tekercsre. Az egyik 2,1 Ohm, a másik 2,2 Ohm. Mi lehet a probléma? Menetzárlat? A másik monoblokk tökéletesen működik. A hozzászólás módosítva: Jan 27, 2016
Felcserelhetted a kezdet veg kivezeteseket , forditsd meg a hozzakotott szekunder kivezeteseit.
Erre tippeltem én is először. Felcseréltem, és csak sípolás volt. Most próbaképpen kikötöttem a negatív visszacsatolást. A probléma megszűnt. Valami gerjedésre gondolok.
Eredetileg bekotottet hagyd, csak az uj bekoteset forditsd meg.
Azt csináltam. Akkor sípolt.
Barna-barna, sárga-sárga = kivezérlésjelző össze-vissza működik Barna-sárga, barna-sárga = sípolás Visszacsatolás nélkül a barna-barna, sárga-sárga kombináció tökéletes. A hozzászólás módosítva: Jan 27, 2016
Tudnál feltenne egy kapcsolási rajzot. Így csak sötétben tapogatózunk. (Beleértve a kivezérlés indikátort és a tápot is.)
Még egy dolog. Nézd meg, hogy oldalhelyesen kötöttél-e mindent. Egymáshoz is és a GND-hez is. Szerintem is az a legvalószínűbb, hogy vagy a szekunder van szembekötve, vagy a visszacsatolást veszed rossz oldalról, vagy a GND került rossz oldalra.
Átnéztem a kapcsolást. Nincs elkötés, oldalhelyes minden. Csináltam már ennél bonyolultabb csövest is. A két monoblokk egyszerre készűlt. A gond szerintem a kimenővel van. Ha csak az egyik szekundert kötöm be (ezt hívjuk 1-nek) minden rendben. Ha csak a 2-es szekundert kötöm be, előjön a jelenség. Illetve ha mind a két szekunder be van kötve. A kimenők sárga vezetékeit kötöttem a testre, a barnák a pozitívak, innen megy a visszacsatolás is. Ha keresztbe kötöm a szekundereket, irdatlan sípolásba kezd az erősítő.
Miért nem cseréled meg a két végfok kimenőjét? Egyből kiderül, hogy a kimenővel van-e a gond.
Kikötöttem a visszacsatolást. A probléma megszűnt. Ráadásul nőtt a teljesítmény(érthető) és több lett a dinamika. Most mind a két szekunder be van kötve. Úgy is keveseltem a 2 W teljesítményt. Most 4 van, és az asszony már rám szolt, hogy hangos(fél hangerőn). Hallható minőségromlás nincs. Ez így marad. A gond szerintem a visszacsatolásnál lehetett. Mindenesetre köszönöm mindenkinek a segítséget.
Sziasztok!
Az APT100 kimenőtrafóját szeretném áttekerni PL500 PP-hez. Szerintetek jó lesz, mert én elég vastagnak találom a lemezeket. Nem feltétlenül lesz valami jó minőségű, vagy rosszul gondolom!? Üdv, Palkó.
Szia! Nem nagyon találsz itthon olcsóbbat, jobbat. Sokan építkeztek/nek vele.
Pontosan mekkora vasmag keresztmetszete?
Azért kottyantok közbe, mert nekem is van pár ilyen. Kb. 55mm-es a pakett - BEAG "szabvány".
A szabvány 52 mm-es pakett az M102B az 18 cm2 és 180VA. A BEAG rakott össze 70mm-es paketteket is. A hozzászólás módosítva: Feb 15, 2016
Köszi. 18cm2 PL500 PP-hez elég lesz.
Ha jól méretezed és precízen, megfelelően osztva megtekered/tekerteted, akkor rossz biztos nem lesz. Ezek a régi vasak néha meglepően szépen szólnak, de ilyen BEAG-os kimenővassal még pont nem volt dolgom.
üdv. Kimenő tekercselő embert keresnék, rajz alapján, garival. Tudom hogy ez a téma nem erről szól, de hátha jön privátba valaki. Hol máshol keresnék
A hozzászólás módosítva: Feb 16, 2016
EI 130 lemezből is kihozható 35x50 mm = 17,5cm2 vasmag keresztmetszet.
Ha ilyenre van lehetőség ebből is meg lehet oldani. ![]() Én ilyenből már készítettem, sikerült vékonyabb lemezt is szerezni hozzá. A hozzászólás módosítva: Feb 17, 2016
Sziasztok! BEAG APX-100 kimenőinek a vasmagjai - természetesen precízen átméretezve és áttekerve - mennyire lesznek vajon jók (úgy értem hangminőségben) csöves kimenőnek? Van ezekkel valakinek valakinek tapasztalata? 6P7S-hez, vagy GU50-hez. (A végcső típusa még nem dőlt el.)
A hozzászólás módosítva: Feb 24, 2016
A "vájt fülűek" ne figyeljenek! Törtét már ilyen, és egészen hallgatható minőséget sikerült belőle kihozni. Elég jó vas.
Szívesen! Közben - úgy fest, hogy lesz nekem is BEAG vasmagom, úgyhogy lehetőségem lesz fogom megtudni, hogyan szólnak.
![]() Majd írd meg, hogy milyen lett a tiéd, ha kész van.
CIROKL fórumtárs tud erről jó tapasztalatokat megosztani - BEAG vasak.
|
Bejelentkezés
Hirdetés |





Jópofa a két monoblokk. Valószínűleg javul a hangja, ha mindkét szekundert használod. Ha van időd, esetleg írd meg, h. mik a tapasztalatok. Egyébként a Capriban meglepően jók a kimenők a viszonylag kis méretük ellenére. Vékony lemez, hanghoz készített anyagból. Látom ECCxx és EL84 SE. Ha lehet még pár kérdésem: milyen erősítő kapcsolást építettél meg? Te tervezted, vagy valami beváltat használtál? 








