Fórum témák
» Több friss téma |
Fórum » Csöves erősítő készítése
Ne feledd betartani a fórum viselkedési szabályait, és a topik megmaradásának feltételeit. [link]
A téma átmenetileg fagyasztva lett, hozzászólni nem tudsz!
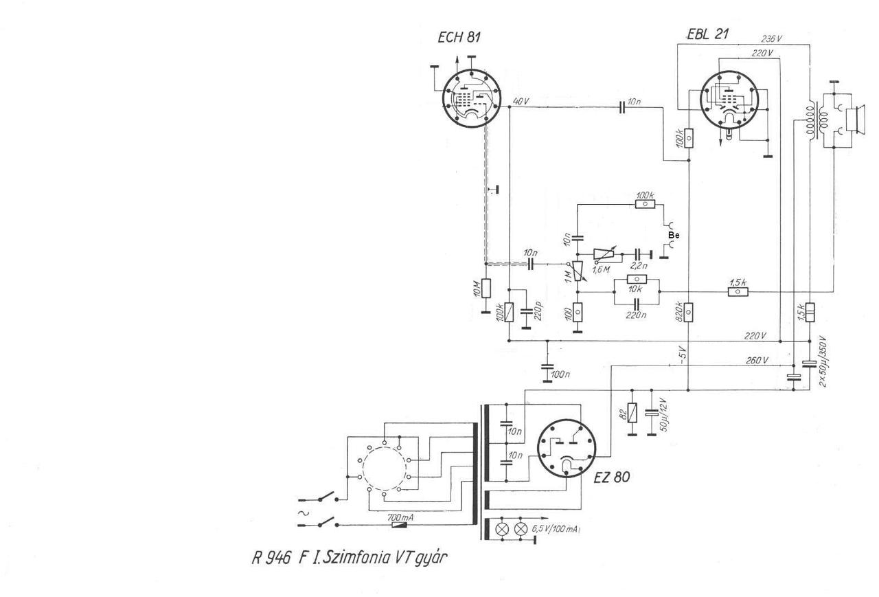
A rajz jelöli a "nagyobb teljesítményű ellenállásokat.
Üdv Mindenkinek!
Úgy adódott, hogy egy külföldön élő cimborám megbízott egy csöves erősítő építésével. Mérlegelve a körülményeket egy KT88/6550 SE-re gondoltam, hogy megfelelő lesz számára. A kérdésem, hogy 350-400v tápfeszültség mellett, UL bekötéssel mekkora illesztő ellenállás lenne ennek a csőnek a legoptimálisabb?
Ezért szerintem kár volt szétbombázni. PU bemenetről maga volt az erősítő...
Az eredeti kapcsolás hangfrekvenciás részét építed meg?
Nem rakom fel még egyszer, de a rajzon lehúztam a beszerelt alkatrészeket így nem kavarodok el legközelebb. Igazából több alkatrész hibásnak nézett ki. A másik meg nekem is meg kell tanulni ezt a technológiát. A tranyós-ic-s áramkörökkel jól boldogulok és most ez jön.
Idézet: „PU bemenetről maga volt az erősítő.” Jó és mi az a PU? Most hallok erről először. Az LM1875-el már zeng a ház de jó lenne ezt is megszólaltatni. A hozzászólás módosítva: Márc 9, 2016
Off:
Nem leszek népszerű a véleményemmel, de ezek azért nem akkora értékek, mint amekkorának mi szeretnénk gondolni őket. Én is vettem egy Velence RA2102-est alkatrésznek az ócskapiacon egy doboz cigi áráért, aztán nem volt szívem szétrobbantani, inkább rendbetettem. Annyi előnye volt a dolognak, hogy a gyerkőcök imádják és minden este hallgatják. Viszont ezek megnézhetők egy csomó rádiómúzeum hu/org stb. oldalon, akinek kedve van, elzarándokolhat megtekinteni élőben, nem kell minden egyes példányt megmenteni. Arról nem is beszélve, hogy pl. az én környezetemben az AM KH vevők szinte használhatatlanok a sok kapcsolóüzemű .... által termelt zavarok miatt. Ráadásul a csöves témában kezdőknek ideális alkatrészforrások, mert azért nem túl gyakori a boltban manapság egy középleágazásos szekunderrel rendelkező hálózati trafó 200+ V-tal, a kimenőtrafó is innen szerezhető be kezdésnek a legegyszerűbben. Meg egyben van minden, a csöves egyenirányítástól a varázszemen át a 6,3V fűtésig.
PU = Pick Up. Hangszedő, vagyis lemezjátszó bemenet (vinil, nem CD-s
).Lényegében pár tíz millivoltos jelhez. A hozzászólás módosítva: Márc 9, 2016
Idézet: „Lényegében pár tíz millivoltos jelhez.” A régi lemezjátszók nem MC, vagy MM hangszedőkkel készültek. Az akkoriban alkalmazott eszközök magasabb szintű jelet adtak, így a bemeneti érzékenység inkább 100mV-os nagyságrendbe esik.
Igazad van. Ha egy nagyon lepusztult állapotú készülék amiből sok fellehető példány létezik akkor azt nem vétek szétszedni. Az is igaz hogy egy kezdőnek nagyon jó alap egy ilyen rádióból bontott alkatrész. Ráadásul nem a méh telepen végzi mint sok tv, meg rádió lomtalanításkor. Hanem egy erősítőbe kerül . A rossz állapotú rádió részei pedig egy másik készülék helyreállításához alkatrésznek felhasználhatóak.
Viszont a vatera tele van ilyen hirdetésekkel: "Eladó csöves trafó, működő rádióból bontott.."
Igazan félő, hogy ha PU bemenetről nem tudja szólásra birni a keszüléket akkor újraépitve is nehezen fog menni (mert például gázos a végcső, stb.). Csak igy még beleöl egy kupac pénzt az új alkatrészekbe.
Azzal mondjuk egyetértek, hogy még mindig szebb sors egy trafőnak, ha erősitőbe kerül, mintha szétverik a rézért...
Egyszer haza hoztam 35 méter vezetéket újonnan véve. Erre a helyi "bennszülöttek" rávágták, hogy égessük le róla a műanyagot. :/ De ha már így belementünk a témába: hogy építenétek meg úgy, hogy minden ami a rádióhoz tartozik ki legyen iktatva? És csak a lényeg maradjon. Például a csövek közti közép frekis tekercs nem hiszem hogy kell bele. Aki elküldi a javított rajzot annak megköszönöm.
A hozzászólás módosítva: Márc 10, 2016
Idézet: „így a bemeneti érzékenység inkább 100mV-os nagyságrendbe esik.” Jó öreg kristályhangszedők, akár 500mV -ot is. Még az alkatrészek egy része hiányzik de utána be fogom tudni fejezni. Pl nincs 350V-os 4,7 nanós kondim és az 5-6 wattos ellenállások is hiányoznak. Majd ha megyek a boltba.
Azért ezen még lehet csontozni egy kicsit, a trióda 100k Ra melletti 220pF kondit ki lehet dobni, így nem lesz sok magas hang.
A rácsfeszültség előállításának ezt a módját is hanyagolnám, lehet hogy kevés lesz itt a 82 ohm. Egyébként ezen a rajzon a kimenőtrafó nem olyan mint az eredetileg betett T328 kapcsolásban.
szia,
én 2,5k-s kimenővel építettem KT88SE-t, 370V körüli tápfeszültséggel.
Üdv.
Köszi az infót. Tudnál feldobni egy kapcsolási rajzot? Milyen tapasztalataid vannak a csővel és az építménnyel?
Márminthogy hiányozni fog a hiányzó két cső katódárama az előfeszültséghez
Az AN is 2,5K-val illesztett, de nem UL-ben. És így jó, magyarázata is van. Bővebben: Link
Idézet: „hogy építenétek meg úgy, hogy minden ami a rádióhoz tartozik ki legyen iktatva?” Én így. Néhány alkatrészt fel tudsz használni a rádióból.
Egyrészt, másrészt meg a 200V->230V váltás miatt az anódfeszültség is magasabb lesz, ha tippelnem kellene, úgy 300V-ot saccolnék. Így mindenképpen nagyobb értékű katódellenállás kell az EBL-nek.
Szép Jó Estét!
Tudna valaki segíteni, hogy a Lilliput miként képes leadni a 2,5Wrms teljesítményt? Eleve 150V-os anóddal és 60V-os negatív előfesszel gond van, mert akkor nem lesz 6mA a katódon. De ezen túllendülve (kb. 65V lesz az adatlapi görbe szerint), egy ECC88 hogyan tudja meghajtani 120V-al? Ha jól számolok, akkor 167V és 120mA lesz a jel az 1.4K-s kimenőn, amihez az ECC88 szerintem kevés (eddig olyan 22 körüli erősítést tudtam kihozni belőle). A TubecadTubecad alapján próbáltam nézni, a végfokot. Előre is nagyon szépen köszönöm ha valaki fel tudna világosítani evvel az erősítővel kapcsolatban, mert nekem sántít a dolog. Próbáltam felrajzolni a talált infók alapján a munkaegyenest, itt még a bemenő fesz is irreálisan aszimetrikus, vagy a többi adat nem stimmel. A hozzászólás módosítva: Márc 12, 2016
Idézet: „a Lilliput miként képes leadni a 2,5Wrms teljesítményt” Hamár a 6AS7 görbéjét tetted be, én is azon számoltam. Ua0: munkaponti anódfeszültség (150V) Uamin: a 0V rácsfeszültséghez tartozó anódfeszültség (~40V) Uamax: Uamin-hez szükséges Ug-vel záróirányú vezérlés anódfeszültsége (~215V) A teljesítmény Ra=1,4 kOhm-ra: URaeff= ((Uamax-Uamin)/2)/1,41 URaeff= 87,5/1,41 URaeff= 62V Paeff= URa^2/Ra Paeff= 3844/1400 Paeff= 2,74w Mínusz a veszteség a kimenőn, úgy saccperkábé jó az a 2,5W. Ehhez úgy 130Vpp-vel kell hajtanod a végcsövet (46Veff). Úgyis megvannak az adatok, nézzünk torzítást is: H2=((Ua0-Uamin)-(Uamax-Ua0)/2(Ua0-Uamin)+(Uamax-Ua0))*100 H2=(110-65/2*(175))*100 H2=12% Plusz még a kimenő torzítása.
Folytatás:
Az E88CC-vel hajtva a végcsövet, a kapcsolási rajz szerinti értékekkel ~5 Vpp (1,77 Veff) meghajtást kíván a komplett erősítő.
Sziasztok!
Melyik a jobb megoldás? Ha kiközepelem a fűtést két 100 Ohmos ellenállással(itthon csak 120 Ohmos van, de az nem gond gondolom), vagy ha az egyik felé testre kötöm? A Novik erősítőmben egyik sincs, pedig a rajzán szerepel.
Köszönöm a válaszod! Akkor a végcsővel nem számoltam nagyon mellé. Viszont a 140mA mind a 6AS7 mind a 6080 max katódárama fölött van. Ez mondjuk a kisebb gond. Amit még nem értek, hogy a kimenő impedanciához a 6AS7 220K-s rácslevezetőjét nem kell az ECC88 15K-s terhelésével összegezni((Ra*Rg')/(Ra+Rg'))? Ekkor nálam kb. feleződik az ECC88 120V-ja. A The Walve Wizard leírás alapján megépítettem két-három előfokot ECC83, EF95 illetve EF86-al és tényleg nem tudtam 20-30V-nál többet mérni 1V bemenő mellett az Rg'-n. Igaz ezt meg kell néznem, mert volt, hogy nem volt végcső méréskor az előfok után.
Max. katódáram:
Istenem, kicsit fiszre van húzva a cső, bár néhány 6080-as adatlap 150mA-t ír. Meghajtás: Ha ennyire bele szeretnél mászni a meghajtófokozat lelkivilágába, akkor az általad linkelt Merlin Blencowe könyvben megvan minden hozzá. Ki kell számolni a cső impedanciáját (ra), az anódellenállás ismert (Ra), a végfokozat bemeneti ellenállása az Rg lesz (220 kohm rácsárammentes üzemben). A Thevenin helyettesítőképet az 1.19-nél találod, a végcső meghajtása az 1.29-es ábra szerint alakul. Számolsz egy kimenő impedanciát a meghajtásra (1.21), terhelés a végcső Rg-je. 1V-tal nem fogod tudni kihajtani ezt az erősítőt, ez tisztán látszik.
Én egy párszáz ohmos potit tennék, csúszka a földre, másik két vége a fűtésre, így be lehet állítani a brumm minimumát.
És mekkora teljesítményűt? Gondolom a trimmer nem jó.
|
Bejelentkezés
Hirdetés |




).










