Fórum témák
» Több friss téma |
- Ez a felület kizárólag, az elektronikában kezdők kérdéseinek van fenntartva és nem elfelejtve, hogy hobbielektronika a fórumunk!
- Ami tehát azt jelenti, hogy a nagymama bevásárlását nem itt beszéljük meg, ill. ez nem üzenőfal! - Kerülendő az olyan kérdés, amit egy másik meglévő (több mint 17000 van), témában kellene kitárgyalni! - És végül büntetés terhe mellett kerülendő az MSN és egyéb szleng, a magyar helyesírás mellőzése, beleértve a mondateleji nagybetűket is!
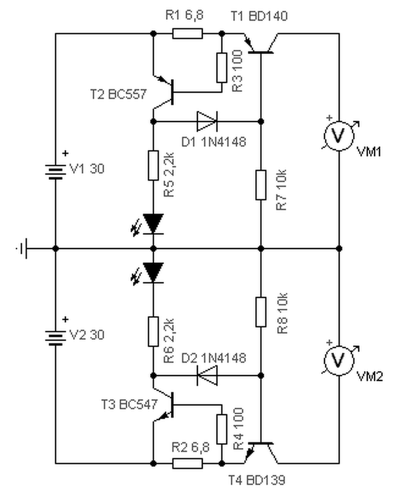
Szia. A +/- 30 voltot megoldom, csak 100mA áramkorlátot hogyan csináljam, lehetőleg led kijelzéssel kéne...
A hozzászólás módosítva: Márc 9, 2016
Hello! Nem lehet tudni mit is szeretné. Fix +-30V-od van, vagy azt szeretnéd stabilizálni, Vagy szabályozhatót szeretnél, vagy csak az áramkorlátra lenen szükséged. Pld. az utóbbi..
Üdv!
Adott egy 3 vezetékes ventillátor, fekete , piros, sárga vezetékkel. Ha a fekete sárgára adok tápot a venti elindul, ha rátennék pwm jelet a piros szálra akkor tudnám szabályozni a fordulatot?
Nem. Az a fordulatszám jel KIMENET. Egy nyitottkollektoros - tranzisztoros kimenet, egy 1..10Kohm -os felhúzó ellenállással kiegészítve a sárga szálat mérni tudod az aktuális fordulatszámot.
A pwm szabályozható ventik 4 eresek, általában kék a bemenet. A hozzászólás módosítva: Márc 10, 2016
Üdv!
Jó eséllyel most ártottál a ventilátornak (legalábbis a fordulatszám visszajelzésnek). Fekete - GND azaz 0V Piros - Tápfesz pozitív, 5V vagy 12V Sárga - Fordulatszám jel kimenet A PWM-el szabályozhatók 4 vezetékesek. Illetve ezt is lehet egy plusz tranzisztor beiktatásával, de ilyenkor nem lesz rendesen kiértékelhető a fordulatszáma. A hozzászólás módosítva: Márc 10, 2016
Még nem küldött rá jelet, csak kérdezte, hogy 'mi lenne ha'
A hozzászólás módosítva: Márc 10, 2016
Én vennék egy 800Ft-os kínai Arduinót ilyen célra. Elég gyorsan meg lehetne csinálni vele. De egy sima futófény is ugyanazt megcsinálja programozás nélkül lásd Knight Rider futófény topik. Szerintem - így a videót elnézve, a ledek csoportokban vannak kapcsolva, csak gyorsan. 4-5 csoport kapcsolása megoldaná a kérdést. Íme egy lehetséges megoldás.
Csak a mondat második fele a "mi lenne ha". Lehet, csak én értem félre, vagy ő fogalmazta meg rosszul, vagy mindenki rosszul értelmezi.
Ennek 3 szála van. esetleg egy kapcsolást tudtok adni?
Hogy tudom feldolgozni a jelet?
Frekvenciamérővel, vagy oszcilloszkóppal (én utóbbival 'mértem' a ventik fordulatszámát).
A kapcsolás 1db ellenállásból áll, mint írtam még az értéke sem lényeges 1kohm és 10kohm között bármit használhatsz. Egyszerűen tedd a sárga, és a piros (+tápfesz.) közé, így mérhető négyszögjelet kapsz a sárga és a fekete (0V) között. Nagysága a tápfeszültségtől függ. Ezért is írta eSDi kolléga, hogy ha ezt a 3 vezetékest akaord szabályozni, akkor a tápfeszültség változtatásával (ami általában csökkentést jelent a névlegesről) tudod megtenni, de ekkor a a négyszögjel a kimeneten is változik (és nem csak a frekvenciája).
"és nem csak a frekvenciája"
Ha "nyitott kollektoros" és nem a motorfeszültségről táplálod, akkor nem fog változni.
Ez igaz, ott a pont
![]() Nekem így volt egyszerűbb, és a szkópon meg max kapcsoltam egyet, ha nem tetszett a jel 'mérete'
Üdv!
Segítségeteket szeretném kérni egy régi orosz kondenzátor helyett szeretnék berakni egy újjat. A problémám az hogy a régi kondenzátor negatív lába három helyre van be forrasztva. Az egyik negatív láb a másik kondenzátor negatív lábával van összekötve a másik negatív viszont a egyenírányító hídhoz van kötve. Az új kondenzátort negatív lábát hova kössem vagy egy átkötéssél mindkét helyre?
C3 -as és a C7-es kondiról lenne szó ez lemaradt az elöbb
Sziasztok elég uj vagyok itt a fórumon és azt szeretném kérdezni hogy most szeretnék épiteni egy aktiv hangfalat,azt szeretném kérdezni hogy milyen fa anyagból érdemes megépiteni a dobozt,és milyen vastagon? Én inkább kültéri hangositásra használnám ha ez számit valamit?,Esetleg egy láda tervet ,egy 25cm mélynyomó lenne benne és egy magassugárzó.
A hozzászólás módosítva: Márc 11, 2016
Szia!
Írj a megfelelő topikba: Bővebben: Link.
Sziasztok!
Egy gitár effekt pedált próbálok összebarkácsolni. Az áramkörbe szeretnék beépíteni egy 3pdt lábkapcsolót. A lábkapcsoló "lábacskáinak" - ha jól gondolom - vízszintesnek kell látszódniuk, és így kell ráforrasztani a megfelelő vezetékeket. Kérdésem: a lábacskák kiosztásánál mindegy, hogy hogyan látom vízszintesnek a lábacskákat? Ha ugyanis 180 fokot elforgatom a kapcsolót, akkor is vízszintesnek látom a lábacskákat. Ha nem mindegy, akkor hogyan lehet megállapítani, hogy melyik a lábkapcsoló alja/teteje? Elnézést, ha nem teljesen érthető, de kezdő vagyok. Előre is köszönöm a segítséget.
Szia!
Erről van szó? Bővebben: Link.
Szia!
Köszi, igen, erre gondoltam. Ha a kapcsolót elforgatom a tengelye körül 180 fokkal, akkor a bal felső sarokba a 9-es lábacska kerül. Ennek van jelentősége bekötéskor?
Van, de ha van egy multimétered, akkor kicsengetheted az összetartozó nyitó-záró érintkezőket.
A hozzászólás módosítva: Márc 11, 2016
Köszönöm, akkor méricskélni és kísérletezni fogok.
Áthidalás alatt azt érted összekötöm öket egy vezetékkel?
Sziasztok,
az lenne a kérdésem, hogy miért kellenek ebbe az áramkörbe kondenzátorok? Elsősorban a 0,1 és 0,2 µF-osak érdekelnének, de igazából egyik szerepe sem világos. Mi lenne ha nem lennének ott? Miért fontosak? Köszi előre is!
A kondenzátorok a motor által keltett zavarokat szűrik.
Szia. Igen van FIX +/- 30 voltom. ...és igen, fix 100mA áramkorlátra van szükségem. Ez a kapcsolás hogyan működik?
A hozzászólás módosítva: Márc 11, 2016
Sziasztok!
Egyik fórumtársunk igazított helyre, miszerint a 4543 helyett használhatok 4511-et is. Kérdés a következő: ebben a kapcsolásban az 555-ös fényerőszabályzó részt elhagyva, a többi, meg nem egyező lábat hova kellene kötnöm, ha a 4511-et alkalmazom. Pontosítva mi a teendő az LT, BL és LE lábakkal?
Mivel nem kaptam választ, újra felteszem a kérdésem:
Szép napot, Mindenkinek! Egy kérdésemre szeretnék megerősítést, vagy cáfolatot kapni Tőletek. RC négy pólust kellene mérnem kétcsatornás, kétsugarasított oszcilloszkóppal. Alul-, vagy felüláteresztő szűrőknél a törésponti frekvenciát az ismert módon kiszámítom a megadott ellenállás és kapacitás értékekkel. Majd méréssel kellene megmérnem a törésponti frekvenciát, mert ugye a megadott szabványos érték nem biztos, hogy annyi, amit számítottam. A számolt frekvenciaértéket ráadom a négypólus bemenetére és mérem a kimenetet. Jól gondolkozom, hogy ez lesz a mért érték? Ha, nem, le tudnátok írni, hogy hogyan kell. Előre is köszönöm a válaszokat. Üdv.: Joe
Szerintem négypólus frekvencia átvitelét wobblerrel kéne mérni. Nem is tudom hogy lehetne kétsugaras szkóppal. A wobbler vízszintes tengelye frekvenciát, a szkópé időt mutat. a szkóppal legfeljebb a négypólus időfüggvényét tudnád mérni.
A frekvencia átviteli függvényt mérheted még színusz generátorral, és feszültségmérővel, pontonként felvéve az átviteli függvényt. Szkóppal nemigen helyettesítheted a feszültség mérőt, mert annak amplitúdó menete lineáris, és egy szűrő zárótartományát nemhogy mérni, megbecsülni sem tudod. A hozzászólás módosítva: Márc 11, 2016
|
Bejelentkezés
Hirdetés |









