Fórum témák

» Több friss téma
Fórum » Quad 405-ös erősítő tapasztalatok és hibák
Lapozás: OK   324 / 404
(#) hapro válasza Alkotó hozzászólására (») Márc 13, 2016 /
 
Mik a tapasztalatok ezzel a verzióval?
(#) szendi001 válasza Ge Lee hozzászólására (») Márc 13, 2016 /
 
Késő Most forrasztgatóm Alkotóét. Annyi a lényeg, hogy pár paramétert nem értek és nem akarom megsütni. Inkább kérdezek .
(#) Ge Lee válasza szendi001 hozzászólására (») Márc 13, 2016 /
 
Az építésed célja a lényeg, mert az az ami alapvetően meghatározza az irányt. Ha nagy teljesítményre van igény, akkor nyilván az áramkorlát helyes működése az egyik sarkalatos pont, míg mondjuk a hangzás másodlagos. Ha viszont egyfajta "minőségi" zenehallgatás akkor arra nincs is szükség, olyankor inkább az ember igyekszik aszerint megválogatni az alkatrészkészletet hogy a végeredmény a számára legkedvezőbb hangképet produkálja.

Nekem már régebben feltűnt valami amit sokáig nem akartam elhinni, ezt már egyszer le is írtam. Addig van szép hangja (számomra), amíg csak az A osztályú fokozat dolgozik a hangszóróra. Amint nagyobb lesz a kivezérlés és elkezdenek kinyitni a végtranyók, már nem tetszik. Tehát van a quad-nak ez az elmés, egyedi híd találmánya ami a torzítási értéket elvileg nagyon alacsony értéken tartja, viszont a hangzást meg megöli. Más lehet hogy másként van ezzel, de én így hallom.
(#) Alkotó válasza hapro hozzászólására (») Márc 13, 2016 /
 
Nekem nincs ilyen, nem tudom. Ha tippelnem kellene, akkor nem várnék más hangzást. Nagyon tiszta, színezetlen, szinte steril hang.
(#) szendi001 válasza Ge Lee hozzászólására (») Márc 13, 2016 /
 
Ez nem u.n. High End végfok lesz. Annyit szeretnék biztosan elérni, hogy +-30 Voltról és +-50 ről is működjön, ezért nem látom a ZPD36 szerepét egyelőre. Olvasom az anyagot, tuti nem teszek bele military cuccokat, egyszerűen nem az a cél.
(#) reloop válasza szendi001 hozzászólására (») Márc 13, 2016 /
 
Szia! A Zener szerepét már írtam neked. A kétféle tápfeszültségnél az áramkorlátozó mellett az IC táp előtét-ellenállásait és az A-osztályú fokozat munkaellenállását is át szokás méretezni.
(#) Epichydra hozzászólása Márc 15, 2016 /
 
Sziasztok! Megépítettem a lent csatolt rajzok szerint egy quad-ot annyi különbséggel, hogy mj15003 került bele. A probléma az lenne, hogy már +- 25v mellett is nagyon melegszik mindkét 560ohm/2w-os ellenállás és bemenet nélkül is csak búg folyamatosan, mi lehet a probléma?
A hozzászólás módosítva: Márc 15, 2016
(#) reloop válasza Epichydra hozzászólására (») Márc 15, 2016 /
 
Szia! Pár mérés és kiderül.
(#) Epichydra válasza reloop hozzászólására (») Márc 15, 2016 /
 
A táp fesz. mennyi legyen? +-25V-nál már forró a két ellenállás.
(#) Epichydra válasza Epichydra hozzászólására (») Márc 15, 2016 /
 
+- 35V a max amit most rá tudok kötni.
(#) Epichydra válasza reloop hozzászólására (») Márc 15, 2016 /
 
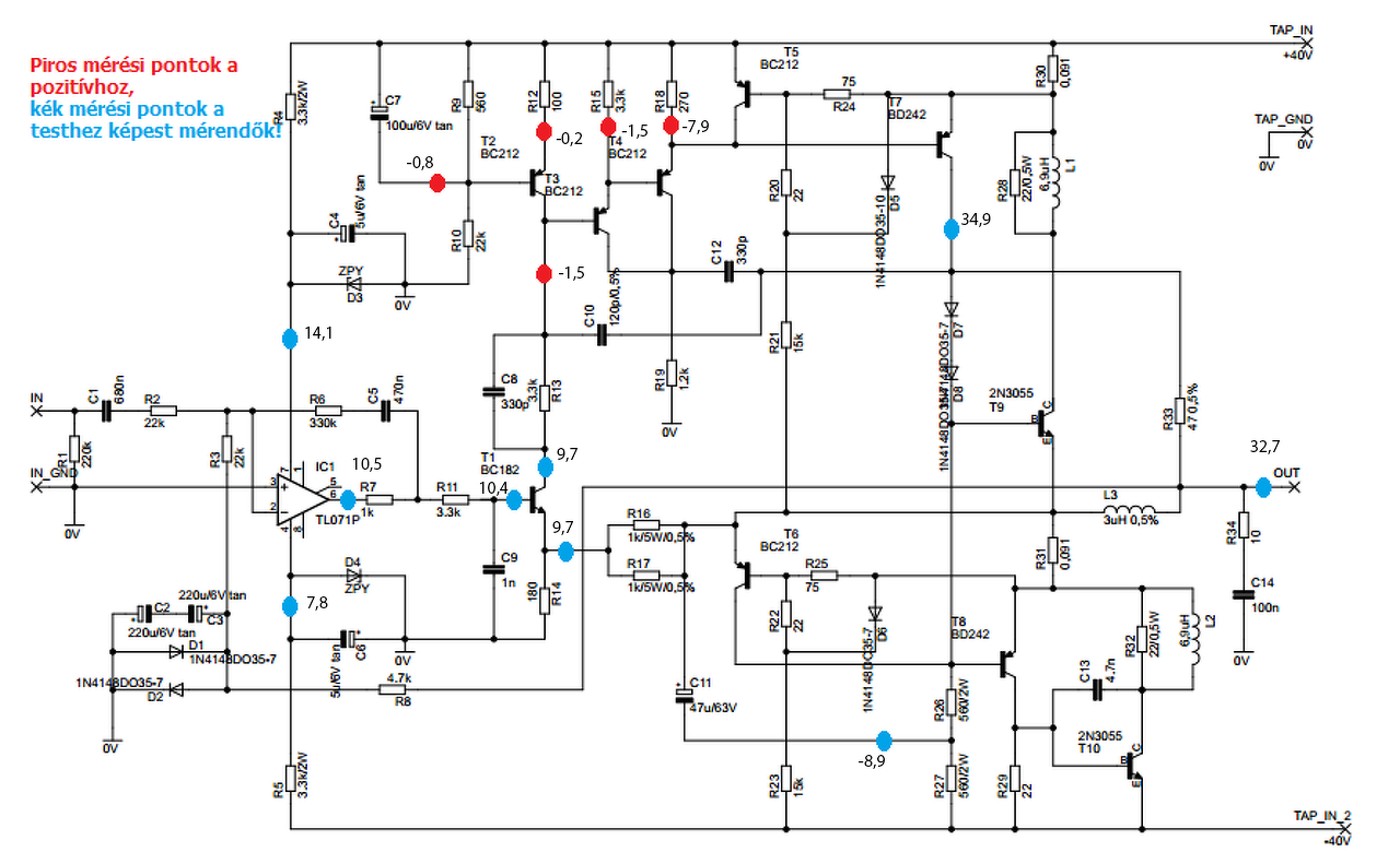
Megmértem őket, remélem jól is . +- 35V mellett mértem.
(#) reloop válasza Epichydra hozzászólására (») Márc 15, 2016 /
 
A T7 tranzisztorod hibás, vagy rosszul van beültetve. A kollektor-emitter átvezetése miatt forrósodnak az ellenállások.
Szerk.: A T4-nél sem stimmel valami. PNP és lábkiosztás rendben?
A hozzászólás módosítva: Márc 15, 2016
(#) Epichydra válasza reloop hozzászólására (») Márc 15, 2016 /
 
Köszönöm! Megyek és megnézem azt a bd242-t.
(#) Epichydra válasza reloop hozzászólására (») Márc 15, 2016 /
 
Kicseréltem de akkor is ugyan azt csinálja, megnéztem és jól is van bekötve.
Folyamatosan csak búg és bemeneti jelre sem reagál.
A hozzászólás módosítva: Márc 15, 2016
(#) reloop válasza Epichydra hozzászólására (») Márc 15, 2016 /
 
Az IC invertáló lába pozitív feszültséget kap a kimenettől és invertálás helyett a kimenete is pozitív. Milyen IC van benne? Helyes-e a beültetési pozíció?
Szerk.: A T4 emitterén nem elírás a feszültség? -0,79V hihetőbb.
A hozzászólás módosítva: Márc 15, 2016
(#) Epichydra válasza reloop hozzászólására (») Márc 15, 2016 /
 
TL071 van benne, megnézem a beültetést
A hozzászólás módosítva: Márc 15, 2016
(#) Epichydra válasza reloop hozzászólására (») Márc 15, 2016 /
 
Bocsánat tényleg elírtam, megmértem újra és -0,9V van a T4 emitterén.
A hozzászólás módosítva: Márc 15, 2016
(#) reloop válasza Epichydra hozzászólására (») Márc 15, 2016 /
 
A T7 így valóban ártatlan, koncentráljunk az IC-re!
(#) Epichydra válasza reloop hozzászólására (») Márc 15, 2016 /
 
Ott mi lehet a probléma? Mit mérjek?
(#) reloop válasza Epichydra hozzászólására (») Márc 15, 2016 /
 
Győződj meg a helyes beültetésről, mérj feszültséget a 2-es lábon! Ha ott testhez képest pozitív feszültséget észlelsz (a dióda által 0,6-0,7V-ra határolva) és a kimenet [6] is pozitív akkor IC hibának néz ki - csere.
Ha 0V a 2-es láb, akkor a dióda-kondi tájon testzárlat, vagy R8 (4k7) szakadás lehetséges.
(#) Epichydra válasza reloop hozzászólására (») Márc 15, 2016 /
 
Az IC 2-es lábán -1,6 és -3V között ugrál a feszültség.
(#) reloop válasza Epichydra hozzászólására (») Márc 15, 2016 /
 
Az R8 D1-D2 felőli lábán mekkora és milyen polaritású a feszültség?
A bemenet testre van kötve az élesztés során? Bővebben: Link
(#) Epichydra válasza reloop hozzászólására (») Márc 15, 2016 /
 
Testhez képest +0,7V van az R8 ellenállás D1-D2 felőli lábán
(#) reloop válasza Epichydra hozzászólására (») Márc 15, 2016 /
 
Innen a találékonyságodra lesz szükség, hogy lesz ebből az R3 túlsó lábán negatív feszültség. Nézd jól át a forrasztási oldalt! Az alacsony negatív IC-táp is gyanús. Az átvezetés, vezetősávhiba kizárása esetén jobbára az IC csere következne.
(#) Epichydra válasza reloop hozzászólására (») Márc 15, 2016 /
 
Lehet, hogy már maga a nyák terv sem működő képes?
(#) reloop válasza Epichydra hozzászólására (») Márc 15, 2016 /
 
Az érintett részen nem látok hibát. IC-csere volt már?
(#) reloop válasza Epichydra hozzászólására (») Márc 15, 2016 /
 
Tudnál képet készíteni a forrasztási és az alkatrész-oldalról?
(#) Epichydra válasza reloop hozzászólására (») Márc 15, 2016 /
 
Igen volt IC csere ugyan azt csinálja, IC nélkül is ugyan az és ugyan úgy búg is. A bemenet pedig földre van kötve és így most az ic tápja 14-14 V. Képet pedig mindjárt csinálok is.
(#) reloop válasza Epichydra hozzászólására (») Márc 15, 2016 /
 
Ha IC nélkül nem szűnt meg az 560ohm ellenállások melegedése, akkor ott egyéb hiba is lesz.
Ha a búgást említed, akkor az remélem egy ellenálláson keresztül bekötött hangszóróból származik, mert 30V egyenfeszültségre nem illendő hangszórót csatolni.
(#) Epichydra válasza reloop hozzászólására (») Márc 15, 2016 /
 
Igen ellenálláson keresztül van rákötve . Csináltam képeket, csatoltam őket.
Következő: »»   324 / 404
Bejelentkezés

Belépés

Hirdetés
XDT.hu
Az oldalon sütiket használunk a helyes működéshez. Bővebb információt az adatvédelmi szabályzatban olvashatsz. Megértettem