Fórum témák
» Több friss téma |
Fórum » Csöves erősítő készítése
Ne feledd betartani a fórum viselkedési szabályait, és a topik megmaradásának feltételeit. [link]
A téma átmenetileg fagyasztva lett, hozzászólni nem tudsz!
Sziasztok! Adott egy laney soupergroup 60W fullcsöves erösítő, mi lehet a gond, ha magas hangszint adok rá, megnő az alapzaja, sistergő hangja lesz, mi okozhatja ezt? Csövek kicserélve.
Sziasztok!
Szerintetek egy GU50 SE-hez elég lenne egy 10cm2-es EI magos trafó kimenőnek? Még az lenne a kérdésem, hogy hány kiloOhm-ra érdemes a primert tekerni pentódás, illetve triódás üzemhez? Elég sokfélét látok a Neten, kicsit össze vagyok zavarodva.
Idézet: „És ha kiöntöm mondjuk műgyantával?” A vágott szalagmagot eleve műgyanta alapú ragasztó tartja össze )Csak spekuláció, de ennek a ragasztónak is szerepe lehet a "hiperszilek" sajáthangjában. Kiöntés: a legtöbb műgyanta inkább árt, mint használ, legalábbis én nem találkoztam olyan fajtával, ami többé-kevésbé ne rontott volna a hangon*. Ha egyúttal tekercset is impregnáljuk, az a szórt kapacitást is jelentősen növelheti... * Habár én nem trafókkal próbálkoztam, hanem tekercsekkel és fóliakondenzátorokkal (RIAA-korrektor, keresztváltó) Idézet: „Szerintetek egy GU50 SE-hez elég lenne egy 10cm2-es EI magos trafó kimenőnek?” Triódás vagy UL bekötéshez, miután ott a max. segédrácsfeszültség = max. anódfeszültség, bőven elég. Pentódásnál attól függ, mekkora teljesítményt akarsz belőle kivenni (->anódfesz.)
Az alsó freki átvitel ha mindegy akkor elég , ha nem mindegy akkor lehetne nagyobb .
Szia.Gerjed az erősítőd és amikor feltekered a magas hangszínt, hallani a gerjedést.Szkóppal lehet megkeresni hol és mitől gerjedhet.
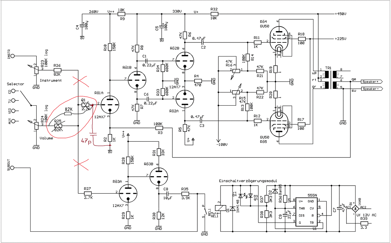
Sziasztok! Már megint segítséget kérnék az alábbi kapcsolásnál. Régebben már kérdeztem a huzalozással kapcsolatban. Alapból ciripelő hangot hallat. Akkor is ha az rca ki van húzva, tehát nem a forrásból jön. A kondit tegnap kötöttem be, miután egy másik fórumon javasolták valaki másnak. Azóta halkabb a cirip, de még mindig zavaró! Nézegetve kapcsolásokat minden erősítőnél máshogy van a bemenet megoldva. Kérlek javasoljatok valamit hátha el tudom tüntetni ezt a zavaró alapzajt!
A hozzászólás módosítva: Márc 23, 2016
Köszi. Terhelést nemírtál. Igaz írhatnál is akármit. Mitmondhatnék, minthogy szép. Szép a kép.
Télleg. 38W /8R DeLusta vagyok visszanézni, milyen cső ez. És még nem is torzít. A hozzászólás módosítva: Márc 28, 2016
34. Mutathatnál többet is. Úgykell harapófogóval kihúzni belőled milyen az az illesztő. Én már 2 éve "veszekszek" ezzel a csővel. Már lassan a feleségem lesz,
8R műterhelésen mértem. Torzít ez is, csak a mértéke kisebb mint amihez hozzászoktál. Visszacsatolva még jobb jelalakokat produkál.
Egyszerű, jól kell meghajtani és jó kimenő kell. Nem mindegy milyen csövet használsz meghajtására és szimmetriája is fontos.
Sziasztok!
A napokban belém mászott egy őrült gondolat, hogy kéne építeni egy full csöves erősítőt a HTA-30-am mellé. Nagyon szeretem a Hta-t, de úgy érzem, hogy lenne még felfelé és azért vannak építésbeli hátrányai szegénynek és hát át tudnám vinni egy másik helyiségbe ahol továbbra is jó szolgálatot tenne. Az előző hibáimból tanulva most szakemberrel vagy céggel szeretném a beültetési tervet rámaratni a panelra, hogy nekem már csak a beszereléssel legyen munkám. Annyira azért nem értek a dologhoz, hogy kapcsolási rajzból meg is tudjak tervezni egy beültetési rajzot ezért olyant szeretnék építeni mindenképp amiből van jól bevált beültetési rajz. Esetleg tudtok nekem mondani olyan full csöves tervet ami hasonló már működő terv, mint a hta is? Előre is köszönöm a segítséget!
Szia!
Hogy haladsz?
CHZ féle EL84 PP. Ehhez van terv is.
Hirtelen a rajzot nem találom, de egy hozzászólást kidobott, ahol van róla kép. CHZ EL84 PP Most nézem, hogy éppen az alatta lévő hozzászólásban van .lay file hozzá. A hozzászólás módosítva: Márc 29, 2016
Ezzel én is próbálkoztam jó pár éve. Ami nehezebben beszerezhető, az a nagyobb teljesítményű trimmer (150 ohm, ennek jó a régi REMIX-es 2W-os huzalpotméter, de nehezen megy be a nyákba, illetve a másik fekvő helyett mindenképpen kék helitrimmert használj, mert messze jobb minőségű, mint a fekvő feketék.
Fú dejó, köszönöm!
Még mindenképp lesz sok kérdésem de egyelőre elkezdek számolgatni.
Szerény kis EL84 Single Ended-em egy új díszt kapott
Hát nem gyönyörű? A hozzászólás módosítva: Ápr 1, 2016
Tényleg szép, de mi ez?
Jelenleg nekem is egy EL84SE szól 6N2P-vel az elején. Sztereóban még sose hallottam, csak most. Tudom, szubjektív minősítés, de nekem valahogy még is ez tetszik eddig a legjobban, a PCL86PP és a GU50PP mellett is!
Az mi ott középen?
Ami 300V egyenárammal működik.
És Qimbis -
Ha minden igaz akkor valami stabilizátor cső. Mivel nem volt rajta semmilyen infó, ezért nem tudtam utána nézni. Nagyjából úgy működik mint egy Zenner-dióda: Bővebben: Link
Kíváncsi lennék a hangjára csatornánként egy-egy előfok csővel. Én így építettem meg, mert enm akartam elkomplikálni, de állítólág annak a verziónak dinamikusabb a hangja. Én is nagyon szeretem az enyémet!
A hozzászólás módosítva: Ápr 2, 2016
Ezen a linken majdnem ugyanolyan cső van:
http://lampes-et-tubes.info/re/re265.php?l=e Glimm-Gleichrichter azt írja. Valami Glimm lámpa féle ?
Nagyon könnyen meglehet. Legjobb talán Monoblokként lenne, külön trafókészlettel a két oldalnak.
Idézet: „Legjobb talán Monoblokként lenne, külön trafókészlettel a két oldalnak.” Igen, ezt tanúsíthatom.
Igen, ez pontosan ugyanolyan mint az enyém, csak én ezt úgy kaptam, hogy ki volt törve a foglalatából és ezt a mostani rugósat én eszkabáltam neki
Nagyon jól néz ki. Csak díszként használod vagy van valami funkciója?
Anódtápról kapja a meghajtást?
Cak dísz.
Igen, az anódtápra kötöttem egy előtétellenállással. |
Bejelentkezés
Hirdetés |


)


Igen, az anódtápra kötöttem egy előtétellenállással. 