Fórum témák
» Több friss téma |
hű köszönöm szépen jöv. héten meg is veszem hozzá az alkatrészeket meg még van hijja amugy is szal igy még a villogtatót se kelett volna megépiteni
köszönöm szépen ha kész jelentkezem
Ha a "semmi" a villogtató elektronikára vonatkozik (tehát LED + ellenállat + tápfesz volt az áramköröd), akkor az egy olyan LED volt, amibe egy kisméretű IC-t is beraktak, az végzi a villogtatást. Gyakran az áramkorlátozást is az IC végzi, így egyszerűen csak tápfeszre kell kötni az alkatrészt.
A villogó csak jelezve van! Azt meg kell építened ha villogtatni is akarsz!!!
( Nemvolt kedvem teljesen kirajzolni. A gondoltam már világos a működése. S ezért nem részleteztem... Bocs ha megtévesztett! )
Próbáld ki (lehet hogy sok led kell hozzá!) Ezt a jelenséget én is tapasztaltam erősen túlhajtott ledeknél.(De 15-20 villogásnál nem húzták tovább).
nha megépítettem azt a kapcsolást, amit mutattam, hát nem működik, igaz nem BC182-vel hanem BC182B-vel csináltam, de az végülis mind1. Szóval rárakom az elemre az áramkört és csak villan egyet, aztán semmi. Ha kisütöm a kondit és megint bekapcsolom akkor ugyanez. Lehet hogy a kondi a hibás, bár kettővel is megnéztem.
Sajnos az áramköröd jól működik. Eléggé megtévesztő a címe.
így gondioltad a teljes bekötést?--->
jól működik? szóval elvileg nem is kéne villognia?
Nincs mitől villognia. Hiányzik valamiféle visszacsatolás, ami jellemző az oszcillátorokra. A kapcsoló működtetésére hogyan reagál? Be tudnád linkelni a helyet, ahonnan letöltötted?
igen,
http://www.hobbyelektronika.info.hu/index.htm és itt a Fénytechnika=> Egytranzisztoros villogó
Nakérem, van itt egy rész: "A LED kigyullad, a bázison lévő kondenzátor kisül." Mitől sül ki a kondi, ha nem nyúlunk a kapcsolóhoz?
Hello
Én 1 1ledes villogot szeretnék csinálni de nem akármilyet. Olyan kéne ami kb 2-3 percenként világit egy pár másodpercig(5-10másodperc) Csináltam egy kisebbféle fényt bicikli hátsólámpából és annak a kapcsoloja helyére egy fototranzisztort(azthiszem igy hivják) raktam,ha fényt kap akkor programot vált és én ezért szeretném hogy ritkán villanjon a led.(hogy ne váltogassa olyan sürün a programot) És max 6V-ról müködjön.(nokiatöltöröl üzemeltetném) Segitségeteket elörre is köszönöm.
Hello: Bővebben: Link Próbálgasd. Nekem R1-re bevette a 10M Ohm-ot is, inkább a CMOS verzióval építsd meg. A kondi pedig tantál legyen.
azért írtam le mert tényleg 1 hagyományos sárga színű led volt az említett "csoda" amúgy arra már nem emlékszem hogy utánna mi volt vele, fényéveket nem használtam lehet hogy amit utóbb említett proba, hogy 10 15 villogásnál nem bírta tovább de tény hogy villogott és sima led volt, jah és nem ittam 11évesen
amúgy ezután soha nem találkoztam ilyennel... de ezek szerint teljesen 1értelmű választ nem kaptam ergo valami érdekes paradoxonnak lehettem szemtanúja
Van egy "Parajelenség" c. topik, oda pont beillene a jelenség. Valószínűleg itt is az a helyzet állt elő, hogy a LED kontaktos volt, és lehűlve érintkezik a kristály, felmelegítve (működés közben) pedig ismét megszűnik a kapcsolat a kristály és a láb között. Ez okozhatja a villogást.
Azért a működését leírhatnád mégegyszer .Szerintem minden gombnyomásra -lehet nagyon picit-késleltetve kigyullad a led, amíg nyomod a gombot addíg világít, miután elengeded a gombot -picit- késleltetve kialszik.Ha nem ezt csinálja akkor vagy elkötöttél valamit vagy, rosszul gondolom.
már szétszedtem
de én normál villogóra gondoltam, de ez nem az
Az AMV-nek csak az egyik ágára kell rákötni a sárga LED-eket! Gondolom úgy fogod bekötni.
Valaki tundna abban segíteni hogy tudok úgy villogtatni két ldet hogy elősször az egyik ledd egymás után villan TÖBBSZÖR, majd ezután a másik is ugyanúgy többet villan egymás után! nagyon megköszönném ha valaki segítene!
Egy astabillal kapcsolgatsz két gyorsabb astabilra tápfeszültséget.
köszy majd még átnézem hogy tényleg jó e nekem! örök hála!!
Van még ötletem!
Csak jelezd ha érdekel! :yes:
igazság szerint motor lámpába szeretném(2 db körlámpa), 12v, minden ötlet érdekel!!! előre is köszy
Többször felvillanó felváltva villogó.
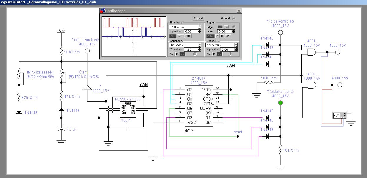
S, ugyanennek az elvi ''rajza''. Egy elvi vázlat(om)... CSAK egyszerűen... AZ első gondolat... Azt hiszem nem maradt ki semmí fontos!? >>> Villogó, LED-ekből (RC) autóra (FBI style) <<< |
Bejelentkezés
Hirdetés |




köszönöm szépen ha kész jelentkezem







