Fórum témák
» Több friss téma |
Igazán nincs mit! Örülök, hogy működik!
Sziasztok!
Van nálam egy erősítő amibe van analóg kivezérlés jelző Az a gondol vele, hogy az egyik fele nem úgy mozog mint a másik. Vagyis leginkább egyáltalán nem mozog, csak megáll valahol a mutató. A kapcsolási rajzot megpróbáltam a panelről visszafejteni, remélem sikeresen. A trimmereket hiába tekergetem. A mutató alap pozíciója változik, de nem működik rendesen. Az ellenállásokat és a kondikat végig mértem, teljesen egyforma értékeket mutat mindkét oldal. Hol keressem a hibát?
A műszerben. Valószínüleg szorul, alhajlott a mutató, vagy elkoszolódott.
Szerintem elsőnek próbáld kizárni a müszerhibát. Elötét ellenálláson keresztül, változtatható táppal próbáld ki, hogy normálisan müködik-e.
Probáld meg átcserélni a 2 műszert. Evvel ki tudod zárni az elektronika hibát. Ha ugyan úgy az a műszer nem csinál semmit, akkor műszerhiba.
Sziasztok!
Bocsi, hogy eltűntem, de sikerült kilőnöm az egyik végfokot, ezért nem tudtam továbblépni. A műszerek működnek, de korántsem egyformán. De talán ennyi difi még beállítható lenne a trimmerekkel. A nagyobb bajom az, hogy a műszer skálázása logaritmikus és a felirat alapján a kimenő teljesítményt hivatott mutatni 4 ohm terhelésen. Keződődik a skála 0,05-től (talán), középen 20, a végén pedig 85 van. A meghajtó elektronika nagyon illik ehhez, mert ha letekerem, hogy teljes hangerőn ne verje a mutató a műszer oldalát, akkor kb. fél hangerőn kezd el mozogni. Ha meg lentebb veszem akkor már fél hangerőn kifekszik a műszer. Ami tovább bonyolítja a dolgot, hogy kikapcsolt állapotban a műszer a 85-nél "pihen" és bekapcsoláskol vánszorog át a másik oldalra. Tudnátok valami tanácsot adni, hogy mit tudnék tenni, hogy normálisan működjön?
Sziasztok! Kaptam 2 db kivezérlés jelző műszert egyik ismerősömtől. Gondoltam épitek hozzá egy meghajtó egységet. De nem tudom hol is kezdjem. A műszerek tekercsének ellenállása átlag 1,1kOhm, tipusát vagy egyéb adatot nem tudok róluk. Csak annyit hogy egy Schneider kombiban volt benne. (Rádió, magnó és bakelit lejátszó). Tudnátok ajánlani egy kapcsolást?
Köszönöm! Ez használható külön egységként is? Mert ez csak egy kijelző modul lenne... 2 erősitőt szeretnék rá kötni, és egy váltó kapcsolóval jelezné hogy melyiken épp milyen a kivezérlés szintje.
Nem egészen értem mi a kérdés/cél. Ez egy (sztereó) áramkör, ami meghajtja a műszeredet. Aztán hogy mit mérsz vele, az attól függ mire kapcsolod. Két erősítő jelét, hogy fogja egy műszer mutatni? Maximum úgy tudom értelmezni, hogy egy váltókapcsolóval ide-oda kapcsolgatsz a két erősítő között. De ennek sok akadálya nincs. Viszont ehhez az erősítők és a műszer GND-knek célszerű közösnek lenni.
LM3914/ -15/-16 között van valami nagy különbség?
Természetesen, de ha megnézted volna az adatlapját rájöttél volna egyből. A 14-es lineáris (Vagy is a bemenő feszültség növekedésével egyenes arányban kapcsolódnak be a Led-ek). A 15-ös és a 16-os logaritmikus, de más a skálázásának lépéstávolsága. Ezeknek nagyobb az átfogási tartománya. Mert a fül hallásgörbéje is logaritmikus. De ez a téma itt OFF..
A hozzászólás módosítva: Feb 26, 2016
Sziasztok!
Pár oldallal ez előtt írtam már, most végre eljött az idő hogy megépítsem a kijelzőt! ![]() Már minden megvan csak egy kérdésem maradt.. A mellékelt képen a KC01 KC02 KC13 KC14 kondenzátorok hány voltosak illetve milyen típusúak? Elko vagy bipolár kerámia, fólia?! Válaszokat köszönöm!
Praktikusan:
KC01, és KC02 stiroflex, vagy poliészter (nem polarizát, feszültsége mindegy, kicsi). KC13, és 14 elektrolit, amilyen kis feszültségűt találsz (6.3...16V).
Gondolom akkor az elekrtrolit - kivezetése megy a gnd re
Sziasztok!
Beépítettem az alábbi kapcsolást egy led szalag vezérlővel kiegészítve egy autóba. 4 darab 15 cm hosszú led szalagot hajt erősítő vonalkimenetéről kapja a jelet. Tökéletesen teszi is a dolgát viszont ha be van kapcsolva főleg alacsony hangerőn hallható kis zúgás a hangszórókon. Maga a kapcsolás okozhat búgást az rca-n keresztül vagy inkább a kábelezésben keressem a hibát? Előre is köszönöm a válaszokat.
Földhurok lehet a gond. Próbáld meg kikötni a jel testjét.
Kedves Proli007!
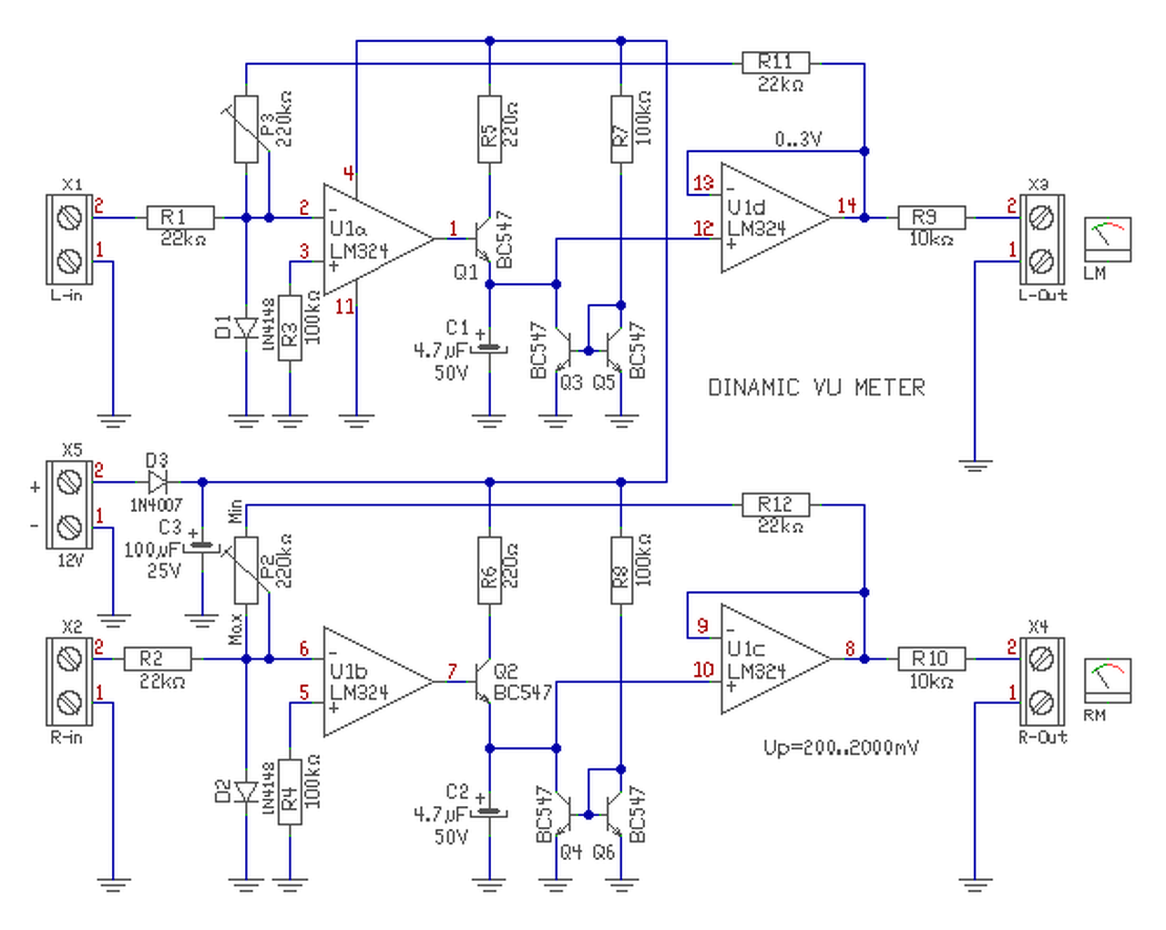
Van egy igen szép leírásod egy analóg kivezérlésjelző vezérléssel kapcsolatosan. Mint olvastam ennek a vezérlésnek már elkészítetted a több tranyós verzióját is. Kérdés: Meg tudnám kapni tőled ennek a verziónak a kapcs. ill. nyák rajzát? Akár pdf, akár sprint layout-ban? Továbbá az ellenállások értékét számolva 12 V tápfeszültség, és 250mV-5V bementi jelszintre pioneer Ct-506- os deprez műszerhez? ( home.lorincz@gmail.com ) Előre is köszönettel: T. Lőrincz László
Hello! Egy linket küldhetnél miről van szó, mert ez a "több tranyós verzióját" megzavart.
De nem tudom a CT506-nak milyen érzékenységű az alapműszere. Bár ez csak egy soros ellenállás kérdése, hogy kb. 5V-ra térjen ki a végkitérésre. (Ha a cikkbeli kapcsolásra gondolsz.)
Itt a fórumban olvastam, hogy a cikkbeli kapcsolást megcsináltad áramgenerátoros módozattal... vagy keverem a szezont a fazonnal???
![]() a műszer paraméterei: RAW-109 55. 5.21 ...meg van... az általad javasolt áramtükröt ! A hozzászólás módosítva: Júl 18, 2016
Nem én építettem meg, hanem más, én csak itt javasoltam az áramtükör használatát.
A műszer típusával én nem sokra megyek, mert így nem találom meg, hogy az alapérzékenysége mennyi. De mint írtam, az csak a műszerrel soros ellenállás helyes magválasztásán múlik. De hogy segítsek is, megrajzoltam hogyan lehet megoldani a dolgot.
Köszönöm!
Basszus... Te állat módon értesz ehhez!!!!!!!! Minden tiszteletem!!!! ![]() A héten meg barkácsolom, eredményről beszámolok! ![]() ...és még egyszer köszönöm!!! Már csak egy kérdés, hogyan tudom fotózható módba letölteni a képet? A hozzászólás módosítva: Júl 18, 2016
Azt én nem tudom. Ez bmp-ből van konvertálva png-re. Van aki úgy csinálja, hogy a *-com képet a Sprint alá beteszi, és arról másolja a Sprintbe. Vagy is "kottaként" használja a rajzot. De nekem Sprint sincs, csak egy demó. Azzal meg nem lehet menteni, nyomtatni, stb. Maximum ki tudok javítani egy Sprint nyákot és képként feltenni..
Szia!
Mivel meg van adva a panel mérete a beültetési rajzon, ezért nem túl nehéz mérethelyesen kinyomtatni.
Szia!
Rajzod megépült... ...IGEN!!! ez műszervezérlés!!!! A tökéletes elégedettség undorító mosolyával a pofámon gyönyörködöm a lengedező mutatók iszonyúan dinamikus mozgásában!!! Köszönöm! ezt kerestem!!!
Ezt biztos nekem címezted?
Mellényúltam
Prolinak ment!
T. Proli007!
Megoldható? ill. ha igen, hogyan, hogy a mellékelt előerősítő+hangszínbe a jelölt ponton beillesszem az általad tervezett műszervezérlést?
Hello! Igen használható hozzá, de..
- Ne az LM bemenetére tedd, hanem az NE kimenetére. - Mivel az NE egy tápfeszültséggel működik, a kimenetén a táp fele mérhető. Így az NE kimenete és kivezérlésjelző közé, egy 1µF 50V-os kondit tegyél. Az elkó + fel az NE felé álljon. - Egyébként ha az NE bemenetén a C3 és C8 polaritásfüggetlen kondi, akkor illene a C5 és C4-nek is annak lenni. |
Bejelentkezés
Hirdetés |



















