Fórum témák
» Több friss téma |
Akkor a végére egy teljesítmény erősítő diszkrét elemekből, és azzal együtt visszacsatolni. De vannak jó nagy teljesítményű műveleti erősítők is.
Master-slave -ben remekül működik 1 pár.
Igen, a nagyobb teljesítményről lett volna szó.
Ha nagy teljesítményű műv. erősítő érdekel, javaslom az alábbi topikot
25W-os Texas erősítő A nagyobb teljesítményeknél mindig van valami speciális körülmény, pl. hangerősítő - hangszóró - nem ohmikus terhelés. Ezeket nem lehet figyelmen kívül hagyni, ezért szükséges speciális kapcsolástechnika az adott felhasználás szerint. Idézet: „Azért hívják "referenciának" (nem túl szellemesen), mert ennek a lábnak a potenciáljához képest fog a kimenti feszültség megjelenni. Vagy is ha az az AD átalakító AGND földjén van, ahhoz képes jelenik meg a 0..2V. (Ha valaki ezt pld. a féltápra 2,5V köti, akkor Ahhoz képest jelenne meg a kimenti feszültség, így a hidat +- terhelés mellet is tudja használni, egy AD-val ami csak 0..+ feszültséget tud mérni.) De offset kiegyenlítésre is használható a ref láb.” És ilyenkor a kimenetre érdemes valami áramkorlátozó ellenállást rakni, vagy ezek úgy vannak megépítve hogy bírják ha a GND-től eltérő feszültségre kötik őket. És ha igen, akkor milyen határok között ? Kösz !
Hello! Nem értem az összefüggést a kérdésedben. Miért kellene a kimenetre bármiféle áramkorlátozás. Egy precíziós erősítő kimenetét nem valami meghajtására használjuk, hanem a jel tovább feldolgozására. Ha a kimenetre bármi soros tagot kötsz és azt terheli valami, akkor kisebb lesz a kimenő feszültség, oda a pontosság.
Ez a Ref pedig nemkimenet, hanem bement. Feszültség tartományának mindenképpen belül kell lenni a tápfeszültségen. Alapvetően csak a kimenti jel nullpontjának eltolására használatos, vagy offset (vagy a híd alapterhelésének kiegyenlítésére) használatos. Az adatlapon láthatóan a legtöbb esetben a GND-n van. Leginkább azt lehet elérni, hogy ha ezt a bemenetet az ezt követő jelfeldolgozó egység GND pontjára kötjük, akkor ahhoz képest fogja a kimenti jelet adni. Vagy is pld. megszüntethető vele a hídáramkör és a jelfeldolgozó GND pontja közti földhurokból eredő esetleges pontatlanság. De nem "10V-os" tartományban, csak néhány mV eltérést kompenzálva. Esetleg mint említettem féltápfeszültséges táplálás estén a kimenti jel szinteltolásra szolgál. Remélem érthető, mert én a kérdésedben nem láttam meg az összefüggést, hogy mivel kapcsolatos is az.. Persze én csak azt írom, amit az adatlapon látok, mert nincs ilyen erősítőm. Az IC belső felépítése nem látható (talán nem véletlen), a tömbvázlat szerű rajza, csak a működésnek megértését szolgálja.
Úgy értem hogyha az OPA kimenetét mondjuk DC +5V-ra akarom kötni, akkor a ref. lábat hová kell kötni ?
Hogy kötnél egy műveleti erősítő kimenetét bármely feszültségre?
A következő fokozat bemenete DC +5V -on van. Ilyenkor hová kell kötni a ref. lábat ?
Ha DC 5V-on van, kötheted a referencia lábat 5V-ra, de az IC plusz tápfeszének annál magasabbnak kell lenni 1..2V-al. (És gondolom 5V-ról "lefelé" szeretnél menni, nem felfelé.)
Használd a Válasz gombot a fejlécben..
Kösz !
De akkor létre kell hoznom egy a következő fokozat bemenetével megegyező feszültséget ahová a ref. lábat kötöm ? Gondolom nem köthetem ugyanoda a kimenetet és a ref. lábat.
Természetesen annak semmi értelme, mert a Ref láb feszültségének állandónak kel lenni. De ilyen nincs, hogy " következő fokozat bemenetével megegyező feszültsége", mert az bemenet és változni fog a feszültsége. Viszont kell lenni a bemenetnek "vonatkoztatási szintje" amihez a bement értelmezi a feszültséget. (Mint általában a GND, az áramköröknél.) De lehet jobban lehetne segíteni, ha lerajzolnád (vagy leírnád) mi is a feladat amit meg szeretnél oldani.
Csak elméletben gondolkodom. Tegyük fel hogy egy fetet akarok meghajtani a műveleti erősítőmmel és nincsen csatolókondenzátorom. A fet gate-je +5V -on van hogy a megfelelő nyugalmi áram meglegyen.
Mi a megoldás ? Tudom hogy ráköthetném közvetlenül az OPA kimenetét hogy A osztályban dolgozzon (vagy ilyesmi), de most a ref. láb bekötése érdekelne. Kösz !
"A fet gate-je +5V -on van hogy a megfelelő nyugalmi áram meglegyen." - ezzel valami gond van, mert egy FET gate feszültségével nem tudod egzaktan meghatározni, hogy mennyire legyen kinyitva. Ha p-csatornás FET-ről lenne szó, és a gate 5V-ön van, csakúgy, mint a source, akkor megérteném a problémád, hogy GND felé kell vezérelned a FET-et. Készíts inkább egy rajzot. Proli007 is jobban örülne neki!
Elsőként tanulmányozd a Fet-ek működését, aztán kell az "elméleten" gondolkodni. Mert itt nagy hiányosságok vannak. Elsőként a Fet-et a Source lábához képest vezéreljük, vagy is a Source-Gate feszültséggel. A Fet nem fog A osztályban dolgozni, csak ha valami munkapont beállítás és visszacsatolás biztosítja a munkapontját. Nézegessél kész kapcsolási rajzokat, abból sokat fogysz tanulni. Főleg, hogy valamit hogyan lehet megoldani.
Üdv mindenkinek!
Nem tud segíteni valaki, hogy az uA709PC típ. IC-t mivel lehetne pótolni egy keverőpultban (akt- 408), különösebb átalakítások nélkül? Datasheet Köszönöm a segítséget!
Szia! Ezen az ábrán szaggatott vonal jelzi, hogyan kell beültetni egy TL071-et, vagy NE5534-et az uA709 helyére.
Szuper, köszönöm! És akkor nem kell semmit átkötni sehova, csak a megfelelő helyre be kell forrasztani és ennyi volna? Az a baj, hogy a keverőn nem tudom állítani a 4-ből 3 csatornán a hangerőt... Próbáltam már máshol is kérdezgetni, hogy mi lehet a gond, de kihaltak a válszolók, biztos túl kezdő vagyok :/ A potikat már lemértem és jónak tűnnek, illetve ellenőriztem az ic lábain mért feszültségeket is, összehasonlítva a jó csatornáéval, és nem találtam eltérést....
Adj egy linket erről a kérdésről! Vizsgálódjunk mielőtt bontani kezdenél!
Köszönöm! Itt kezdtük el boncolgatni a dolgot: NYÁK terv ell.
Jártál már a témájában?
Itt még nem, a dolog csak egy nyák terv ellenőrzéssel kezdődött. Átmenjünk oda? Van valami ölteted?
Sziasztok! Létezik olyan műveleti erősítő IC, amelyikben két darab műveleti erősítő van, és képes működni +5V szimpla tápról? Pl. Az LM324 megyen+5V ról, de négy műveleti erősítő van egy tokban, csak nekem olyan kellene amelyikben kettő van.
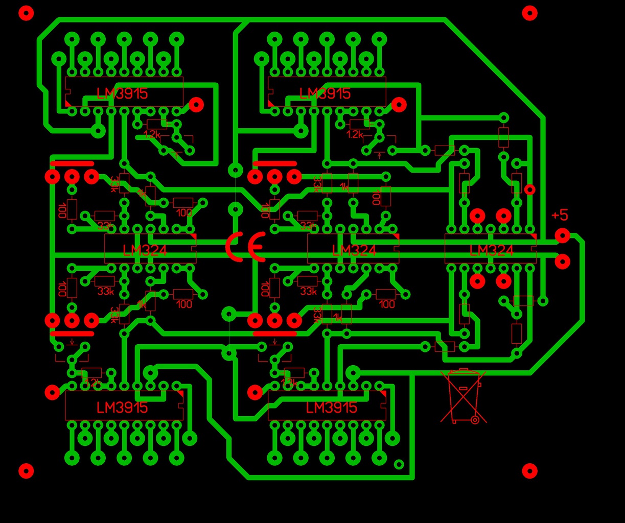
Egy ADAU1701 DSP ADC bemenetére kerül az LM358, mint Balanced to Unbalanced átalakító (Rod eliot féle rajz alapján), max 2V RMS kell az ADC bemenetre. A DAC 0,9V RMS-t ad ki, beraktam egy LM324-es IC-t ami nem invertált GAIN erősítést végez (az ellenállásokat még nem számoltam ki, mivel hogy nem tudom mégis elég volna-e 2V RMS legtöbb végfokot kivezérelni? ). Ezek után mind a 4 kimeneten egy LM3915 LOG VU-meter IC csücsül, illetve még két darab LM324 végzi az Unbalanced to Balanced jelátalakítást (ugyancsak Rod Eliot féle rajz alapján) Kapcsolási rajzom egybe nincs, de panelrajzom már van a tervemről, csatolom. Kiváncsi vagyok a véleményekre, és a kritikákra, ha netán találtok hibát a rajzon szóljatok. Köszönöm!
A hozzászólás módosítva: Jún 9, 2016
Nem igazán tudom miről írsz, de a topik témájához nem igazán illeszkedik. Minden esetre a 2V RMS feszültség már az 5V tápfeszültségbe sem férne bele, mivel annak Upp feszültsége már 5,68V. És akkor hol marad a dinamika tartalék, ha már hangfrekvenciás dologról van szó. Részemről nem sok értelemét látom annak, hogy egy "akárminek" a tápfeszültség legyen a működésének korláta.
Sajnos nekem nem érthető, hogy ki milyen jelet hogyan ad ki, és mi milyen bemenettel fogad (egy blokk vázlat biztos segítene), de az biztos, hogy a 2V RMS az csúcstól csúcsig több mint 5,5V szinuszos jelalakot feltételezve, amit biztosan nem fog kiadni eny LM358-as 5V-os tápfeszültség mellett.
Belenéztem az ADAU1701-es adatlapjába, ami szerintem többet érdemel egy LM358-nál. Úgy gondolom, hogy egy kifejezetten kiszajú erősítővel kellene előtte a jelátalakítást megoldani. A 2V RMS-t pedig nem kellene erőltetni, az IC belsejében is van lehetőség kismértékű jelerősítésre.
Lehet, hogy késő, de mit szólnál az MCP6002-eshez Bővebben: Link ?!
A hozzászólás módosítva: Jún 11, 2016
Sziasztok! Egy olyan kérdésem volna, hogy egy neminvertált kapcsolásban lévő két feszültségoszó ellenállását hogyan kell kiszámolni, ha 0,9Vrms feszültségű bemenő jel van, és a kimeneten max 2V RMS feszültségre van szükség?
Hello! Au=1+(R2/R1) Ahol az osztó felső tagja az R2, alsó pedig az R1..
|
Bejelentkezés
Hirdetés |










