Fórum témák
» Több friss téma |
Értem
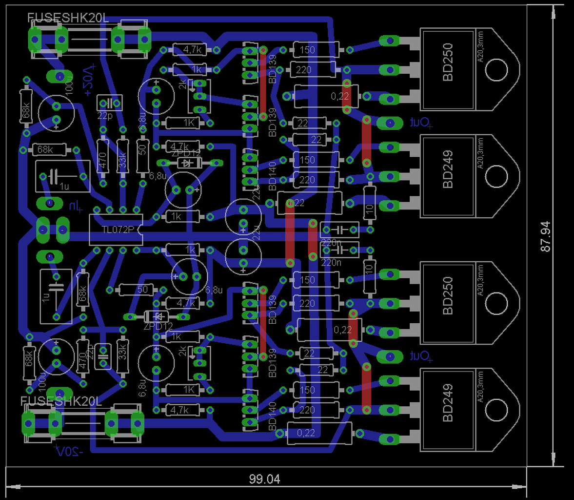
![]() Talán nekiállok kimazsolázni színkóddal az ellenállásértékeket, aztán behajigálom eaglebe. A kapcsolási rajz már megvan benne, csak egy nyers nyáktervet kell nyissak. Ha véletlen befejezem majd felteszem.
Egy vázlatot találtam, remélem tudod hasznosítani.
Remek!
Ezt majd összevetem a képpel amit feltettél. Sok köszönet érte!
Szép estét!
Ma tettem egy jelentős felfedezést! Nekiálltam gerjedésmentesíteni az erősítőmet és fél napnyi próbálkozás után rájöttem hogy a műverősítő neminvertáló bemenetén lévő 100µF-os kondival párhuzamos ellenállás értéke nem 68K hanem K68, azaz 0,68K. Köszönet érte a magam figyelmetlenségének és a bolti eladók szakértelmetlenségének! Hogy ez hogy nem derült ki 3év alatt azt nem tudom elképzelni... A hozzászólás módosítva: Máj 8, 2016
Talán mert az enyémen kívül egy ilyen erősítőt sem hallottam még.
Megszületett!
Nézegessétek át kicsit, a Skory féle kapcsolás, már az ami a nyákterven van. Ettől eltér a meghajtás és a munkapont állítás. Itt van minden, ha szerintetek is jó, akkor használja bárki belátása szerint.
Szia! Jónak nézem. Az Out, forraszthatóság szempontjából a panel szélén jobb lenne.
Szia.
A nyugalmi áram stabilitása érdekében a középső, nyugalmi áramot állító kis BD -t a hűtőbordára kellene szerelni, hőkontaktusban a végtranzisztorokkal. A meghajtóknak és a végtranyóknak használt BD-k miatt pedig kevés lesz az áramerősítése a végfoknak. A hozzászólás módosítva: Máj 11, 2016
Helló!
A Reloop féle elrendezést követtem, ott a nyugalmi a meghajtókkal van egy bordán. A kimenetet már simán meg lehet vastagítani oldalt és akkor lehet oda fúrni neki a lyukat. A végfokoknak azonos a lábkiosztása az általad javasoltakéval, a meghajtónál még kell kicsit varázsoljak... Köszi az észrevételeket!
Igen, semmi akadálya.
Szia!
Gondolom szebben is fog szólni. Egy érdekesség, nekem a BD245-246 párral szebben szól mint a BD249-250-el. Ráadásul nem melegszik a régebbi típussal. +- 33V-ot kap. és a meghajtó tranyók ki vannak cserélve BD239-240-es párral.
Ebbe a végfokba felesleges meghajtónak a teljesítmény tranzisztor, oda minél nagyobb áramerősítésű tranyók kellenek inkább, ugyanúgy, mint a végtranzisztoroknál. A nagyobb teljesítményű tranzisztoroknak kisebb az áramerősítési tényezője, mint egy kisjelű tranzisztornak. Meghajtónak inkább BC639/640 párt tegyél és ha van rá lehetőséged, minél nagyobb áramerősítésűeket.
A hozzászólás módosítva: Máj 13, 2016
Eredetileg 2N2904-2N2219 pár volt, de ezek eléggé melegedtek már 25Vnál is.
Ez érdekes. Nekem vagy 10 évig BC639/640 -es meghajtókkal ment egy ilyen végfok, 8 Ohm terheléssel, +/-33V tápfeszültséggel és BD245/245 párral a végén. Minden nap ezen hallgattam zenét, a meghajtók hűtés nélkül is épp csak melegek voltak.
Sziasztok!
Szerintetek ez így jó?! Én csak kombináltam egy kicsit, semmi elméleti tudás nincs mögötte. Az esetleges javítani valókat szívesen fogadom. A fájlmelléklet felhasználói kérésre törölve. A hozzászólás módosítva: Máj 15, 2020
Moderátor által szerkesztve
Még egy gondolat, az induktív áramlökés elleni "védelem" (R-C) tag nincs benne.
Szia! A Zobel-tagot nyugodtan teheted a hangszóró-csatlakozó közelébe, nem hátrány ha annak az árama nem az erősítő panel földvezetékén folyik.
Akkor végül is a TL07-es meghajtás az jól van összerakva? Én 2x33V-ról hajtanám. Igaz ehhez az egész kapcsolást át kell alakítani a kis ohmos ellenállások nagysága miatt, de nem akartam előre örülni. Tudom nem a legjobb kapcsolás ez a Texas, de ezek az alkatrészek vannak itthon.
Várom a hozzászólásokat, de az építőt nem a leszólót. Van-e valami elkötés ilyesmire gondolok.
A fájlmelléklet felhasználói kérésre törölve. A hozzászólás módosítva: Máj 20, 2020
Moderátor által szerkesztve
A trimmereknél lévő tranzisztoroknak termikus kapcsolatban kellene lenni a végfok hűtőbordájával.
Igen arra gondoltam is, de elég macerás elvinni odáig a panel rajzolatot. Ha vezetékkel viszem odáig? Az mennyire járható út?
A nyugalmi áram akkor marad viszonylag stabil, ha a végtranzisztorok meghajtóinak figyeljük a hőmérsékletét Bővebben: Link.
A nyugalmi áram szabályzó tranzisztorának hűtőbordásra fogatása ugyan megvéd a hőmegfutástól, viszont az üzemszerűen felmelegedett bordánál megnövekszik a keresztezési torzítás. A végtranzisztorok vezérlése ennél az erősítőnél szokatlan megoldású, áramgenerátoros.
Sziasztok, hozzám került egy ilyen erősítő, mondván hogy füst jött ki a dobozból, a végtranzisztorok melletti ellenállások ( 220R és 150R) kissé szenesek voltak, cseréltem őket, de egyenlőre még mindig csak a brumm amit kapok.
A táp üresjárata ~40V, ez soknak tűnik... BD tranzisztorokat hol lehet manapság kapni, lomex nél nem találtam hitelen, esetleg valami helyettesítő típust tudtok ajánlani? Előre is köszönöm!
A BD911, BD912 és TIP35-36 (BD 249-250 helyettesítője) tranzisztorokat lehet kapni és olcsók is. A 2sa1943 - 2sc5200 is jók, de túl nagy a határfrekvenciájuk - gerjedés lehet belőle. A műveleti erősítőből is TL071 vagy sztereo nyáknál TL072 az optimum - az NE5534 már túl gyors is lehet. Ez a kapcsolás a "szedett vetetett" félvezetőket "szereti.
Újabb gondolat vetődött fel, a két zener 1,5k-os ellenállását nem kellene kicserélnem nagyobb teljesítményűre +-33Vnál, mert jelenleg 1/4W-os van benn?
De, cseréld ki, mert kb. 0,2W lesz rajtuk.
Sziasztok, pont ezen gondolkodtam, úgy néz ki a teljes félvezető készlet elszállt, legalább is az egyik oldali, mivel jobb ha ilyeneket egyszerre cserélek, gondoltam a zenerek is csere, 12 vagy 15V os zenert keressek, sajna nem látszik a felirat az alkatrészeken...
Sikerült a tápot is rendbe raknom, gyorsan újra tekertem a toroidot, mert az előző építő a középkivezetést a kondikra bízta, ez lett a veszte az áramkörnek, így tulajdonképen 20V os tápja volt oldalanként. Most 30V+- keletkezett, szépen pufferelve, izom greatz ( 25A) berakva mindkét oldalra, szóval ez bírni fogja ![]() Szóval zener, milyet? TL071 lesz benne, ez 18V ig bírja adatlap szerint... és mekkora áram kell a műverősítőnek? Pár mA? már csak hogy a zener ellenállása mekkora legyen? Előre is köszi! |
Bejelentkezés
Hirdetés |














