Fórum témák
» Több friss téma |
Fórum » Elektronikus Nátrium-Higanygőz lámpa előtét 230V-ra
Témaindító: 187BodyGuard, idő: Máj 28, 2016
Témakörök:
Sziasztok!
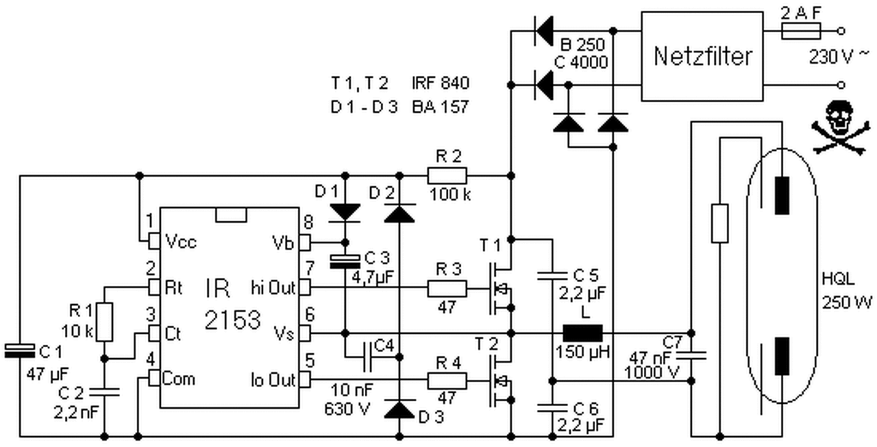
Azért nyitottam ezt a témát, mert bizonyára van akit rajtam kívül ugyan úgy foglalkoztat a téma. Szeretnék építeni egy elektronikus Nátrium-Higanygőzlámpa előtétet. Elsőkörben Higanygőzlámpához szeretném megoldani a dolgot. Kiindulási alapnak van egy önrezgő kapcsolásom, ez sajnos nem vált be teljesen, kb 2 perc üzem után felrobbantak a tranyók benne. A vasmag légréssel kellene játszani de egyelőre nem folytattam a dolgot. EI33 ATX trafó van benne egyébként. A kapcsolása a legelső képen látható, én S2000AF Videoton TV sorvégtranyókat használtam hozzá. A másik variáció amiből kiindulnék hogy ami Skory oldalán található elektronikus 2 pontos fénycső előtét. Ennél csak az a gond hogy a menetszámait nem tudom a trafónak. Esetleg még az IR2153-as megoldás is jó lehet 2 IRF840 FET-el, ennek a rajzát is mellékeltem. Tudnátok-e segíteni a témában?Egy kis ismeret a fényforrásokról: 125W Higanygőz lámpa: Gyújtásfesz 200V, Égésfesz 125V, Áram 1.15A 70W Nátriumlámpa: Gyújtásfesz 3-5kV, Égésfesz 90V, Áram 1A A gyújtó megépítése nem gond, arra van bejáratott jól működő kapcsolásom, de a meghajtáshoz nincs. Az én nyákomról készült képet is felraktam, fontos hogy a kapcsolás elférjen egy AH-125 vagy egy AN-70 előtét helyén! Várom a segítségeteket! Előre is köszi! A hozzászólás módosítva: Máj 28, 2016
Ha nem lenne olyan fontos, hogy kis helyen is elférjen, akkor egy pc tápot alakítanék át Bővebben: Link Csak át kéne tekerni a trafót és a visszacsatoló feszültségosztóval variálni. Ez tudná pontosan tartani az áramat, és lekorlátozná a gyújtófeszültséget.
Esetleg megcsinálhatod kisebb nyákra a felesleges alkatrészeket kihagyva.
Köszi a tippet!
Igen, de gondolom ide kell a csatoló trafó ami az ATX táp vezérlőtranyókat meghajtja. Nomeg a TL494 külső tápot is igényel. Olyas valami megoldást keresek ami simán elmegy 230V-ról, az IR2153 ilyen, és oda csak egy fojtó kell csak azt nem tudom hogy mekkora vasra kellene tekerni és hány menetet. Jelenleg a teszt kapcsoláson egy kis 1.5-2 centis toroid van ami 150uH-is ahogy az az előző rajzon is látható. Már majdnem kész a kapcsolás az első tesztre, de az IRF840-eseket keresem hozzá még mert elraktam valahova és nem tudom hova. Ez az IR2153-as IC azért kézenfekvő mert egyszerűen repordukálható vele a cucc. Az is kritérium hogy ne kelljen sokat tekerni a trafón, ne legyen nagyon bonyolult a cucc. Ebből is ki lehet indulni, a 35W-os KRT lámpa előtétje. A gyári nyákot rajzoltam vissza. Kicsit hasonlít a kompakt fénycsőhöz. Ennél egy érdekesség volt, hogy HGLI-vel nem működik csak nátriummal. Ha kikötöm a gyújtó tirisztort, akkor egyáltalán nem üzemel az egész. Mintha ahhoz kéne hogy belökje az áramkört. Az áramkörről csináltam képet is. (Egyébként ugyan ez nem a KRT-jé hanem egy másik lámpáé, a KRT-ben ugyan ez van más az alkatrészek elrendezése) A hozzászólás módosítva: Máj 28, 2016
Idézet: „Ha kikötöm a gyújtó tirisztort, akkor egyáltalán nem üzemel az egész. Mintha ahhoz kéne hogy belökje az áramkört.” Azért, mert az adja a nagyfesz gyújtást. Maga a táp szerintem elindul: a két 560k nyitja a tranyókat és amelyik gyorsabb, az adja az első impulzust. A hozzászólás módosítva: Máj 28, 2016
Igen, de úgy értem hogy ha HGLI-t kötök rá gyújtó nélkül, akkor is elvileg működnie kéne de nem teszi.
Egész pontosan úgy viselkedik hogy:
-Nátriummal üzem szerűen bekapcsol, hallom ahogy kattog a gyújtó és sípol az elektronika. -Higannyal kattog a gyűjtó sípol az elektronika de a lámpa csak villog. -Higannyal gyújtó nélkül el sem indul, az elektronika sem sípol. (Egyébként van 3 másik elektronikám azokba is pótoltam minden alkatrészt ami hiányzott de azok nem indulnak el. Minden érték megfelelő és minden alkatrész hibátlan. Kész feketemágia....)
Idézet: Persze hogy kell, benne van a tápba.„ide kell a csatoló trafó ami az ATX táp vezérlőtranyókat meghajtja.” Idézet: Az is benne van, egy egytranyós önrezgő.„Nomeg a TL494 külső tápot is igényel.” Idézet: Ez is könnyen reprodukálható, mert szinte minden teljesítményben megegyező atx táp egyforma(200-300W).„Ez az IR2153-as IC azért kézenfekvő mert egyszerűen repordukálható vele a cucc.” Elvághatod a táp paneljét a trafó mellett, és csinálsz hozzá egy segédpanelt a szekeunder oldalra, vagy megpróbálod az erdeti alkatrészek helyére berakosgatni. Vagy akár újra is csinálhatod a tápot saját panelra.
Igen, de egy nagy baja van a TL494-nek hogy a külső táp révén NAGY lesz a panel. Hiába tervezem meg jól akkor sem fog elférni méretileg egy AH125-ös fojtó helyére például.
![]() És itt az a lényeg hogy be tudjam tenni egy az egyben egy utcailámpába a fojtók helyére. Mellékeltem a képet hogy mekkora hely áll rendelkezésre.
Akkor felejtős.
Ezekkel az önrezgőkkel meg az a baj, hogy vagy működnek, vagy nem. Még talán az IR2153 jó lehet, de azon a frekin kívül mást nem lehet állítani, ezért az áram és a gyújtófesz csak a felhasznált alkatrészek értékétől függ.
Igen ezt tudom is. A gyújtó az tirisztorral lenne megcsinálva mint a fentebb küldött KRT70 lámpa rajzán.
A fojtó tekercsnek az IR2153-hoz jó lehet az ATX EI-33-as mag is? Légrésen vagy simán kell összerakni?
Az első hozzászólásodban lévő 3. rajz szerintem nem lenne jó. A másodikban lévő kicsit bonyolultabb, de az működhet.A panelt te csináltad, vagy gyári? Próbáld átrakni az IR-t és a FETeket a KRT70 kapcsolásába
Az EI33 biztosan jó ehhez a frekihez és teljesítményhez(még talán nagy is). A légrést nem tudom, kérdezz rá ebben a topicban.
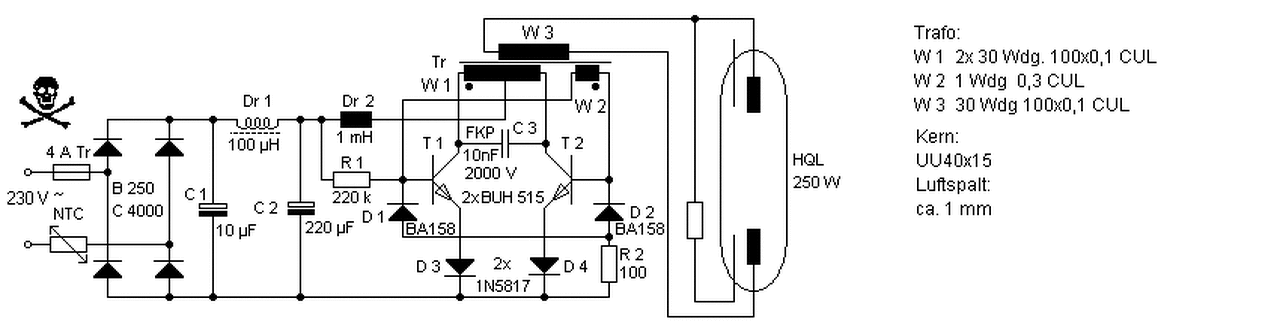
A KRT-s panelből van itthon 5db amiből hiányoztak alkatrészek mindegyikbe pótoltam (Az egyik hosszúkás működik is kiválóan a képen a kezemben) a másikból a trafó hiányzik ami a tranyókat kapcsolgatja (Ez a képen az amiben a toroid mag van állítva próbálkozásképp N3-N4 az 4-4 menet míg az N1-N2 3-3 menetet kapott). Ha ahhoz a menetszámokat meg lehetne saccolni akkor már sokkal előrébb lennék. Bár ez a kapcsolás csak Nátriumhoz jó még úgy is ha a gyújtót elhagyom mert a gyújtóval csak villog a higany, míg nélküle el sem indul a kapcsolás, mintha kellene az indulásához. (Ezek a hosszúkás panelek) A szélesebb panelek a gyári KRT panelek, ezek helyezkednek el a fentebb említett lámpában is. Ezek régebbi gyártmányok, ezek vezérlőtrafói csak 3 tekercset tartalmaznak nem 4-et. Az érdekessége ezeknek viszont az, hogy minden alkatrész hibátlan még sem hallom hogy menne a gyújtója és nem is indul el az elektronika. A kondik 320V csúcsra feltöltődnek de semmi sem történik. Néztem az alkatrészeket, Diac jó, KT505 jó, Ellenállások kondik és Tranyók is jók, Valamint a tekercsek sincsenek átütve, az is jó mind....
A működő példány ami az újabb változat (A hosszúkás panelek is ezek csak más elrendezésben) is egyben az a padlón fotózott képen látható alul, míg felette a nem működő pótolt alkatrészekkel. Az utolsó képen a működő panel látható ennek rajzoltam vissza a nyákját a kapcsolása is itt megtekinthető. A hozzászólás módosítva: Jún 1, 2016
Kezd azzal, hogy szkóppal(és természetesen leválasztótrafóval) megméred, hogy berezeg-e. Ha látsz x kHz-es jelet, akkor a gyújtó részen kell keresni a hibát.
Szerintem az lenne a legcélravezetőbb, ha megmérnéd a kapcsoléfrekit egy működőn, kiváltanád a primer oldali részt(valószínűleg amiatt nem megy) az IR2153-al és körítésével, és beállítanád ugyanarra a frekire. A szekunder oldali alkatrészeket és a főtrafót szerintem használhatnád, ha már készen van. Ha kell megrajzolom a kapcsolást, hogy mire gondolok.
Megköszönném ha megrajzolnád.
Megpróbálom megmérni bár onnan gondolom bogy nem rezeg be hogy glimmlámpa sem világìt róla. De van szkòp hétvégén megnézem!
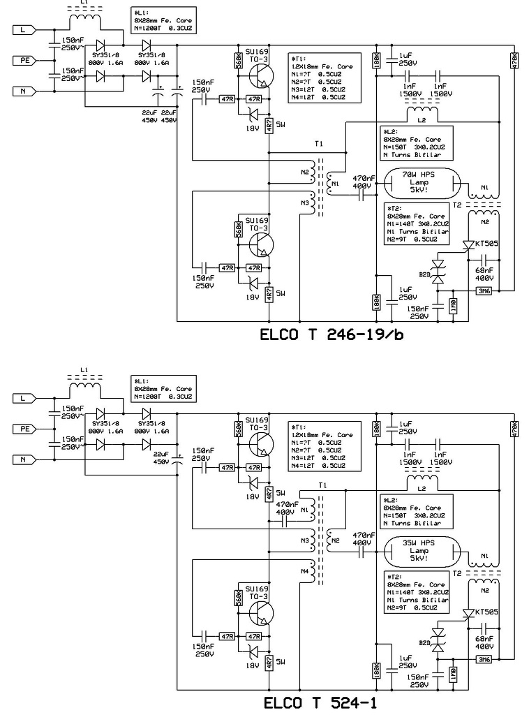
Ma kicsit jobban szemügyre vettem az újabb gyártású 35W-os és a régebbi 70W-os ELCO előtétet. Első ránézésre ami szembetűnik a dupla pufferkondin kívül a vezérlőtrafó tekercs eltérése. Ha jól látom itt a rezgéshez a nátriumlámpát is használja mintha kapacitás volna. Ezért nem indul el feltétlen minden fényforrással. A kompaktoknál az indulást egy Diac oldja meg, de itt ha elromlik az égő nem volna szerencsés ha üzemelne üresben a cucc, így a kisülőcső is része a rezgőkörnek, ha nincs ív el sem indul. De javítsatok ki ha tévedek!
Valami hasonlóra gondoltam.
Köszi!
A hétvégén megpróbálom összehozni próba panelra aztán kipróbálom. IRF840-el működik a dolog? Mert az van itthon meg IR2153-as is. Annyit még kiderítettem az előtétekről hogy a tranyókat meghajtó tekercsek 2X12 menet 0.5 Zománchuzalból. A másik tekercset nem tudom, a régebbinél (N1) 22 ohm az ellenállása az újabbnál (N1, N2) a két tekercs összesen 3 ohm ellenállású. Szét nem boncoltam egyiket sem! A hozzászólás módosítva: Jún 2, 2016
Az IRF840 erre a teljesítményre tökéletesen megfelel. A tranyókat meghajtó tekercset most nem kell bekötni sehová. R4-el beállíthatod a frekit az erdetijére.
Most nézegettem a rajzodat, tulajdonképp a T1 sem kellene bele nem?
Az csak a vezérlés miatt kell az eredeti kapcsolásban, de javìts ki ha tévedek.
Hogyne kellene bele. Az a főtrafó. Az n3-n4 a vezérlésért felel(t), csak azért vágtam ki a rajzból, hogy ne zavarjon, egyszerűen nem kell bekötni sehova ezeket a kivezetéseit.
A többi tekercs(L2, T2) a nagyfeszültségű gyújtóimpulzus előállításához kell. Az L1 az nem kell bele, mivel az csak teljesítménytényező javításra volt benne (ha sokat üzemeltetsz belőle egy hálózaton, akkor már érdemes lehet).
Azért kérdeztem rá mert az L2 korlátozza a lámpa áramát, a T2 a gyújtásért felel, a T1 N2-es tekercse van párhuzamba van a lámpával, az adja a visszacsatolást és a vezérlést a másik két tranyónak. Ha kihagyom az IR2153-as áramkörből ugyan úgy üzemképes lenne a cucc szerintem.
A hozzászólás módosítva: Jún 4, 2016
Nézegettem a berakott rajzokat, az IR2153 megérne egy próbát. A méretekhez pedig úgy állnék hozzá, hogy végülis a 2db fojtó helyén kellene elférni - azaz 1db elektronika kell ami elbír 2db lámpát. A két FET lehetne erősebb, és a félhídról 2db tekercs menne tovább a lámpákhoz. Persze először 1db lámpával kellene működésre bírni.
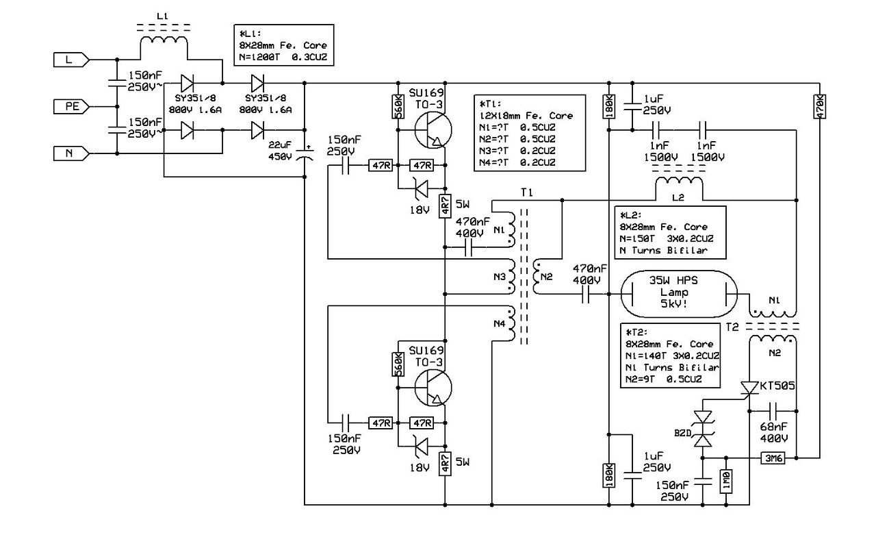
Ebből az áramkörből is ki lehetne indulni (erősen le is lehetne butítani - hogy csak az legyen rajza ami kell). Az IR tápját egy TNY255 állítja elő. Csak a fojtó (és esetleg a zvs kondi - ha nagyon jó hatásfokot akarsz) kell a félhíd kimenetére.
Köszi szépen a tippet!
![]() Jövő héten kedden megyek venni IC-t mert nincs most itthon, az utsó darabokat elhasználtam már. Akkor tesztelem le a dolgot. Amúgy van arra is megoldás ha pl a lámpa elromlik akkor egy opton vagy akármin keresztül letiltsa a működését a cuccnak? Mert azért nem baj ha nem üresben jár a kapcsolás egy esetleges meghibásodás esetén!
Abból a fórumtárs által kirakott IR2153-as rajzból nem nézném ki, hogy működne. A gyári előtétnek sem véletlenül olyan a gyújtó része, amilyen.
Az általad linkelt kapcsolás erősen túl van bonyolítva egy ilyen gyárilag egyszerűhöz képest. Itt felesleges a visszacsatolás. A TNY255 segédtáp se rossz, de ez is csak bonyolítja a dolgot, és ennek el kéne férnie a folytó helyén.
Miért kéne letiltania? Ha nincs fogyasztó, akkor nem sokat fogyaszt a kapcsolás.
Szerintem először működjön, utána lehet továbbfejleszteni. Amúgy szerintem lehetne a lámpa áramát figyelni, és letiltani az előtétet ha nem folyik áram a lámpán egy ideje.
Amit beraktam, az egy fejlesztőpanel rajza, kísérletezésre való. Pl. kikísérletezni vele, hogy mekkora tekercssel, és milyen frekin működik vele jól a HGL, utána meg minden feleslegeset lehagyva, megépíthető belőle annyi, ami a működéshez kell.
Pl. én 200....300W-os, hálózatról működő, rezonáns (ZVS módú), ledmeghajtót fejlesztettem ezt használva. Egyébként még a csatolt áramkör is elférne a fojtó helyén. A témaindítóban levő IR2153 rajz is működne, de ki kellene kísérletezni a C4 és L optimális értékét - az adott félvezető készlethez, és lámpához. Mivel nem igazán van pufferelve az egyenirányított hálózati fesz, így a lámpa 100Hz-el villogna, ugyanúgy mint az előtétfojtóval. Van ahol ez a villogás "belefér", van ahol nem - ott célszerű a kapcsolóüzemű meghajtó tápját pufferelni (és ha nagyon nem fér bele semmi hullámosság, akkor a visszacsatolás is kellhet). A hozzászólás módosítva: Jún 5, 2016
hello.
Ajánlanám az L6574 es IC-t. Ellenütemű félhíd meghajtó, beépített gyujtási folyamat fénycsövekhez, belső komparátor a cső áramának figyelésére. Stabilan be lehet állítani a csövön átfolyó áramot. Az IC a ferkvencia változtatásával szabályozza az átfolyó áramot. L6574 applikáció
Sziasztok!
400Wattosw nátriumlámpához szeretnék építeni egy előtétet. már megy is a kedvencekbe a téma. |
Bejelentkezés
Hirdetés |




A vasmag légréssel kellene játszani de egyelőre nem folytattam a dolgot. EI33 ATX trafó van benne egyébként. A kapcsolása a legelső képen látható, én S2000AF Videoton TV sorvégtranyókat használtam hozzá. A másik variáció amiből kiindulnék hogy ami Skory oldalán található elektronikus 2 pontos fénycső előtét. Ennél csak az a gond hogy a menetszámait nem tudom a trafónak. Esetleg még az
Előre is köszi!



























