Fórum témák
» Több friss téma |
No ma elvitte a tulaj a rollert, ha most nem döglik meg, akkor tudom, mit b****tam el.
Amúgy nem drága, szerintem 3-4 ezerből simán kijön + gázkar + akku.. így már több.. Ma megnézem, 3000ft –ért, mekkora a legnagyobb (Ah) zselés akku.. (12v) Üdv :awink:
Ez egy szakbolt, de fene, nem mentem be
holnap
az autó akku szertim jó lenne 12V 44Ah már csak meg kellen oldani hogy csináljunk a 12V-ból 36V nem lehet túl bonyolúlt !
:eek2: :eek2: felment az ára
12V 18Ah .... 9 600Ft 12V 26Ah .. 14 300Ft zselés, zárt..
akko 12V 65Ah és már jól is vagyunk
Üdv! Akku ügyben azt javaslom,h zárt kötött elektrolitut használjatok. Általában riasztórendszerekhez árulják.
Bár drágább mint az indító akku, de ezt lehet akár fejtetőre állítva is használni és bírja a mély kisüléseket. Elbohóckodni jó az indító akku is, de, ha meg akartok jelenni vele emberek előtt akkor érdemes már rendesen megépíteni. Íme: a gépem Ez sajátépítésű és üzembiztos ![]() Itt pedig videók vannak a gépről:videók Most kezdem a második gép megépítését. Csak az akkupakk 35 ezer Ft volt szállítással.
Sziasztok!
Igazából nem is kerékpárt hanem motorkat láttam neten és nagyon nagyon megtetszettek(persze lektromos) Viszont ezeknek írtózatus áruk volt. Kerestem motorokat és pl ez egész jónak tűnik 8 lóerő folyamatos 15 csúcsteljesítmény Kérdésem arra irányúlna tudtok e ilyesmi teljesítményű motorokat olcsóbban(ezek azt hiszem állandó megnesűek, de már lehet keverem őket) http://www.thunderstruck-ev.com/etek.htm
HUB motor.Én nem akarom a kerékpáromat szétbarmolni,ezért egy 1 tengelyes kis utánfutón,Riga/Simson motor kerék+villanymotor+áttétel+akkumlátor lesz.Lánccal, v fogasszíjjal lesz a hajtás.A bicikli nyeregcsövén a vonóhorog.
Góliát,ceruza,10Ah alatti zselés akksik nem tudnak le hirtelen nagy áramot,ami pl induláskor kell.Marad a savas autóakkumlátor...
Ez sztem nem lesz jó, de majd meglátod...
HUB motor -nak hívják.
HUB MOTOR -ra keress rá a képkeresőben.Találtam egy jó Emotor szabályzó kapcsolást,Lásd itt:
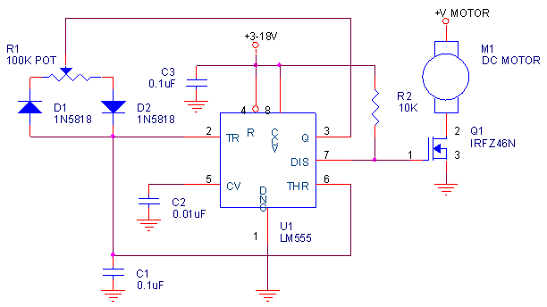
Üdv! Az a kapcsolás az 555-ös icvel nagyon jó alap. Ahhoz kell egy stabil táp 12 voltal. Kell egy párhuzamos dioda a motorral. Fetből több kell. Párhuzamosan kell kötni és a gate-eket nem közvetlenül kell rákötni az icre, hanem egy 22-33 ohmos ellenállattal. További módosítás,h a potira inkább a hetes lábat kell kötni és a hármasról a feteket vezérelni, mert az belülről komplementer tranyó és jobban bírja a nagyobb áramokat. Én 500 wattos motort vezéreltem ezzel ami 48 voltos és 13 ampert evett névlegesen. Ez az áram akár 40 amperre is felmehetett induláskor, ha nagy gázt adtam. Először 3 db 30 amperes fetet hajtottam. Most 6 db irf540es megy és már több száz kilóméter óta stabil.
Ha valakinek kell egy kapcsolás ami hall elemes gázkarral megy akkor írjon. Gázkart 3-4 ezer forintért lehet kapni. Vezérlő 2-3 ezer forintból megvan. Motort is lehet kapni ami direkt bringához van. Minden beszerezhető ezek közül pár nap alatt. Üdv: Márió
sziasztok
csinált már valaki háromkerekű triciklire differenciálzárat? gábor
szia köbzoli
a kanyarokban eléggé érdekes lehet a szerkezet hátsó tengelye. ezért dondolkoztam hogy lehet nem ártana differenciálmű a szerkezetbe. gábor
igen elirtam bocs
nem olcsó,de jo dolog lenne. a szabadon futo jo ötlet lenne ha nem szeretném a fékezési energiát vissza tápláltatni a motorral.
rövid távú használtanál a visszatáplálás nem számot tevő ez igaz, de én szeretnék vele nagyobb távokat menni és ott eléggé sok a fékezés is
az általam preferált motornak nagyon jo a hatásfoka és 3fázisú kefe nélküli motor. a racsni kérdésben nem vagyok biztos de ha járok biciklis felé akkor rá kérdezek, hátha létezik a régi babetta motorokon van egy racsni csak nem tudom melyik oldalon van és hogy azonos e egy bicikliével (menet, fogak száma stb)
most nincs rolla kép
de majdnem 1,5KW-t
olyan picit sajnos nem tudok,
én nem akarom a teljes telesitmény kivenni a motorból,de kinai vackot nem akarok bele tenni a biciklimbe, inkább teszem azt ami már bevált egy olyan rendszerben amit átment 3 életciklus teszten ![]()
kicsit sokat, annyibol egy autot lehetne venni. nem használtat
![]()
bocs,
ujjat azért nem de azt hiszem 1000- Ero-t érhet kb alaphangon
És mi lenne, ha autó generátorral próbálkoznátok? A feszültségszabályzót ki kell belőle venni, a diódákat is. Gerjesztés kell neki + megfelelő sorrendben kell kapcsolgatni fetekkel a 3 fázist. Egyszerű, olcsó, üzembiztos. Vagy például ott van a régi autók dinamója : abban még dióda sincs, gerjesztés sem kell neki külön, a gerjesztő tekercseket sorbakötöd a forgórésszel megfelelő polaritással és kész a motor.
Feszültségszabályzó nélküli generátor van például a skodában, ez kb 3-400W -ot tud, dinamó meg a régi kispolszkiban, ez is tud 300W-ot. Áruk max 2000 Forint.
ez nem autogenerátor,
a szervo rendszerben van.
az auto generátort elvetettem anno, a dinamó talán jó lenne, mert azt lehet motorként is használni ha jol tudom.
áttételezés nem oldaná meg a problémát?
Ha nincs ereje akkor az áttétel után sem lesz, csak akkor ha iszonyú lassú lesz a jármű. Én inkább áttekercselném, ott lesz a gond. Vagy nagyobb táp kell neki
Sziasztok!
Nem lenne jó autó önindítóval próbálkozni? Én most indítok egy ilyen projectet. Igaz nem igazán bicaj, hanem egy riga...
Hello
Már többen írták, sokat vesz fel és rövid ideig használható, 30-60sec. Ezt vedd tudomásul .Üdv
Egy próbát megér. PWM szabályozással, talán többet is kibír, csak nem szabad annyira húzni neki. Most szereztem be 12 db 70N06-ot, szóval amperben nem lesz hiány. Csak az erőátvitellel vagyok bajban. Ékszíjasra tervezem (ékszíjtárcsát tudok házilag gyártani) majd kiderül mennyire fog csúszni.
|
Bejelentkezés
Hirdetés |




holnap


.




