Fórum témák
» Több friss téma |
Éjszaka arra jutottam, teszek egy infra ledet a tápra, és az azon folyó árammal vezérelem a műterhelést, talán ez lesz a legközelebb a karakterisztikához.
Üdv.
Olajba. Egyébként tekerni kell 4 illetve 8ohmos tekercset és azt olajba be tenni és elviseli a nagy teljesítményt. Vízzel az a baj, hogy vizet bontasz vele ha feszültséget kap. (Tapasztalat, egy töltőt csináltam ami ellenállás sorba az aksival és az ellenállás vízbe volt mert kis teljesítményű volt. Eredmény furcsa illat és víz bontás volt.) A nagy teljesítményű trafókat is olajjal töltik fel (amik az oszlopokon van). A hozzászólás módosítva: Máj 30, 2016
Olajam nincs. Hol tudok trafóolajat venni? Esetleg másmilyen olaj is jó?
Gázolaj is, mert az a legkézenfekvőbb beszerezni?
Azt nem tudom.
Üzemanyag, nem tudom mennyire gyúlékony. Olyan ami nem gyúlékony annyira. Akkor inkább sütőolaj vagy motorolaj. Az nem gyúl be csak úgy. A hozzászólás módosítva: Máj 30, 2016
Sütőolajat használtam már transzformátor hűtésre. Nagyon jól elvezeti a hőt!
Azzal (étolaj, sütőolaj, egyéb növényi olajok) csak az a baj, hogy avasodik, savasodik, sűrűsödik, nem véletlenül speciális a trafóolaj (se víz, se kén, se sav, se gyantásodás).
Alkotó: a gázolaj idővel mindent felold, mint általában az ásványi olaj származékok: kitűnő oldószerek. Valamint kissé melegedve párolog, s a gőze(ik) robbanékony(ak). A bőrolaj, pataolaj alkalmas, mert a viszkozitása, tisztasága megfelelő (nem sűrűsödik, -gyantásodik). A hozzászólás módosítva: Máj 31, 2016
Én is 6 ohmot javasolnék.Voltak probálkozások. 4ohmos szóróval. Még 2db van rajta el is viseli .(iszonyatos hő termelés melett) de Amit, Rá kerűl a 4hangfal. Jön a csatt. !
Nekem tetszene a "... tekerni kell 4 illetve 8ohmos tekercset...", de miből lehet ezt gazdaságosan megoldani, főleg a közel 500W terhelhetőség fényében? Erre tudnál ajánlani valamilyen racionális alapanyagot.
Réz vezeték, azért kell az olaj hűtés mert anélkül nagyon vastagnak kéne lenni-e a huzalnak, hogy elviselje. Hűtéssel többet bír. Hangszóró tekercs is jó, vagy olyat tekerni.
Kezdem érteni mi a cél. Az indokolttól lényegesen vékonyabb huzalt használva, kisebb hosszúsággal is elérhető a kívánt impedancia, és fokozott hűtéssel növelhető az áramtűrés.
Milyen vastagságot javasolsz? Egészen nagy hangszórókban se nagyon van 0,5-től vastagabb huzal. Pl. van 0,56-os huzalom, ami nekem jónak tűnhet olajhűtéssel kombinálva.
Túl hevüléstől megvédjük(ami szét égetné az rezet) az olajhűtéssel.
Jó lesz az is. Én se használnék nagyobbat, minél vastagabb annál rosszabb megtekerni a tekercset.
Szia.pl: hősugárzó illetve hajszáritó ellenállás huzala tökéletes ilyen célokra. Pl: ha műtehernek kell.ez még lessz külön venttilátoral hűtve
500W 8 Ohm-on,
=63,2V feszültség mellet jön létre.Egy 230V feszültségű 2000W-os fűtőbetét (pl. hajszárító) ellenállása 230V2/2000W=26,45Ohm. 230/63,2=3,639>26,45/3,639=7,268 Tehát ha levágsz belőle egy kimért 8Ohm-os darabot, az minden további nélkül használható 500W-os műterhelés gyanánt. Ha 4Ohm kell, akkor kettőt párhuzamosítasz. A hozzászólás módosítva: Máj 31, 2016
Most vadásztam egy alkalmasnak tűnő betétet. Az alkalmasságot arra alapozom, hogy tetszőlegesen szétbonthatom mert már fölösleges az egység, és jelentős a huzalvastagsága, amit nem egyszerű megmérni, de minimum 0,5 mm, vagy inkább 0,6.
Ez eleve két egyforma részre van bontva, gondolom 1000-1000 W tagonként, amit lehetett valamikor kapcsolgatni.
Sziasztok!
Olyan műterhelést szeretnék ami egy potival tudom állítani a terhelés mértékét. Kb. 1-12V között kellene működnie, és minimum 2A-t bírjon 1V-nál és 12V-nál is. Lehetséges ilyet csinálni?
Van pár megoldás ebben a témában, kicsit olvass vissza.
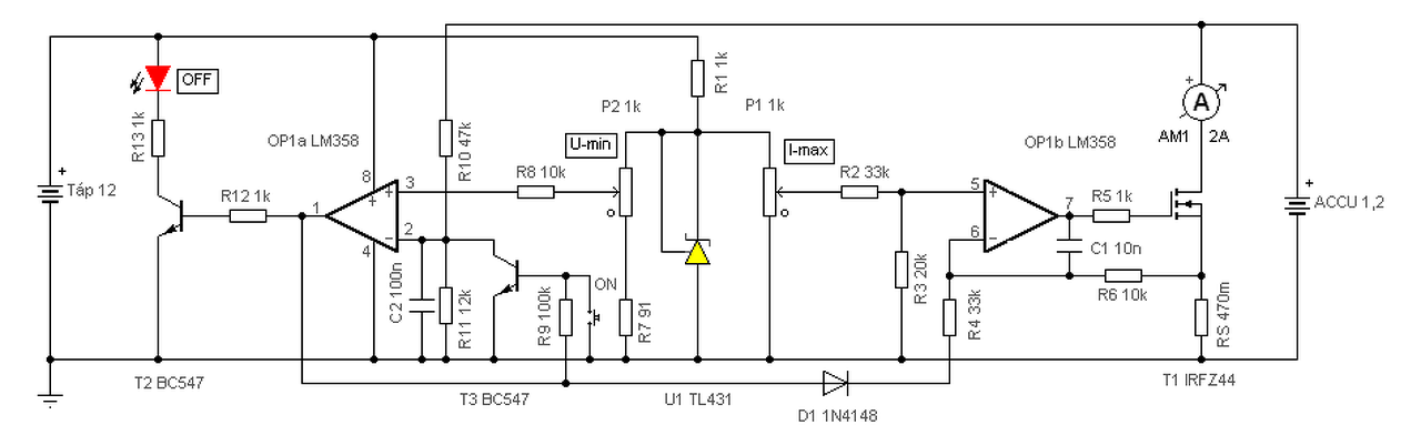
Hello! Lerajzoltam kb. amit szeretnél. De cseppet tovább is gondoltam, mert úgy vélem, aksikat szeretnél vele kisütni. Így tartalmaz egy lekapcsoló áramkört is, ami ha a beállított térték alá süllyed a feszültség, kikapcsolja a kisütőáramot. Ha ez nem kell, a baloldali részt elhagyod. Nagyobb áram esetén keményebb Fet-et kell választani, és kisebb RS ellenállást..
Szuper, köszönöm!
Igen, akkukat tesztelnék vele. Mi lehet a max feszültség amit ráköthetek?
300W-os erősítőnek szeretnék műterhelést készíteni.
0.15mm-es ellenálláshuzalból tekerném meg, mert több száz méterem van elfekvőben. Mivel egy szál kevés lenne, így 4 szálat használnák, szálaként 32Ohm-al (egy szál 33.5cm hosszú lenne, ebből párhuzamosítanák 4-et) eredőnek kijönne a 8Ohm. Olajjal hűteném. Mit gondoltok? Jobb lenne megduplázni a hosszúságot, egyben az ellenállást és a szálak számát? Akkor közel 67cm lenne egy szál, aminek az ellenállása 64Ohm lenne. Ebből 8-at kötnék párhuzamba. Teljes hosszúság 5,36méter, az összeadott keresztmetszet pedig 1.2mm, ami szerintem elfogadható.
Hello! Ez nagyon egyszerű kérdés. Ha megnöveled, akkor egy nagyobb teljesítményű ellenállást kapsz, ami mindig jobb mint egy kisebb. De ha igazán jót akarsz, akkor bifilárisan tekered fel.
Csupán, ez a hossz el fogja bírni azt a 300W-ot?
(Transzformátor) olajban jobban mint levegőn.
Olajba fogom rakni, csak még így is bizonytalan vagyok benne, hogy fogja -e bírni.
Majdnem kész, még ma kipróbálom.
Ha van rá anyagod, akkor szerintem tedd bele (ha nem sajnálod).
Egy 2X2.5KW-os végfokhoz készült műterhelés. Egy darabig nem kell félnem, hogy ezt olajban kellene hűteni.
|
Bejelentkezés
Hirdetés |




Egyébként tekerni kell 4 illetve 8ohmos tekercset és azt olajba be tenni és elviseli a nagy teljesítményt.
Üzemanyag, nem tudom mennyire gyúlékony. Olyan ami nem gyúlékony annyira. Akkor inkább sütőolaj vagy motorolaj. Az nem gyúl be csak úgy. 


=63,2V feszültség mellet jön létre.





