Fórum témák
» Több friss téma |
- Ez a felület kizárólag, az elektronikában kezdők kérdéseinek van fenntartva és nem elfelejtve, hogy hobbielektronika a fórumunk!
- Ami tehát azt jelenti, hogy a nagymama bevásárlását nem itt beszéljük meg, ill. ez nem üzenőfal! - Kerülendő az olyan kérdés, amit egy másik meglévő (több mint 17000 van), témában kellene kitárgyalni! - És végül büntetés terhe mellett kerülendő az MSN és egyéb szleng, a magyar helyesírás mellőzése, beleértve a mondateleji nagybetűket is!
Hello! Ez kb. így hangzik..
"Van egy autóm, van rajta kormány, gázpedál, meg fék. Mekkora kerék kell hozzá?" Ebből nem lehet megmondani, de a legvalószínűbb egy NTC. A 4066 egy analóg kapcsoló, a 4040 meg egy bináris számláló. De a hőfokérzékeléshez leginkább a GL339-nek van köze, mert az egy komparátor. Ha annak környezetét kirajzolod, fény derülhet a dologra.
Persze, szétszeded a rádiót illeszted a CD kimenetét a vonalbemenethez, és rákevered. Vagy fordítva.
Vagy nem CD-t hallgatsz, hanem a mobilodról hallgatsz zenét. Vagy az túl egyszerű?
A tápot már tudom, hogy csináljam, de a dudát nem. Az utolsó sorba tettem két linket, amilyen javaslatot kaptam, de nem tudom, hogy kéne.
A hozzászólás módosítva: Jún 28, 2016
Sziasztok.
Kicsit off topik kérdés: Elpumps 1300 W-os szivattyúban leégett a segédfázis tekercselés (mindkét irányba elindul, ha kézzel megtekerem). Szerelő szerint 15.000 Ft az újratekercselés. Reális az ár?
Sziasztok!
Van egy sima mutatós (analóg) ébresztőórám. Pár napja megállt, de az elem jó valószínűleg az a fekete kis kiöntött valami halhatott meg, nem szeretném kidobni úgyhogy valahogy csinálni kellene egy elektronikát. Szerintem nem lenne valami bonyolult dolog, de nem tudom van e erre valamilyen speciális ic? A tápellátás 1,5V-os elemről megy épp ezért akadtam el. Valami jó ötlet? A hozzászólás módosítva: Jún 28, 2016
Szerintem az ár reális,egyszer kellett volna nekem is tekercseltetni és kb ennyit mondtak nekem is de aztán mégse került rá sor
Nem okoskodni akarok de megéri foglalkozni vele?
Pár száz forintért lehet venni ilyen órákat,persze ha csak nem valami régi darab vagy örökség és emlékek fűznek hozzá.
Na, abból a kis fekete kiöntött spec. IC-ből nem tudsz mit csinálni. Maximum azt a komplett egységet cseréld ki. Nem kerestem, de a Coradnal biztos van.
Hát valószínűleg itt se fog...15+esetleg csapágy+munkadíj.
22.000Ft-ért kapok ugyanilyet újat.
És akkor egy kapcsolódó kérdés:
Mitől éghet le a segédfázis tekercselés?
Egy rossz, vagy nem megfelelő kondenzátortól. Ezért jó lenne tudni, hogy a kondival mi a helyzet. Mert a kondi kapacitás vesztése okán is jelentkezhet ez a hiba. Ha meg így üzemelt, akkor a fő tekercs lenne esélyes a megégésre, nem pedig a segédfázis. Hacsak nem lett zárlatos a kondenzátor.
Pl. a szükségesnél nagyobb segédfázis kondenzátor, motor túlterhelése miatt gyakori indítózás. Az egyfázisú segédfázisos motor segédfázis tekercse általában vékonyabb drótból van, könnyű túlterhelni.
Udv!
Van egy 230v-os 1fazisu villanymotorom, ami ha aramot kap csak akkor indul(,) ha kicsit meglokom. Ha jol tudom akkor kell ra egy kondi, de azt hogyan kell bekotni? Elore is koszonom! A hozzászólás módosítva: Jún 29, 2016
Értem.
Szabad szemmel én, mint hozzá nem értő is meg tudnám állapítani, hogy rossz-e a kondenzátor?
Csak ha látványosan rossz. Ha pedig jó, csak az értéke nem megfelelő akkor biztosan nem.
Nézz szét itt a képek között.
Köszönöm, akkor nem kísérletezek.
Bár nem kerül sokba egy hozzávaló kondenzátor...Lehet megér egy próbát. A hozzászólás módosítva: Jún 29, 2016
Szétszedtem a kapocsházat. A kondenzátor alatt állt a víz, meg az egész ház belvilág nedves volt. Pedig a tömítés a helyén.
A tömítés az egy dolog,ott tömszelence gondok is lehetnek de ez már egy másik topic lehetne.
Köszi.
Szép napot!
Szükségem lenne egy olyan képletre, hogy egy.: X farad-os, 14.4V -ra feltöltött kondenzátornak, Y A -el kisütve hány másodperc alatt csökken a feszültsége 12 V-ra... Köszi...
Ez a "kucu" képlet.. A Q=C*U ahol a Q=I*t
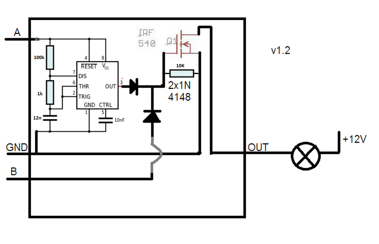
Sziasztok,
Megépítettem a végső változatot, de az a gond, hogy nem 50%-os, hanem 25%-os PWM-re volna szükségem. Milyen alkatrészeket cseréljek ki?
Szóval akkor Q = 100F*14.4V = 1440
1440Q = 1A*1440s ? Ez így a MAX feszültségről nulla feszültségre való kisütésnél érvényes nem? Ha nekem csak 12 V-ig kell kisütnöm, számoljak százalékot? Pl.: 14.4V = 100% ebből 1% = 14.4V/100 = 0.144s 12V*0.144s = 83.33% A feszültségesés 14.4V-ról 12V-ra: 100%-83.33% = 16.67% 0.144s*16.67% = 2.40s Jól gondolom -e?
Sziasztok.
Elpumps szivattyúhoz vettem kondenzátort.Nem gyári, de azonos adatok. Viszont ennek 4 lába van. Ilyen, csak 16-os. Van valami trükkje a bekötésnek? Kösz!
Szia!
Össze vannak kötve a szemben lévő lábak, amiket egy multiméterrel kicsengethetsz. Képzeld el így: Bővebben: Link. A hozzászólás módosítva: Jún 29, 2016
Ha felülről ránézel, nem látszik, hogy össze van kötve két-két szemközti érintkező?
Ejjj épp lemaradtam egy kicsit... A hozzászólás módosítva: Jún 29, 2016
De nekem nem kell ugye összekötni?
Kábel saruval a párban lévők közül az egyikre, majd a másik páros egyik tagjára és kész?
Úgy van ahogy írod...
Köszönöm.
|
Bejelentkezés
Hirdetés |






