Fórum témák

» Több friss téma
Fórum » Elektronikában kezdők kérdései
- Ez a felület kizárólag, az elektronikában kezdők kérdéseinek van fenntartva és nem elfelejtve, hogy hobbielektronika a fórumunk!
- Ami tehát azt jelenti, hogy a nagymama bevásárlását nem itt beszéljük meg, ill. ez nem üzenőfal!
- Kerülendő az olyan kérdés, amit egy másik meglévő (több mint 17000 van), témában kellene kitárgyalni!
- És végül büntetés terhe mellett kerülendő az MSN és egyéb szleng, a magyar helyesírás mellőzése, beleértve a mondateleji nagybetűket is!
Lapozás: OK   2822 / 4043
(#) reloop válasza gyulank hozzászólására (») Júl 13, 2016 /
 
Szia! Az STA515-ös kinyögi a 20W-ot, hídban a 40-et. A szatellitekről pedig a DSP levágja a mélyet, ezért elég kisebb méretű hangszóró. Mozizáshoz elég hangos, nem?
(#) gyulank válasza reloop hozzászólására (») Júl 13, 2016 /
 
Ezen a rajzon mondjuk nem tudom, hogy most akkor STA515, és STA518 is van, vagy miért van oda írva, és hogy miért van az STA518-hoz 300W írva, ha az adatlapján 100W, és a 2x4 csatornából hogy jön ki 6.
De ha mindezt érteném, akkor is 40W a táp. Nem az a kérdés, hogy nekem ez elég-e. (Amúgy se nagyon tudok DPL2-őt adni rá.) Az a kérdés, hogy a valós adatok mik, és hogy jönnek ki? Hogy ha nézek más készülékeket, vagy csinálnék erősítőt, vagy valami, akkor tudjam, hogy igazából hány wattos erősítő, és hány wattos hangszóró az, amire ezek vannak írva.
(#) elactrofan válasza proli007 hozzászólására (») Júl 13, 2016 /
 
Köszi az eddigieket. ajtók negatívot kapcsolnak, riasztáskor pozitív megy a szirénára.
Valószínű avr lesz benne.
(#) reloop válasza gyulank hozzászólására (») Júl 13, 2016 /
 
Lepattintod tetejét (vagy alját) és megméred a tápfeszültséget, amit látatlanban 26V-ra tippelek, abból kiszámíthatók a valós adatok.
Ami a tápot illeti, a 40W valami fogyasztási átlag lehet, nem határérték.
Az erősítő méretezéshez válasszunk valami célirányosabb témát!
(#) gyulank válasza reloop hozzászólására (») Júl 13, 2016 /
 
De én arról is tudni akarom, amit nem tudok megmérni. Mert az a lényeg, hogy össze tudjam hasonlítani.
Plusz hogy számolnám ki, ha nem tudom, hogy van-e benne STA515, és miért van az STA 518-ra 300W írva, és ha nem tudom, hogy a 2*4 csatornából hogy lesz 6? A 40W a hátán van a tápfeszültség mellett:
200-240V ~ 50/60Hz 40W.
(#) reloop válasza gyulank hozzászólására (») Júl 13, 2016 /
 
A teljesítménynek nem ismérve az IC típusa, csak a tápfesz és a hangszóróimpedancia. Utóbbi ismert, az előbbit pedig különösebb fáradság nélkül megmérheted. A számításban szívesen nyújtok segítséget.
(#) eSDi válasza gyulank hozzászólására (») Júl 13, 2016 /
 
Üdv!

A 2x4 csatornából úgy lesz 6, hogy ennek az egységnek a bemenete digitális.
Valójában 5db vezetéken jön be a hang adat (több csatornás I2S busz):
- RLCLK: Jobb és bal csatorna kiválasztó órajele (Word Clock).
- SCLK: Fő órajel (Bit Clock).
- FRONT ADATA0: Első hangszórók adatvonala (Jobb + bal csatorna).
- REAR ADATA1: Hátsó hangszórók adatvonala (Jobb + bal csatorna).
- C/W ADATA2: Center + Sub adatvonala.

A maradékon csak a processzortól kapja az utasításokat és a reset-et.

7827.I2S.png
    
(#) Zyon123nk hozzászólása Júl 13, 2016 /
 
hali!

Az IC rajz szabvánnyal kapcsolatban szeretnék kérdezni, a lent lévő kapcsolási rajzon az ic kivezetésein vannak a kivezetés számai és a másik képen az ic adatlapja. Szóval a kérdésem hogy a kapcsolási rajz elhelyezkedését vagy a számokat kell nézni ? ( szerintem az utóbbi de erősítsetek vagy cáfoljatok meg)
(#) Bakman válasza Zyon123nk hozzászólására (») Júl 13, 2016 /
 
Az IC kimenetei a legritkább esetben vannak sorrendbe rakva a valós tokban, tehát a kapcsolási rajzon lévő számok a lábszámozást jelölik. A belső számok az IC kimenetei, többnyire az adatlap szerint elnevezve.

Ha megnézed a kapcoslási rajzot, láthatod, hogy négy oldalon is vannak kivezetések, ez a valóságban nincs így. A kapcsolási rajzon csoportosítva vannak funkciók szerint, különben nagyon megnehezítené a rajz megértését ha a valós, fizikai elrendezést vennék alapul.
A hozzászólás módosítva: Júl 13, 2016
(#) Zyon123nk válasza Bakman hozzászólására (») Júl 13, 2016 /
 
kösszi

Már ép szerkezetem a nyák tervet, de közben találtam még 1 dolgot amiben bizonytalan vagyok (kép lent, gyorst megcsináltam légkötéssel hogy látható legyen)
a terv működne akkor is ha Ic lábait ( a 15;14;13 és a 4;5;6) úgy felcserélném ha hogy ne keresztezzék egymást a vezetősávsakk. De hiába ,,össze vissza villogó" valami rendszer lesz a villogásban esetleg ezt zavarná be ? ( ez előző kapcsolási rajz )

Egyébként az egyenirányító elkészült ( Ami az előző kérdésem volt, és te válaszoltál rá )
(#) Bakman válasza Zyon123nk hozzászólására (») Júl 13, 2016 /
 
Felcserélheted a kimeneteket, ez nem fogja befolyásolni a működés alapját, de így össze-vissza fognak világítani a LED-ek. Már ha ez a cél.
(#) Zyon123nk válasza Bakman hozzászólására (») Júl 13, 2016 /
 
akkor rendben mert alapból (a fel nem cserélt) kapcsolásnak az a neve, hogy össze-vissza villogó . Köszi
(#) Bakman válasza Zyon123nk hozzászólására (») Júl 13, 2016 /
 
Ez nem teljesen igaz, mert binárisan számol, amiben azért van logika.
(#) BI-AMP hozzászólása Júl 13, 2016 /
 
Sziasztok!
A kapcsolóüzemű tápegységek működnek egyenáramról is?
Mert hogy a bemenő áram először egy egyenirányítóba kerül, és szűrés után lesz belőle kb.: 325-V.
És ha megtáplálok 325-V DC. vel mondjuk egy asztali PC-t, vagy bármilyen olyan eszközt amiben kapcsoló üzemű tápot találtuk, akkor azok elvileg működni fognak. Vagy vagy ha nem javítsatok ki
(#) kendre256 válasza BI-AMP hozzászólására (») Júl 13, 2016 / 1
 
Működni fog. Sőt, 325V sem kell hozzá, mert a legtöbb táp 100V~ -tól is működik (hogy csatlakozó-, vagy házcserével jó legyen a 110V-os hálózatokra is). Emiatt valószínűleg már 140-150V egyenfeszültségről is működik.
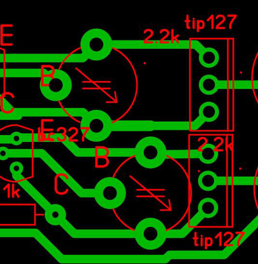
(#) trickentrack hozzászólása Júl 14, 2016 /
 
Üdv!

Meg tudnátok mondani a terven látható két ugyan olyan alkatrész nevét. Ha jól tudom akkor az valamilyen hőérzékelő, mivel ez egy venti. szabályzó.

Előre is köszönöm!
(#) dokidoki válasza trickentrack hozzászólására (») Júl 14, 2016 /
 
Na, ne viccelj.
(#) moderboy válasza trickentrack hozzászólására (») Júl 14, 2016 /
 
Középen két tip127 tranzisztor jobb szélen 2,2k potméterek talán, de oda van írva.
(#) kadarist válasza trickentrack hozzászólására (») Júl 14, 2016 / 1
 
Melyikre gondolsz, a karikásra, vagy a négyzetesre? De a rajz hibás, mert forgókondenzátor jel van potméterhez rendelve....
A hozzászólás módosítva: Júl 14, 2016
(#) trickentrack válasza kadarist hozzászólására (») Júl 14, 2016 /
 
Az aminek a közepében van két párhuzamos vonal és átlósan egy nyíl!
(#) Csupasz válasza trickentrack hozzászólására (») Júl 14, 2016 /
 
Igen, az egy forgókondenzátor! Tedd fel az egész rajzot.
(#) trickentrack válasza Csupasz hozzászólására (») Júl 14, 2016 /
 
Már megoldódott, azok trimmer potméterek!
Azért köszi a segítséget!
A hozzászólás módosítva: Júl 14, 2016
(#) Attfe hozzászólása Júl 15, 2016 /
 
Sziasztok !
2 kérdésem lenne:
1. Egy belépésjelzőhöz hasonló, 2 részből álló kütyüre lenne szükségem, ami állna egy PIR érzékelőből, ami mozgásra jelet küld a hangadó egységnek, utóbbi viszont nem riasztana, meg nem bim-bammolna, csak pittyenne egyet (olyasmit, mint amikor az autóriasztót beélesítik, csak halkabban), aztán további mozgás esetén is várna még 10-20másodpercet csöndben, mielött újra jelezne. Ilyen kütyüt nem találok sehol készen. Az ajtónyitás érzékelő nem jó, mert fontos lenne, hogy a hangot adó egység távol legyen az érzékelőtől. Hogyan lehet ezt összehozni, mit kell hozzá venni, szétberhelni ?
2. Létezik olyan sufni, szerviz vagy akármi, ahol ilyen elektro dolgokat meg lehet építtetni, ha én nem boldogulnék vele ?
(#) moderboy válasza Attfe hozzászólására (») Júl 15, 2016 /
 
PIR érzékelő-> időzítő (relé, 555(ök)...)->vezeték nélküli csengő?
(#) Gafly válasza Attfe hozzászólására (») Júl 15, 2016 /
 
Idézet:
„Az ajtónyitás érzékelő nem jó, mert fontos lenne, hogy a hangot adó egység távol legyen az érzékelőtől.”

Attól, hogy másutt szól, még nem kell mozgásérzékelő.
Idézet:
„PIR érzékelő-> időzítő (relé, 555(ök)...)->vezeték nélküli csengő?”

Ennek mintájára: Reed relés nyitásérzékelő -> Vezeték nélküli csengő?
A hozzászólás módosítva: Júl 15, 2016
(#) kameleon2 válasza Attfe hozzászólására (») Júl 15, 2016 /
 
Szia! A riasztóknak van ilyen funkciója (legalábbis a DSC-knek). Ott a keyboard, vagyis a kezelő piezója adja a hangot - ez a drágább változat. Az olcsóbb verziók ilyenek.. Milyen messze lenne a hangadó rész az érzékelőtől? Egyébként ez klasszikus vagyonvédelmi megoldás, ilyen üzletekben nagyobb sikerrel jársz.
(#) Attfe hozzászólása Júl 15, 2016 /
 
Köszönöm az eddigi válaszokat !
Attól tartok, hogy az időzítő ic forrasztgatáshoz suta vagyok.
Kihagytam, hogy szabad térbe kellene, ahová bármilyen irányból betévedhet valaki, ezért gondolkodtam PIR-ben. 20-40 méterre lenne a hangadó az érzékelőtől. Én nézegettem több oldalon ilyen belépésjelzőket, de nem találtam olyat, ami diszkréten csak pittyenne egy határozottat. Ja, egyébként a lakásriasztók tudnak ilyet produkálni, mielött élesbe vinnyogni kezdenének.
(#) fifadani hozzászólása Júl 15, 2016 /
 
Sziasztok!
Lenne egy kérdésem hozzátok.
Adott egy, vagy több LED "izzó".
Megoldható-e ezen lámpák fényerő-szabályozása?

Köszönöm szépen!
(#) Gafly válasza Attfe hozzászólására (») Júl 15, 2016 /
 
Idézet:
„Ja, egyébként a lakásriasztók tudnak ilyet produkálni, mielött élesbe vinnyogni kezdenének.”

Az a "door bell" (ajtócsengő) funkció, amit kaméleon2 mester is emlegetett...
Vinnyogás nélkül
(#) vargaf válasza fifadani hozzászólására (») Júl 15, 2016 /
 
Szia!
A LED nem izzó és nem lámpa, mint a neve is mutatja: fényt kibocsájtó dióda, tehát félvezető eszköz. A fényerő szabályozása az átfolyó áram változtatásával megoldható.
Következő: »»   2822 / 4043
Bejelentkezés

Belépés

Hirdetés
XDT.hu
Az oldalon sütiket használunk a helyes működéshez. Bővebb információt az adatvédelmi szabályzatban olvashatsz. Megértettem