Fórum témák
» Több friss téma |
Fórum » Erősítőhöz való hangsugárzó védelem (koppanásgátló)
Témaindító: Thom, idő: Márc 14, 2006
Témakörök:
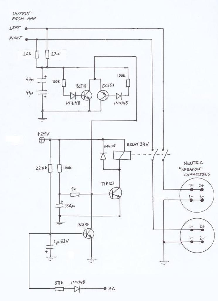
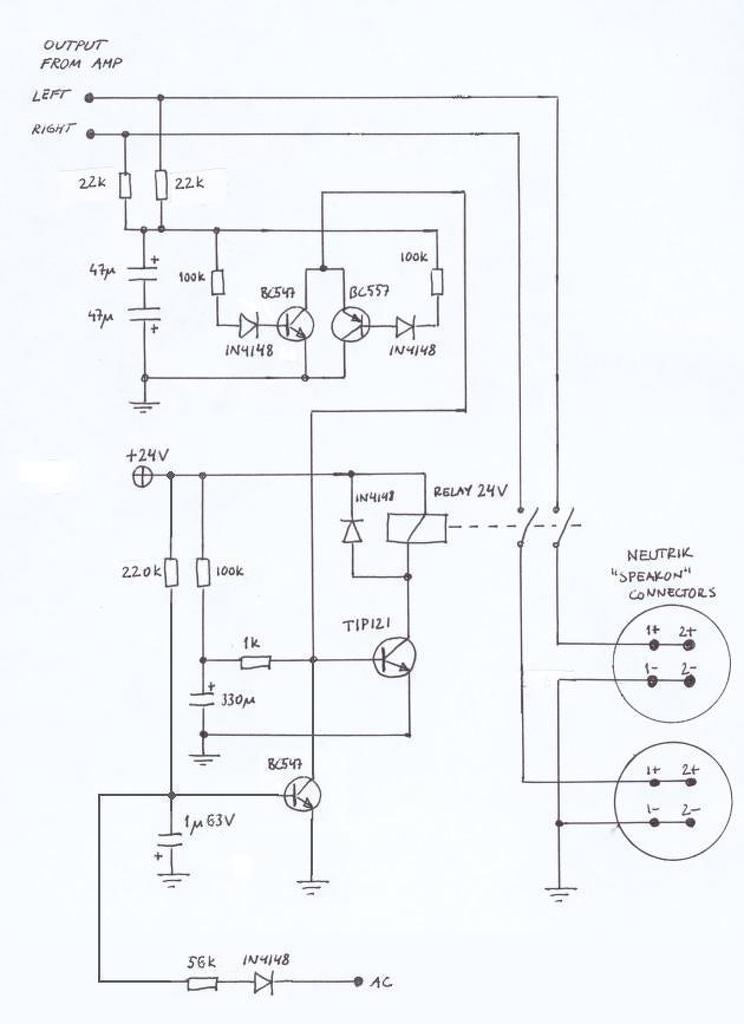
A kapcsolás amúgy sem szerencsés DC védelme félek túlságosan lebutul az egyik polaritás irányában. Ellenőrizd kérlek!
A 0,2V T1 C-E feszültség viszont biztató, bár tudnánk minek köszönhető a javulás.
Most már csak a DC érzékelés hibás. Egy ceruza elem feszültségére nem old le, de egy mobiltelefon akkumulátor feszültségére pozitiv irányban viszont le old. Tehát az akku negativ pólusa GND-n a pozitiv pólus valamely bemenetre érintve a relék elejtése azonnali. Sajnos forditott polaritással meg se nyikkan.
A hozzászólás módosítva: Júl 26, 2016
Előbb-utóbb majd csak megtekinthetjük a panelt.
Eszembe jutott, hogy már évekkel ezelőtt sem tetszett emiatt a kapcsolás és el is kezdtem piszkálni: Bővebben: Link. Ez persze nem jelenti azt, hogy át kéne építened, csak jelzem a probléma gyökre régóta ismert.
Ezt a kapcsolást akartam először megépiteni!
Olvastam hogy ez valamiért jobb, most már tudom hogy miért. Az általam megépitett verzió átalakitás nélkül nem pontositható?
Teszteld a védelmet magával a tápfeszültséggel! A gyakorlatban a végtranzisztor zárlat szokta aktiválni a védelmet. Ha arra mindkét polaritásnál gyorsan old a relé, a célját eléri az áramkör.
Végigpróbáltam már a teljes repertoárt és bevallom mindegyikben találtam valami apróságot ami nem tetszett, ezért saját kapcsolást hoztam létre, melynek elvi működését itt tekintheted meg.
Leteszteltem. A teljes tápfesz mindkét polaritására villámgyorsan leold a relé. Most azon gondolkodom, hogy van itthon még BC556-os tranyóm igy légszerelésben kipróbálom a javitott verziót.
Egy próbát megér. Azt azért tartsd szem előtt, ennél az áramkörnél a megbízhatóság nagyobb súllyal esik a latba mint a pontos érzékenység. A légszerelés nem tartanám meg véglegesnek.
Én sem, igy nem is barmolom szét a jelenlegit. Mint ahogy irtam, a teljes tápfesz mindkét polaritására leold, igy elméletileg használható, egy darabig ez marad. Szemezgetek a Te verzióddal, legközelebb az kerül majd megépitésre. Viszont a jelenlegiben az bosszant, hogy még az előző egy ceruza elemre is bont, ez jóval nagyobb DC-nél old.
Beültettem a CLIP alkatrészeit és folyamatosan világit a led... Kezd felmérgelni. A hozzászólás módosítva: Júl 26, 2016
Sziasztok!
Segítséget szeretnék kérni az alábbi hangszóróvédő áramkörrel kapcsolatban. Új erősítőt építek 2db hidalt tranzisztoros végfokkal, és az a gond hogy védelem nélkül be tudom kapcsolni az erősítőt így semmi gond, de ha a végfokok kimeneteit rákötöm a védelemre akkor jobbik esetben a tápágakban lévő biztik olvadnak ki vagy rosszabb esetben valamelyik végtranyó lesz zárlatos a hidak nem fázisfordított oldalán. A védelem külön szekunder-röl 12v stabilizált táprol üzemel, GND-je közös a végfokok tápjával, AC-t a főtáp szekunderélől kap.Már nem tudom mit csináljak vele. A segítséget előre is köszönöm. A hozzászólás módosítva: Júl 29, 2016
Szia! Nyákterven a kondi bank egyik felénél "AC" van írva a másik felénél meg "Ut+" gondolom azért diódahíd van a trafó és a kondibank között? A relé lábkiosztását ellenőrizném még!
Szia!
Diódahíd van az Ac elírás javítottam, relé lábkiosztása jó. A hozzászólás módosítva: Júl 29, 2016
Szia! Tegyél voltmérőt a kimenet és a védelem közé, mekkora az a feszültség ami rövidre záródik?
Szia!
Pontosan hogyan is tegyem a voltmérőt egyik zsinór a végfok + kimenetére másik a védelem bemenetére?Nem igazán értem. A hozzászólás módosítva: Júl 29, 2016
Úgy néz ki az összekötés során a kimenő jelet a testre, vagy egy másik kimenetre kötöd. Ha szemrevételezéssel nem derül ki, akkor a védelem bekötése során egyenként, minden egyes bekötendő ág és a bekötés helye között mérd meg az egyen és a váltakozó feszültséget. A két pont közé célszerű 1-2k ellenállást berakni, hogy a védelem bementi ellenállásai ne zavarják meg a mérést.
Rendben ma este ránézek aztán majd beszámolok.
Hello! Azt lerajzolhattad volna Reloop-nak, hogy a védelem miképpen van összekötve az erősítővel. Mert Te hídkapcsolásról beszélsz, a védelem meg sima erősítőhöz való és a kimeneten meg testjelek vannak. Hídkapcsolásnál, meg a hangszóró, a két végfok közé van kötve. Ha ott testelsz valamit, akkor "nagy füst nagy korom" lesz,,
Igen hídkapcsolás,a védelem megfelelőségében már én is kezdek kételkedni.Mint irtam is estére érek haza majd akkor teszek fel rajzot a bekötésekről.Amit el tudok most mondani az az hogy most a bekötés ugy néz ki hogy a végfokok + kimenete megy a védelemre onnan a relén keresztül a hangfalcsatira,a - kimenetek pedig közvetlenül aa hangfalcsatikra.
Így Nálad a védelem bekötése annyit tesz, hogy a két "+" hídkimenet a bementi 22k ellenállásokon keresztül kapcsolódik a védelemhez. Ettől nem olvadhat ki a biztosíték.
A reléd nem egymorzés véletlenül és a két csatorna párhuzamosítása okozza a túlterhelést? A lábszám becsapós is lehet.
Pedig sajnos ez örténik roszabb esetben valamelyik végtranyó száll el.Nem tudom mi lehet a gond.Védelem nélkül müködik minden szól is rendesen.A végfokok kimenetein nem mutatkozik ac vagy cd fesz, de a védelem bemeneteire rámérve ugy hogy nincs rákötve végfok,GND hez képest 35-36mV-ot mérek.Normális jelenség ez?
Attól félek igazad lesz és a relével van a baj, de csak fejböl kerestem rá a típusra ugyhogy még nem biztos.Ha hazaértem kiderül.A relé tipusa VSB 12MB azthiszem.
A hozzászólás módosítva: Júl 30, 2016
Na igen ,vannak olyan relék ahol . Meg van a 6 láb. De mégis csak 3 érintkező van...
Egyszerű ellenállásméréssel (csipogtatóval) ki tudod deríteni.
Sziasztok!
Hát sajnos azt kell mondjam nagyot hibáztam mikor beépítés előtt nem ellenőriztem a relét.Valóban egymorzés 4 lábbal az érintkezők felőli oldalán.Kicseréltem kétmorzésra persze ellenőriztem, most már csak azt szeretném megtudni használható e a védelem hidalt végfokhoz vagy valamit módosítanom kellene. A hozzászólás módosítva: Júl 30, 2016
A "-" hídkimeneteket is kösd be egy-egy 22k ellenállással a 47µF kondikhoz! Kicsit csökken ugyan az érzékenység, de a gyakorlatban tökéletesen megfelel.
Mindenképpen bekötöm őket is de próba bekapcsolás idejére kihagyhatom?
A következetesség megkívánja tőlem, hogy felhívjam a figyelmedet ennek a hozzászólásnak az utolsó mondatára.
Ha betartottad volna az ajánlott élesztési eljárást, a 11. pontnál kibukott volna a hiba a félvezetők károsodása nélkül A hozzászólás módosítva: Júl 30, 2016
Nem a védelmet akarom kihagyni hanem a - kimenetek bekötését.
Említettem hogy a végfokok rákötése nélkül védelem bemenetein 50mV-ot mérek bekapcsolás után GND-hez képest de folyamatosan csökken ez normális jelenség?
Amíg az invertáló kimenetek egyenfeszültségét nem figyeled, használd az élesztési útmutatóban szereplő áramkorlátozó izzót, vagy a hangszóróval soros ellenállást. Ezt tanácsolom.
Az erősítők jellemzője, hogy bemelegedés hatására megváltozik a kimeneti egyenfeszültségük. Az 50mV bőven tűrésen belüli érték. Linkeld be azért az erősítő kapcsolását!
Az élesztési folyamatot ígérem betartom!
Nem a végfokok kimenetén mértem hanem a védelem bemenetein a végfokok rákötése nélkül.Csak a táp és védelem üzemel. A végfok rajzát előkeresem és felteszem de már csak holnap. |
Bejelentkezés
Hirdetés |




Olvastam hogy ez valamiért jobb, most már tudom hogy miért. Az általam megépitett verzió átalakitás nélkül nem pontositható? 








