Fórum témák
» Több friss téma |
Sziasztok! Nem tudom kinek segít, de Szombathelyen a Harmatos Kft-nél lehet kapni értelmes méretű vastag falú alumínium L szelvényt. Végül én U szelvényt vettem a táp panelem elhelyezhetősége okán. A vastagfalú L ből van 10 mm vastag is és vagy mm 80 széles, szóval kiválóan ki lehet belőle alakítani a régebbi Quadok hűtő lemezét. Szerintem némi telefonálás után küldenek postán is.
Sziasztok!!!
Egy olyan jellegű kérdésem lenne, hogy BD242C helyett rakhatok-e be BD249C-t?
Szia! Rakhatsz, de nem szerencsés. Nem is igazán ismerjük mennyit és mennyire lineárisan erősít 50mA közelében, ahol dolgoznia kell.
Csak addig kellene, míg kipróbálom!Jövőhéten lesz BD242C-m!CSak most épp még maratom meg furkálom a quad panelt és utána kikellene próbáljam
BD249C-t semmiképp sem rakhatsz a helyére, mivel az NPN tranzisztor. A BD242C pedig PNP.
Miért nem lehet megvárni az alkatrész megérkezését? Mi indokolja az idő előtti kipróbálást?
A türelem rózsát terem, ez nem vicc!Hidd el megéri.
Bocs rosszra nyomtam de szerintem értitek.
Sziasztok!
Kis segítséget szeretnék kérni! A lényeg hogy van 1 stereo 50 wattos quadom . Az egyik oldala túlmelegedett, és magával vitt 3 db 1n4148 as diódát egy meghajtó BD240-et illetve a 47 ohm-os ellenállást ami ha jólértelmeztem a kapcsolást az "A" osztály visszacsatolója. Egyszónak 100 a vége, ugye csak +- 30 voltos lenne, de én sajnos vagy nemsajnos +- 36 voltról hajtom. A lényeg hogy a meghajtó tranzisztor és a végtranzisztoron kívül mit kellene cserélnem a panelon hogy 100 wattos legyen? Jah, illetve 2N3055 ös végtranzisztorok vannak benne. Segítséget előre köszönöm!
Kezdésnek a végtranyókat mivel azok csak 60V-osak, így a +/-36V is sok neki. Aztán az A osztályú fokozat munkaellenállásait ha az csökkentve volt (560 vagy 510 kontra 330-360ohm). Aztán már csak a tápfeszt kell megemelni +/-50V környékére (gagyi végtranyók esetén 47 is elég).
BD242 helyett jó a 240 is?Bakker az volt itthon elfekvőben pár darab
Kedves Guruk!
Előre is elnézest, nem vagyok szakember, a Quad működési elvét azért ismerem. Talan pont ezért nem értem, hogy az én változatom alacsony hangerőnél (pl. Zongora) miért torzít irgalmatlanul. Táp 30 V. Ha valakinek van ötlete, megköszönöm!
Szia! Van egy oszcillációd, ami magasabb kivezérlésnél leáll, volt már erre példa. A negatív tápoldali teljesítménytranzisztor bázis-kollektor közé ajánlott a 2,2nF-os kondi, valamint a 120pF kondenzátort kell felülvizsgálnod, elégséges-e a tényleges kapacitása.
Köszönöm a tanácsot, a torzítás (oszcilláció) megszünt kis hangerőn.
Sziasztok!
Érdeklődök, hogy az 510ohmos illetve az 1k teljesítmény ellenállások melegedése terhelésfüggő-e? Értem ez alatt, hogy ha terhelve van a végfok, akkor jobban fog-e melegedni? Vagy pontosítva a kérdést, számottevően melegszik-e jobban terhelés hatására? Dobozolásban vagyok, és a dobozom ugyan átszellőzik, de nem ventilátor által, hanem a fizika hatására, alul, felül perforált a fém doboz a végfok alatt-fölött. Most egy bekapcsolt állapotú tesztet csinálok vele, mondjuk egy naposat, és ezért a kérdés.
Szia! Csak a visszacsatolásban elhelyezkedő 1k ellenállások melegedését befolyásolja a kivezérlés.
Két dolgot is tehetsz a hőelvezetés érdekében. Az egyik, hogy hosszú lábbal ülteted be ezen ellenállásokat, 2-5mm távolságot hagyva az áramköri laptól. Létezik hozzá távtartó. A levegő áramlását azzal is segítheted, hogy az ellenállás alatt fúrsz pár lyukat, ahogy a vezetősávok engedik.
Szia!
1db IC nem elég a kellő kimenő fesz eléréséhez? Egy CD lejátszót kötnék rá, és az egy ST151-es végfokot hajtana.
Szia!
A tápban a diódák, ill. a zenerek milyen célt szolgálnak?
Sziasztok!
Duplatranyós Quad-nál a 180mA nyugalmi áram nem lehet sok?
Szia! Úgy 100mA-rel több a kelleténél.
Ugyanúgy 80-85mA körüli áramnak kell folyni mint 1 pár tranyó esetén, mivel azok B osztályban működnek, így vezérlés nélkül nem folyik rajtuk áram.
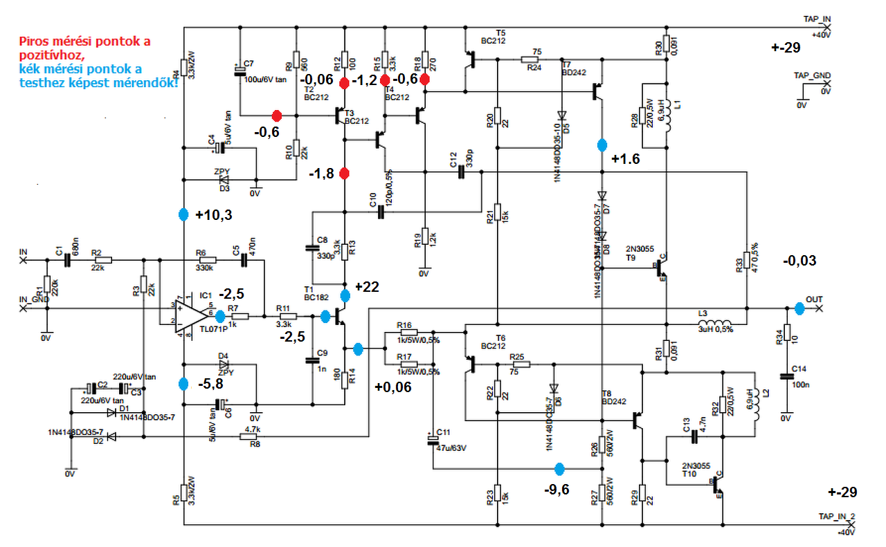
Érdeklődöm, hogy amit szoktál ajánlani quad kapcsolást a mérésekhez. Ahhoz neked nem lenne esetleg egy olyan verziód amin rajt vannak a helyes használat estén meglévő feszültségek?
Itt vannak az eredeti értékajánlások. T9 bázis-emitter -0,8V; T10 bázis-emitter +0,3V esetén nyugodtan beforraszthatók a dumper tranzisztorok.
Helló!
Nézz rá légy szíves az alábbi mérési eredményekre. Egyenfesz és nyugalmi áram problémám van. Köszönöm! A hozzászólás módosítva: Aug 19, 2016
Szia! Már a T1-nél képtelen mérési eredmények vannak. Hibás NYÁK, hibás tranzisztor, helytelen lábkiosztás, hogy csak a kapásból említsek néhány okot. Olyan mintha itt-ott vezetne a panel, le van rendesen tisztítva?
|
Bejelentkezés
Hirdetés |












