Fórum témák
» Több friss téma |
Fórum » Erősítőhöz való hangsugárzó védelem (koppanásgátló)
Témaindító: Thom, idő: Márc 14, 2006
Témakörök:
Megpróbálkozol a téma valamely koppanásgátlójának és a 2SC2878 ötvözésével? Bővebben: Link
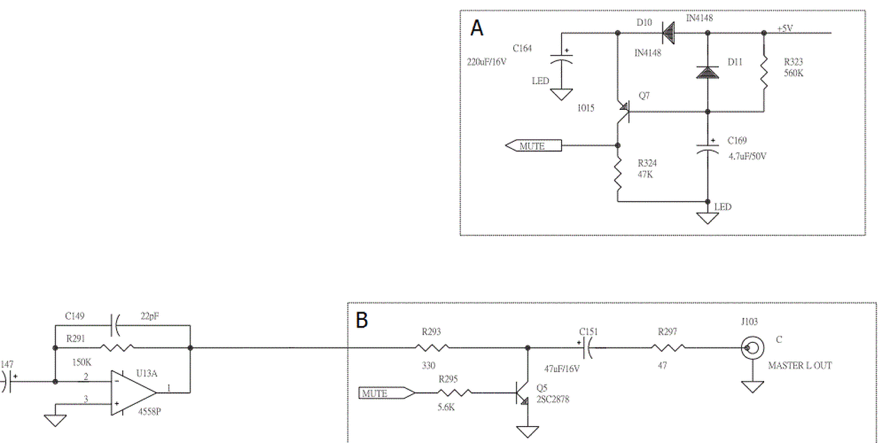
Mellékelek egy gyári rajzrészletet (Omnitronic FX120). Az A ábrarészlet figyeli a tápfeszültség ki/be kapcsolását, ebből egy kell mindössze. A B végzi magát a némítást, minden kimenethez külön kötendő be.
Szia. Csináltam egy próbát, nem tudom jól értelmezem e a kapcsolási rajzot.
A mutting pontra kellene a koppanásgátlót tenni? A hozzászólás módosítva: Aug 21, 2016
Használj minden némító tranyóhoz külön bázis előtét ellenállást!
Melyik koppanásgátló kapcsolást ajánlod hozzá, és mekkora bázis ellenállást tegyek eléjük?
Ha van 5V-od akkor amit feltettem egy az egyben használható.
Az klassz, mert a relék 5V-rol mennek. A Q7-es lehet MPSA 92 ?
Az időzítést Meg a 4,7u-rós kondival lehet állítani?
A Q7 2SA1015 elég nagy bétájú és szükség is van rá. BC557B vagy hasonló felelne meg.
A relé táp testpontja csatlakozik az erősítőhöz? Csak ebben az esetben tud áram folyni. Az időzítésre valóban hatással van a 4,7uF.
Igen, nélküle igen nagy brum ütötte fel a fejét.
Találtam BC556B-t. Akkor irány az Ebay meg egy kis anya panel át tervezés. Köszönöm!
A kimeneti fokozatok jelenleg kondi nélkül 100Ω-ban végződnek?
Jelenleg csak az öcsik vannak, nincsen pluszban semmi. Azok 0 ohmos ellenállások.
Az öcsik így néznek ki.
Akkor talán nem kellenek a kondik meg az ellenállások?
A 2,2µF kondi elegendő, a 100Ω-okat lecseréled 330Ω-ra és szinte kész is vagy. Mindössze a némító tranyók kollektorát kell eljuttasd a kimeneti pontokhoz. Spekulálj, hogy tudnád ezt szépen beszúrni a rendelkezésre álló helyre!
Még egy kérdés, megfelelő bázis ellenállásnak 0.25w-os?
Erősen túlméretezett a 0,004W disszipációhoz, de ha elfér berakhatod
Látom nagy rajzolgatásba kezdtél. Az "öcsi" panelen ott a kondi és a soros ellenállás (amit majd 330Ω-ra cserélsz), azokat lehúztam a tervedről. A 47Ω meghagyható az Omnitronic rajzból. Berajzoltam egy 220k ellenállást melynek szerepe, hogy kikapcsolt előerősítő, bekapcsolt végerősítő konstellációban az utóbbi bemeneti csatoló kondiját előtöltse/kisüsse. Így lesz biztosan tranziens mentes a koppanásgátlód.
A NYÁK tervezésénél vedd figyelembe a 2SC2878 lábkiosztását!
Szia. Kicsit másképp. Csak a 220k-s nincs betervezve.
Kérlek nézd át még egyszer ennek a félvezetőnek a lábkiosztását!
Bakker bekevertem a BC556-ossal.
Köszi. Bár ez nem a nyákterv ellenőrzés fórum. A hozzászólás módosítva: Aug 24, 2016
Alakul, de még nekem nem jött át miért akarsz új alaplapot építeni? Bővebben: Link
Szia,gondolom mire gondolsz, hogy elég volna egy másik panelon megépíteni és kábelekkel átvinni a kollektorát a tranzisztornak.
Üdv!
Mi a véleményetek erről? Igazából építettem egyet(Skori féle), csak nem találok olyan relét ami jó lenne! Valami ötlet? 80V DC tápfesz, 2x500W kimenő teljesítmény. Előre is köszönöm!
Helló!
Ez az öcsi panel mit tud valójában?
Arra gondoltam, hogy a meglévő alaplap kimeneti vezetősávjait megfúrhatnád és tüske-tüskealjzattal rádughatnád a némító panelt - ha erre hely kínálkozik.
Szia, na ebből is látszik kinek van itt rutinja!!
Köszi szerintem be fog férni.
Szia, egész pontosan 10 db előerősítő, amikkel 10 db végfokot tudok egyszerre meghajtani, úgy, hogy nem terhelnek be egymásnak.
Nem követem az eseményeket, de ez a "beterhelés" szöget ütött a fejemben.
Egyetlen előfok kimeneti ellenállásá is általában egészen kicsi, nagyjából 10-100 R nagyságrend. Ezen feszültség jön ki, amire ha mondjuk rákötsz 10 db egyenként 10 kR bemeneti ellenállású végfokozatot, akkor azt nagyjából észre se fogja venni, vagy ha mégis, akkor is garantáltan tökéletesen kihajtja. Ha csak ez a cél, akkor semmi értelme a sok előfokozatnak.
sziasztok(!) adott ez a upc1237 es kapcsólás működik is a dolog. Egy apró problémám adódott viszont. A bele való relé(t) egyszerűen sehol nem találok
24 v -os hozzá való relé . (találtam 12v ost de az ide nem jó ,vagy 24 v -os de 1 A ) ebbe szeretném segítségeteket kérni. hol lehet kapni ilyen tipusú relét ?? előre is köszönöm a segítségeteket. A hozzászólás módosítva: Szept 5, 2016
Egy teljesen általánosan használt OMRON G2R-2 relé..
|
Bejelentkezés
Hirdetés |












24



