Fórum témák
» Több friss téma |
Fórum » Akkumulátor töltő
Fél órán belül leesett a kapocsfeszem határértékre. Sajnos ennyi volt az akku kapacitása. Most felraktam tölteni. Az árammérő hibátlanul üzemel, viszont a feszültségmérő nem reagál. 47ok -t raktam elé, de nem mozdul számottevően a feszültség emelkedésére. Lehet azert, mert vele sorba egy régi fémházas poti van, még az árammérő előtt egy többfordulatú trimmer.
Mintha nem lineáris lenne az feszültségmérő. Szerintem kizárt. Biztosan érted, probáltam röviden összefoglalni. Fél órája kalibráltam 11,7V -ra. MOstis ugyanott áll, még a multi 12,4 voltot mutat. Akkuval párhuzamba vannak. A hozzászólás módosítva: Aug 27, 2016
A huzalozást igyekeztem már a tervezéskor kitalálni, és lehetőleg egyszerűen megoldhatóvá tenni. Proli007 remek ábrája mellé, készítettem egy olyan változatot is, amin a panelek és azok csatlakozói szerepelnek.
Azt gondolom, így még áttekinthetőbb a bekötés.
Sziasztok!
A kérdésem az lenne, hogy a mellékletben szereplő töltővel lehet-e gépjármű akkumulátort tölteni az akkumulátor járműből történő kikötése nélkül? Nem tesz-e kárt a jármű elektronikus rendszereiben?
Saru lekötése nélkül én semelyik akkutöltőt sem merném rátenni - még a gyárit se. A mai modernebb kocsikban sok érzékeny áramkör lehet áram alatt még ráadott gyújtás nélkül is. De ez csak az én véleményem. (Régen a Trabi, Lada korszakban nem volt ilyen gond...)
Nyugodtan rákötheted, nem lesz semmi baja sem, mert az akkumulátor kis belső ellenállása nem engedi a jelentősebb feszültségváltozásokat. Gondolj a bikázásra...
Köszönöm a válaszokat.
sector99: igen nekem is ez az aggodalmam de ha lekötöm az akkut akkor néhány dolog elfelejti a beállításokat. (pl.: rádió) Sokat használom városban az autót és néha szeretném teljesen feltölteni az akkut.
Ok, ezért írtam, hogy hallgassuk meg mások véleménye is...
Üdv!
Igen,de előbb a sarura kéne feltenni a csipeszeket, utána bedugni a töltőt. A bikázáskor 14,xx Voltnál több nem kerül az elektronikára, Az egyszerűbb töltők (Nem ez, ahogy néztem) üresben néha többet is adnak mint amit a Cmos cuccok alapon bírnak (kb18V). Persze kényelmetlen a rádió kódjának beszerzése, dátum, óra, egyéb setupok beállítása, törlődnek is adatok, de sector99 ral is egyetértek, tized másodperc túlfesz is elég a cmos cuccnak. Én mindig leszedem az egyik sarut ha tölteni kell. Drága, körülményes a beszerzése az ECUnak. Biztos ami biztos.
Igen, ez a töltő ilyen, csak akkor kezd tölteni ha az akku rá van kötve, és 10V-nál nagyobb a feszültség, de 14,4V-nál kisebb. Elvileg 14,4V-nál nagyobb feszültség nem lehetne az akku kapcsain mert a töltő rögtön leszabályoz.
Egy autó elektromos eszközeiben szerintem vannak bizonyos védelmek a túlfeszültséggel szemben, hiszen egy autó tele van relékkel, motorokkal, tekercsekkel, amik nagyfeszültségű induktív feszültségcsúcsokat produkálhatnak működés közben, de jobb a bekesség, nem tesztelném. Bekötött akku töltésére egy 14,4V-os stabil tápegység megfelelő lenne, (hiszen a generátor is ennyivel tölt) de jó lenne ha automatikusan átállna csepptöltésre ha az akku feltöltődött. Ha fentebb mellékelt kapcsolás nem alkalmas, és van valakinek egy biztonsággal használható automata töltő kapcsolási rajza, megköszönném ha megosztaná.
Nekem egy/kettőt/ ilyet sikerült összehoznom!!
Van ennek elérhető magyar esetleg angol nyelvű dokumentációja?
kapcsolási rajz alapján nem biztos hogy meg tudom érteni a működését. Első ránézésre jónak tűnik. A hozzászólás módosítva: Aug 29, 2016
Sziasztok szeretnék csatlakozni az előzőhöz csak nekem 14 V kell
Hi!
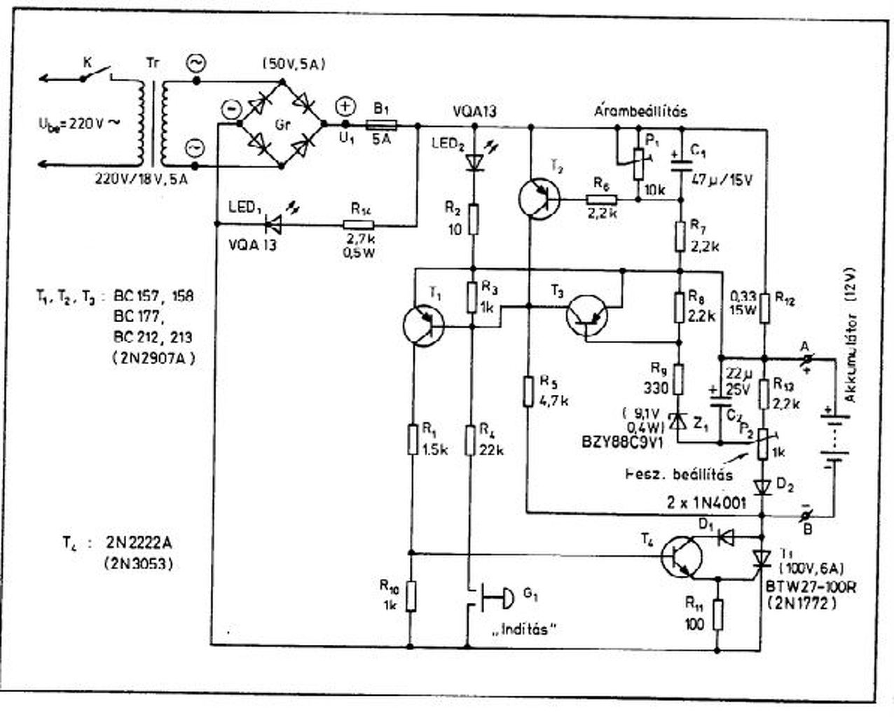
Egy tőltő amely visszaveszi a feszültséget ha lecsökkent a tőltő áram. Nem forralja tovább a savat. rajz link Igaz ez 6 V-ot is tud. Az elv ebből látható. Üdv. M.
Ez a pdf van meg ez alapján készítettem el én is!
Van egy nyáktervem is hozzá amit a pdf alapján terveztem. A hozzászólás módosítva: Aug 29, 2016
Érdekel ha megosztod.
user1914: ezt néztem én is, de elvetettem, mert az lm350 max 3A, és valószínűleg fűt is rendesen, ez talán kisebb zselés akkuhoz vagy motorkerékpár akkuhoz lenne ideális.
Hi!
Ha már az elv megvan, bármekkora tőltőáramú készüléket átalakíthatsz az átkapcsolásra. Egyébként ez pontosan a zselésekre let készítve. Én 90 és 120A tőltőket is üzemeltem be ugyanilyen szintkapcsolással. Igaz ott már kemény sönt ellenállás volt beépítve, és 48 v. A magasabb feszültség csakis a hálózat megjelenése után egyszer lépett működésbe. Itt az áramgenerátorként való tőltés végét a feszültség megemelkedése váltotta ki. Onnan már csak a kisebb feszültségen tartotta végig az akkukat, ne legyen gázfejlődés. Üdv. M.
Köszönöm a tervet.
User1914: Ha lm317-est használnék tranyókkal megfejelve, alkalmas lenne nagy áramokra is. Gondolkodom rajta. Köszönöm.
Szia!
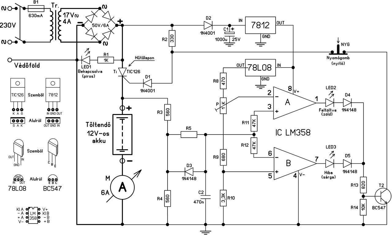
Én ezt szoktam alap igényekhez elkészíteni (kb. 20db készült eddig). Úgymond bolond biztos, csak akkor indul meg a töltőáram, ha polaritás helyesen csatlakoztatod az akkumulátorra. Alapból a csipeszek feszültségmentesek. Automata, a töltés végén (be kell állítani egyszer) leszabályozza a töltőáramot. A töltőáramot az akku igényeihez lehet állítani. Olcsó, fiókban elérhetőek az alkatrészek.
Ha 14,1, 14,2 közé veszed a töltőfeszt pezsegni se fog. Zárt ólmos akksiknál (szünetmentesekben) ennyi a tipikus beállítási értéke a töltőfesznek. Lejjebb találsz egy jó kapcsolást (weend) nekem nagyon hasonló van gyáriban. Készen is lehet kapni, ha csak csepptöltésre kell ez is jó fajta, az ára se rossz.
Nem csak csepptöltésre kell, akkor egyszerű lenne. A gondom az hogy sokszor állok meg, és nem megy annyit a motor hogy a generátor visszatöltse amit az indítómotor kivesz az akkuból.
Azért szeretnék egy automata töltőt, amit rá lehet kötni kiszerelés nélkül is, hogy néha teljesen feltöltsem az akkut, de ne kelljen állnom mellette és figyelni mikor töltődött fel teljesen.
Tiszteletem szeretnék segítséget kérni tönkrement az aksis fúró gépem akkumulátora szeretném hálózatról üzemeltetni az akksi helyére töltőt tenni de milyet ? az akku 14,4v az A NEMTUDOM
A hozzászólás módosítva: Aug 29, 2016
Egy autó akkumulátorát, ameddig az jó, nem kell külön tölteni. Ha már ez a kérdés felmerül, akkor ott vagy az aksival van gond, vagy az autó beindítása problémás.
Sokak fejében élnek olyan mitoszok, miszerint egy rossz akkumulátort csak alaposan fel kell tölteni, és máris jó lesz, de ez nem szokott beigazolódni. Szerintem ebből csak annyi igaz, hogy töltögetéssel egy kicsit elodázható az új akkumlátor beszerzése. A hozzászólás módosítva: Aug 29, 2016
Ez azért nem minden esetben igaz, már ami a töltögetést illeti. Ismerősi körökben vannak olyan feleségek, akik az új akkumulátorokat is képesek egy-két nap alatt lemeríteni. Hatszáz méter a bolt, de míg odaér, minden létező fogyasztót bekapcsol (lámpa, ablakfűtés, ablaktörlő, rádió stb). A generátor teszi is a dolgát, de az akkumulátorba nem jut érdemi mennyiségű töltés. Ha ezt egy nap párszor megteszi, és a nap mínusszal záródik az akku számára. És ez télen okozhat, okozott már meglepetéseket.
Szerintem az akksija kezd fáradni, (nem veszi a töltést). Nincs róla info mennyi idős az akkumulátor . Esetleg kivett állapotban egy regeneráló töltés segíthet, ha öreg..
Üdv!egy olyan kérdésem lenne telefonhoz szeretnék power bankot csinálni adott 7 db 18650 es aksi párhuzamosan összekötve hogy tudnám a 4v -tot 5v-ra feltornázni egyik aksi sorosan ? Vagy valamien kapcsolás ? Előre is köszönöm a segítséget !
Elképzelhető, hogy az akkuja már nem új állapotú, ezért kelhet is neki a töltés. Abban van ráció, hogy az új akkumulátor nem veszi észre a sűrű indítgatást, de egy használt igen. És a gyári új akkumulátorok között is van (lehet) hibás működésű. Nekem is kell már télen a 2-3 utántöltés, még új volt az akkum, évente egyszer a tél elején töltöttem. De például, ha egész nap mennek a rádiók, estére indítózáskor már 10,5 voltnál járok. Úgy vagyok vele, amit lehet, kifacsarok belőle. Amúgy az akkumulátorommal most megyek neki a 13. évnek, remélem ezt is túléli.
Kicsit kényelmetlen figyelni rá, és ezt egy átlagos felhasználótól nem is követelhetjük meg. Ezért aki nem ért egy kicsit sem az akkumulátorokhoz, az vegyen inkább kétévente új akkut. És amúgy a fogyasztói társadalom is ezt kívánja.
A kérdésed itt van jó helyenBővebben: Link
|
Bejelentkezés
Hirdetés |












