Fórum témák
» Több friss téma |
Fórum » Villanymotor bekötése
Ez a motor még három fázison is sovány egy kompresszorhoz. Ha a kompresszorról is írnál valamit, egyezkedhetünk.
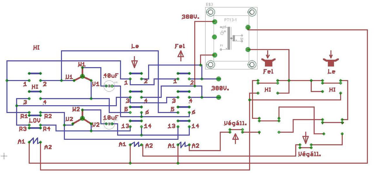
Üdv! Nem egy szakrajz de ennek alapján kötöttem be .
Hello! Lehet, hogy így értem, bár a rajzod mást mutat. Ezek szerint a trafót arra használtad, hogy a 230V-ból 400V-ot gyártottál, és így a motort csillag kapcsolásban tudtad üzemeltetni egyfázisú kondenzátoros indítással. (Mert a rajzon a 380V felirat, inkább azt sugallja, hogy két fázisról működik a kapcsolás, és a mágneskapcsolóknak gyárt a trafó 230V feszültséget).
De hogy hogyan került bele ebbe a dologba a csillag-delta átalakítás, azt nem lehet tudni, mert annak sem a sebességváltáshoz, sem a forgásirányváltáshoz sok köze nincs. Annak szerepe, leginkább, hogy háromfázisú üzem esetén indítás alatt csökkentse a motor indító áramát. De a bizonytalan forgásirányhoz sincs köze. Azt el tudom képzelni, hogy a bizonytalan indítási irányt, a nem kellő kapacitású üzemi kondenzátor okozza. És ugyan az a kapacitás már 400V feszültség mellett elegendő lehet. Egyébként a Fel-Le és Gyors-Lassú nyomógombok működését a rajz alapján nem igazán értelmezhető, mert azt vagy egy-egy speciális működésű nyomógomb végzi (ha egyáltalán van ilyen) vagy négy külön nyomógomb. De ez a rajzon nem igazán azonosítható.
Én azt nem értem, hogy miért is kellett ennyire túlbonyolítani?
Ugyanúgy ahogy az előttem szólónak, nekem se tiszta. A hozzászólás módosítva: Aug 15, 2016
Üdv!A lényeg ez egy speciális háromfázisú csillagkapcsolású motor amely kikapcsolt állapotban rögzítő fékes. 230V-ról kellett megoldani a működtetést. A csillagpontot megbontva deltában bizonytalan volt a forgásirány egy tekercset kihagyva meg nem oldott a fék (tengelyirányban elmozdul a forgórész). Így visszatértem a 380V-hoz egy trafó átkötögetésével és mivel úgy láttam működik megcsináltam ezt a mikró trafó átalakítást. A kapcsolásban a trafó 48V-ot ad a mágneskapcsolóknak és a nyomógombok kettős működésű emelő vezérlők(nyomásra indít továbbnyomásra gyorsít). Sajnálom ,hogy nem tudtam érthetőbb leírást és rajzot adni.
Hello! Oké, így érthető. Ezek szerint a határozatlan indítást a fék bizonytalan oldása okozta. A vezérlő nyomógomb pedig "speciális". Bocs, hogy kötözködtünk, de ha ezt írtad volna elsőként, kapásból érthető lett volna talán számomra is.
Örököltem egy kis, állítólag ventilátor motort. Kis keverődob forgatásához szeretném használni, de fogalmam sincs hova kössem a 220-at. Nem vagyok elektromos szaki, ezért ilyen szinten kérném a válaszokat, amit előre is köszönök.
A hozzászólás módosítva: Aug 21, 2016
Sziasztok , adott egy MMR150PLUS 230V DC villanymotor , az lenne a kérdésem , hogy ez elé kellene hídat tennem , illetve valamilyen limitáló elektronikát . (Terv szerint , elképzelésem az , hogy direkt hálózatról müködne a motor , 1 kapcsoló segítségével.)
Adatlapja nincs?
sajnos nincs , eléggé piciny moor , ha jól tudom valamilyen konyhai eszköz motorja lehetett , turmix -, vagy botmixer gép . ha lenne telefonom képet is tudnék küldeni róla ...
A kép jó ötlet. Az állórésze mágnes?
találtam képet róla
Tettem 2 darab képet , gondolom megteszi .
Hello! Ránézésre ez egy állandó mágnesű motor lesz, tehát csak egyenáramról működik. Vagy is hidat kell elé tenni. Nem tudom milyen "limitáló elektronikára" gondoltál. Esetleg a kommutátor zavarásának csökkentésére lehet tenni LC hálózati szűrőt, vagy yarisztort a kommutátorra a diódák védelme érdekében.
Hello! Látom nem tudnak segíteni, mert ismerni kellene minimum ezt a motort annak aki segíteni is tud. De a képen pont nem látható, hogy minden vezeték a motorból jön-e. Mert a hálón ami fellelhető ventilátoroknál, nem ezek a színű vezetékek vannak használva.
Esetleg kimérni, hogy mely vezetékek között van ellenállás. Abból talán kiderül a bekötése. A hozzászólás módosítva: Aug 22, 2016
Bocsánat Proli Mester!!!! A Lacika 23- nak akartam küldeni, de az ördög nem alszik...
Lacika023! Bocsánat, de véletlenül Proli007-nek küldtem el a bekötési rajzokat. Sajnos linkként nem működik, de ha bemásolod a böngésződ címsorába, megnyitja. Itt lehet találni bekötési rajzot. Tisztelettel: Jani
Tisztelt Szerkesztő Úr! Nagyon szépen köszönöm a kijavítást! Tisztelettel: Jani
Közben a Szerkesztő Urak kijavították, így már linkként is működik. Tisztelettel: Jani.
Nem tudom mi történhet ha egyeniránítás után hálózatra kötöm , nem éghet le a motor vagy ilyesmi ?
A motor jótállása nem nálam van..
De ha szűrés nélkül kapja az egyenirányított feszültséget, akkor pont annyit fog egyenben látni, mint a váltó volt.Na, ez pont olyan volt, mint anno amikor még a betonban laktam. Sok volt a közös villanyszámla (93eFt/év). Felajánlottam, hogy ingyen bérmentve megoldom, hogy a ventilátorok ne járjanak feleslegesen állandóan. Egy okos lakó, azonnal megkérdezte, hogy nem fog leégni a motor, ha ki-be fog kapcsolni?.. Szerinted megcsináltam a kütyüt?
Köszönöm a segítséget.
Válaszok: minden vezeték a motorból jön ki. De közben elvittem egy "idősebb" szakihoz egy pince műhelybe, aki ránézésre közölte, hogy a piros vezeték a közös bemenet, és bármelyik másikra adom a kimenetet a motor elkezdett különböző fordulattal forogni. És láss csodát így is lett. Tehát a probléma meg lett oldva. üdv
Köszönöm a segítséget. Elraktároztam ezt a sok tudást, biztosan jó lesz majd valamikor.
Egy "öreg" szaki egy pincéből megnézte, és közölte a piros a közös bemenő vezeték , a másik háromra ha kötöm a kimenetet, más sebességekkel forog. És igaza lett. Már használom is. Üdv A hozzászólás módosítva: Aug 24, 2016
Üdv urak!
Megerősítést kérnék! Van 2db egyfázisu terménydaráló motor nálam "ellenőrzés céljából" és a bekötéshez semmi infóm,rajzom. Régi típusú terménydarálóból valók,sejtésem szerint nyomogombos rásegítővel indultak még nem kondival. A 3 kábelen ami kijön a tekercsekből(egyszínűek) az egyik motornál 0-át mérek ellenállás méréssel multiméterrel,gondolom tekercseltetni kéne(kuka). A másik motor is ugyan az,de ott két tekercsen mérek ellenállást viszont szakadásjelzővel az egyik tekercs szakadást jelez. Gondolom ez is kuka. Erősítsen meg valaki a gondolatmenetrmben. Vagy cáfolja meg,ha tévednék. Köszönöm.
Sziasztok kaptam egy műhely porszívót de a motorjával kicsit bajban vagyok a porszívó egy nilfisk gyártmány a gond az hogy a motrot hogyan kellene bekötni mert nekem ez furcsa
Hello! Nem ismerem a motort, de mivel láthatóan a kommutátorra megy a villany, nagy eséllyel ez egyenáramú motor és állandó mágneses az állórésze. Vagy is ha így van, akkor elé egyenirányító kell. De kipróbálhatod 24V egyenáramról is, forogni fog. Ha egyenáramú, akkor a forgásiránya megváltozik, polaritáscserére. Ha soros főáramkörű lenne, akkor független lesz a polaritástól a forgásirány.
Már biztos hogy egyenáramu a tápjából itélve de sajnos rossz. Folyamatosan csapja a szikrát de ez sajnos nem olyan szikra hogy "csillámzik" hanem teljesen körbe forog a szikra, mennyire valószínű hogy valaha életre lehet kelteni? Gondolom vagy valamelyik tekercsrésze zárlatos vagy a kommutátorja szabálytalan gondolom én.
Ha körbe szikrázik, annak több oka is lehet. Kiolvadta a kommutátor, elkopott a szénkefe, leégett a motor, rosszul raktad vissza a kefét, nincs a kefe rácsiszolva a kommutátor ívére.
De hogy meggyógyítsd, ahhoz némi gyakorlat/tapasztalat kell ezen a téren. Ha a kommutátor hegesztve volt, már is ugrott a mutatvány. Visszaforrasztás, leszabályozás, kefe csere, rácsiszolás, tisztítás. Aztán vagy jó, vagy nem.. |
Bejelentkezés
Hirdetés |








De ha szűrés nélkül kapja az egyenirányított feszültséget, akkor pont annyit fog egyenben látni, mint a váltó volt.



