Fórum témák
» Több friss téma |
Hello!
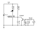
Szeretnék csinálni egy LED Fade-in fade-out kapcsolást. 12V-ról kb 1,2A-t fogyasztanak a LED-ek. Egy ledimmelt minimum fényerőről egy kapcsoló zárásával lassan feldimmelődne (2-3 sec) a kapcsoló bontásával pedig vissza. Nem akarok PIC-et, és tudok rá építeni ttranzisztoros megoldást, a kérdés az, hogy esetleg 555-el megoldható-e. Kültérrre megy és szeretném elkerülni az ELKO-t valamint ha lehet, a BJT-t FET-re. A tranzisztoros összeáll kb 13 alkatrészből, van megoldás kb ugyanennyiből lecserélni valami 555 áramkörre esetleg másra?
Hello! Itt találsz kapcsolást. Elkót nehezen kerülöd el, maximum, ha R6-ot 1Mohm-ra és C3-at 2,2µF fóliára cseréled. De a tápba is kell valami szűrés.
Köszönöm. A 358 eszembe sem jutott. A táp nem gond az viszonylag hűvös helyen van, de az elektronikát csak betonlap fogja takarni, nem tudom ott mennyire melegszik majd fel ha rá süt a nap a betonra, azért akartam kerülni az ELKO-t.
Hello!
Kicsit időszűkében vagyok, most jutott időm erre a "pulzálós" dimerre. Egy kérdésem van az áramkörrel kapcsolatban. Ennek ugyebár nincs alap fénye kikapcsolt állásban. Gondolom, ha ellenállásosztót teszek a komparátor elé egy diódával leválasztva az RC tagtól akkor az nem túl szerencsés a diódán eső fesz miatt. Bár valami kis nyitófeszű schottky jó lehet. Vélemény?
Hello! Nem "pulzáló" hanem PWM. Vagy is impulzus szélesség modulált.
De eszmefuttatás helyett, leírhattad volna, mit is szeretnél. Mert én sem azt, sem a megoldást nem tudtam kihámozni belőle.. De valaha rajzoltam egy olyant is, ahol lehet állítani a min és max értéket.
A pulzálót a led fényerejének változására értettem, tudom, hogy PWM.
Ezt írtam először: Idézet: „Egy ledimmelt minimum fényerőről egy kapcsoló zárásával lassan feldimmelődne (2-3 sec) a kapcsoló bontásával pedig vissza.” Elnézést, ha ebből nem volt érthető. Ok. Ez sem bonyolult, de tl084-em jelenleg nincs itthon, és már péntek du. van. Azért készítek hozzá nyáktervet. Az előző kapcsolás működhet a módosításommal? Elvileg kellene. Ahhoz van itthon mindenem.
Bocs! Valószínűleg azért nem értettem, mert én a minimumot nullának vettem.
Ha az R5 alját nem, a GND-re kötöd, hanem egy kis ellenállású osztóra, akkor arról fog indulni a vezérlő feszültség és ide is fog visszatérni. Az tudni kell a kapcsolásról, hogy a szabályozási tartomány a C2 kondi fűrészfeszültségének amplitúdója között van. Tehát akkor fog a fényerő változni, amikor a C3 feszültsége kb. 4 és 8V között van. Mivel ez egy egyszerű kapcsolás, a C3 kondi feszültsége alapból 0..12V között változik. Tehát míg el nem éri a 4V feszültsége addig "holtidő van". Vagy is addig nincs kimeneti fesz. És ugyan ez a helyzet visszafelé, 12V és 8V között. A tápból is lehetne az R6 és C3 közös pontjára feszültséget adni egy sima ellenállással, csak akkor az R6 is részt vesz a feszültség osztásban és ha az időt szeretnéd változtatni R6 változtatásával, akkor az alapfényerő is változna. De lehetne diódán keresztül is, ahogy a másik kapcsolás is teszi. De olyan egyszerű áramkör ez, hogy összeépítve könnynen ki lehet próbálni, számodra mi a megfelelőbb..
Köszönöm. Tesztelgettem, és a következő lett a konklúzió.
Az alapfényerőt kipróbáltam az R6-ra adva feszt. A ledimmelési idő frankó a feldimmelés viszont túl gyors, és azon az még R6 értékét duplázva sem igazán változtatott. Ahogy írtad a holtidőt is tapasztaltam. A héten beszerzem a TL084-et és kipróbálom azt az áramkört is. Az LM358-hoz egy apró megjegyzés, bár lényegtelen. Játszottam a frekivel is és én 660Hz körüli értéket számoltam a relax oszcira ezekkel az értékekkel és nem 350-et, és ezt a szkóp is megerősítette(~630)
Hello! Ez természetes, mert a feszültség változást a töltő és kisütőáram adja. Ha külön áramot adunk R6-ra, azzal növeljük a töltőáramot, és egyben csökkentjük a kisütőáramot ami az R6 felől érkezik. Tehát gyorsabb lesz a töltés, és lassabb a kisütés.
Előszokott fordulni velem, hogy valamit megváltoztatok, aztán a rajzon a "következményeit" meg már nem nézem át. Vagy ha valamibe egy porszem kerül, azt szinte lehetetlen kiírtani utólag. Ez van..
Igen, de alaphelyzetben is ez volt a felállás, ha nem adtam rá plusz feszt. A feldimmelés akkor is gyorsabb volt. Mindegy, meglátom a másik áramkör hogy muzsikál összerakva.
Leszimuláltam neked, hogyan alakul a fe-le futás. Az asszimmetria oka részben abban keresendő, hogy a PWM fűrészjele, nem szimmetrikusan helyezkedik el a táp közepéhez képest. A műveleti erősítő nem Raol-to-Rail, így a kimenet le tud menni nullára (de ez sem teljesen igaz, mert azért terhelhető) de nem tudja megközelíteni a tápot. Vagy is mivel a visszacsatolásokat abból nyerjük, ne lesz szimmetrikus a féltápra a dolog.
Egyébként meg nem tudom mi is az eredeti szándék és igényed. Mert említettem, hogy ez egy "minimál stílusú" áramkör. Ha igények vannak, akkor azt a részt amivel szemben igényeket állítunk fel, ki kell dolgozni. Egyébiránt a szem sem látja lineárisnak a fényerő növekedést, még ha az integrált átlagérték (mint az ábrán) még az is lenne. A növekedést maximumig, egyébként sem érzékeljük jól (hogy hol is van a "plafon"), a csökkenésnél, meg egyértelmű hol a vég, mikor elalszik. Készítettem már olyan "modulátort", amik tényleg lineáris (valós integrátor) és olyant is ami szemre jobb változást hoz létre. Utóbbi főleg nem lineáris felfutású. De szerintem egy Led fényerejének változása messze nem olyan látványos, hogy sokkal "több törődést" érdemelne..
Én is gondoltam a szem non-linearitására, ezt RGB átúsztatásnál is tapasztaltam már, pl a sárgát nem láttam annyira sárgának ha a másik irányba ment a színek átúszása. Nem is nagyon érdekel menyire lineáris, egy nagyjából időben ugyanakkorának érzékelhető fel mint lefutást szeretnék elérni, ami a 358-al nem jött össze, persze még az is lehet, hogy valamit elkötöttem, bár átnéztem többször is. A felfutás kb 2x olyan gyors volt. A cél egy kinti világítás ami alapjáraton csak dereng és mozgásérzékelő felkapcsolja full fényre. Ennek a fel és lekapcsolásához akarom használni. És igazad van nem is akarok rajta nagyon problémázni, ha nagyon kellett volna a lineáris érzékelés akkor mikrovezérlővel oldottam volna meg. Kipróbálom a másik áramkört is és amelyik jobban közelít azzal matatok még egy kicsit ha kell.
Köszönöm a segítséget. A hozzászólás módosítva: Júl 14, 2016
Ha kétszer annyi volt az idő, akkor lehet hogy az R5-nél nem 22k van, hanem ott is 220k..
Megépült a második verzió is. Ez nagyon szuper, köszönöm. A 220k-t kicseréltem 100k potira így a dimmelési sebesség is állítható lett. Még esetleg próbálok finomítani a két 10k potit lecserélem 4.7k potira + 5.1k ellenállásra mert kb a felénél van a dimmelési határ. 2.5A-es teljes kitöltésnél a FET alig melegszik, gyakorlatilag a nyák elég hozzá. Erre esetleg ha tudsz ajánlani helyette TO220-ast azt még megköszönöm, de valószínűleg én is találok.
Hello! Örülök, hogy számodra megfelelően működik. Egy IRLZ 034 N várhatóan meg fog felelni.
Üdv!
Az aktuális probléma, hogy műszerfal világítást csináltam és még egy valamit szeretnék... Konkrétan elalvó LED-ről lenne szó. Adott egy 3V-os LED 510Ohm-os ellenállással, mivel 12V-os akkuról megy. Gyújtás LED konkrétan, na és azt szeretném hogy a motorban van egy tekercs ami szabadon van, nem kötöttem rá semmit és ki tudnám használni. A következő az elgondolás: Van egy vezérlő egység amibe belecsatlakozik az akksi 12V 4.5Ah illetve a LED ágai és itt jön be a tekercs szerepe: 12V AC-t ad le menet közben, de nekem olyanra lenne szükség hogy ha a vezérlő érzékeli, 3-5V fesz megvan akkor szakítsa meg az áramkört, hogy a LED elaludjon. Mellékelek rajzot. Valaki valami okos ötlet, hogy mit használjak? A tekercsből kitudok hozni DC-t is ha kell max egy graetz-ot közé dobok.
A figyelt tekercsre köss egy relét ami hogyha a tekercs dolgozik meghúz és lekapcsolja a ledet (töltésjelző lesz ?)
Hello! Így meg tudod oldani. (De ne kérdezd meg, miért kell bele Fet..)
Nem töltésjelző, hanem amikor megy a motor a gyújtásled a sárga kapcsoljon ki amikor leáll vagy lefullad meg megint jelezzen be, mint rendesen az autónál.
Nem kérdezem, értem én
Köszönöm szépen megpróbálom
Sziasztok!
Mindent úgy csinálok, ahogy írtatok (én ezt képzelem), de csak az elhalványulás megy. Egyenlőre az órájel nélküli verziót építgetném, de nem megy. Nagyon kezdő vagyok és jól jönne a sikerélmény. Valakinek van egy fényképe egy megépített darabról? Összesen 6 lednek kéne működnie, amit úgy képzeltem el, hogy 2x3 van sorba kötve és egy 9 voltos elem működteti őket. A leírás és a rajz nekem úgy tűnik, hogy ellentmondanak egymásnak az ellenállás bekötését illetően (Tudom, hogy én nem értem és ez iszonyatosan idegesít).....Tudnátok segíteni? Nagyon szeretném összehozni.
Hello! Azért jó lenne tudni, mit is szeretnél valójában és eddig mit hoztál össze, ennek érdekében.
(A 2x3 Led az tiszta, csak éppen ha pld. fehér a Led, akkor nem elég a feszültsége a 9V-os elemnek, a három soros Led-hez..) A hozzászólás módosítva: Okt 12, 2016
Helló!
Szóval. Van két piros, két zöld és két sárga led. Azt szeretném, ha legalább egy-egy másodperc lenne a felkapcsolódás és az elhalványodás külön-külön. Egy próbanyákra építettem fel az itt talált rajz alapján. Az elhalványodás összejött, bár még nem elég hosszú. A felkapcsolás nem sikerült, mert egyből felkapcsol.
Ez így még mindig nem érthető. A "külön-külön" alatt mit értesz? Színenként eltérő időben, vagy külön kapcsolnád a színeket és azok lassan szabályoznának fel-le a kapcsoló állása szerint, vagy hogy? Esetleg egy kis vonalas ábrán lerajzolhatnád, hogy viselkedjenek a Led-ek. És mind ezt egy 9V-os elemről? És ezek sima kis 20mA-es Led-ek, vagy sem? Számtalan kérdés merülhet fel egy elképzelés mögött..
A hozzászólás módosítva: Okt 13, 2016
Szia!
A "külön-külön" a felizzásra és az elhalványodásra vonatkozott, tehát a ledeknek egyszerre kéne felizzani majd elhalványodni. Az elhalványodásnak és a felizzásnak folyamatosan kéne ismétlődni, amelyet a végső elképzelésem szerint egy órajel vezérelne. A legtöbb példa szerint, erre egy 555-ös ic alkalmas is lenne. Egy 9 voltos elemről kéne mennie a 6 darab lednek, ezért gondoltam, hogy hármat-hármat sorba kötök, majd az így kapott két kis egységet, azaz a 3-3 ledet párhuzamba kötöm. Mindegyik 20mA-es led. Rajz helyett inkább egy linket küldök, mert az egyszerűbben szemlélteti, amit szeretnék. Ezt is megpróbáltam megépíteni. Kivettem az egyik ellenállást, mivel a 3 sorba kötött lednek a 9 volttal jól kéne működnie. Szép lassan felizzott, de utána égve maradt a három led és nem történt semmi, mellesleg nem volt túl erős a fényük. A hozzászólás módosítva: Okt 13, 2016
Hello! Igen az "alapjelet" elő lehet állítani egy 555 segítségével. Csak 9V táp esetén, a lassú fűrészjel 3 és 6V között fog "sétafikálni". Viszont számodra ezt a feszültséget kell árammá alakítani úgy hogy 3V-nál már sötétek legyenek a Led-ek, 6V-nál pedig "maximális" fénnyel világítson.
Mivel a fűrészjel nem igazán terhelhető (ha csak nem egy böszme kondit alkalmazunk mint a videón van) ezért egy elválasztó fokozat kell. A T1 a 3V-ból elvesz 0,6V-ot, és a T2-nek is kell 0,6V hogy kinyisson. Így marad kb. 1,8V, amit egy zöld Led küszöbfeszültségével csökkentünk. A T2 és T3 egy áramgenerátort alkot, ezt fogja vezetni a fűrészjel. De mivel a T2 kollektorárama bétafüggő is, így esetleg nálad az R3 ellenállás értékét ez szerint kell megválasztani. A videó kapcsolásában is az a baj, hogy működése tápfesz és Led függő. Mivel ott ahogy látom, a fűrészjel feszültségével vezérlik a Led-et. De így nem mindegy, hogy a fűrészjel feszültségei és a Led nyitófeszültsége milyen viszonyban van. Vagy is ezeknek az egyszerű kapcsolásoknak mindig ilyen hátulütői vannak. Ha valamit megváltoztatsz, "ugrott a mutatvány". Én amúgy a helyedben ezt a kapcsolást építeném meg. Mivel az áram nálad nem nagy értékű, kisebb tranyó is megfelel a kimenetre, valamint nem kell két kimenet csal egy. igaz, hogy komplikáltabbnak tűnik, de korrektebb, így több a lehetőség, és a PWM megoldás "nem foglalkozik" azzal, hogy mekkora terhelést akasztasz rá. Persze ez a Te döntésed..
Szia! WOW! Nagyon köszönöm, hogy ennyit foglalkozol a kérdéssel. Neki is állok reggel megcsinálni. Ez óriási segítség! Tényleg! Lekötelezel!
Nem akarok visszaélni a jószándékoddal, de muszáj kérdeznem. Annyi lenne még, hogy van amit nem értek a rajzon. Az az egyedül álló LED jelölés a rajzon az plusz egy LED? És az AM1 az micsoda? :/
Leírtam, hogy a plusz egy Led, a szinteltolás miatt lett alkalmazva, nem azért hogy világítson. (Mint egy kisfeszültségű zéner dióda.)
Az AM1 a szimulátor műszere, ott méri s diódák áramát, amit a grafikonon látsz. Nyilván arra nincs szükség, helyette rövidzár van a valóságban. A hozzászólás módosítva: Okt 13, 2016
|
Bejelentkezés
Hirdetés |















