Fórum témák

» Több friss téma
Fórum » Autóelektronika
 
Témaindító: sufni-tunning, idő: Ápr 19, 2008
Témakörök:
Lapozás: OK   221 / 348
(#) webinas hozzászólása Szept 29, 2016 /
 
Sziasztok!
Meg tudná mondani nekem valaki, hogy mennyi a 4 henger/4 ütemű illetve a 6 henger/4 ütemű motor főtengely egy fordulatára eső gyújtás szám?

Köszönöm előre is a segítséget!
(#) Elektro.on válasza webinas hozzászólására (») Szept 29, 2016 /
 
Szerintem 4/4 -nél 2 , 6/4-nél 3.
(#) webinas válasza Elektro.on hozzászólására (») Szept 29, 2016 /
 
Szia!

Köszönöm a segítséget!
(#) Ricsi89 válasza webinas hozzászólására (») Szept 29, 2016 /
 
Mivel két fordulat alatt tesz meg egy teljes ciklust, így a hengerek számát elosztva kettővel meg is kapod.
(#) bandita84 hozzászólása Okt 9, 2016 /
 
Sziasztok,
Szeretnék kreálni egy esőérzékelős ablaktörlőt az autómba. Nincsen benne semmilyen fedélzeti számítógép, vagy CAN, egyszerű hagyományos elektromos hálózat. Van egy olyan funkció hogy egyet töröl és visszaáll alapállapotba. Az időzítő relének ezt a bemenetét szeretném triggerelni, nem fontos a sebesség váltás, csak az intervallumok sürítése-gyérítése. Ha annyira szakad,úgyis felteszem fullra. Valószínű feláldoznám az intervallum állását a kapcsolónak, hogy ne kelljen furkálni. A szenzor amit most könnyebben be lehet szerezni, ez a fajta:

http://www.myturbodiesel.com/attachments/rls-outside-jpg.2493/

http://s1142.photobucket.com/user/klm2006/media/20140608_113934_zpsfb67e61e.jpg.html

Teszik ezt VW-be, fordba. A problémám, hogy ezek már mind adatbuszra termett eszközök, nem tudom, hogy tudnám kinyerni belőle a trigger jelet analóg módon.
A régebbi peugeotoknak analóg a szenzora, de nehezebb beszerezni, és régebbi konstrukció:

http://i.ebayimg.com/00/s/MTIwMFgxNjAw/z/1SIAAOSwymxVJABz/$_1.JPG

Nehezebb rögzíteni a szélvédőre is. Itt a rajza:

http://www.eastment.net/XanWD/mk2rainsensorcct.jpg

Minden segítséget köszönök. Hátha valakinek összejött már a dolog. Üdv, András
(#) gyumil válasza bandita84 hozzászólására (») Okt 11, 2016 /
 
Jó a kezdeményezés! Nekem tetszik!
Én PIC-kel csinálnám (CAN), vagy a hagyományosnál lemérném milyen fesz-áram értékek számítanak, és hozzáillesztenék műveleti erősítőből valami billenőkört. Egyébbként szerintem vannak direkt ablaktörlővezérlő IC-k. Csak vajon melyik katalógusból...
Esetleg kinyerni egy másik kocsi vezérlőjéből...?
(#) bandita84 válasza gyumil hozzászólására (») Okt 12, 2016 /
 
Kicsit sajnálom, hogy átrakták ide, mert szerintem megért volna egy külön témát. Én kerestem róla infót orba-szájba, de semmit nem találtam. Jelenleg azon gondolkodok, szerzek valamilyen szenzort, szétszedem, és simán teszek a fotodióda körébe ahogy mondod, egy komparátort, ennek az érzékenységét belövöm és meglátom. Vagy teszek bele simán régebbi peugeot esőérzékelőt, azon van kimenet meg minden.
(#) proli007 válasza bandita84 hozzászólására (») Okt 12, 2016 /
 
Hello! Én ugyan nem a moderátor vagyok, de vélhetően azért tették ide a témát, mert alapvetően gépjármű elektronikáról van szó.
De ha ragaszkodsz a CAN busz kommunikációjának megfejtéséhez, akkor van számtalan CAN busszal foglalkozó téma, így még mindig kérheted a kérdésed a moderátort, hogy helyezzék át oda. Mert egy erre a buszra csatlakozó eszköz miatt, felesleges új témát nyitni, amiben majd előfordulhat, hogy "három" válasz lesz csak..
(#) gyumil válasza bandita84 hozzászólására (») Okt 13, 2016 /
 
Hm..., nekem meg az a furi, hogy miért vagyunk az "audiotechnika" címszó alatt.

Jaaa, csak egyszerűbb analóggal megoldani. Különben még a buszos verzióból is ki lehet herélni a tudományt. A szenzort pedig meghagyni.
LM2901 az egy lassabb komparátor, és bírja a hideget is. Szerintem ócsóba össze lehet hozni. Amúgy kíváncsi vagyok milyen belülről, ha majd szétszeded. Úgy tudom a régebbi érzékelők úgy működnek, hogy fémlamellák vannak kis távolságban és a beszivárgó víz mennyiségétől és idejétől függ a bekapcsolás, illetve a víz vezetőképpessége dominál. Az opto-nál csak az az érdekes, hogy mivan éjszaka? , vagy van mellette led is?
Én nem szedtem még szét soha.
(#) Chipmunk1960 válasza gyumil hozzászólására (») Okt 14, 2016 / 1
 
Rain sensor, innen már nem is olyan bonyolult.
A hozzászólás módosítva: Okt 14, 2016
(#) zandriis5 hozzászólása Okt 15, 2016 /
 
Sziasztok. Fényszórómosó időrelém sajnos csak 1 másodpercre húz be minden alkalommal, ha be van kapcsolva a lámpa és magam fele húzom a szélvédőmosó bajuszkapcsolót. Ez az idő arra se elég, hogy kiemelkedjenek teljesen a lökhárítóból a mosófúvókák. Lefotóztam, úgy nézem NE 555 ic van benne és 3 kondenzátor. Egyik 47µF os, másik kettő tantál, pár pikofarádosnak tűnik. Melyik kondenzátor értékét kellene nagyobbra módosítani ahhoz, hogy 5 másodpercig meghúzzon a relé? Sajnos ha a kart nem húzom 5 másodpercig, hanem csak 2 másodpercig, akkor ennél nem folytatódik az idő 5 másodpercig, hanem abba marad. Tehát ez csak olyan, hogyha a mosókar több mint 5 másodpercig van húzva, akkor is enged a fényszórómosó relé. Jó lenne ha ki lehetne egyészíteni olyannal, ami akár 1 másodperces kar meghúzásra is folytatná 5 másodpercig a relé a meghúzást, és végezne. Ha ez nem lehetséges az se baj, a lényeg annyi, hogy 1 másodperc helyett 5 másodpercig húźon meg a relé, mert megnéztem 2 másodperc kell mire kiemelkednek a dugattyúk, eltelik egy másodperc ezután mire elkezd nyomni a mosófolyadék és további két másodperc mire teljesen lemossa a lámpákat.
(#) zandriis5 válasza (Felhasználó 13571) hozzászólására (») Okt 15, 2016 /
 
Köszönöm szépen a gyors választ, gondolom elektrokondit is rakhatok be a sárga tantál kondi helyett, és ehhez kapcsolódó kisütőellenállással sorosan egy potit, amivel beállíthatom az időt pontosabban. 1µF tól 3,3uF, 10µF stb van néhány.
(#) hg6dab hozzászólása Okt 16, 2016 /
 
Sziasztok. LT46-nak izzítás áramköre érdekel. A vezető ülés alatt van az izzítás reléje, az működik is. A vastag kábel hol van elágaztatva az egyes gyertyák felé, ill. hol van közbeiktatva toldás, bizti?
A gyertyákra már nem jut el a power.
(#) akos70 válasza hg6dab hozzászólására (») Okt 16, 2016 /
 
Szerintem a gyertyák egy összekötő lemezcsíkkal vannak összekötve, a biztosítékot meg megtalálod, ha végigköveted a vezetéket a relétől a motorig. Ilyen fekete kis lepattintós fedelű dobozkában szokott lenni , alu lemezbiztosíték.
(#) hg6dab válasza akos70 hozzászólására (») Okt 17, 2016 /
 
Ennél nincs összekötő lemez, mint a régieknél, valahol kötegben, dobozban lehet szétosztva.
Szerdán kerül boncasztalra.
(#) Lezli46 hozzászólása Okt 20, 2016 /
 
Helló Kedves Forumtársak!

Erről volna szó .VW Poló 9N, 1.4i, 2003 , olajnyomásjelző villog és beep hang.,olaj uj, olajszürő szintén uj,olajszint korrekt, mindkét olajgomba kicserélve, motorkompresszió jó, mechanikus manóméterrel olajnyomás jó, kombimüszerbe(17) hibakód nincs...

Minden ötletet, segitséget köszönök!
(#) zolika60 válasza Lezli46 hozzászólására (») Okt 20, 2016 /
 
Ha ez is olyan, mint a régebbi vw csoportos autók, akkor a műszer egységben van a hiba.
(#) Lezli46 hozzászólása Okt 21, 2016 /
 
Jó kérdés...,mert az előző "sorozatu" Polonál biztos stimmel amit irtál., sőt van nekem egy ehhez a Polóhoz német javitási könyvem ,ahol az is levan irva , hogyan lehet egyszerüen kiprobálni pl a müszerfalban lévő olajnyomás kiértékelő elektronikát is.., ami ennél a régebbi tipusu Polónál külön cserélhető panel , kb 60-80 Euróért kapható..,német forumok szakértői szerint kombimüszer csere a megoldás..,VW tipushiba megjegyzéssel...,benne van viszont az immoelektronika integrálva ...

Sajnos közelmultban volt egy climatronic javitás (két állitó motor cserével) kb 100.000 ért .,ami szintén tipushibaként jelöltek...ugy hogy csak ha 100% a hibabehatárolás akkor gondolkodnék rajta..,
(#) zolika60 válasza Lezli46 hozzászólására (») Okt 21, 2016 /
 
Ez nem egy új típushiba. Már a nyolcvanas évek végétől jellemző. Nem tudom miért nem javították ki. A leírás szerint teszteld. Aztán meglátod mi van. Szerintem Haudek megjavítja.
A hozzászólás módosítva: Okt 21, 2016
(#) Lezli46 hozzászólása Okt 21, 2016 /
 
Köszi..,átgondolnom és a Póló 6 N jav.könyvemben leírt teszteket megcsinálom...,jó ötlet ez a cég, már csak azért is mert valahogy nem tudtam elszakadni az ajánlott kombimüszer cserétől...,
(#) akos70 válasza Lezli46 hozzászólására (») Okt 21, 2016 /
 
Tényleg tipushiba, Polótól a Transporterig. A régebbieknél ki szoktam dobni belőle az elektronikát, és egy gombával, hagyományos módon bekötöm a visszajelzőt.
(#) bancsi15 hozzászólása Okt 30, 2016 /
 
Sziasztok!

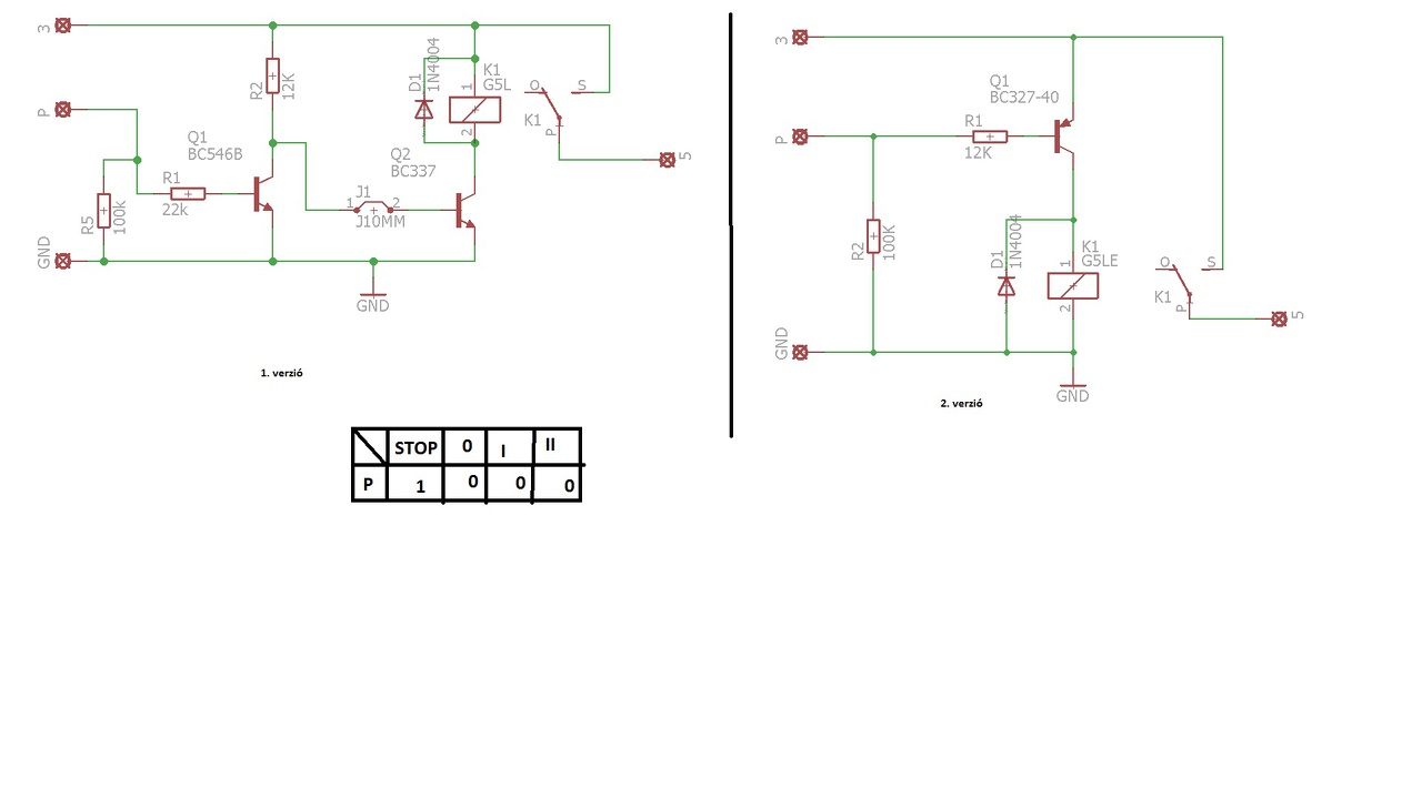
Szeretném egy 120-as Skodán megcsinálni azt, hogy ha leállítottam a kocsit, akkor az esetlegesen bekapcsolva felejtett lámpákat lekapcsolja magától.
Az elképzelés az, hogy a világításkapcsoló azon szálára (3-as kapocs) ami a bajuszkapcsolóhoz megy (5-ös kapocs) teszek egy elektronikát, ami a gyújtáskapcsoló parkolófény kimenetét figyeli (P). Ez olyan, hogy csak STOP állásban van rajta +12V. Ekkor lehet kivenni a kulcsot. A többi állásban nincs rajta feszültség (0 - köztes, I - gyújtás, II - önindító).
Egy kis rajzon mellékeltem a kapcsolási rajzot és egy másikon a két verziót, amit elképzeltem.
Azért nem csak simán kötök a parkolófény kimenetre egy váltórelét, mert akkor a kulcsot kivéve állandóan menne a relé tekercse és nem akarok ekkora nyugalmi áramot.
Szerintetek melyik változat lenne a jobb?
Köszi szépen a segítséget
(#) VIM válasza bancsi15 hozzászólására (») Okt 30, 2016 /
 
Szia! Nem kellene ennyire túlbonyolítani ezt a dolgot, mert egyszerűbb megoldás is létezik. A leírással közölt kapcsolási rajzon lévő megoldásnál annyi fogyasztót vonsz be az ellenőrzés alá amennyit csak akarsz a diódás leválasztással. A rajz csak a világításokat (tompított, fényszóró, ködlámpák) említi éppen mert az említett típusban a többi fogyasztó ami számításba jöhet, már hangot is ad (ablaktörlő, fűtőventillátor).
(#) zandriis5 hozzászólása Okt 30, 2016 /
 
Sziasztok. JVC KD X50BT fejegység távirányítója infra ledje vélhetően zárlatot kapott, azóta nem csinál semmit. Kamerával nézve sem 'világít' az IR. Infra led tranzisztora lehet az X1 el jelölt kék színű 3 lábú elektronika? Nem látok rajt semmi számot, mivel lehetne helyettesíteni ezt vajon? Köszönöm a válaszokat előre is.
(#) BarnaPili válasza zandriis5 hozzászólására (») Okt 30, 2016 /
 
Szia!
A kék háromlábú egy rezonátor. Nincs rajta semmi szám? Az utalna a frekvenciájára.
A LED jól van benne? A lábak forrasztása elég csúnya.
István
A hozzászólás módosítva: Okt 30, 2016
(#) Tomi20 válasza zandriis5 hozzászólására (») Okt 30, 2016 /
 
Szia
Az egy rezonátor, az adja ki a processzornak a frekvenciát. Más alkatrész nincs a panelon? A led kiforrasztva magában sem világít?
(#) zandriis5 válasza Tomi20 hozzászólására (») Okt 30, 2016 /
 
X jelölés alatt jól sejtettem nem ez lesz a tranzisztora a lednek, ettől tartottam. A panel másik oldalán csak egy soklábú ic van emlékeim szerint, de az sajnos be van ragasztva, mert kábelek vannak ráforrasztva az smd ic re, ez egy multikormány gombsor alatt van, az IR van átvezetve a kormányátvezető ''órarugón'' amin a légzsák is. (Jobb lenne teljes értékű multikormány, de nem volt adapter ami jack dugóval lenne összekötve a fejegységgel, és pár kábellel a multikormány gomboktól /ellenállás alapon menne-ahogy gyárilag a Grande Puntoban/) Valami a kormányátvezetőnél volt, összeérhetett a két 'lába'az IR-nek. Pedig már bizakodtam kicserélhető a tarnyó, találtam is egy régi hifi távirányítóban Köszi a gyors választ. IR kiszedve 3V gombellemmel ragyogóan világít.
(#) Ricsi89 válasza bancsi15 hozzászólására (») Okt 30, 2016 /
 
Miért akarod, hogy lekapcsolja? Bekapcsolva felejtett lámpa miatt? Arra elég lehet egy zümmer is, meg pár apróság, ami jelez ha felkapcsol világításnál és kikapcsolt gyújtásnál kinyitod az ajtót.
(#) Tomi20 válasza zandriis5 hozzászólására (») Okt 30, 2016 /
 
Ez a panel el is van törve... Az ott található To92 tokozású alkatrész rendeben van? A panelt visszanézve a vezetősávok az IR LED-től hova vezetnek?
(#) Tomi20 válasza bancsi15 hozzászólására (») Okt 30, 2016 /
 
Szia
A válaszom igen egyszerű, gyújtásra kötsz egy relét, és ezzel szakítod meg a világítást.
Következő: »»   221 / 348
Bejelentkezés

Belépés

Hirdetés
XDT.hu
Az oldalon sütiket használunk a helyes működéshez. Bővebb információt az adatvédelmi szabályzatban olvashatsz. Megértettem