Fórum témák

» Több friss téma
Fórum » Erősítő mindig és mindig
Mielőtt kérdezel, a következő két dolgot ellenőrizd! I. A helyes tápfeszültségek megléte. II. A kimeneten van-e egyenfeszültség. Élesztés.
Lapozás: OK   1915 / 2574
(#) latyakosa válasza MikulaSan hozzászólására (») Nov 3, 2016 / 1
 
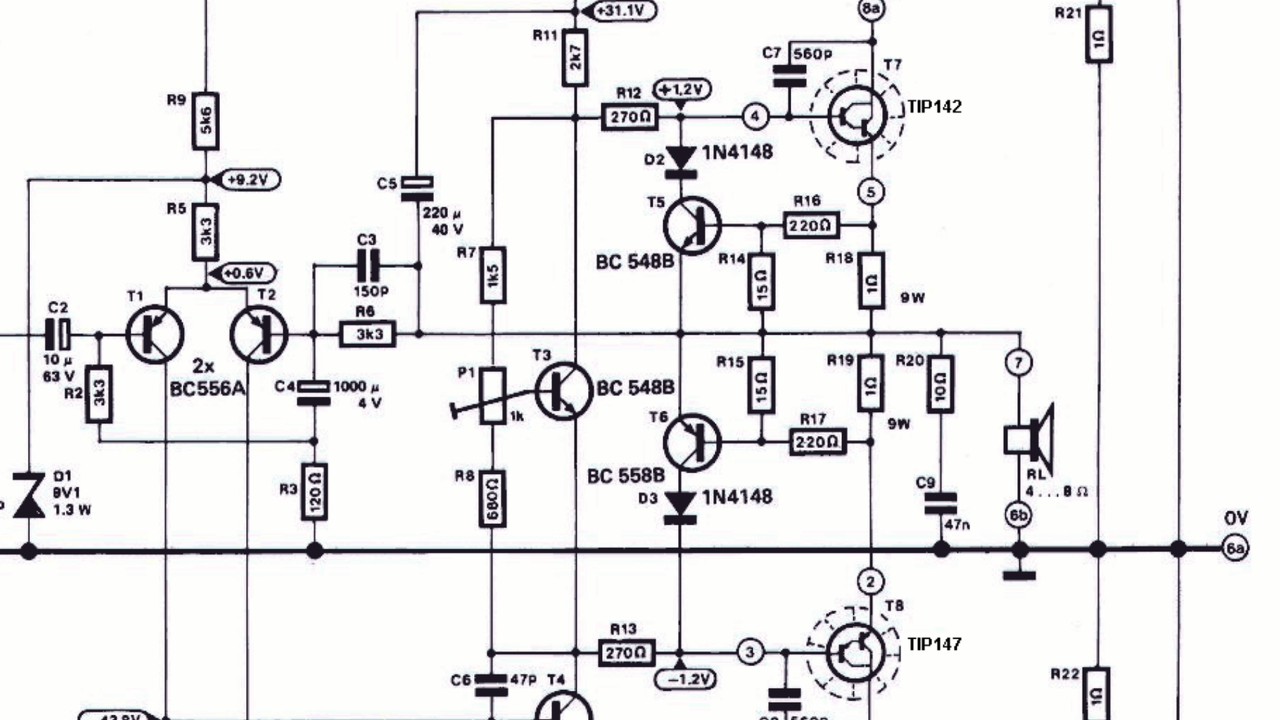
Hangsugárzó megfőzéséhez tökéletes , röviden nem. Ha A osztályba gondolkozol ilyesmi lehetne az értelmes minimum kapcsolás Bővebben: Link
A hozzászólás módosítva: Nov 4, 2016
(#) latyakosa válasza vipera1997 hozzászólására (») Nov 3, 2016 /
 
A trafó a felső csatorna bemenetéhez van közelebb egy kicsit a kelleténél, illetve a szimmetrikus elrendezés kicsit sérül. A táp panelből készítenék kettőt amivel el lehetne a végfok paneleket jobban választani a trafó mágneses mezejétől, ezeket a táp paneleket a trafó két oldalán függőlegesen szerelni.
A kimeneti leválasztó kondenzátoros panelt a hátlapra száműzném.
A hozzászólás módosítva: Nov 3, 2016
(#) vipera1997 válasza latyakosa hozzászólására (») Nov 3, 2016 /
 
Hátlapra függőlegesen gondoltad befelé?
Az egyszeres táplálás miatt szerintem elég ez az egy táppanel is, kapacitásilag biztosan elég lesz (33000uF) a bemenet és a trafó közelségétől félek egy kicsit, remélem nem lesz gond belőle.
(#) Beringer 600 válasza latyakosa hozzászólására (») Nov 3, 2016 /
 
Elvileg így alkot egy 260w os hidalt végfokotBővebben: Link
(#) Ge Lee válasza kovacsj76 hozzászólására (») Nov 3, 2016 /
 
Néhány oldallal visszább mutattam egy nagyon jó kis rajzot a tranyóidhoz, semmit nem reagáltál rá... Keresgélj tovább.
(#) latyakosa válasza vipera1997 hozzászólására (») Nov 3, 2016 /
 
Igen a hátlapra befelé. A trafó előre csúszik az előlapig.
A táppanelből elég egy persze, nem azért gondoltam kettőt mert egy kevés. Hanem az árnyékoló leválasztó funkció, illetve a szimmetrikusság jobban teljesül. pl így Bővebben: Link
A hozzászólás módosítva: Nov 4, 2016
(#) MikulaSan válasza latyakosa hozzászólására (») Nov 3, 2016 /
 
Nekem egy egyszerű erősítő a célom 1-1 tranzival per oldal lehetőleg a meglévő cuccaimbol. Persze nem tudhatjátok mim van és mim nincs ill. célom hogy jobban megismerjem a tranzis erősítők miértek-hogyanját.

lista.txt
    
(#) vipera1997 válasza latyakosa hozzászólására (») Nov 3, 2016 / 1
 
Értem már hogy gondoltad.Igazad lehet, maximum a trafót tudom leárnyékolni hogy ne zavarjon majd. Legközelebb ha ilyet építek majd így csinálom ezt lefúrkáltam már, így nem akarom megbontani egyenlőre.
(#) latyakosa válasza MikulaSan hozzászólására (») Nov 3, 2016 / 1
 
Ezt olvastad már ? Érted is ?
(#) krisz69 válasza vipera1997 hozzászólására (») Nov 3, 2016 /
 
Teszel egy lemezt.oda. Ne szórjon rá.
(#) MikulaSan válasza latyakosa hozzászólására (») Nov 3, 2016 /
 
Köszi a linket ! Máris megnézem ez megvan e.
(#) latyakosa válasza MikulaSan hozzászólására (») Nov 3, 2016 /
 
illetve még ezt is tudom javasolni: Bővebben: Link


Használd a "LINK" gombot!
Üdv: Moderátor
A hozzászólás módosítva: Nov 4, 2016
(#) latyakosa válasza Beringer 600 hozzászólására (») Nov 3, 2016 /
 
Egy fázisfordító illetve meghajtó fokozat mintha hiányozna a képről.
(#) kovacsj76 válasza Ge Lee hozzászólására (») Nov 4, 2016 /
 
A kapcsolás jó amit ajánlottál,csak nem szeretem (Io) beállítást nálam mindig megsült a végfok
Már kaptam egyet, ami jó lehet már csak a mélynek kell majd egy jó kapcsolás
Majd jövőre állok neki az építéshez, csak próbálok minél több kapcsolást ami éppen kedvező
Egyébként új tranzisztorokkal dolgozok,az a baj hogy a piacon nem lehet kapni 2.1 erősítőt
Csak mini be, meg sokszor ráírják hogy, 50 vagy 100wattos valójában meg 1 vagy max 2wattos és elég borsos áron.
(#) steelbird válasza CHZ hozzászólására (») Nov 4, 2016 /
 
Én a Szamóca által linkelt erősítőre írtam. Ha nem érintkezik a trimmer csúszkája, egymásra nyit a két végtranyó. A rövidzárvédelme fogja megfogni maximum áramon.
(#) Ge Lee válasza kovacsj76 hozzászólására (») Nov 4, 2016 /
 
Ez semmivel sem jobb (sőt rosszabb) meg bonyolultabb is mint amit ajánlottam. Ráadásul a 3db diódás szinteltolás sem lesz jó, ennél is ugyanúgy tranyóval és potival kell beállítani a nyugalmi áramot. Amitől természetesen nem sülhet meg egy végfok, csak ugye úgy kell méretezni azt a kört, hogy a trimmer végállásában se tudjon túl nagy áram folyni.
(#) tothbela válasza kovacsj76 hozzászólására (») Nov 4, 2016 / 1
 
Az, hogy nem találsz hozzá rajzot, ne tartson vissza. Annyi féle kapcsolás létezik, hogy egy élet is kevés átbogarászni az összeset. Kezdetnek a trafók közül keress olyat, aminek van terhelhető 24-30V körüli szekunder tekercse, és tud legalább 80-100 VA-t. Lehet akár két darab egyforma 12V-os 40-50VA körüli is. Legjobb lenne egy 2X15V (18) 2-3 A terhelhetőségű traffancs. Ha már sikerült kiválasztani a trafót (trafókat), segítek keresni rajzot. A tápegység a lelke az egésznek, ezért ha van időd le is fotózhatod a traffancsokat, a szekunderen mért feszültségeket pedig odaírhatod mellé. Így könnyebben kiválaszthatjuk a negfelelőt.

Ezekből a darlingtonokból lehet épteni jó, meg kevésbé jó erősítőt is. A minőség arányos a befektetett munkával (nem mindig), meg a beleölt tőkével (ez sem mindig így van).

Ha a hangsugárzókról több infót közölsz, akár fotó formájában is, meg lehet határozni, milyen minőségi szint is a kitűzött cél. Elkerülendő az "ágyúval verébre".
(#) CHZ válasza steelbird hozzászólására (») Nov 4, 2016 /
 
Elnézésed kérem, én a közvetlen előtte lévő rajzot láttam, amit szintén Szamóca csatolt.
Figyelmetlen voltam, TINA- val készült rajzra reagáltam.
(#) Beringer 600 válasza latyakosa hozzászólására (») Nov 4, 2016 / 1
 
A nagyobbik modulról van át víve a meg hajtás a kisebbik modulra,de hogy ez hogy volt hídba kötve,az még rejtély.
Ha a hangszóró egyik szál a testen van,úgy mindkét modulból jön ki hang rendesen,de ha a két kimenet közzé kötöm,akkor úgy már csak valami halk hang jön ki.
Nem láttam még ilyen modulokat,nem tudom hídba össze kötni még.
(#) Beringer 600 válasza latyakosa hozzászólására (») Nov 4, 2016 /
 
Szerintem párhuzamba volt kötve.
Nem emlékszem pontosan,de mintha valamelyik Castone-ba láttam volna,de javíts ki ha nem így van
(#) Beringer 600 válasza latyakosa hozzászólására (») Nov 4, 2016 /
 
Bővebben: Link
Elképzelhető hogy ilyen felépítésbe dolgozott?
(#) pucuka válasza MikulaSan hozzászólására (») Nov 4, 2016 / 1
 
A hangszórón (több okból is) nem folyhat egyenáram! Valamilyen leválasztás szükséges, kondenzátor, vagy (légréses) trafó.
A hozzászólás módosítva: Nov 4, 2016
(#) MikulaSan válasza pucuka hozzászólására (») Nov 4, 2016 /
 
Köszi a válaszod!
(#) tothbela válasza Beringer 600 hozzászólására (») Nov 5, 2016 / 1
 
Hidalásnál az egyik végfoknak ellenfázisban kell mennie. Azonos fázisú meghajtásnál csak a két végfok közötti pici eltérés fog hallatszani. Ha a kimenetről van visszahozva a jel a másik modulhoz, akkor nem invertáló erősítőnén ugyan ez a helyzet.
(#) kovacsj76 válasza tothbela hozzászólására (») Nov 5, 2016 /
 
Igy néznek ki a hangfalak
Három utas 32centis a mély a középső az a sub, saját gyártmány,még nem döntöttem el hogy
kárpitozom vagy festem, ha jól tudom Videoton gyártmány az Kb biztonságosan max 50w-8omon,a sub az olyan 200w körüli 10om, holnap a trafóimat is lefényképezem,abból több is van amire biztos emlékszem hogy van egy olyan is ami 12v és 500volt/amperes toroid
Majd egyszer ha lesz időm ,veszek hozzá egy kocsiba való erősítőt, vagy egy inverter lesz belőle de még van 2x22v/180volt amperes, 2x25v/200,2x25v/100,2x30/350, és 2x37/400,
És majdnem mindegyikhez van még 2x12v leágazás mert mindegyiket egy erősítőből termeltem ki.
Sajnos nem engedi feltölteni a képet mert majdnem 6megabájtos és max 2 ig enged
És 23megapixeles a telóm.
A hozzászólás módosítva: Nov 5, 2016
(#) voodoo válasza kovacsj76 hozzászólására (») Nov 5, 2016 / 2
 
Vedd lejjebb a telefonnak a fotóbeállítások menüjében a felbontást. Így nem kell utólag faragni meg konvertálgatni rajta.
(#) tothbela válasza kovacsj76 hozzászólására (») Nov 5, 2016 / 1
 
Ezek tényleg hangfalak. Szépek. Megérdemlik a rendes meghajtást. Ha feltettél volna valami neylondobozos kínai szatelitet, ahoz elég lett volna egy ua 741 megboostolva két TIP tranyóval. De ez megérdemel egy rendes erősítőt. A 2X22V/180VA az jó is lesz. Ebből lehet legkisebb teljesítményű erősítőt kihozni. Ez 2X 40/50W/8ohm körüli front jön ki. Viszont a szubot hidalva már bőven 100W felett lenne, így egy 3x40W megfelelő enne. Ha a 2X25-ös trafót használod, akkor 3X 60W a kivehető zenei teljesítmény 8 ohmon. Ekkor nem kell csak 3 végfok, meg persze a hangváltó. Keresem a megfelelő nyáktervet.
(#) kovacsj76 válasza tothbela hozzászólására (») Nov 6, 2016 /
 
Valójában igy néz ki, a mélyet azt még, nem döntöttem el hogy festem ,vagy kárpitozom
de a mély az olyan 200w/10om, a háromutasok azok olyan 60w/8om max zenei,32centis a mély.
A hozzászólás módosítva: Nov 6, 2016
(#) steelbird válasza (Felhasználó 13571) hozzászólására (») Nov 6, 2016 / 1
 
Pontosan. Minden Windowsban ott van, nem kell hozzá külön program. Linuxra meg Gimp.
(#) krisz69 válasza (Felhasználó 13571) hozzászólására (») Nov 6, 2016 1 / 1
 
Elég nagy probléma szerintem hogy át kell méretez egy fótot .Föleg azért ,mert.Egyre több felhasználó okos telefonnal csinál fényképet és onnan is ír ,oszt a fórumon,,,,vagyis csak osztana mert nem tud.... Ez a 2MB elég kevéske. Szerintem.
A hozzászólás módosítva: Nov 6, 2016
Következő: »»   1915 / 2574
Bejelentkezés

Belépés

Hirdetés
XDT.hu
Az oldalon sütiket használunk a helyes működéshez. Bővebb információt az adatvédelmi szabályzatban olvashatsz. Megértettem