Fórum témák
» Több friss téma |
Ha a kötések stabilak, és helyesek, akkor a szerelés "régisége" miatt látsz veszélyt a fotókon lévő szerelésekben? Mert a régi kábelben éppen úgy folyhat áram, és a régi szigetelés éppen úgy lehet jó ma is.
ABB, Eaton, Schneider.
Sziasztok, remélem jó topikba írok.
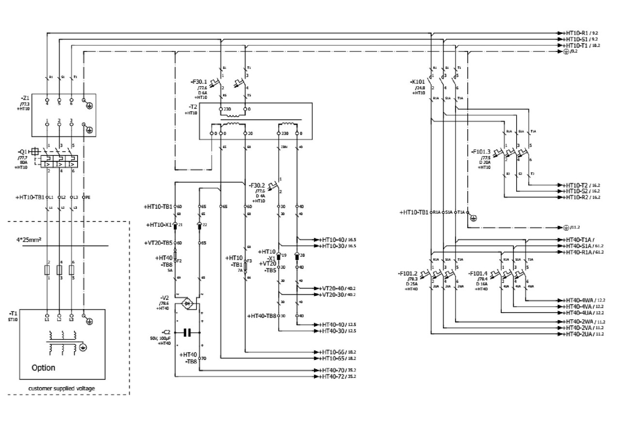
Kérdésem a következő lenne: Most telepítenek a cégünknél faipari cnc marógépeket. Indramat gyártmányú servo drive-ok mozgatják a tengelyeket. Az összes szervo motor és az azokat mozgató hajtások védőföldeltek. Viszont a gép betáp része egy 3x400V / 3X200V leválasztó transzformátorral kezdődik. Tehát nincs galvanikus kapcsolat a hálózattal. (IT rendszer?) Mi értelme van akkor a sok földelésnek, ha a teljes gép elvileg földfüggetlen?
Biztos, hogy a betápon az leválasztó trafó?
Nem csak feszültség illesztő trafó? Honnan van a gép, új, távolkeleti? A környezetemben is van több Indramatos szervóval működő gép. Ezek német gyártmányúak, 400V-os betáplálású és főáramkörű. Ezek szokásosan vannak földelve illetve árnyékoltak.
Segítettem bekötni, és egyértelműen a rá nyomtatott rajz alapján is, és ugyan csak multiméterrel mértem, de nem autotrafó.
Nem új, kb 10 éves már. Talán koreai gép lehet, de nem vagyok benne biztos. A gépben a fűrészpor elszívás rendszere is erről a trafóról megy, 200v-os aszinkron motorokkal. A hozzászólás módosítva: Nov 4, 2016
Hasonlóan működtetett szintén trafós betápláláso gépet a jövő hét elején tudok megtekinteni, akkor tudom megválaszolni, hogy az hogyan is van megoldva trafóilag. Az nem szervós , csak frekiváltós, PLC-s néhány éves gép.
Kíváncsi lennék rá, köszönöm.
Üdv! Nálunk hasonló korú svájci gyártmányú gépek vannak(alulemezt vágunk vele), ugyanilyen megoldással. 200V-ról mennek a szervo motorok, ugyanígy háromfázisú leválasztó trafóról. Ez is földelve van, bár a mágnesszelepek 24V-ja, a számítógép és a monitor a bemenő 230V-ról mennek kapcsolóüzemi tápokról. ( az újban (2 éves) már nincs trafó, a betápról mennek a szervók )
És mi a szerepe a földelésnek egy leválasztó trafó után? (Amikor az elvileg földfüggetlen)
A szerepe a 3x200V biztosítása.(Japán/USA 3 fázis az 3x200V)
Tehát a szerepe nem a leválasztás, hanem az EU/USA kompatibilitás létrehozása.
Az IT az egy hálózattípus, nem gépre vonatkozik. A trafó szekunder oldalán is valami (csillagpont) le van földelve, nem?
Minden fém berendezést földelni kell, pl. még egy szerelőakna szegélyét is, abban még földfüggetlen 200v-sincs, miért lenne ez kivétel....
Szia hthomas!
Közben beugrott, hogy ennek a gépnek a rajza nálam van elektronikus formában. Tehát mutatni tudom már is. A rajból nem derül ki egyértelműen a trafo kapcsolási módja. Bekötéskor nem mértem a két oldali egymás közti szigetelését, kapcsolatát.
Nem csak elvileg földfüggetlen, gyakorlatilag is az (erről majd a végén)! Már persze ha a berendezésben tényleg a leválasztás az ok.
Mutatok egy érdekes példát. A mellékelt rajzon egy kórházi műtő egyszerűsített bekötési rajza van. Ez a hálózat IT, de a műtőben lévő berendezések mégis össze vannak kötve (EPH), majd le is vannak földelve. Ehhez a földhöz képest méri egy műszer (rajta van a rajzon) a trafó és a teljes IT hálózat izolációs ellenállását, és ha az egy bizonyos érték alá csökken jelzést ad. Nem lekapcsol, mert akkor a hirtelen áramkimaradás miatt meghalhat az éppen műtött ember! Hogy miért is van leföldelve egy elvileg leválasztott rendszer? Ilyen helyeken (ahol kialakítanak IT hálózatot) nagyon szigorú elvárások vannak a hálózattal szemben, ezért többszörösen is levédik! Amúgy az IT hálózat nem földfüggetlen, a leválasztótrafó csillagpontja elméletileg egy nagy impedanciájú alkatrészen keresztül van leföldelve, ez gyakran egy szikraközös (esetleg varisztoros) túlfeszültség levezető. A hozzászólás módosítva: Nov 4, 2016
Nem a régiség az ok. Saját tapasztalatból mondom, hogy a régi kábelekben, drótokban sokkal több anyag volt, mint a maiakban (ugyan úgy tűréssel dolgoztak a gyárak, csak pozitív irányban tértek el a ráírt értéktől). Ugyanúgy a kapcsolókra, konnektorokra (összes szerelvényre) is ez vonatkozik.
Ami itt veszélyt okoz az a szerelés milyensége. A képeken szereplő kötések sem nem stabilak, sem nem helyesek. A búzaporral feltelt konnektor verte ki nálam a legjobban a biztosítékot. Az egyik kábelről amikor megfogtam jó 30cm hosszan lemállott a szigetelés azonnal! A most feltöltött 002 képen a konnektor teljesen el van olvadva, mert nagyapám egy 2,7kW-os fűtőtestem működtetett róla több mint két héten keresztül! Az idejövő vezeték amúgy 1,5mm2-es alumínium, és abból a táblából van lekötve ami a 001-es képen szerepel. Ez a tábla 2,5mm2-es Cu dróttal van bekötve, egészen a régebbi hozzászólásomban lévő elosztódobozik, ahova 1mm2-es szövet szigetelt Cu drót megy! Ez itt a hiba, nem az öreg szerelés. A mi házunk szerelése is lassan már 25 éves, most a télen fogjuk átalakítani a régi TN-C hálózatot TN-C-S-re, felújítjuk a lakáselosztót, ÁVK-kat szerelünk fel, talán túlfeszültség védőt is. A régi szerelések legnagyobb gondja, hogy 50 év alatt senki nem tartja általában őket karban, és ilyen sok év alatt biztos hogy mindenféle szakbarbár is belenyúlt már a hálózatba. Idézet: Ez biztos? Csak mert kettős szigetelésűt tilos, mindegy, hogy milyen anyagból van a kabátja. „Minden fém berendezést földelni kell”
Szőrszálhasogatás
, természetesen igazad van a kettős szigetelésűt tilos, bár a szerelőakna keretnél maradva, azt azért kell földelni, mert pl, ha a steklámpa kábele sérült és hozzáér a kerethez, földelés nélkül az egész keret rázna, na most ha én egy sérült hosszabbítót keresztül húzok az ősi fémházas diavetítőn, ami kettős szigetelésű akkor az is rázni fog az egész, lehet biztonságosabb lenne leföldelni. Szóval a földelésnek nem az üzemszerű működéskor lesz szerepe, hanem ha rendellenesség van és a kettős szigetelésűek általában műanyag házasak manapság... Idézet: Szeretem az ilyen életszerű helyzeteket. „ha én egy sérült hosszabbítót keresztül húzok az ősi fémházas diavetítőn”
Ezt nem tudom pontosan, de hétfőn megnézem
Köszönöm mindenkinek a hozzászólásokat, már kezdem kapisgálni a dolgot
Valójában a ma használt kapcsolóüzemű tápok egy része is "IT hálózat" ami a szekunder oldalukat illeti. Hiszen a bejövő 230V AC-ből valamekkora DC feszültséget állítanak elő galvanikus leválasztással. A mellékletben van egy (pl. régebbi (90-es évek) képcsöves tévékben) használt galvanikus leválasztású táp, viszont a nagy impedanciájú áramkörön keresztül megvalósított szekunder oldali földelés ebben is megvan egy párhuzamos RC kör képében (pirossal bekarikázva, a kondenzátor több kV feszültségű).
Gondoltam, hogy ez lesz a hiba, nem pedig a régiség ténye.
Meg tudnád indokolni az említett RC-tag érintésvédelmi szerepét, működését?
Ennek nincs érintésvédelmi jelentőség, kizárólag egy nagyfrekvenciás "földelést" nyújt a zavarsugárzás csökkentése érdekében.
A hozzászólás módosítva: Nov 5, 2016
Csak így lelőtted a poént, kíváncsi lettem volna, mit szól erre az eredeti elkövető.
Persze, mert különbséget kell tenni érintésvédelmi földelés és zavarvédelmi földelés között. Vagy van villámvédelmi, vagy egyéb technológiai földelés is (korrózióvédelem stb.). Így tehát nem helytálló a hozzászólásban az IT-hálózatra való hivatkozás semmiféle viszonylatban. Magyarul: nagyon semmi köze a kettőnek egymáshoz. IT-rendszernél, amikor impedancián keresztüli földelésről beszélnek, az nem is a fogyasztóról szól, hanem az áramforrásnál, illetve szolgáltatói oldalon a csillagpontot ellenálláson keresztül földelik, ahol az ellenállás úgy van méretezve, hogy fogyasztói testzárlat esetén megfelelő zárlati áram jöjjön létre, amit a zárlatérzékelő berendezés detektálni tud. Készülékeknél pedig vannak még azonos kategórián belül is (pl. TV vagy erősítő) kettős szigetelésű, vagy védőföldelt hálózati csatlakozású készülékek egyaránt. Újabb keresztkérdés lehetne, hogy mindkettőnek van érinthető fémrésze (antenna, RCA-csatlakozó stb.) mégis kétféle érintésvédelem? Mitől függ ez, mikor, melyiket kell alkalmazni? De nem szeretnék offolni, hosszan tudnék erről is írni. Az említett RC-tag egyébként, ami a primeroldali közös viszonyítási pontot köti össze a szekunder GND-vel, a kettős szigetelésű készülékek sajátja. Kis teljesítményű dugasztápoknál el is maradhat, ahol a zavartermelés is minimális.
Szívesen venném a leírásodat. Például ebben a témában, föltéve, ha szeretnél egyáltalán rám szánni ennyi időt. Bevallom, amit leírtam, csak saját fejem után írtam (most!), mert azok a könyvek, amiket eddig olvastam a témában nem térnek ki az IT hálózatokra, mert elég ritkák (hirtelen amiről tudok: műtő, bánya), általában csak megemlítik, hogy ilyen is van.
![]() Tudom, hogy mást jelent az érintésvédelmi védőföldelés és mást a RF földelés. Leendő rádióamatőrkén foglalkoztat a téma. Akár még egy linknek is örülnék. "Elkövető"- ez egy kicsit rosszul esett, mintha bűnöző lennék azért, mert valamit rosszul feltételeztem. Mert ezen a tévedésen szerintem nem múlik emberélet.
Hát nem egészen. Ennek az RC tagnak igenis éritésvédelmi szerepe van. Ui. a trafó szigetelt szekundere a szórt kapacitásokon keresztül fel tud töltődni egész magas potenciálra, és ilyenkor szokott megcsípni, ha a kettős szigetelésű eszköz bármely pontjához érsz. Azért csak csípni, mert nagy impedancián keresztül töltődik, és az így keletkező statikus töltés sül ki az érintésen keresztül. Igen hasonló eset az antisztatikus asztal, az antisztatikus eszközök hálózati védőföldelésre kötése nagy ellenálláson keresztül. Ha csak egyszerűen galvanikusan rákötnéd, áramütés veszélyének lennél kitéve.
A párhuzamos kondenzátor pedig a lehetséges földhurkot szünteti meg, így annak van "zavarszűrő" szerepe. A hozzászólás módosítva: Nov 5, 2016
Ezek szerint nem feltételeztem ezt annyira rosszul. Teljesen logikus.
Ne essünk fogalomzavarba: "Az érintésvédelem üzemszerűen feszültség alatt nem álló, de meghibásodás esetén feszültség alá kerülő vezető részek érintéséből származó balesetek elkerülésére szolgáló műszaki intézkedések összessége."
Tehát a zavarfeszültség (vagy nevezzük potenciálnövekedésnek vagy szórt kapacitásnak), az nem érintésvédelmi probléma.
Természetesen az ilyen dogma szerű villanyász definíciónak nem tesz eleget, de mégis a probléma a megérintésnél van. (ahogy a trolinál is)
Az is igaz viszont, hogy a leválasztó trafó meghibásodásánál (átütésénél) mit sem ér, de nem is arra való. Azért annyiban villanyász probléma (csak a hétköznapokban kevesen találkoznak vele) hogy nagy híradástechnikai rendszereknél a védőföld, villámvédelmi föld, és a híradástechnikai földek a földelő hálózat közös pontjától eltérő helyen is összekötve, az így kialakuló földhurok(kok) kialakulása igen nagy probléma, pl. egy nagyteljesítményű gerincadó esetén. De gond a nem átgondolt otthoni berendezések esetén is, pl. számítógép, TV, házimozi erősítő összekötésénél is. |
Bejelentkezés
Hirdetés |






, természetesen igazad van a kettős szigetelésűt tilos, bár a szerelőakna keretnél maradva, azt azért kell földelni, mert pl, ha a steklámpa kábele sérült és hozzáér a kerethez, földelés nélkül az egész keret rázna, na most ha én egy sérült hosszabbítót keresztül húzok az ősi fémházas diavetítőn, ami kettős szigetelésű akkor az is rázni fog az egész, lehet biztonságosabb lenne leföldelni. Szóval a földelésnek nem az üzemszerű működéskor lesz szerepe, hanem ha rendellenesség van és a kettős szigetelésűek általában műanyag házasak manapság...


Mert ezen a tévedésen szerintem nem múlik emberélet. 