Fórum témák
» Több friss téma |
- Ez a felület kizárólag, az elektronikában kezdők kérdéseinek van fenntartva és nem elfelejtve, hogy hobbielektronika a fórumunk!
- Ami tehát azt jelenti, hogy a nagymama bevásárlását nem itt beszéljük meg, ill. ez nem üzenőfal! - Kerülendő az olyan kérdés, amit egy másik meglévő (több mint 17000 van), témában kellene kitárgyalni! - És végül büntetés terhe mellett kerülendő az MSN és egyéb szleng, a magyar helyesírás mellőzése, beleértve a mondateleji nagybetűket is!
Sziasztok!
Megépítettem ezt a termosztátot, hőmérőt. Annyi gondom lenne vele, hogy a digitek villognak működés közben,/gondolom amikor frissít a program/ amúgy tökéletesen működik! Ez mitől lehet? Valami megoldás? Innen:Bővebben: Link Előre is köszönöm a segítséget!
CSak a program átírásával lehet orvosolni a hibát, egyértelműen azért villog.
Köszi!
Akkor marad így ahhoz sajna nem értek!
Sziasztok!
Elég új vagyok még a témában és a fórumon is, ezért írok ide. Szeretnék egy ilyet csinálni. Az egyik kérdésem az lenne, hogy muszáj minden ledhez külön transzformátor? Láttam más videókban, hogy csak sorban vannak a ledek egymás mellett, de azt nem tudom hogyan volt megoldva, mert burkolatban volt. Itt van egy lista a hozzávalókról, a kivitelezés nincs leírva, de ahogy látom nem is túl bonyolult. Link: http://www.diyphotography.net/building-a-crazy-1000w-led-flashlight Én ezt úgy szeretném megcsinálni, hogy hálózati áramról menjen (230V). Munkaterületre kéne, mert mostanában hamar sötétedik, de dolgozni meg kell. Valami időjárásálló borítást is készítenék hozzá.Tudnátok segíteni, valami rajzzal és magyarázattal? (Elég lenne 4db 100W-os led is) Előre is köszönöm a segítséget! ![]() Üdv!
Köszönöm!
A Idézet: alatt mit értesz? „de nem csak ez kell”
Ebben a témában találsz pár tippet: Mikrokontrollerek zavarszűrése.
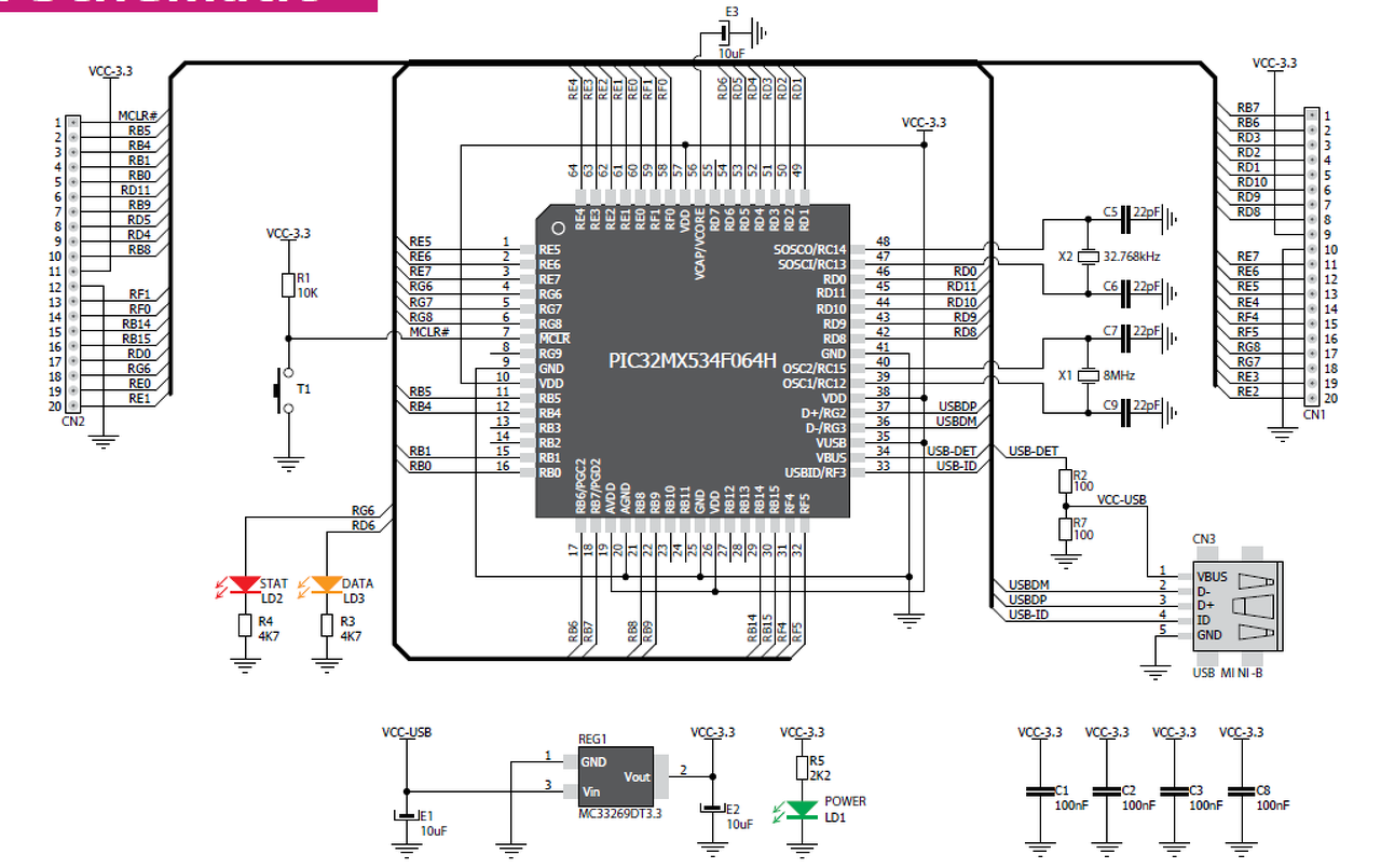
Sziasztok! Problémám akadt egy PIC panel és egy stabilizátor használatával és a segítségeteket szeretném kérni. Egy Mini-32 nevű panelt táplálja a saját stabilizátora(MC33269DT3.3 3,3V), USB-n keresztül ( csak programozáskor használom). Viszont ha lehúzom az USB-t szeretném, hogy továbbra is kapjon 3,3 voltot egy másik külső forrásból(LD33V3 típusú 3,3 voltos szabályzó). Ha jól gondolom ezeket csak úgy nem szabad összekötni (melegedtek
) 0- potenciálokat közösíteni kell. Próbáltam hogy az USB +5 voltját nem adom ki a PIC-nek, de akkor a kommunikáció bizonytalan. Mi lehet a megoldás szerintetek ? Remélem tudtok segíteni, Köszönöm a válaszotok előre is. (a kapcsolási rajz a MINI32 panelé) A hozzászólás módosítva: Nov 6, 2016
Szia!
Használj diódás közösítőt a két tápkimenet egyesítéséhez. Diódának válassz Schottky-típust. Bővebben: Link.
Sziasztok!
Egy kedves ismerősöm adta ezt az irányfényt. Az a gondja, hogy csak folyamatos üzemben világít, időzítővel nem. (9A21832) Hogy kezdenétek a hibakeresést? Köszi. Bővebben: Link A hozzászólás módosítva: Nov 6, 2016
Közben próbáltam az ic-re rákeresni (jb2256) de nem igazán találtam anyagot.
Talán valami hasonló lehet:
PIR controller... Esetleg az oszcillátor részben meghalt egy kondenzátor/ellenállás netán a PIR szenzor vagy a hozzá tartozó R/C tag (vagy maga az IC)... A hozzászólás módosítva: Nov 6, 2016
Hát igen ezt találtam én is, de most nézem, hogy ezen 16 lába van az ic-nek. Hogy letene kizárni, hogy ic, vagy bármi más? Gondolom ki kellene forrasztani, és rámérni? De mivel kezdjem?
Például az időállandót szabályozó tag értékét szabályozni, vagy direktben vezérelni, hogy változik -e a kimenet állapota. Így kideríthető, hogy jó -e az IC...
A hozzászólás módosítva: Nov 6, 2016
Hát így leírás nélkül nehéz lesz.
Gondolom sötétben mozgásra kellene kapcsolnia x másodpercre. A nagy kerek az IC fölött, az lesz valószínű a mozgásérzékelő (van ablaka?). Előszőr megnézném, hogy van-e tápfesze és a kimenetén durva mozgásoknál látok-e valamit szkóppal. Aztán az IC lábait nézném, hogy van-e rajtuk órajel és történik-e valami reakció sötétben mozgásra. De ez csak tű keresése a szalmakazalban. Szkóp nélkül felejtős. A kapcsoló állandó bekapcsolása esetén az IC kap valami jelet a kapcsolóról, vagy az IC kikerülésével közvetlenül kapcsolja a lámpát? A hozzászólás módosítva: Nov 6, 2016
Sziasztok!
15V szimmetrikus tápot kell készítenem, ehhez keresek nyák trafót, aminek a szekunder feszültsége megfelelő (gondolom 15V vagy 18V). Kérdésem, hogy mekkora teljesítményűt válasszak? Egy mérő áramkört fog táplálni 3 db feszültség szenzort, 3 db áram szenzort + uC és egyéb kisebb fogyasztású alkatrészek. Ahogy számoltam max 1A kellhet. A transzformátorok adatlapjai mint amit linkeltem megadnak egy szekunder áram nagyságot is, erre kell méreteznem? Trafo_makrai
Most csak multiméterem van, a mozgásérzékelő (igen, van egy kis ablak rajta) mindhárom lábán mértem feszültséget. Holnap szerzek talán szkópot (pontosabban mérő kábelt a szkóphoz).
Szerintem a folyamatos üzemet az ic-n kapcsolja. Ha bekapcsolom a kapcsoló második lábán jelenik meg a tápfesz, ami azután esik egy ellenálláson kb 0,7 voltra. Ennyire jutottam, de már nagyon idegesít a saját lámaságom. Egyszerűen nem látom át az egészet.
Szia!
Ha legalább egy amper kell, akkor nem választhatsz 0,66A-es modellt. Válassz 1A-nál nagyobb árammal terhelhető típust.
Nem lámaság ez, ha nem ismered az IC-t valószínű a próbálkozásnál nincs jobb eljárás.
Az meglep, hogy a szenzor mindhárom lábán látsz feszt. Mármint, az egyetlen kapcsolás, amit ismerek, azon egy ilyen háromlábú egyik lábával a földön áll. a másik valami referenicafeszültséget kap, a középsőn pedig kijön valami eredmény. Ld. RolyNyh linkjét. Ugye, ez a kütyü csak sötétben csinálja az időzítést, az is lehet, hogy amivel nézi a fényt, azt hiszi, eljött az örök világosság. De mondom, ez a feladat mindenkinek kihívás lenne, ne csüggedj. Viszont érdekes, hogy az IC-nek nem lelni adatlapját. Ha beírod azt, hogy PIR controller, egy halom kép találatot kapsz, amik többé kevésbbé hasonlítanak egymásra. Pl a detektor bemenet soknál a 14-es láb, és sok 16 lábú mint a Tied. Talán segít. A hozzászólás módosítva: Nov 6, 2016
Sziasztok!
Adott egy 10 izzós, soros karácsonyfa égősor. Sajnos 24V-os izzókkal ment eredetileg, de már nem tudtam hozzá szerezni, így átalakítottam autós égőkre. Belefaragtam a foglalatokat 12V 4W Ba9s foglalatos izzóknak és behúztam még egy szál vezetéket, hogy párhuzamos legyen a rendszer. A következő a probléma: Ha egy akkura kötöm a rendszert semmi gond, szépen ég minden égő. vettem hozzá egy Kanlux SET60-K elektronikus trafót 12V 20-60W halogén izzókhoz (prim: 230V AC, sec: 11,5V AC, max 4,9A). Erről akartam hajtani. Ha rá van kötve a 10db 4W-os izzó, kb. 4-6 másodperc után elhalványul mind és kicsit zúgni kezd az elektronikus trafó. Eredetileg 9,3V körül mozog a kimeneti feszültség, addig, amíg ég minden izzó, amint elhalványul, kb. 4V a feszültség. Van egy 4A-es biztosíték a kábelen, az nem ment ki sose. Ha csak 7db izzót kötök rá semmi probléma nincs. 8db vagy több esetén az előbb leírtakat produkálja. Viszont, ha kötök az elektronikus trafóra párhuzamosan 2db 12V 21W-os és egy 10W-os izzót, azokat viszont simán hajtja. Valaki magyarázza meg nekem a dolgot, kérem, mert nekem már nincs ötletem. Mivel akkuról megy, más ötletem nincs, mint hogy veszek egy 230V AC/12V AC trafót, úgy 60W vagy fölötte és azzal kipróbálom, mivel akkuról gond nélkül megy. Viszont továbbra se értem a jelenséget. Köszönöm a segítséget
Szia!
Ez az izzósor vezérelt, van hozzá egy dobozka, vagy csak az izzók vannak önmagunkban?
Csak simán az izzók. Egy egyszerű párhuzamos kapcsolás 10db izzóval és egy biztosítékkal az egyik főágban.
Akkor meg nem bírja a terhelést az az elektronikus kütyü.
Szerintem a trafó nem bírja a terhelést. Azért esett le a feszültség 9,3V-ra, majd miután folyamatosan túlterhelésben volt, a védelme gondolom lekapcsolta, így már csak 4V lett rajta. Ha bírta volna a terhelést az elektronikus trafó, akkor legfeljebb csak kis ideig lett volna kisebb feszültség (amíg be nem gyulladnak az izzók), utána a névleges feszültséghez közeli lett volna rajta.
Szerk: Közben eszembe jutott, hogy az ilyen elektronikus trafók nem 50Hz-et adnak a kimenetükön, ezért a mért feszültségek sem biztosak. A hozzászólás módosítva: Nov 6, 2016
Értem. Akkor csak azt nem értem, hogy 20-60W van ráírva és 40W-nál elhal a technika? Azért az úgy elég szimpatikus. De akkor miért viszi a két 20W-os és az egy 10W-ost gond nélkül?
Lehet, hogy az izzócsoportok hideg és meleg ellenállásában van valahol különbség. Ki kellene mérni, hogy mekkorák a 20+20+10W-os összeállítás és a 4 x 10W-os összeállítás hidegen mért ellenállásai. Ha az utóbbi kisebb ( a kisebb összteljesítmény ellenére is), akkor ez okozhatja a jelenséget. De különbség lehet még az izzók felgyulladási ideje között is. Az izzó először nagy áramot vesz fel, majd a felgyulladás után megnő az ellenállása és kisebb lesz rajta az áram. Ha olyan az elektronikus trafó védelme, akkor rövid ideig sem enged sokkal nagyobb áramot.
Sziasztok! proli007-nedudgi. Megcsináltam a kapcsolást. mármint ezt Bővebben: Link Egyenlőre egy db fehér power ledem volt itthon ilyen power led Nagyon szépen teszi a dolgát és szép nagy fényerővel. (40 ohmos előtétet raktam). Úgy gondoltam hogy mivel a piros,narancs,sárga ledek mind más nyitófeszültségen dolgoznak,építenék három ilyen kapcsolást külön a pirosnak,narancsnak és sárgának. Ha jól számoltam a soros előtétet pl: pirosnál akkor 4-et kötnék sorba 10 ohmos előtettel 12V-rol. Narancsnál meg sárgánál kijön az 5 db.(persze más előtéttel). Jól számoltam? Jó lesz ha így csinálom meg? Válaszokat köszönöm!
Még lenne olyan kérdésem hogy az IRFZ44-nek kell hűtőborda?
Üdv!
Ha majd lesz több Led-ed, akkor 3-at is köthetsz sorba 12V táp esetén. 1..2A erejéig nem kell hűtés, maximum egy kis ALU lemez, hogy "ne boruljon fel a tranyó".. (A hivatkozott ábráról kifelejtetted az előtét ellenállást.)
Azt miért nekünk kellene eldönteni, hogy jól számoltál-e? Te meg csak kérsz egy kávét két cukorral, mint a skinhead?..
Hello! Igen kifelejtettem,mert először led csíkkal akartam,ahogy akkor írtam,de azóta változott a helyzet,mégis csak erősebb a fénye ilyen leddel,és elfelejtettem visszarakni az előtétet a rajzon.
Kérdeztem,mert ha rosszul számolok nem biztos hogy sokáig pislákol Még lenne kérdésem,hogy a csillagra szerelt 1w power lednek elég lesz ekkora hűtő? Kell ekkora? Üdv! A hozzászólás módosítva: Nov 7, 2016
Hello! Ha csinálok három egységet akkor jó lesz hozzá egy ilyen 12V 5A tápegység?
Üdv! A hozzászólás módosítva: Nov 8, 2016
|
Bejelentkezés
Hirdetés |




Valami időjárásálló borítást is készítenék hozzá.

) 0- potenciálokat közösíteni kell. Próbáltam hogy az USB +5 voltját nem adom ki a PIC-nek, de akkor a kommunikáció bizonytalan. Mi lehet a megoldás szerintetek ? Remélem tudtok segíteni, Köszönöm a válaszotok előre is. (a kapcsolási rajz a MINI32 panelé) 







