Fórum témák
» Több friss téma |
Mielőtt kérdezel, a következő két dolgot ellenőrizd!
I. A helyes tápfeszültségek megléte.
II. A kimeneten van-e egyenfeszültség.
Élesztés.
A bemeneti földet nem kell összekötni a nagyáramú földdel. Szándékosan van külön kezelve. A végfokozat a jó linearitású audiófetek adta előnyt el is rontja a patkolással. Kicsit emlékeztet a TDA2030 tranzisztorokkal bikázott tunningolására. Nem hifi kategória, de döngetni teljesen jó lehet. Rendezvény hangosítás, zenekari ének, vagy billentyűs erősítőnek jó lenne, csak akkor meg hiányolom belőle a zárlatvédelmet. Ott ugyanis gyakran megesik az ilyesmi.
A tápfesz inkább 2x80, vagy inkább kisebb lehet. Ezt mind a 2SK/2SJ fetek, mind a bemeneti BC tranyók korlátozzák. Ami előnye lehet, az az alacsony terhelőimpedancia. Ami akár 2 ohm is lehet (bőven 600 w felett). De ott már bohóckodva nem lehet összedrótozni egy végfokot.
A műveleti erősítős DC szervo tök felesleges bele, egyébként meg ez a kapcsolás az eredeti fetes változatában jó, úgy még szépen is szól. Csak hát a 2SK-SJ párosok nem éppen olcsók, és abban van 5 pár oldalanként, meg hozzá +/-98V tápfesz.
Sziasztok.
Van egy Panasonic SA-AK45-ből bontott végfokom az eredeti trafóval. Működik is szépen, csak elég nagy bemenő jel kell neki. Hogyan tudnám egy kicsit növelni az erősítését, hogy a szabványos 0.775mV vagy max 1v bemenő jel kelljen csak neki?
Szia A Z20-Z23 on mértem a jó oldalon. Az. 3.5v van ott .akkor 3.6v os zéner jó lesz oda ?
Mekkora bemenő jellel tudod 100%-ban kivezérelni? Mert akkor a 0dB-es (kívánt 0,775V)-os bemeneti jelet kell annyira felerősítened, hogy a 100% kivezérelhetőséget elérd. Ezt legegyszerűbb módon egy előfokozattal tudod elérni valamilyen műveleti erősítős kialakítással. Azaz ha például 2V-os bemenő jellel (régebbi CD-k) tudod elérni a 100%-ot, akkor kb 2,6-szeres erősítésre van szükséged előtte. Megoldható ez tranzisztorral is akár, de a körítése már szép feladat és nem biztos, hogy érdemes szöszölnöd ezzel. Egy jó előfokozattal, előerősítővel nyilván többféle jelforrást is használhatsz, hiszen nem mindegy, hogy egy mikrofon jelét akarod-e erősíteni, vagy egy MP3 lejátszóét, PC-ét stb. Azaz magyarra lefordítva: Hagyhatod úgy ahogy van a végfokot és külön előerősítőt használsz hozzá, ami szintben képes illeszkedni hozzá, vagy csinálsz egy minimális erősítésű bemeneti fokozatot, ami szépen illeszt a 0,775V-ra. Sajnos már nem szabvány egyébként a 0dB-es bemenet. Éppen amiatt, mert a kommersz cikkek így könnyebben kezelik a kisjelű jelforrásokat. Én már sokféle megoldást láttam. Nem hátránya ez az erősítődnek - inkább csak tulajdonsága.
Ha a zéner két kivezetése között mérted, akkor jó a 3,6V-os.
Igen. Pontossan 3.5 v ot mértem (de az 1500hufos multiméter 10% os tévedésel dolgozik. )
A hozzászólás módosítva: Nov 16, 2016
Van egy Numark DXM09 keverőm. A master teljesen feltekert állapotban van plusz a csatornán lévő gain is majdnem teljesen maximum állásban van. Igaz egy MP3 lejátszó volt rákötve, de kipróbálom a PC-vel is, mert a keverő főként a PC-ről fog menni.
Bővebben: Link
Sziasztok, nem tudom jó topikba írok-e
olyan kérdesem lenne, hogy van egy Yamaha Ax-500 erősítőm, amivel semmi baj nincs, azt leszámítva, hogyha feljebb tekerem a basszust, mély hangoknál az egyik csatorna serceg.nem a hangfalakkal van a baj( JBL LX-44). nem is a hangerővel van baj, mert alacsony hangerőnél is csinálja.ha pedig a basszus potija helyett a loudnessel emelek a basszuson, akkor nem serceg. Nem tudom érthetően irtam-e le. Nem nagyon értek ezekhez a cuccokhoz, felépítését sem ismerem. Ennek ellenére, ha valaki tudna nekem segíteni, azt megköszönném
A zéner meg +/- 5 %-os szórású, nameg csak a gyári specifikáció szerinti áramnál annyi mint. Kisebb áramnál alacsonyabb a nyitófesze.
Sziasztok! Úgy döntöttem,hogy belekezdek a sztereó PA erősítőm elkészítésébe,ha már a mono változathoz minden a rendelkezésemre áll,és tesztelve van,működik.A modul a PPA 200BK névre hallgató 200watt/8ohm teljesítményű erősítő NJW21193-21194 végtranzisztorokkal.Ebből kell majd még egyet építeni,a nyák-ot valószínű inkább legyártatom itt valakivel,mert a tervező nem ér rá,illetve nincs eszköze a kivitelezéshez.( a meglévő modult 6000 ft-ét vettem tőle készen ,élesztve)Aztán vettem ezt a kínai "csoda"-hangfalvédelmet vateráról,rögtön kettőt,és működnek.Igaz,az egyiket először sikerült rosszul összeraknom aztán elszállt benne két kondenzátor,de megtaláltam a hibát.Az egyik 100uf 25 v kondi fordított polaritással lett beforrasztva,és magával vitt egy másikat is ,amin ugyan semmi nem látszódott,viszont amíg nem cseréltem ki,addig nem működött a modul.A multiméter valami eltérést mutatott a másik hibátlan modul azonos kondenzátorához képest,tehát azt is cseréltem ,és így működik már mind a kettő.Aztán biztos ami biztos vettem még egy sztereó védelmet,ezt is vaterán,ebben trafó is van már,és a rövid zárra is leold,mert ez a kínai ez nem.Ma sikerült szereznem egy beag roncsot,ez egy EBE 5310 névre hallgató erősítő háza pár alkatrésszel,ezt is vaterán találtam.Ebben lesz két beag trafó 2X42v 300VA.A másik trafót most sikerült beszereznem éppen,vagyis találtam két komplett apt100-at valami nevetséges összegért (10e plusz posta),úgyhogy lecsaptam rájuk.Tehát a feladat adott,még egy modul legyártása,a házon kialakítani a megfelelő csatlakozók helyeit,pár apróságot beszerezni.A fém háznak sajnos nincsen meg sem az alja ,sem a teteje,úgyhogy azt utólag kell majd elkészíteni.Innentől kezdve csak idő ,és türelem ,(és pénz) kérdése az egész...Ha valakinek van valami ötlete a kivitelezést illetően,azt szívesen veszem,úgymint NYÁK-gyártás,a másik modul elkészítése,dobozolás-fémmegmunkálásra ötletek.(A képeken a meglévő és megvásárolt alapok láthatók.)
A hozzászólás módosítva: Nov 16, 2016
Sziasztok!
Tudom nem apróhirdetés, de tudna-e valaki segíteni BD245-246 tranzisztor ügyben? Kellene vagy 5-5 darab. Mit jelent a PMC, POW, ST betűjelzés a végén? A hozzászólás módosítva: Nov 16, 2016
Talán a gyártóra utal,itt megtalálod Bővebben: Link
A hozzászólás módosítva: Nov 16, 2016
Sziasztok! Egy hordozható aktív hangfalat építek. Ezt az erősítőt használnám hozzá: http://www.parts-express.com/sure-electronics-aa-ab34181-6x100w-tda...20-307 Ez egy 6x100W-os, csatornánként 6ohm-os erősítő, de én hidalni szeretném 1x200W-osra és 4x100W-osra. Ez megoldható? És ha igen, akkor az impedancia is összeadódik? A 4x100W-al négy autóhangszórót használnék, a 200W-al pedig egy mélynyomót. Az áramforrásom egy 12V-os elektromos kerékpárba való akkumulátor lenne. Előre is köszönöm a segítséget!
Szerintem tudok benne segíteni. Ha minden igaz van pár 25 éves MEV gyártmányú.
Ekkora teljesítményre nagyobb tápfesz kell, 12V-ról nem is üzemel az a TDA.
Nézd az adatait.
A hozzászólás módosítva: Nov 16, 2016
Ennek már eleve minden csatornája hidalt. Nincs letőség további hidalásra.
Már nem kapható, néztem én is!
Ha minden igaz, akkor még raktáron van... Remélem sikerül megrendelni, bár nem rendeltem még külföldi oldalról.
Nem ismerem az említett keverőt. A lényeg, hogy impedanciában és jelszintben illeszkedjenek egymáshoz. Akkor a legjobb a minőség és legjobb az erősítés. Ha túl nagy a bemenő jel, akkor torzít (overdrive), ha túl kicsi - akkor halk lesz. Én először rátenném a végfokot egy jó öreg teljesítmény hanggenerátorra, amin állítható a kimenő jelszint és belőném a végfokot, aztán megnézném szkópon, mekkora a keverőm kimenő jele. De nézd el nekem, mert már beszereztem ezeket az eszközöket - könnyen beszélek. Néha fülre is egész jól be lehet lőni.
Akár invertert is használhatnál, de ne felejtkezz el az üzemidőről. Hiába a nagy teljesítmény, ha csak pár percig tud működni.
Sziasztok!
Egy olyan kérdésem lenne, hogy van egy ilyen szűrő kapcsolásom, amihez hozzá szeretnék építeni külön-külön a 3 csatornához 3 ilyen erősítőt, + 1-et a mély inverzének. 4 kérdésem lenne vele: - így egymás után köthetem a szűrőt a végfokokkal, vagy kell valamit módosítani a kapcsolásokon? - hol módosítsam a szűrő kapcsolását, hogy a vágási frekvenciákat tudjam módosítani? - a tl072, tl074 műveleti erősítőket milyen "modernebb" műveleti erősítőkkel lehetne helyettesíteni a jobb hangzás miatt, vagy nincs rá kihatással? - tudom nehéz így megmondani, de gondolom nem lesz olyan rossz a hangja? Előre is köszönöm a válaszokat!
A legjobb hangzást úgy éred el, ha nem építesz szűrőket (vagy nagyon sokat építesz, mint a Bose a 32 hangszórós hangfalához). A megfelelő hangerő a kulcs és az emberi hallás. Ha ugyanis ugyanazon a hangerőn hallgatnád a műsort, mint ahogyan felvették, nem lenne szükség csiribiri varázslatokra. Minden másra ott az Equalizer, a Luodness és a zenei előre megkomponált megoldások: Pop, Jazz, Rock hangzások. Bár én kevésbé kedvelem ezeket, mint a tiszta hangzást.
A műveleti erősítőket illetően: A kulcs a dinamika és a zaj. Régebben a TL 081 volt nyerő, de már régen olvasgattam adatlapokat. Nekem TL071 van a Quadomban és nem mondanám, hogy rosszul szól. Persze Jó ideje annak, hogy foglalkoztam ezzel a témával behatóbban.
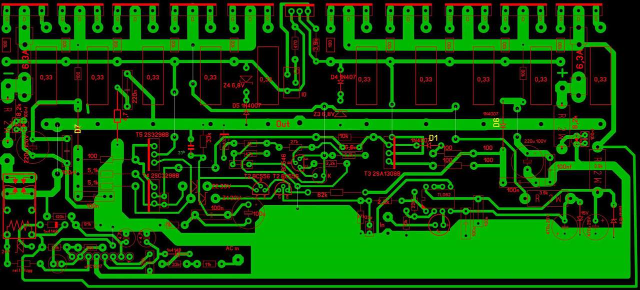
Sziasztok. Kicsit ismét át lett gondolva a kapcsolás. Kapott pár FET-et ,másik meghajtást. Kérlek pillantsatok rá. Várok hideget meleget minden véleményt szivessen fogadok. Mit kéne lehetne esetleg módósitani....előre is köszönöm.
Üdv mindenkinek! Régóta gondolkodom erősítő építésén, most viszont találtam egy panelt, ami tökéletes az elképzelésemnek. Ez a TAS5630-as 2.1 erősítő 2*150w + 300w a szubnak, de mekkora traófó kéne bele és hogyan álljak neki a táp résznek? +/- 48v kell neki. Esetleg egy kapcsolási rajzot vagy egy egyszerű magyarázatot ha tudna valaki azt megköszönném!
|
Bejelentkezés
Hirdetés |


















