Fórum témák

» Több friss téma
Fórum » Motorgyújtás
 
Témaindító: Peti.Janka, idő: Nov 2, 2006
Lapozás: OK   186 / 207
(#) Mukee válasza nyemi hozzászólására (») Nov 30, 2016 /
 
A két jelfogó pontosan egymással szemben van. A lendkeréken 2 db mágnes van, vagyis volt. A másikat az előző tulaj leszedte. Tehát nem egy tokban van a 2 jeladó. A leckét rendesen feladták.
(#) nyemi válasza Mukee hozzászólására (») Nov 30, 2016 /
 
"A leckét rendesen feladták. "
Most már csak egy fotó segíthet Készíts már egyet . Köszi
(#) Mukee válasza nyemi hozzászólására (») Nov 30, 2016 /
 
Megrázó tartalom
(#) nyemi válasza Mukee hozzászólására (») Nov 30, 2016 /
 
Hát tényleg az .
A gerjesztő feszültséged menyi? Mert látom hogy egy simson tekercs van bele applikálva és az nem biztos, hogy jó úgy. Inkább az lesz ott a baj.
Amúgy meg ha a impulzus tekercsed megvillant(rúgásra pld.) egy soros ellenállás nélküli LED-et. Az biztos elég lenne egy érzékeny tirisztor begyújtására. Szóval én a gerjesztő cserére szavazok(persze eredeti gyári nagyobb vasmagosra).
A hozzászólás módosítva: Nov 30, 2016
(#) Mukee válasza nyemi hozzászólására (») Nov 30, 2016 /
 
Holnap megtudom mondani, a gyári tekercs megvan. Öninditós a motor, ami igen meglepő. Előgyujtás szabályzás jobban aggaszt, a két jeladó miatt.
(#) nyemi válasza Mukee hozzászólására (») Nov 30, 2016 /
 
Ha már az a nagy tudású valaki leszedte a másik vezérlő ívet annak már nem tudunk mit csinálni. Valószínűsítsük hogy alap előgyújtásét szedte le akkor még lesz teljesítmény is.
Ezért még jó is, hogy csak önindítós mert így legalább a túl nagy előgyújtás miatti visszarúgás, nem töri el az ember lábát berúgáskor. Persze emiatt alapjáraton egy kicsit azért kopogni fog.
A hozzászólás módosítva: Nov 30, 2016
(#) Mukee válasza nyemi hozzászólására (») Nov 30, 2016 /
 
A lendkeréken a lyuk menetes, ahonnan hiányzik a mágnes. Ha valahogy megoldanám a helyettesitését, lenne megoldás a előgyújtás szabályzásra?
(#) nyemi válasza Mukee hozzászólására (») Nov 30, 2016 /
 
Egyenlőre a gerjesztőt kéne rendbe rakni aztán majd látni kell, hogy hol is adja a szikrát, és akkor a leadott teljesítmény majd megmutatja hogy érdemes e vele bajlódni.
Apropó gerjesztő tekercs ellenőrzése: gerjesztő tekercs kivezetésére dióda (1n4007 ) rá egy sorosan mondjuk 1µF/400V kondi másik vége testre kötve . Műszerrel a kondit nézve -1000V méréshatárba gyertya nélküli önindítózáskor legalább 100-150Voltot kell mérni.
A hozzászólás módosítva: Nov 30, 2016
(#) Mukee válasza nyemi hozzászólására (») Nov 30, 2016 /
 
Rendben. Holnap megmérem. Köszönöm hogy szánsz rám időt.
(#) Mukee válasza nyemi hozzászólására (») Dec 1, 2016 /
 
Hali. Megmértem a simson tekercset 50 volt, a gyárival 37 volt.
(#) nyemi válasza Mukee hozzászólására (») Dec 4, 2016 /
 
Ez így elég kevés. A Simson a rossz méret miatt ad le keveset a gyári meg gondolom le van égve. A gyárit kéne újratekerni menetirány helyesen például 0,15-0,17 CuZ huzalból 3000-4000 menetet(amennyi rá fér). Így a tirisztor megfelelő anód-katód feszültsége is meg lesz és a begyújtása se lesz problémás az impulzus tekercs gyengének hit feszültségével.
(#) erobi82 hozzászólása Dec 17, 2016 /
 
Sziasztok

Olyan kérdésem lenne, hogy a kocsimban lévő gyújtótrafó 4es henger gyertyacsatlakozója beázhatott.
Használt autós kereskedéses kocsi. Ilyenkor ugye agyonra mossák szilikonozzák stb. A gyertyapipában lévő ellenállás gyakorlatilag szét"rozsdásodott". A trafó csatlakozó is oxidos azt megtakarítottam.
Mindenhol csak azt találom hogy zavarszűrő ellenállás. Ez az ellenállás( a másik jón megmérve) kb.:1kohm. Nyilván a sok kV nem az ellenálláson megy át hanem átugrik. Pillanatnyilag ez a szétkorrodált, márcsak ellenállás testet áthidalom egy réz sodrattal akkor történhet valami gond??? Nyílván nagy felületen hogy jobban terjedjen a villany.

??
(#) attika válasza erobi82 hozzászólására (») Dec 17, 2016 /
 
Semmi gond nem lehet, sok autóban már nincs is ilyen, max zavarni fogja a rádiót de ez sem törvényszerű.
(#) erobi82 válasza attika hozzászólására (») Dec 17, 2016 /
 
Én is ebben bízok. Egy ilyen miatt nem szivesen vennék 50eft-ért másikat. Sajnos annyira új, hogy az autóvillamossági szerelő barátomnál még nincs ilyen rossz. Hogy mondjuk abból kimentenénk a rugót.
(#) erdgab hozzászólása Jan 29, 2017 /
 
Tiszteletem Uraim!
Adott egy Trabant motoros kis traktor elektronikus gyújtással,melyet megszakító vezérel.Sok bosszúságot okoz,hogy az egyik megszakító sűrűn elolajosodik a kenést biztosító filcből származó olajtól,így az egyik henger gyújtása nagyon bizonytalan.Próbáltam csökkenteni az olaj mennyiségét,sajnos akkor meg elég hamar elkopik a megszakító bütyke.Szeretném kiváltani a megszakítókat valami hall jeladós megoldásra,erre kellene nekem valamilyen kapcsolási rajz,mely működési elve megegyezne a mostani megszakítós elvvel.Az elektronikus gyúltás áramkörét nem szeretném újra építeni,de kisebb módosítás,ha kell,az belefér.Mellékelem az elektronikus gyújtás kapcsolási rajzát,nem egy világsztár,de jól működik.
Minden segítséget Köszönök!
(#) BarnaPili válasza erdgab hozzászólására (») Jan 29, 2017 /
 
Szervusz Gábor!
A Trabanthoz volt gyárilag Hall jeladós alaplap.Olyat kellene szerezned.
Egy példa a jófogiról.
István
(#) VIM válasza erdgab hozzászólására (») Jan 29, 2017 /
 
Szia! Lehet, hogy a beépített megszakítókon hiányzik a kis filckabát ami éppen ettől védené meg az érintkező pogácsákat? Bővebben: Link
(#) dB_Thunder válasza BarnaPili hozzászólására (») Jan 29, 2017 /
 
Én is BarnaPili javaslatát ajánlanám!
(#) erdgab hozzászólása Jan 29, 2017 /
 
Uraim,köszönöm a hozzászólásokat és a linket! Az a kis kabátka valóban nincs az alaplapomon,még nem is láttam ilyen megoldást,de megfontolandó,jó ötlet,köszönöm!
(#) VIM válasza erdgab hozzászólására (») Jan 29, 2017 /
 
A kereskedésben is csak a gond van vele, mert minek az rajta .... Hidd el sokat számít és a kenőpárna csere is ha abban nem akar megmaradni a kenőanyag.
(#) pjg válasza BarnaPili hozzászólására (») Jan 29, 2017 /
 
Azt kell elérned, hogy a zárt megszakítón 0,3 - 0,5 A áram folyjon.
(#) erdgab válasza VIM hozzászólására (») Jan 30, 2017 /
 
Nézegetem a linkedet és találtam másik hasonlót is,de nem tudom megállapítani,hogy az a filc darabka hogyan,hova van rögzítve?Előttem van egy komplett alaplap,de még így sem jövök rá.Van vékony filcem,tudnék rá szabni kis kabátkát.Annyit látok,gondolok,hogy az a filc darabka a megszakító pöckéig érhet,ha be van fordítva a tengely mellé.Ez a kabátka mindkét megszakítón van?Volt valamikor Trabantom,de ott sem láttam ilyet.
A hozzászólás módosítva: Jan 30, 2017
(#) VIM válasza erdgab hozzászólására (») Jan 30, 2017 /
 
A filc formája ezen jobban látszik hová való. A lényeg, hogy a rugó fogja oda az emeltyűhöz és a bütyökre van ráhúzva a vége.
(#) erdgab válasza VIM hozzászólására (») Jan 30, 2017 /
 
Hálás köszönet!Legyártom.
(#) erdgab hozzászólása Feb 9, 2017 /
 
Tiszteletem Uraim!
Megfogadva a tanácsot,szereztem eredeti Trabant hall-jeladós alaplapot kompletten a "fekete doboz" nélkül.Ezen az alaplapon egy hall jeladó van.A motor kézi körbeforgatásakor fél fordulaton át tápfeszültséget (kb. 12 V-ot), fél fordulaton át nulla feszültséget lehet mérni a hall kimenetén.
Amikor a feszültség nullára esik, az jelenti az 1-es henger gyújtási időpontját, amikor újból 12 V-ra ugrik, az a 2-es henger gyújtási időpontja.Kellene nekem egy olyan áramkör ami a hall jeladó fel és lefutó élére adna egy-egy pozitív impulzust ami gyújtaná a fentebb mutatott inverteres gyújtóáramkör tirisztorát,illetve tirisztorait,mivel kettő van ebből az áramkörből a két hengerhez (Trabant motor).Az eredeti készülék is ezen elv alapján működött,volt benne valami hibrid IC valami,de nem találom sehol a kapcsolási rajzát.A fekete doboz további része két tranzisztoros kapcsoló áramkört tartalmaz,ezek kapcsolgatták a gy.trafókat.
Tudna nekem valaki segíteni?
Tisztelettel megköszönném!
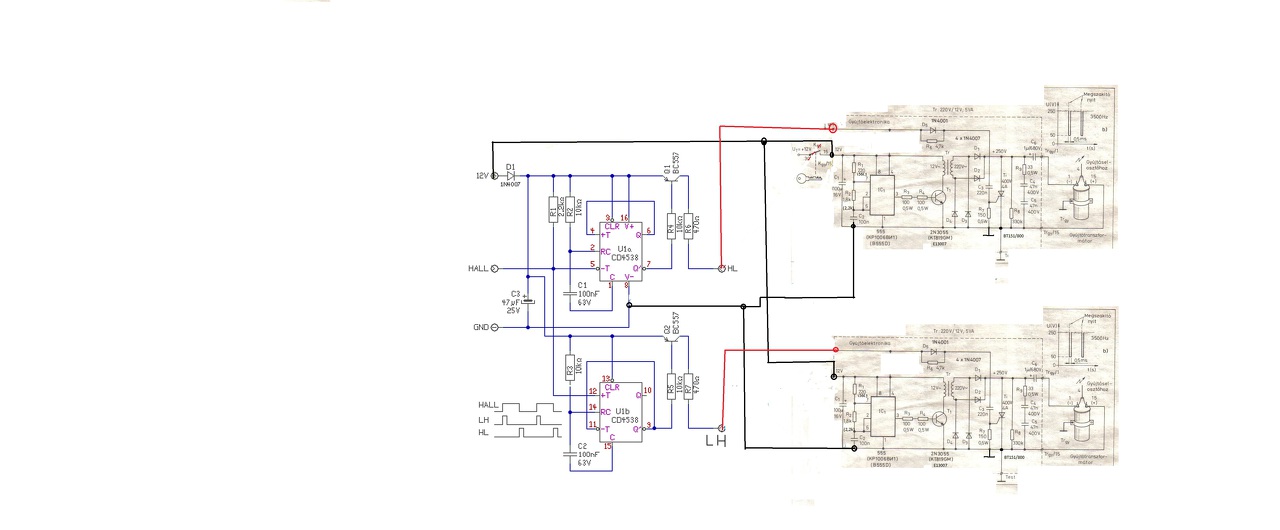
(#) proli007 válasza erdgab hozzászólására (») Feb 9, 2017 /
 
Hello! Megrajzoltam. De nem tudtam, hogy két kimenet kell, vagy egy. De ha egy, akkor összekötöd a két kimentet. Vagy kihagyod a Q2 és R7-et és a szabadon maradt R5 végét is bekötöd a Q1 bázisába.
A hozzászólás módosítva: Feb 9, 2017
(#) erdgab válasza proli007 hozzászólására (») Feb 10, 2017 /
 
Szervusz!
Köszönöm a rajzot!Megépítem próbanyákon aztán kipróbálom.Van itthon hozzá minden (igazából nagyon sok alkatrészem van). Egyetlen aggályom,hogy hogyan fogja viselni egy kis traktorban a zord körülményeket.A széles feszültség tartományra gondolok,önindítózástól (akár 9V is lehet),az üzemszerű állapotig (ami 14,4V max.) és még ehhez jönnek a vezetékhálózaton esetlegesen kialakuló feszültség tüskék.Két kimenetre van szükségem,két különálló gyújtóegységem van,ezek tirisztorait kell kapcsolgatni.Esetleg lehetne megoldás az,ha a hall generátort és a CD4538 IC-t egy 5V stabilizátorról táplálnám a BC557 tranzisztorok emittere maradna a 12V tápon,kellene valamit változtatni az áramkörön?
(#) proli007 válasza erdgab hozzászólására (») Feb 10, 2017 /
 
Ha stabilizálod az IC tápot, akkor a tranyó emitterének is azon kell lenni. (Különben mindig nyitva lesz.) De a tirisztor Gate elektródára (ha oda megy a kimenet) 1..2V már elegendő. Így az 5V táp is elégséges, maximum a kollektor ellenállást kell kisebbre cserélni. De akkor a Hall-nak is erről az 5V-ról kell táplálkoznia. (Nem néztem mihez lesz..)
(#) erdgab válasza proli007 hozzászólására (») Feb 11, 2017 /
 
Értem,próbáltam összelapátolni a két rajzot,hogy látható legyen jobban mit is szeretnék.Légy szíves nézd meg.Ebben még nincs bent a stabilizátor amit említettem,lehet,nem is kell.Talán még egy zéner (ZY15) is elég lenne a CD4538 tápjára az 1N4007 dióda után.Nem félek az IC-s áramkör megépítésétől és van is hozzá minden,de azért bátorkodom megkérdezni,hogy mindezt tranzisztorokkal nem lenne "jobb"esetleg kivitelezni? A jobb kifejezés nem igazán helytálló,de nem találtam más szót,talán még az "egyszerűbb" lehetne.Csak a feszültséghatárok miatt jutott eszembe.Mellékelem az összelapátolt rajzot és még egyet,ami eredetileg egy tranzisztoros gyújtás ugyanezen Trabant hall jeladóhoz kapcsolható.Esetleg ezen utóbbi rajzot átalakítani a tirisztorok kapcsolására megoldható lenne?
(#) proli007 válasza erdgab hozzászólására (») Feb 11, 2017 /
 
Hello! Az IC-ben is tranzisztorok vannak, csak sokkal kimunkáltabb kapcsolásban, mint egy egyszerű tranyós dolognál. Ez a monostabil 1ms-os impulzust fog előállítani a gyújtás pillanatában és élvezérelt, amit tranyóknál egy bementi hiszterézises jelformálóval lehetne elérni. Egyébként a használt 555 is IC..
Ha félsz a táptól a dióda után egy 15V-os zéner megfelelő lehet. De a dióda helyett egy ellenállás és kisebb feszültségű zéner is jó megoldást adhat. Pld. 220ohm és BZX85 C6V2 zéner. Ekkor a kimenti ellenállásokat célszerű 220ohm-ra cserélni, a Hallt is erről táplálni.
De a tirisztor előtti kondi ellenállás-dióda szükségtelen. Csak a Gate-Katód közötti ellenállást kell meghagyni.
Valamikor vagy 20 évvel ezelőtt készítettem ebből a monostabilból tranyós növelt zárásszögű gyújtást nem volt semmi bajom vele, úgy is adtam el. Lehet még a székely havasokban még mindig azzal fut a gép..
Következő: »»   186 / 207
Bejelentkezés

Belépés

Hirdetés
XDT.hu
Az oldalon sütiket használunk a helyes működéshez. Bővebb információt az adatvédelmi szabályzatban olvashatsz. Megértettem