Fórum témák
» Több friss téma |
Fórum » Csöves erősítő készítése
Ne feledd betartani a fórum viselkedési szabályait, és a topik megmaradásának feltételeit. [link]
A téma átmenetileg fagyasztva lett, hozzászólni nem tudsz!
350V-ról 7W-hoz Triódában 138 Vpp azaz 50Veff meghajtó fesz kell. Működik a dolog hogy az elején egy 6N2P feszültségerősítő majd egy 6N1P katódkövető fokozat van. A tegnapit elírtam. ECC85-tel 1,29Veff 6N2P-vel 0,83Veff a bemeneti érzékenység.
A hozzászólás módosítva: Dec 20, 2016
Ez egyszerű és tuti kihajtaná.
Most, hogy felhoztátok ezt a GU-50 témát, én is hozzáfűzném a saját történetemet.
Még elég kezdeti időszakomban építettem én is az enyémet, de nem vagyok elégedett vele, szeretném átépíteni. 450V anódfesz mellett elég nehéz kihajtani, még pentódában is. Az anódfesztől meg semmiképp nem szeretnék eltérni, annó a kimenőimet 5K/8ohm illesztésre tekertettem, úgyhogy maradnom kell a nagy anódfesz - kisebb áram kombónál. Maradjak a dupla triódáknál, vagy legyen 6E5P? Én gondoltam E180F-re, is, nem tudom, mire elég. Ha már 6E5P kaliber, hajtanám én PCL84-gyel is, elég szép karakterisztikái vannak, már csak az a kérdés, van-e hozzá elég erősítése.
Nekem pentódában nagyon nem tetszett a hangja. A kimenőid viszont triódához nem jól illesztenek.
Egyébként GU50 trióda mód ide vagy oda, azt kell hogy mondjam hangminőségben a PCL86 SE-m szebben szól. És ez nem csak az én véleményem.
Nekem tetszik a GU50-em hangja, csak kinézetre nem az igazi. Most 6H9S-el hajtom SRPP-ben.
A PCL86 azért egy nagyon jó kis cső, de nekem SE-ben kevés. Nagy a szoba, a hangszóróim nem túl drága darabok, kell az erő a jó dinamikához.
Persze, ezzel én is egyetértek de halkan aláfestő zenének nagyon jó. A GU az már jóval erősebb.
Én is eladtam a korábban épített GU50 PP-t, nekem sem tetszett a hangja. Nagyon szólt, de nagyon tranzisztoros hangzása volt. Én a Toroid kimenőkre fogtam. Most tervezgetem, hogy megépítem EI kimenővel...
A zaj megszűnt, ellenben tervezem a folytó trafós szűrést. Kinek mi a meglátása, mennyivel javul a hangzása a folytó trafóval? A jelenlegi FET-eshez képest?
Csak azt nem értem, hogy a folytó miért van jótékony hatással a hangra, vagy a FET miért befolyásolja negatívan a hangzást? ![]() Persze meg lehet győzni, ha valaki elárulja. És igen a trafósra hajlok.
Idézet: „Én gondoltam E180F-re, is, nem tudom, mire elég” Jól néz ki, megér egy próbát. Ha most így hirtelen ilyen meghajtást kellene építenem, benyúlnék a ládafiába az E80L-ekért.
Sokat törtem rajt a fejem, de egy próbát mindenképp megér. Ha elkészül az új műhelyasztalom, és lesz rá még időm is, akkor mindenképp összedobok egy meghajtást, és megmérem, meghallgatom vele.
Sziasztok. Keresnék jól bevált gitár erősítő kapcsolást ECL /PCL + egy kettőstridóás megoldással. Aki esetleg ismer egy jól beváltat ,annak nagyon örülnék ha megosztaná velem.
Sziasztok! Nekifogtam a CHZ féle EL84PP építésének. (Egyébként köszönet a kapcsolásért.) Kíváncsi volnék a köz véleményére a csatolókondenzátorok típusa tekintetében (C7, C8 és a C5 is). Több lehetőség is van. Ezekről képeket is csináltam. Szóba jönnek a következők:
- Remix porcelánházas olaj (CP-102, KCP-102), ezekből 5 db-om van. - Remix olaj aluházas (NCP-632). - Orosz katonai 1 (zöld), ebből sok van. - Orosz katonai MKV. Ebből sajnos nincs 4 egyforma, csak 2-2. - ERO MKT, ebből 4 van, tehát elvileg C7-et és C8-at kiadnák. A hozzászólás módosítva: Dec 21, 2016
Ez melyik TINA-ban van benne? Azaz melyikben lehet elektroncsövekkel tervezni? Nekem TI-s free van.
Hali! A remix porcelánházas példányból most kellett kivennem egyet a kékes tévémből. Nézem.. nincs kép. Nézem.. mérek.. Hát a boosterkondenzátor 28n/700V. Tönkrement.. a halálát valószínűleg a kora okozta. Az aluházas NCP-ket sem ajánlanám. Általában mind szivárog, így 50 év múltán. Az EAG, BEAG ilyen olyan keverőerősítőkben is ilyen van.. volt. Mindet úgy hozták hogy rövid időn belül izzik a cső.. betorzul a hang.. zúg mint az istennyila. Hát mondanom sem kell, sokuknál a csatolókondi hibájára volt visszavezethető. Ezeket a televízióból is rendre kimazsolázom (a kátránypapír társaival együtt) ,mert szivárognak.. kiszáradnak, átvezetnek, és vagy zárlatosak ennyi év után. Helyükre striloflex fóliakondenzátort teszek, ugyanis az olyan mint a szegénység.. örök életű.
A hozzászólás módosítva: Dec 21, 2016
Egy fél estén át túrtam a netet de nem sokra jutottam. Találtam egy kapcsolást amit kiigazítottam a saját alkatrészkörömhöz,remélem ez a kapcsolás ebben a formában is használható maradt.
Sziasztok!
Ma kézhez kaptam az új E130L csöveket, a téliszünetben készül belőlük egy stereo PP Az lenne a kérdésem ,hogy tudnátok-e a ajánlani egy előfokot ami gitár jelszintet emelne vonalszintre? Szeretnék rá egy sima bemenetet és egy gitárbemenetet.Tudnátok valamilyen kapcsolást ajánlani?
JCM800 előfok nem lenne jó? Vagy valami mást szeretnél? Laci albumában megtalálod a megfelelő helyen levágott rajzot.
Köszi a gyors választ
Sziasztok!
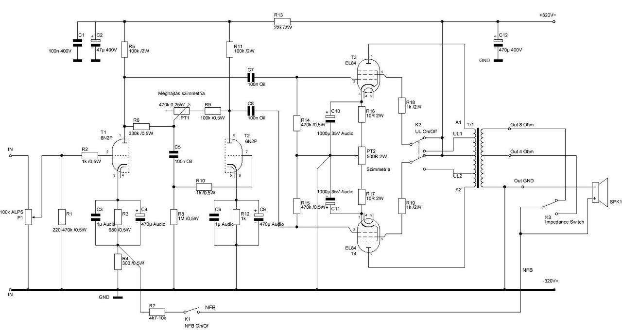
Csináltam egy pár változtatást a kapcsoláson, az első trióda 6N3P katódján lévő 160 ohmos ellenállást le cseréltem egy 1K trimer potira, hogy könnyebben tudjam be állítani a katód feszültséget, most jelenleg 450 ohm, így ezzel az értekkel az előerősítő rész és a fázis fordító rész is tokéletesen működik torzítás nélkül. Csináltam méréseket, természetesen miután be állítottam az élőfokot, a fázis fordító részt (6N6P) egyenlő AC feszültségre (szimmetria potival), és ezután jött a három típusú üzem mód tesztelése, az ultra lineár, a trióda mód, és a pentóda mód, csináltam mind a három üzem módról fotókat 20Hz, és 10KHz négyszög jellel meghajtva, a kimeneten 8 ohmos műterheléssel, és oszcilloszkóppal párhuzamosan a műterheléssel. Kíváncsi voltam hogy a három üzem mód mellet milyen teljesítményeket tudok el érni, amik a következők. Ultra lineár mód 1KHz kimeneten AC 14,6V ez 26,6W-nak felel meg 440mV bemeneti jel szint mellet. Trióda mód 1KHz kimeneten AC 10,9V ez 14,8W-nak felel meg 341mV bemeneti jel szint mellet. Pentóda mód 1KHz kimeneten AC 18,3V ez 41,8W-nak felel meg 500mV bemeneti jel szint mellet. Ezek a mérések szinusz jellel történtek, és ezekkel a bemeneti jel szintekkel még nem vágta a szinusz jelet!, 1KHz mértem meg az erősítő teljesítményét mert nagyobb frekvencián valószínűleg mar csalt volna a műszerem!. Kellet még változtatnom az NFB ellenállását is 10K ellenállásról 23K ellenállásra, ugyan is 10K ellenállással sajnos el kezdet gerjedni az erősítő (ez sajnos kimenő trafó hibája!, CHZ-nak jobb kimenője van! ), erről is teszek fel egy képet.
Még egy pár kép.
Azt hiszem hogy a Pentóda módot fogom választani, mert, 1-jobban tetszik ebben a módban a hangja az erősítőnek, 2-nagyobb hangerőt érek el ezzel a móddal! A hozzászólás módosítva: Dec 21, 2016
Amúgy mind a három módban az erősítő szépen át viszi a 20Hz-töl 20KHz-ig a jeleket szinusz jellel a bemenetén!, és szépen is szol az erősítő, és nem tapasztaltam brummot a kimeneten!
Most elvileg kaptam egy olyan tanácsot ,hogy az ECC85-nek így nem lesz elég nagy ebben az áramkörben az erősítése. Az a baj hogy szinte csak ECC85 vagy 2db ECC82 van itthon ,és lőttek. Esetleg végcsőből az EL84 orosz megfelelője,vagy ECL/PCLxx csövek,esetleg PL/EL csövek végcsőnek. Kimenőnek egy 4,7Kohm/ 8ohm illesztésű UL megcsapolásos trafóm van,a hálózati pedig egy normál rádió hálózatija ,annyi átalakítással hogy 2x 6,3V van rátekerve 2x2A (így sorba kötve 12,6V ,ezért univerzálisan fel tudom használni.
) Remélem így már tud valaki segíteni mert elakadtam.
Az ax84.com-on rengeteg leírást találsz gitárerősítőkről, némelyiknél hangmintákkal is.
Igaz ez nem a PCL/ECL vonal, de rengeteg ötletet lehet meríteni. Én némi módosításokkal a High-Octane erősítőt építettem meg (6П1П és 6Н2П csövek, egyenirányítás 6X4-gyel). Később cseréltem ECC85-re, így jobban tetszik. Ha ezekkel építed 12AX7 helyett, akkor a fűtést is meg kell emelni egy kicsit a Vkf max eltérése miatt. High-Octane: Bővebben: Link
Lehet akad egy PP kimenőm is,az majd holnapra kiderül, ha lesz akkor EL84 PP lesz valószínűleg. Melyik a jobb az EL84 vagy a 6p14p?
Ja, és ha esetleg mégis maradnál az ECL86-nál, akkor a 6GW8 csőre alapozó gitárerősítőkre keress rá - elvétve akad.
Mivel neked ruszki van kéznél, az.
Egyébként meg az EBL21
EBL / UBL 21 van itthon jó szerivel. Azokból is érdemes ilyen erősítőt készíteni? Sajnos előfoknak vagy fázisfordítóba mint írtam csak ECC82 vagy 85 van.
|
Bejelentkezés
Hirdetés |













), erről is teszek fel egy képet. 






