Fórum témák
» Több friss téma |
Hát, lehet kicsit konyít a dolgokhoz, és több zenét, készüléket hallott már az itt jelenlévőktől.
![]() Ezzel foglalkozik már egy ideje.
Biztosan ért hozzá.
De a >Termékkatalógus>Hangfal menüpont alatt miért van sok nem hangfal?
Mert ők is, mint sokan mások, hangfalnak nevezik a hangdobozokat.
Ok, de ha itt a HOBBI-elektronikán ezért bizonyos topikból kicsapnak, akkor a PROFI világban ezt minek nevezik?
De ezen itt ne vitázzunk, mert megorrol a mod.
Még csak a hangdoboz sem jó megnevezés, mert az csak egy üres, hangszórók, és egyéb kiegészítők nélküli hangsugárzót takar.
A rosszul elterjedt szakzsargonból szinte lehetetlen kiűzni a helytelen használatot.
CIROKL én nem haragszom!
![]() Csak kíváncsi lettem volna erre az erősítőre hogy mit is tud, hogyan szól?, el hiszem hogy sokba kerülne, és ez így is van, ezzel tisztában vagyok, csak meg tetszett a kapcsolás. Hangsugárzóim azokat most vetem tiszta újonnan amik 91dB érzékenységűek, és 26-40000Hz-ig visznek át EZEK, a régi hangsugárzókat el adtam. Ezek mar elég szépen szólnak, direkt a csöves erősítőhöz vetem, de szeretnék egy jó A osztályú erősítőt is építeni, és ezért gondoltam erre a 60W-os A osztályú erősítőre. Amúgy most egy unitra AWS 303 (2X20W/8ohm) erősítő van rá kötve a hangsugárzókra, és nem tudja rendesen ki hajtani (nagyobb hangerőn be fullad), és ez a másik dolog amiért nagyobb teljesítményű A osztályú erősítőt kellene hozzá építsek. A gyártó minimum egy 30W-os erősítőt ajánl a hangsugárzókhoz, tehát egy 20W-os gépezet igencsak kevéske lenne hozzá.
Ha döngetni kell, érdemesebb egy AB osztályút építeni. Akinek nem elég 30W-nyi A osztály, az vegyen/építsen inkább 200-500W-os AB erősítőt. Télen még jó a plusz fűtés, de nyáron? Van klímád a helyiségben, ahova a minimum 60W A osztályú erősítőt szánod? Vagy venni fogsz?
Ezt azért érdekesnek találom, hogy nálad szétkeni a helység akusztikája a spektrumot. Mondjuk, ha a feleségem halkan beszél, vagy kiabál, ugyanolyan marad a "spektruma". Ha kiabál az ugyan kellemetlenebb, de nem torzít be a hangja akkor sem, ha ezt egy rossz akusztikájú helységben teszi, akár "20W-al". Nem lehet, hogy 20W-nál például az erősítő belsejében vesznek el a finomságok?
Szia!
200-500W? az egy kicsit sok volna egy szobába, szerintem max 100W, de már az is sok!.Most jelenleg még nincs klímám, de mondjuk most telén jól jönne az A osztály. A hozzászólás módosítva: Jan 11, 2017
60W és 500W között annyira nem nagy a különbség. Legalább marad az erősítőben tartalék!
A hangsugárzóidhoz 4Ω-mal terhelhető erősítőt válassz! Ez a 4-8Ω felirat a Magnat/Heco családnál a méréseim szerint 4Ω-ot jelent. Mérj egyenáramú ellenállást a hangsugárzó kapcsain, az sokat elárul.
Na de akkor a hangsugárzó sem jó kifejezés, mert a hangnak milyen sugara van?
Hangsugara van neki.
Szerintem is irtó bután hangzik a kifejezés, a hangfal jobb is meg megszokottabb is, még ha nem is szakmai, de én a sugárzót sem mondanám annak. A kifejezés meg gondolom abból jött hogy sugározza, mint az infra a meleget. Ami megint csak hülyeség, mert mozgatja a membránt, az meg a levegőt.
Nem csak nálam, másnál is. Kicsit sarkosítod a dolgot. Nem tudom mennyit jártál hallásvizsgálatra, nekem egy időben hivatalból kellett. Kollégámmal bementünk a belváros zajából, ő néhány perc után be is ült, fejére tette a fejhallgatót, majd megállapították hogy tök süket.
Olyan 2-3kHz környékén hallott valamit, alatta meg fölötte majdnem semmit. Mert ugye a fül a kinti háttérzajhoz alkalmazkodott. Aztán fél óra csendben üldögélés után "megjavult" a hallása. És az a háttérzaj még jóval kevesebb mint amit egy szobában 2x20W-tal lehet művelni.Persze nagyon nem mindegy hogy mivel, mert mint írtam már nálam 8db 25 centisből jön a mély meg a közép egy része. Ez az összeállítás 0,2W-tal is olyat szól hogy érzem a szekrényen. Van két vidim is 20 centis méllyel amiket ingyen kaptam, na az ezzel a teljesítménnyel nem csinál semmit, annak kell vagy 2-3W hogy egyáltalán megszólaljon. Hogy az erősítőben elveszne bármi azt kétlem, mert akkor az összesben elveszik, mert az minddel ugyanígy van. Ahogy "kilépnek" a membrán felületéből a hangok, onnantól összevissza verődnek a falról, asztalról, ágysarkáról, mindenhonnan. És kenik a spektrumot. És nem csak ezzel van a baj hanem azokkal is amik meg kioltódnak a szőnyegen, a bútorok huzatain, a függönyön, stb. És ez a dolog annál erősebben jelentkezik minél nagyobb a hangnyomás. Nem arról van szó hogy én ne szeretném a nagy hangerőt meg a dübörgést, épp ellenkezőleg. Csak azok a finomságok amik a lágy hangerőben ott vannak, azok olyankor tovatűnnek. Az előbb leírtak, meg a fül hallásmechanizmusának következtében. De nekem ez tény, innentől kár tovább ragoznom.
Szia reloop!
Igen igazad van, 4 ohmosak a hangsugárzók! De most már nem számít, mert küldöm vissza őket szépen, mert a két mély közép hangszóró már kisebb hangerőnél nagy mechanikai mozgást végez a mély hangszórókkal szemben. (nem ezt vártam egy ilyen nevezetes, és drága hangsugárzótól ![]() Ma ki próbáltam egy nagyobb teljesítményű erősítővel, és rettentően fura hangok produkálódtak a mély közepekből, mint mikor már nem bírja egy hangszóró a rá adott teljesítményt, (nem volt nagyobb mint 50W). A kis 20W-os erősítővel meg jól szolt, igaz nem tudta ki hajtani rendesen, de nagyobb hangerőn, nagyobb erősítővel förtelem az egész! Vissza küldöm és meg veszem helyette EZT. Inkább áldozok még többet bele de nekem legyen tokéletes! Ha meg lesz az A-osztályú erősítő nekem szépen szóljon, és a csöves is! A hozzászólás módosítva: Jan 11, 2017
A hangsugárzó kiválasztását érdemes átbeszélned a fórumban. Hangosítás, hangsugárzó építés témákat ajánlom.
Erősítő kapcsolások közül azért a 20W-os DoZ-zal biztosabb a siker. Le nem beszéllek a Hiragáról, de elég nyűgös szerkezet. Rakj össze egy csatornát deszka modell szintjén!
Hallgass reloopra. A hangfalvásárlást nagyon körül kell járni. Minden fórumot el kell olvasni, ha lehet meg kell hallgatni, aztán majd kialakul, hogy melyik legyen. Én most vettem egy pár DM603S3-at kéz alól 120-ért. B&W. Legalább egy évet hezitáltam azon, hogy mit vegyek... Őrült szerencsém volt, már a 602-esnek is örültem volna ennyi pénzért... Ezeket már nem gyártják, csak az utódait, de azokban már kisebbek a hangszórók. Meg 230 körül van darabja.
Kedves fórumtársak!
Tovább tervezgettem szabadidőmben a Hiraga Le Monstre 8W-os erősítő nyákomat, és kiegészítettem egy, Rod Elliott által JLH-hoz ajánlott tápegységgel is. Szeretném megkérni a nagyobb tapasztalattal rendelkező szakikat, hogy nézzék át nekem, mert szeretném legyártatni. Köszönöm szépen!
Hűtést hogyan gondoltad megoldani?
A tápegység 4 tranzisztora, illetve a 2 vég és meghajtótanzisztorpár dróttal lesz huzalozva a hűtőbordára.
A hozzászólás módosítva: Jan 20, 2017
Szia.
Ezt gondold át jól, mert a huzalozás könnyen gerjedékennyé teheti a végfokot. Ráadásul A osztályú végfoknál ez méginkább bekövetkezhet. Ha nem akarsz magadnak nem várt kellemetlenséget, akkor szerintem tegyél le a kidrótozott vég -és meghajtó tranzisztorokról. A hozzászólás módosítva: Jan 21, 2017
Arról nem is beszélve, hogy a célok közt nem árt, ha ott szerepel a "minél kevesebb utat járjon be az áram" monológ.
neptunes4you: Az sk246 és párjától nagy "produkciót" ne várj, KDmester is többek közt nagyon lepontozta ezt a FET-et. Ebay-on találhatóak megbizható források, de ez is egészen biztos Bővebben: Link. A 1775 és 872 helyett a rajzon szereplő jó választás lehet, ha megbizható forrásból származik. De ide talán könnyebben beszerezhető a BC546C és párja, hisz itt a nagy Hfe a lényeg. A hozzászólás módosítva: Jan 21, 2017
Sziasztok azt szeretnem kerdezni hogy ezt az erositot lehetne e 35v-rol hasznalni?Mar meg van epitve a rajz szerint,esetleg kellene valamit valtoztatni rajta?
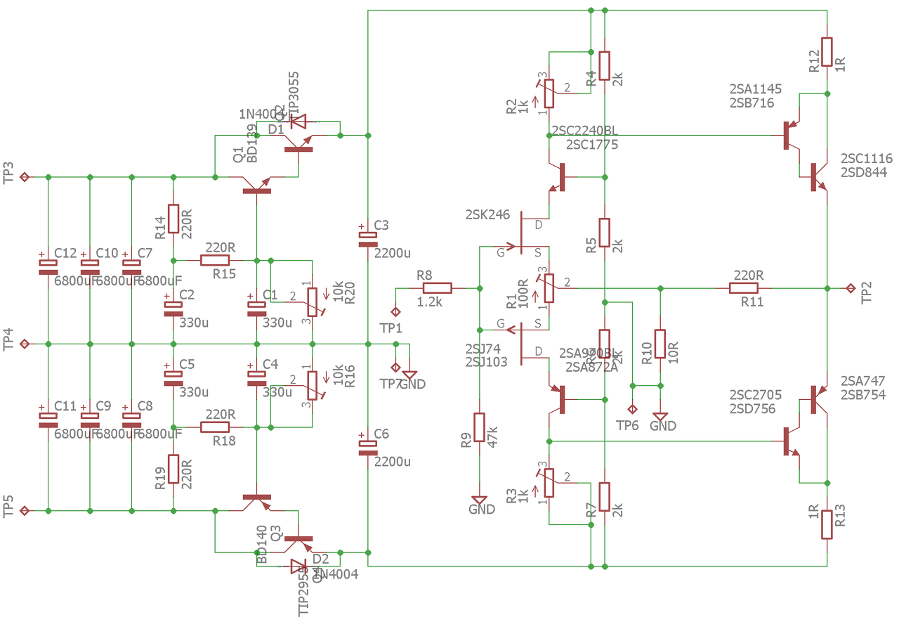
A neten bukkantam rá az AudioAnalyse A9 erősítő kapcsolására. Ez egy 2x50 W-os tiszta A osztályú erősítő, ráadásul az igen jó fajtából. Kb. egy hete bújom ezt a rajzot, na jó nem mindig. Mi a véleményetek róla? Megépíthető ez szerintetek ebből a rajzból?
A hozzászólás módosítva: Máj 31, 2017
Szia! Építésbe ettől azért igényesebb rajz alapján vágj bele. A tisztán A-osztályú működés, az 1,2A nyugalmi áram és az 50W kimeneti teljesítmény állítások közül az egyiknek hamisnak kell lennie a fizika mai állása szerint
Vedd hozzá a 35 V tápfeszt és a végtranyók lineáris vezérlési karakterisztikáját, csak így lesz lehetetlen, de éppcsak hogy. Más kérdés hogy valószínűleg nem 16 ohmos hangszórókkal szeretné használni a kérdező.
Amúgy megépíthető, de semmi extra. Nincs benne komoly hiba a dupla emittereken kívül, de nagy okosság sem. Se védelem. Ettől eltekintve megépíthető. A hozzászólás módosítva: Máj 31, 2017
Ez a rajz az AudioAnalyse legendás erősítője a 80-as évekből. Monoblokk kiépítés egy házon belül. Itt van egy fotó róla, meg a tech. lapja. Csupán azért érdekel, mert ha megépíthető, akkor szinte az eredeti kinézetet lehet rekonstruálni dobozilag. Jó nem pont ugyanolyan hűtőbordával. De a ház kinézetén nem kell agyalni. Mondja ezt egy iparművész végzettségű hobbista.
A tech. spec. ben azt írják, hogy a teljesítménye 8 Ohmon 50W 4 Ohmon 90W, és hídba kötött mono blokként pedig 8Ohmon 180W. Ez elég grandiózus teljesítmény. A képen egy mohóca kis erősítőnek néz ki, de a dimenziói mellbevágóan nagyok a maga 482x190x240mm erével, 20kg os tömegével. A NETen találtam egy leírást is róla, hogy a toroidokat szokatlan módon egymásra építették, aminek következtében az alsó trafó hajlamos volt elhamvadni. Egy holland csóka lecserélt a 2x220Wattos trafókat 2x300W osakra, és azóta megbízhatóan müxik. A fenti rajzot is Ő csinálta. Itt van még pár érdekesség róla http://www.audiotecnico.it/riparazioni/riparazioni_A/Audioanalyse/A...A9.htm. Érdekes egy cucc. Sajna nekem kevés a tudásom ahhoz, hogy megépítsem, vagy leszimuláljam. Pedig érdekes lenne megcsinálni.
A hozzászólás módosítva: Máj 31, 2017
A feljegyzett paraméterekkel 30W/16Ω mellett tartom elképzelhetőnek az A-osztályú működést. A rajzon szereplő 1,2A nyugalmi áram arányos a hűtőbordákkal és trafókkal.
A 90W/4Ω nyugalmi árama A-osztályban 3,5A tájára kell essen, különben AB-osztályú működésre kell számítanunk. Ez végül is nem baj, csak a pontosság kedvéért említem. A kapcsolás topológiája napjainkban az egyszerű autós végerősítőkben szolgál, mellékelek is egy ábrát. |
Bejelentkezés
Hirdetés |







az egy kicsit sok volna egy szobába, szerintem max 100W, de már az is sok!.





