Fórum témák
» Több friss téma |
Szia! Ez a "gyári" elektronika rajza volna, itt fentebb ez van kitárgyalva részletesen.
Köszi a válaszod. Nekiálltam megcsinálni a kapcsolást, van 2db sarokcsiszolóm amiknél a lágyindítás ment tönkre. Remélem jó lesz.
Nekem ez a kapcsolási rajz és nyák rajz segített az egyik tönkrement "dobozka" feltámasztásában, mert annyira elfüstölt a triak, hogy a körülötte lévő alkatrészek felismerhetetlenek voltak és a fólia is hiányzott.
Szia! Na megcsináltam a lágyindítót jól működik. 1/3 fordulatról indul és így gyorsít fel a flex. Annyit kérdeznék, mit kellene változtatni ahhoz, hogy nulláról induljon fokozatosan a felfutás?
Szia! A triakkal párhuzamosan van egy R-C tag, talán ha annak az értékét 47 ohm-ról megnöveled 10kohm-ra, akkor lágyabb lesz a felfutás. (az ellenállás teljesítménye ne változzon, ez ott kell hogy legyen a triak előtt amiről szó van)
Köszi, na ide pont 10K ellenállást raktam be és így ez a helyzet. Egy illető az LM358 táp.feszhez 15V-os zénert használt, ezt én is így csináltam.
Az az R-C tag, a fázishasítás zavarait hivatott csökkenteni. Semmi köze a felfutáshoz. A 47Ohm helyére tett 10K gyakorlatilag lenullázta a lényegét és így a hasznát.
Az elektrotanyán mást írnak az ellenállásról:Lágyindító
Köszi! Igen innen vettem a példát.
Az oroszok itt már potival szabályozhatóvá alakították a kapcsolást.
Működnie kell az eredeti felállással is csak meglehet, hogy a kettős műveleti erősítőből nem mindegy, hogy melyik gyártótól valót építi be az ember. A kérdéses elllenállást ha növeled még lehetne próbálkozni a finomítással ha a triak is a leírtaknak megfelelő (BTA12 600V).
BTA12 600V triakot használok. Köszi majd kísérletezek.
Igen, ez igaz. Meg is vagyok lepődve rajta. Hogy pontosítsuk, az utoljára feltett kép bal felső sarkában lévő triak-kal párhuzamos R-C tag ellenállására ill. magára a komplexumra gondoltam. Ez zavarcsökkentő céllal van ott. Nincs köze a triak vezérléséhez amit az áramkör többi része csinál. Pedig gondolom az utóbbiban rejlik a "felfutás" kérdése - megoldása. Mint ahogy az oroszok is más ellenállásokkal matatnak.
Én olyan lágyindító kapcsolást szerettem volna régebben vadászni, amely "kétpólusú" gyakorlatilag soros áramkör a főkapcsolóval. Gondolom valami NTC - s áramkör, amit időzített triakkal zárnak rövidre. Még konkrétan olyat nem találtam. Pedig kellett már kidobnom egy meghibásodottat egy nagyfexből, mert zavaró volt, hogy bekapcsolása esetén 2mp után indult elég nagy rúgással max fordulaton. Gondolom az NTC adta meg magát a "kockában". ui.: mellette ha lett volna elég eszem akkor, párhuzamosan köthettem volna vele egy combosabbat, így tovább élhetett volna ez a megoldás. Rég volt. A hozzászólás módosítva: Jan 14, 2017
Az elektrotanyás R10 beírás hibás... nálam pl. 22 ohm van bent, semmi köze a késleltetéshez.
A triac miatt van ott. A triac kapcsolástechnikája- a triac gyújtását elősegítő R-C tag méretezése A hozzászólás módosítva: Jan 14, 2017
Így van, zavarszűrést végez, illetve nagy értéknél nem végez.
![]() Írni kellene Proli-nak, oszlassa el a homályt mert még nem született meg a működésmód leírása. A hozzászólás módosítva: Jan 14, 2017
Itt van a forrás, szürkében írva.. meg kell keresni, elolvasni.
Hello! Szívesen leírom hogy működik, ha tényleg ez hiány lenne, de hogy a kapcsolás a kívánalmaknak megfelelő-e, azt ha lehet, ne rajtam kérjétek számon.
Csak azért kopizom be, hogy.....
![]() A többi felesleges.
Akkor légyszives publikáld, szerintem csak utánépítík, de a működése nem tisztázott.
Félreértsz, én nem szándékszom ezt a kapcsolást megépíteni, viszont régebben kerestem lágyindító kapcsolást elszívó berendezésekhez, na akkor akadtam rá az elektrotanyán...
Bocs, hogy belinkeltem, nem tudtam, hogy felkavarom vele az állóvizet. A Lóska Péter féle könyvet olvastam, ha jól körülnézek meg is találom papírkötésben.
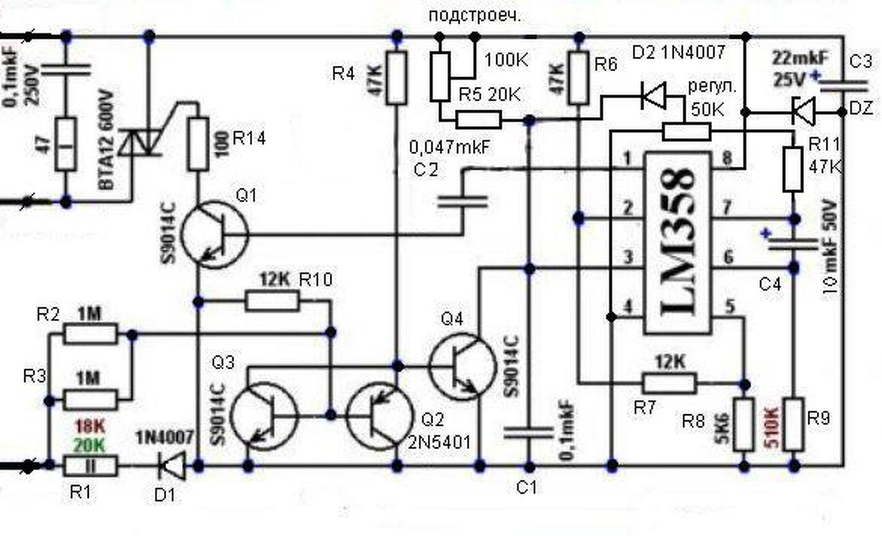
- Az áramkör egy fázishasításos gyújtásszabályzó. Ami egy hálózathoz szinkronizált fűrészjel értékét hasonlítja össze egy feszültségszinttel. Amikor a fűrészjel amplitúdója eléri a komparálási szintet, begyújtja a triac-ot.
- A háromszögjel C1 kondija a a félperiódus elején kezd el töltődni, az R5+poti-n keresztül. A komparálási feszültségszintet, pedig az R6-R7-R8 osztó állítja elő. A potit úgy kel beállítani, hogy a félperiódus végére a C1 feszültsége épp csak elérje a referenci feszültségszintet. Így a gyújtás időpontja a félperiódus végére esik. - A fűrészjel szinkronozását a Q2-Q3-Q4 végzi. A Q4 minden periódus nullpontjában kisüti a C1 kondit. A periódusokat a Q2 és Q3 figyeli. Pozitív félperiódusban a Q3 tranyó kinyit, és lesöntöli a Q4 bázisáramát. Ugyan ezt teszi a Q2, csak a negatív félperiódus alatt. A két tranyó bázisosztója az R2||R3 és R10 tagokból áll. A hálózat nullpontjában nincs feszültség, így a Q2 és Q3 is zárva van. Q4 ekkor nyit, és kisüti a C1 konidit. A periódusok további részében Q4 zárva van, és engedi a C1 töltődését. - Amikor a C1 feszültsége eléri az R6-R7 közös pontjának feszültségét, a műveleti erősítő kimenete átvált és C2 Q1 segítségével gyújtóimpulzust ad a Triac-ra. (Nem túl szép, hogy a tranyó csak a kondin keresztül kap feszültséget, de ez itt így van.) - Most már csak a gyújtás időpontját kell lassan változtatni, a félperiódus végétől visszafelé. Vagy is a C1 töltésének sebességét változtatni egyre nagyobb töltőárammal. - A műveleti erősítő másik fele egy integrátor kapcsolás. Az OPA a "+" bemenetén egy referencia feszültséget kap az R8 ellenállásról. A visszacsatoló körében a C4 kondenzátor helyezkedik el. Az OPA, mindig kiegyenlíti a két bemenete közötti feszültséget (ha negatív visszacsatolása van). Így az R8 és R9 ellenálláson mindig ugyan akkora feszültség van. Ha egy ellenálláson a feszültség állandó, akkor a rajta átfolyó áram is állandó értékű. De az R9-en folyó áram a C4-en keresztül folyik át. Vagy is az nem más, mint a C4 töltőárama. - Ha egy kondenzátorba állandó áram folyik be, akkor a feszültsége lineárisan növekszik az idő függvényébe. Vagy is mivel a kondi másik vége az OPA kimenetéhez kapcsolódik, annak kimenti feszültsége fog lineárisan nőni. (Míg "bele nem botlik" a tápfeszültségbe.) - Tehát az OPA kimenetén egy lineárisan növekvő feszültség képződik. Ez le van osztva az R11+50k osztóval és a diódán keresztül folyó áram hozzáadódik a C4 töltőáramához. Így minél jobban nő az OPA kimenti feszültsége, a C2 annál gyorsabban fog töltődni. Avagy hamarabb éri el a C1 feszültsége a komparátor referencia szintjét. Így a gyújtás időpontja lassan mindig előrébb kerül a félperiódus eleje felé. A Triac egyre hamarabb gyújt be és a motor gyorsul. - A többi az csak "púder". A tápfeszültséget az R1-D1-Dr és C3 állítja elő. A tápfeszültség egyébként azért negatív, mert negatív gyújtóimpulzusra a Triac-ok általában érzékenyebbek. A gyújtóáramot az R14 korlátozza. A 0,1µF és 47ohm az induktív terhelés miatt szükséges, vagy is csökkenti a motor induktív jellegét. Mert az induktivitás árama késik a feszültséghez képest. Így a gyújtás pillanatában nem folyna áram, és nem maradna gyújtva a Triac, aminek egyébként is tartóáramra van szükség. - Nos ez kb. ennyi, a többi az összehangoláson múlik, hogy a kívánt idő alatt fussa be a gyújtóimpulzus a min..max fázishasítási értéket.
Köszönöm a leírást a többiek nevében is. Valóban ötletes! (saját kútfőből sokkal nyögvenyelősebb kapcsolás született..)
Én is köszönöm, nagyon hasznos a leírás.
Tiszteletem!
Szeretném megkérdezni, hogy a 100nF kondenzátorok vajon hány voltosak és milyen típusú lehet. Választ előre is köszönöm!
Szia!
Ha a C6-ra gondoltál, 275V AC, vagy 1000 V DC. A hozzászólás módosítva: Márc 7, 2017
Nem annak meg van az értéke 100nF 400V . A C1, C2, C4 érdekel.
A többi mind elég 50-100 voltos.
A C6-ot pedig fogadd el úgy, ahogy írtam - 400 voltost NEM tennék oda. A hozzászólás módosítva: Márc 7, 2017
Rendben!És milyen típusúak kellenek (kerámia, fólia...) 100nF-hez?
És a bemenetnél lévő 0,33µF K x2 250V gondolom szűrő kondi, az kétszeresen értendő vagy az csak a típusa? A hozzászólás módosítva: Márc 7, 2017
Köszönöm a segítséget! És a 100nF kondik milyen típusúak legyenek (fólia, kerámia.....)?
|
Bejelentkezés
Hirdetés |












