Fórum témák
» Több friss téma |
Fórum » Csöves erősítő készítése
Ne feledd betartani a fórum viselkedési szabályait, és a topik megmaradásának feltételeit. [link]
A téma átmenetileg fagyasztva lett, hozzászólni nem tudsz!
Most, hogy végeztem az erősítő tuningolással (puffer, tápszűrő kondik minőségi alkatrészekre történő (Vishay, F&T) cseréjével, belső kábelezés, új, árnyékolt tápkábel) megtapasztaltam, hogy a tápellátás minősége milyen fontos egy csöves erősítőnél. Igen sokat javult a hangzás. Gondoltam, hogy feltenném a koronát egy hálózati szűrővel, vagy jelkondícionálóval.
Szemezek egy Pointe leválasztó trafóval. Szerintetek érdemes ebbe pénzt ölni? Az a gond, hogy csak akkor tudom meg, hogy kellett-e, ha már megvettem. Nincs rá lehetőség, hogy kipróbáljam. Ahogy kiderítettem ez nem más, mint egy speciálisan tekercselt 1:1-es toroid, ami galvanikusan leválasztja a rádugott készülékeket a hálózatról. Itt van róla egy leírás: Link Úgy egyébként elég jó hálózat van nálam, bármikor mérem 236V (+-0,1V). Ipari üzem nincs a közelben, 4 lakásos sorház, a közös bejövő szekrényből az óráig minden lakásnak saját külön vezetékelése, ez is nem régen felújítva, óránál 32A stb. Persze gondolom, ettől még lehet zajos, bizonyos napszakokban, nem tudom, hogy ez mérhető-e valami módon. Csináltam spéci tápkábeleket is a napokban, (aranyozott audiofil dugók, többszörösen árnyékolt kábelek) ezekkel gyakorlatilag megszűntek az alkalmi pattogások, amit az időnként bekapcsoló kazán, hűtő okozott. Tehát nagy gond nem lehet, csak a maximalista lelkem nem hagy nyugodni. Olvastam egy HFP tesztet a nagyobbik Pointéről. Ugyanaz a rendszer, csak dupla trafós, nagyobb teljesítménnyel, több készülékhez. Nagyon szórakoztató volt a leírás, de sokra nem jutottam vele, csak szubjektív emőciókat közölt a szerző. Ilyesmiket, hogy "...szűrő nélkül hallgatva, mintha készülne hazamenni az énekesnő és a zenészeknek sem lenne kedve már játszani..." Volt nálam egy Vibavoice jelkondícionáló, az nem hozott érzékelhető javulást. Tudom, az más cucc, a hálózatot hozza tiszta színuszos formára.
Szia! Nézd meg a hálózati színuszt szkóppal, ha van lehetőséged. Nálunk mindig is csapott volt a teteje, pedig régebben kevesebb kapcs. üzemű fogyasztó, pc volt a környezetben és mégis.
Aztán időnként elborul a hálózat, búg a kis 120VA toroid a pc melletti erősítőmben, egyen van a fedélzeten...
Elolvastam ezt a leválasztós dolgot.
Idézet: „A trafó ... fejlesztése: “kapacitívszegényen tekercselt tórusztrafó,” speciális áthalláscsillapító anyaggal a primer és szekunder tekercsek között.” Hogyne, van egy/több sor árnyékoló menet a primer/szekunder között. Speciálisan, igen. ![]() Minden jóérzésű amatőr is ugyanígy csinál lemezes hálótrafót, illetve csináltat toroidot, ott az árnyékoló rézfólia, menetsor, egyik vége a védőföldre kötve, már csak az életvédelem miatt is... Ha megnézzük a gyári hálótrafókat, akkor nicsak... Az igazán gondosaktól még külső rövidzár rézgyűrűt toroidon is láttam.
Ha jól értem, akkor semmi extra nincs ebben a leválasztóban?
Szerintem nem is lehet.
A kapacitívszegény minősítés igaz minden toroidra, valamint a pr/szek árnyékoló elválasztást tartalmazó egyéb trafókra fokozottan, szerintem.
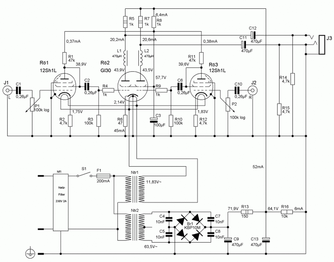
Tisztelt fórumtársak! Néhány oldallal ezelőtt írtam a problémámról hogy mitévő legyek az SE erősítőm anódfeszültsége szűrésével. Először csöves stabilizátorra gondoltam utána hála CHZ kollégánk jó tanácsának elkészítettem az általa megadott paraméterek alapján a fojtót.
Elmondhatom hogy nem csak a búgás szűnt meg hanem a hangja is jobb lett, sokkal szebb lágyabb élethűbb mint azelőtt.
Én nem nagyon értek hozzá, de nekem egy kicsit wudu-nak tűnik. A leválasztó trafónak ahogy én látom, inkább érintésvédelmi szempontból van jelentősége. Szervizek gyakran használják. Ettől még nem kizárt, hogy működik, de nem biztos, hogy megér 50-70 ezer Ft-ot. Bár a high-end világában van aki ad 500 ezret egy hálózati kábelért is.
Azannya! Tanultam valami újat.
"Vacak áram, iszonyúan vacak áram, pocsék áram, meg a minősége időben és térben változik." A hozzászólás módosítva: Jan 29, 2017
A legnagyobb tiszteletem mellett meg kell jegyeznem - innen messzirol nezve - mar reg az ezoteria teruleten mozogsz.
Tisztában vagyok, hogy néha már-már feszegetem az eszetlenség határait, de azért a 25 éves elkók minőségi alkatrészekre történt cseréje talán még nem kezelendő
De ez a leválasztó trafó ennyi pénzért már nekem is sok volt.
Bocs, "Seneca01" is én lennék, csak nem emlékeztem a több ével ezelőtti regisztrációmra, így perpillanat két néven futok. Próbáltam törölni az egyik profilt, de még nem jöttem rá, hogy miként tudom
Nem pont arra gondoltam, az (jo minosegu alkatresz a jelutban, vagy akar a tap szureseben) teljesen ok. Inkabb a betap oldali beruhazasra, mint speci halozati kabel, aranyozott csatlakozo. A levalaszto trafo csak felteszi a koronat erre.
Elolvastam a szoveget amivel eladni szeretnek, hat en lehet ezt buntetnem. Ez persze a sajat velemenyem.
Örülök, hogy jó lett, fojtó jó megoldás, energiatakarékosabb is. SE tápját nem érdemes stabilizálni, csak a veszteségeket növelné. Hangzást sem javítaná.
Igen, a tápkábel sokak szerint már a sötét oldal, de mentségemre szóljon, hogy találtam az eBay-en egy olyan forrást, ahol majdnem annyiért megkaptam a hozzávalókat, mintha a villanyászboltban vettem volna valami jobbfajta csatlakozókat. A japán Oiyade baromi drága, ezért szerintem az enyém hamisítvány lehet. Enenek ellenére nagyon pöpec minőségű.
Én sem tenném rá a nyakamat, hogy emiatt, de a sodrott, árnyékolt, ferritgyűrűvel ékített hálózati kábelek óta már csak elvétve hallani egy-egy pattanást, sercintést a hangfalakból amikor a hűtő, vagy a kazán bekapcsol. Valami történt. Olyanokról nem tudok beszámolni, hogy "...hirtelen megnőtt a színpad mélysége, előjöttek a zenészek a függöny mögül.. Ezeket az irodalmi értékű beszámolókat meghagyom a profi ítészeknek )
Sziasztok.
Ha ebben a kapcsolásban más értékű csatoló kondikat használok (0,26µF helyett) az gond? Mi változik? A hozzászólás módosítva: Jan 29, 2017
Az alacsony frekvenciás átvitel (mély hang). De így is elég alacsony, tehát játszhatsz vele, csak a két oldalon (páronként) egyforma legyen.
Nálunk a járatos értékek a 220nF és a 330nF, mindkettő lehet. De akár kevesebb is... A hozzászólás módosítva: Jan 29, 2017
Köszönöm!
eBay-n rendeltem orosz PIO kondikat de még nem érkeztek meg, és türelmetlen vagyok. Fog készülni egy 6H13C/e88cc is. Kiváncsi leszek a különbségre. A hozzászólás módosítva: Jan 29, 2017
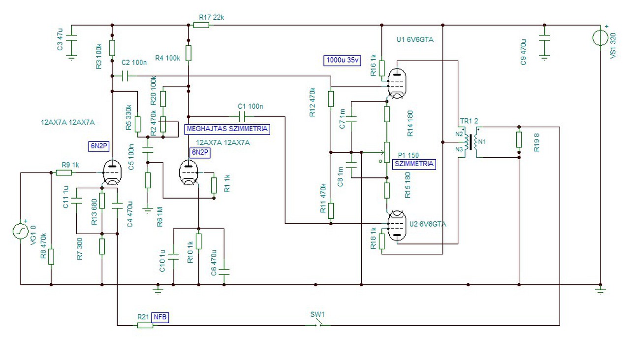
Sziasztok! Nemsokára összeáll egy CHZ féle EL84PP, amihez most tervezem a tápot. Ez a hangolt rezgőkörös fojtó nagyon ötletes megoldásnak tűnik. A terveim szerint egy 20H / 300 Ohmos orosz katonai folytót fogok beletenni, ami eredetileg is csöves tápban volt. Ki is számoltam 100 Hz-re először az ideális esetre (amikor nincs ohmos ellenállása a fojtónak) az 1/(2PI*GYÖK(LC))-vel. Így a C 12,3 nF-ra jött ki. Mivel a folytónak kb. 300 Ohm ellenállása is van, ezért az (R^2)/4*(L^2) = 1/LC -nek is nagyjából teljesülnie kell(ene), hogy tényleg tényleg rezonáljon is 100Hz-en. Így viszont így a C 735nF-ra jött ki. Gondolom, valahol 450-500nF körül lehet a számomra megfelelő érték. Az a kérdésem, hogy jól okoskodtam, vagy van-e esetleg erre pontosabb tapasztalati képlet, vagy ki kell kísérletezni a megfelelő értéket?
CHZ írtad valahol korábban, hogy a túl sok elkó kapacitás a tápban elrontja a hangot. Kb. hogy kell azt érteni, hogy túl sok? Hogyan érezni hatásukat a hangban? A tervezett táp NYÁK-jára 6 db elkónak csináltam helyet. Ezek darabonként 270u/450V-osak. Ez soknak, kevésnek, vagy elégnek számít. Mellékelem a tervezett táp rajzát is. Ez egy csöves táp, 2db EZ81-gyel, ezért az 47µF-os az első elko. Előre is köszi.
Szia!
Szerintem felesleges ekkora kapacitást használnod a tápba, egyenirányító cső sem fogja kedvelni, még fojtó után sem. 20Hy-hez 120n megfelelő.
Köszönöm szépen. Megkérdezhetem, hogy a 120n tapasztalati érték, vagy számítottad?
Szia! Átlinkelnéd nekem is az említett EL 84 PP kapcsolási rajzát?
300 ohm dc ellenállás nagyon sok egy kb 200 mA-es fojtónál. EI78 nagyságú vasra rá sem lehet kényszeríteni a szükséges, legalább 0,3 mm átmérőjű huzalból. A fojtón folyik 200 mA, a vas nem telítődhet, esik rajt 60 V, disszipál 12 W-ot. Nekem gyanús, hogy az a fojtó a 20 Hy -jével jóval kisebb áramokhoz készüt.
|
Bejelentkezés
Hirdetés |








