Fórum témák

» Több friss téma
Fórum » Kapcsolóüzemű (PWM) végfok építése
Lapozás: OK   187 / 241
(#) cyberpalko válasza Suncorgo hozzászólására (») Feb 3, 2017 /
 
Szia...milyen magot használsz?jobb mint a toroid porvasmag?
(#) szikorapéter hozzászólása Feb 4, 2017 /
 
Sziasztok. IR2110-hez keresnék bevált kapcsolásokat. Nézegettem google-n, de nem az igazi a többsége. 23N20D-m volna bele ,vagy IRFB4227. Nyákterv nem szükséges ,de ha van az se jön rosszul (ha szükséges úgyis megtervezem magamnak. ) Válaszaitokat előre is köszönöm.
(#) dara válasza szikorapéter hozzászólására (») Feb 4, 2017 /
 
És a cikkek között nézted,?
(#) szikorapéter válasza dara hozzászólására (») Feb 4, 2017 /
 
Igaz,elnézést,viszont akkor másik kérdésem lenne. A lorylaci,Ge Lee által közölt kapcsolásba megfelelnek az én fetjeim is?

Mod.: Ami a hídkapcsolásnál szerepel túláram védelem,azt bele lehet építeni az egyszerű nem hidalt kapcsolásba is igaz?
A hozzászólás módosítva: Feb 4, 2017
(#) dara válasza szikorapéter hozzászólására (») Feb 4, 2017 /
 
Mindkettőre igen a válasz.
(#) szikorapéter válasza dara hozzászólására (») Feb 4, 2017 /
 
Köszönöm a választ.
(#) szikorapéter válasza dara hozzászólására (») Feb 4, 2017 /
 
Még olyan kérdésem volna hogy a hidalt végfoknál az IR2110 tápja a - feszről van megoldva. Gondolom ezt is alkalmazhatom nyugodtan a sima kapcsolás esetében is igaz? (mivel a hidaltat ha jól néztem annak csak az előfokozatba rakott plusz műveleti erősítő a különbség igaz? )

Mod.: IRFP4332 is akad a kapcsoláshoz.
A hozzászólás módosítva: Feb 4, 2017
(#) dara válasza szikorapéter hozzászólására (») Feb 4, 2017 /
 
Igen,de van a cikkek között szimpla is,onnan is tudsz lesni,meg itt a képek között is sok van.A hidaltnál a plusz a fázisfordító.
(#) djloui hozzászólása Feb 18, 2017 /
 
Sziasztok erről a kapcsolásról mi a véleményetek. Jelenleg nem akar indulni tápok rendben vannak.

d4.jpg
    
(#) Pafi válasza djloui hozzászólására (») Feb 18, 2017 /
 
Ha nem indul, akkor először is ellenőrizni kell a tápfeszültségeket, meg kell próbálni legalább 10 % amplitúdójú jelet adni neki, és ha megvannak a tápfeszültségek és jelre sem indul, akkor az OPA kimenetén és az inverterek bemenetén is feszt mérni, stb... ezek közül mit tettél meg? Mekkorák a feszültségek? Minden alkatrész olyan, mint ami meg van adva?

Amúgy a kapcsolás bár működőképes, de nincs benne semmilyen védelem. Az OPA táp szűrése agyrem ilyen módon. Az IR2110 meghajtása pedig pont olyan mint az első ucd jellegű erősítőmben, ami jól meg is szivatott pont emiatt a két "unbuffered" inverteres megoldás miatt. Időnként max kivezérlésnél egymásra nyitottak a FETek a vezérlés hibájából.

Csak akkor használd, ha nem zavar ha elszáll és viszi magával a hangszórót.
(#) djloui válasza Pafi hozzászólására (») Feb 19, 2017 /
 
A tápok rendben vannak 5.6V, 12V OK. jelet is adtam neki, az OPA kimenetén megvan a jel de a tranzisztorból már nagyon aprócska jel jön ki. De történt egy baleset sajnos mérés közben két láb közé becsúszott a mérőcsúcs és elcsettent az IR így tesztelni sem tudok már.

Azt mondod nem túl életképes a kapcsolás? Azért döntöttem e mellett mert legalább 400W teljesítményre van szükségem 8Ohm-on, és nem akartam alkatrésztemetőt, mind e mellett még szükség van 200 és 100W teljesítményre egy három utas láda aktív meghajtásához de a közép és a magashoz valami jó AB osztályúra gondoltam. Ami itt az oldalon fellelhető IR végfok a cikkek között, azzal is ez a helyzet amit leírtál?
(#) Skori válasza Pafi hozzászólására (») Feb 19, 2017 /
 
Az IR2110 tulajdonképpen mitől akad ki? A túl meredek impulzust nem szereti, v. más oka van?
(#) Ge Lee válasza djloui hozzászólására (») Feb 19, 2017 /
 
A cikkemben lévő (eredetileg diyaudio-s) kapcsolás FDP fetekkel is tudja a 600W-ot 8ohmon hídban, attól még nem alkatrésztemető hogy mindenből 2 kell bele.
(#) djloui válasza Ge Lee hozzászólására (») Feb 19, 2017 /
 
Bocs nem arra gondoltam hanem amiben pl van 4-5 tranzisztor tápágankent.
(#) Pafi válasza Skori hozzászólására (») Feb 19, 2017 /
 
Ebben a kapcsolásban az is gondot okoz, hogy a felső oldali inverter már Vcc/2 bemenetnél felkapcsol, amikor az alsó oldali bemenet még nem kapcsolt le mivel hiszterézises. Lassú jeleknél így egymásra nyitnak a FETek.

De van egy ritkább (de rendkívül kellemetlen) hiba IR2110-nél, ami csak akkor jön elő, ha a felső oldali vezérlés nagyon rövid, kb. 50ns idejű impulzust kap. Ilyenkor bekapcsol, de ki már nem mindig sikerül neki. Egy önrezgő erősítőnél hogy ilyen rövid impulzus kialakul-e, a layout-tól is függ. Ezért nem tudok egyetlen IR2110-es kapcsolást sem nyugodt szívvel ajánlani, hacsak nincs kifejezetten megakadályozva a 100...150 ns-nál rövidebb impulzusok létrejötte. Na és persze egy korrekt túláramvédelem is kötelező szerintem.
(#) Ge Lee válasza Pafi hozzászólására (») Feb 21, 2017 /
 
Ugyanezt tapasztaltam ha megpróbáltam lecserélni az IR előtt az LM311-et valami más megoldásra. A végfok gondol egyet és megáll, az IR felső oldala meg nyitva marad. Viszont az LM311-es párosításban szándékosan sem tudtam tönkretenni, pedig kapott rendesen annak idején a tesztek alatt. Emiatt az IR termékeit én tápba sem ajánlom (itt most nem csak a 2110-ről van szó), bátor aki azokkal épít különféle tápegységeket, netán hegesztőt.
(#) djloui válasza Pafi hozzászólására (») Feb 22, 2017 /
 
A két kapcsolásban van némi különbség nem lehet hogy ezért nem indul a végfok? Amivel én próbálkozok az az első képen van és a nyák is eszerint van elkészítve annyi módosítással hogy elférjen egy kör alakú mag fektetve.
(#) Pafi válasza djloui hozzászólására (») Feb 25, 2017 /
 
Nem, ez az alapvető funkcionalitást nem befolyásolja.

Azt írtad, hogy a tranyó kimenetén alig van jel. Ezt kellene részletesen vizsgálni.
(#) djloui válasza Pafi hozzászólására (») Feb 28, 2017 /
 
Hogyan tovább, szerinted mit mérjek? Áramkorlát jelenleg egy 100W izzó a hálózati oldalon és ezen látszik hogy van némi áramfelvétel bekapcsolás után nem alszik ki teljesen. A feteket kiveszem akkor nem tehát valahol borul az egész. Még annyi hogy a OPA nem TL071 hanem OPA134 de szerintem ez nem lehet hiba mert megfelel helyette. Vagy rosszul tudom?
(#) Pafi válasza djloui hozzászólására (») Márc 1, 2017 /
 
Először is mérj tápfeszültségeket, ahogy kértem! 5 értéket kell látnom legalább! Ha a múltkori óta nem változott a helyzet, akkor ez után lehet folytatni a bipoláris tranyóval. Emitter fesz, kollektor-ellenálláson eső fesz. Legjobb lenne oszcilloszkóppal a jelalakot mutatni. Mindezt úgy, hogy közben 1 kHz szinuszt kap a bemenet. A kimeneten pedig van terhelés.

Persze egy(pár) fotó is baromi sokat dobhatna a helyzeten. És/vagy a nyákterv.

Mi lehet a gond? Bármi!!! Rossz értékű ellenállástól kezdve a forrasztási hibán át a hibás PCB tervig. El kell kezdeni ellenőrizni mindent. Szerencsére úgy tűnik, hogy már találtál egy hibás működésű pontot.

Az OPA134 kicsit nagyobb áramot vesz fel, ez talán nem tragédia, de mint minden más eltérésről, erről is tudni kell.
(#) Primary hozzászólása Márc 16, 2017 /
 
Nem teljesen témába vágó, de egy I2S bemenetű erősítőnél hogyan szokás megoldani a hangerő szabályozást? Vagy ha mondjuk van egy pár AES bemenetű aktív stúdió monitor, akkor honnan fogják tudni, hogy ők jobb vagy a baloldal, illetve itt hogyan van megoldva hangerő szabályozás?
Ha a forrásnál csökkentem a hangerőt, akkor ha jól sejtem csökkenni fog a hangadat felbontása.
(#) elektros90 válasza Primary hozzászólására (») Ápr 30, 2017 /
 
Szia.
I2S bemenetű erősítő esetén az IC-nek van I2C és/vagy SPI vezérlő bemenete, amin közlöd vele a hangerőt, ill. egyébb beállításokat. A hangadat "felbontása" konstans. Az IC tartalmazza a hangerő szabályozásához szükséges elektronikai blokkokat.
(#) Primary válasza elektros90 hozzászólására (») Máj 1, 2017 /
 
Ez jól hangzik. De a ha aktív hangfalról van szó, akkor ott ki lehet választani, hogy éppen melyik oldalon van?
(#) elektros90 válasza Primary hozzászólására (») Jún 3, 2017 /
 
Nem egészen világos a kérdés, de akkor tegyük tisztába a dolgokat.
Csatoltam pár képet amin elmagyarázom.

A kérdésed nem illik. a témába, mivel itt olyan erősítőkkel foglalkoznak aminek a kimeneti jele értékben diszkrét (log 0, log 1). Bemeneti jele meg többnyire analóg. Amivel te foglalkozol az a DAC, digitális bemeneti jellel és analóg kimeneti jellel. A hangszórónak analóg jellre van szüksége.

Tehát az 1. kép egy általam választott DAC blokkvázlata.
Lényegében 3 részből áll:

a.) adat bemenet I2S
b.) Konfigurációs bemenetek SPI
c.) Analóg jel kimenet

Az a blokkba küldöd az audio adatokat ami pl. 16bit bal +16bit jobb adat. Az IC ben levő logika valamilyen módszerrel feldolgozza a kapott adatokat, majd a c blokkba továbbítja. Ebben a blokkban van erősítő is aminek az erősítését tudod állítani a b blokkba küldött parancsokkal. A kimeneti jel maximális értéke függ a beállított erősítés mértékétől. Maga az erősítő lehet lineáris class A/B, vagy diszkrét class D.

Visszatérve a kérdésedre: Ha megnézed az IC sztereo. Tehát van egy jobb és egy bal kimenete. Értelemszerűen a bal hangszórót a balra, a jobbat a jobb kimenetre kell kötni.

De honnat is lesz nekünk jobb és bal hang adatunk? Tegyük hozzá, hogy pl. a notebook jack kimenetén nem kapunk majd I2S audio adatokat. Ilyen erősítő esetén valamilyen "számítógép" (értsd PC, DSP, MCU...) digitális kimenete adja a bemenő jelet.
De még mindig nemtudjuk honnat lesz az adatunk...
A számítógép dekódolja pl. az mp3, wma stb. hangfájlokat. Ezek egyébb adatokon kívül tartalmazzák a jobb es bal hangcsatorna adatait is. A dekódolás után az adatok továbbítva vannak az I2S kimenet által a DAC IC bemenetére.
Ha pl. az mp3 fájl frekvenciája 44000Hz, akkor 1mp hanganyag 2x 44000 darab hangadatot fog tartalmazni, amiket kettesével (B+J) kell elküldeni a DAC-nak.

Nagyjából ennyi. További lépésekben ajánlom szétnézni a DAC-s témákban.
A hozzászólás módosítva: Jún 3, 2017
(#) Zsarka hozzászólása Aug 16, 2017 /
 
Csak egy naív kérdés: mi lenne ha létraszűrőt csinálnánk több kisebb tekercsből kondiból ??
(#) Pafi válasza Zsarka hozzászólására (») Aug 16, 2017 /
 
Sokkal nagyobb meddő lenne az első tekercsen, ezért nőne a veszteség. A terhelő impedancia függvényében jókora rezonanciák alakulnának ki. Bonyolultabb lenne lényegi előny nélkül.
A hozzászólás módosítva: Aug 16, 2017
(#) Zsarka hozzászólása Aug 27, 2017 /
 
Kezdésnek talán érdemes lenne megpróbálni, komolyabb táp megépítése előtt.

TL494 D1.PNG
    
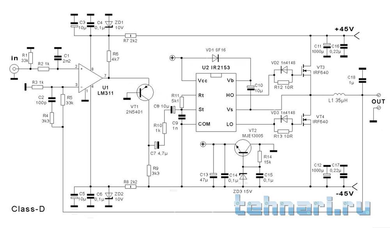
(#) szikorapéter hozzászólása Aug 27, 2017 /
 
Sziasztok. Orosz fórumot böngészve találtam e rajzra melyhez találtam videót és sok mást is (ami alapján működőképesnek látszik a dolog) így gondoltam megépítem egy tesztpanelre, és ha jó építek belőle egy stereo végfokot. A kérdésem az lenne hogy a +-45V nál mekkora teljesítmény várható ebből az erősítőből saccra? Válaszokat előre is köszönöm.
(#) dara válasza szikorapéter hozzászólására (») Aug 27, 2017 /
 
Azért nem nehéz kiszámolni,de saccra 4 ohm 200W.Én ezt már régebben megépítettem,bulizni megfelelő.
(#) szikorapéter válasza dara hozzászólására (») Aug 27, 2017 /
 
Én is úgy láttam hogy működhet a rajz, Az induktivitás mindenképpen fazékmagos legyen? Vagy csak az érték a lényeg és persze a légrés?
A hozzászólás módosítva: Aug 27, 2017
Következő: »»   187 / 241
Bejelentkezés

Belépés

Hirdetés
XDT.hu
Az oldalon sütiket használunk a helyes működéshez. Bővebb információt az adatvédelmi szabályzatban olvashatsz. Megértettem