Fórum témák
» Több friss téma |
Fórum » Erősítőhöz való hangsugárzó védelem (koppanásgátló)
Témaindító: Thom, idő: Márc 14, 2006
Témakörök:
Egyik jobb döntés, mint a másik
Kösz a választ, de egy ilyen kapcsolás megtervezéséhez nem vagyok elég képzett.
Sziasztok!
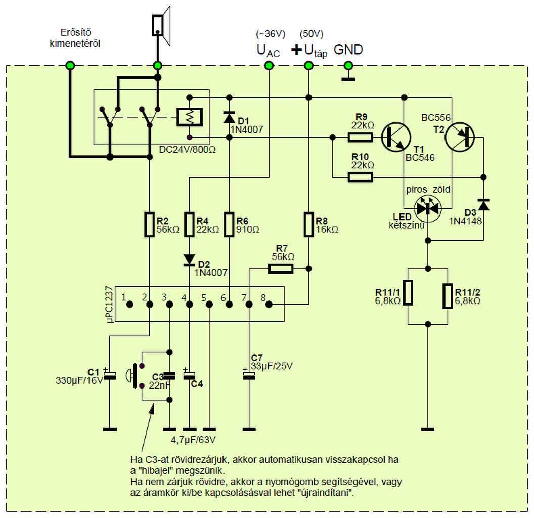
Elkészítem én is az uPC1237-es hangsugárzó-védő áramkört. 2 darabot kell építenem, így az átszámolandó alkatrészek értékét nem jegyeztem fel a panelre, remélem jók, de a következőképp alakulnak: DC23V-os tápfeszhez: R4 - 9,1k R6 - átkötés R8 - 6,8k R11/1,2 - 2,7k - de csak 4,7k van itthon DC35V-os tápfeszhez: R4 - 16k - 2db 8,2k sorba kötve R6 - 200R - 2db 100R sorba kötve R8 - 11k R11/1,2 - 4,3k - de csak 4,7k van itthon Továbbá módosítottam C1 értékét 470µF-ra (hosszabb késleltetés miatt), C7 értékét pedig 47µF-re merthogy abból is csak ilyen van itthon. A C3 környékén lévő 2 szögletes forrszem a RESET nyomógombját hivatott biztosítani. A hozzászólás módosítva: Jan 20, 2017
Sziasztok,
van egy régi Orion SE 1025 B erősítőm, amit most újra használni tervezek. Borzasztó nagyot "rúg" a hangszórókba. Ijesztő hallani.... ![]() NYÁK-ot készíteni nem tudok, de találtam ezt a panelt. Az lenne a kérdésem, hogy szerintetek ez be tudja-e tölteni a kívánt feladatot? Másik kérdésem: a fenti típusú erősítőből tudok-e "lopni" e panel működtetéséhez szükséges 12-16V egyenfeszültséget? (Van-e benne olyan pont, ahol ilyen feszültség, a szükséges néhány száz uA mennyiségben rendelkezésre áll?) Nagyon köszönöm a reakciókat.
...vagy vegyek hozzá egy ilyet? A 0,5 elég lehet a panel működtetéséhez?
Sziasztok! Beleszerkesztettem az Alkotó fórumtárs által rajzolt/tervezett kapcsolásba egy plusz relét, amivel a toroid lágyindító ellenállását szeretném rövidre zárni. Vetnétek rá egy pillantást, hogy jól fog ez működni?
Szia! A beiktatott tranzisztor bázisára vigyél külön 22k ellenállást!
Az ötlet roppant kockázatos. Vészes közelségbe kerül a jelföld és a hálózati feszültség. DC hibánál a lágyindító ellenállásain folyik a primer áram. Az sem zárható ki, hogy a táp direktbe kapcsolása egy parányi DC hibát generál, ettől elkezdhet ciklikusan kapcsolgatni. Vannak jó lágyindító áramkörök a témájukban, inkább azok közül válassz egyet!
Köszi! Azért gondoltam erre, mert a jelföld össze van kötve a hálózati földdel és szerintem a hálózati csatlakozóban közelebb van a fázis a védőföldhöz, mint ebben a relében. A nyákot pedig kivágnám a tekercs és az érintkezők között. NTC ellenállást szeretnék kapcsolni vele, tehát nem hiszem hogy a kapcsolás bármilyen hatással lenne a védelemre. De valószínű megfogadom a tanácsodat, aztán nézek valami bevált kapcsolást.
Sziasztok!
Beüzemeltem az UPC-s védelmet, de szomorúan tapaztalom hogy csak DUO-leddel üzemel megfelelően. Hogyan tudnám kiküszöbölni ezt a problémát?
Szia! Mi a gond, ha te kötöd össze a két LED-katódot?
Az hogy csak az egyik világít. Amikor hibát "generálok" akkor ontja a relét, és az az egy LED ami világít halványabban világít. Ha reseteli magát az áramkör, akkor a relék újra behúznak, majd a LED ismét erősebb fényerővel világít. Egy piros és egy kék víztiszta LEd-et szeretnék használni, és a piros világít, a kék meg se nyikkan. már kicseréltem másik kettőre de egyik sem üzemel. Viszont a duoled hibátlanul teszi a dolgát.
A hozzászólás módosítva: Feb 4, 2017
Próbáld egyszerre, csak egy LED-del az egyik, majd a másik pozíciót! Olyan mintha a piros és a kék anódjai összeérnének.
A hozzászólás módosítva: Feb 4, 2017
Próbáltam, de semmi. Minkét helyzetben kipróbáltam, 3 másik ledet is, de semmi.
Nem ezzel kapcsolatban, de volt már a "víztiszta" leddel zavaros tapasztalatom.
Nálam az volt a gond, hogy mikor 12 V-ról szépen világított, akkor ezzel együtt még 3 V körül is konkrét fénye volt, csak kicsit halványabb. Egy normál led, ugyanekkor a két értéken egyértelműen világít/nem világít állapotot mutatott. De konkértan ez a kapcsolás, nekem most is be van kötve két darab (piros-zöld) led-el, amik normál ledek, és prímán váltogatják egymást. Javaslom ezek használatát.
Sziasztok!
Szeretném megépíteni a Skory-féle hangszóróvédelmet és nem találok utalást arra, hogy a rajzon C1-C4 poziciókban lévő fóliakondik (2,2uF) milyen feszültségtűréssel kell rendelkezzenek. Tippem, hogy a védendő erősítő tápfeszültségéhez kellene igazítani (pl.: +/- 60V tápfeszű erősítőnél 80-100V körüli kellene?). Jól gondolom, vagy elég oda kisebb feszültségű is? A hozzászólás módosítva: Feb 9, 2017
Igen pontosan, nekem ez működik tökéletesen elsőre. A zener feszültségét kell jól megválasztani.
C2, C4-en max a tranyók nyitófeszültsége lesz, ezek lehetnek akár 6V-os kondik is.
C1,C3 feszültsége maximum a tápfesz leosztva R1/R2 ill. R3/R4 arányában. Azaz ha R1=R2 akkor egy +-40V-os erősítő esetében ide elegendő a 25V-os kondi. A méretek jelentősen csökkenthetők is, mivel manapság már SMD kerámia kondiból is kaphatók megfelelők, csak azokat célszerű feszültségre kicsit túlméretezni. A hozzászólás módosítva: Feb 9, 2017
Köszönöm a választ!
Idézet: „C1,C3 feszültsége maximum a tápfesz leosztva R1/R2 ill. R3/R4 arányában.” Valóban, hisz ott egy feszültségosztó van ![]() 2,2µF 50V-os kondim van itthon bőven. Az erősítő tápfeszültsége +/- 60V így akkor az elég lesz. Üdv!
Míg C2, C4 helyén jó a közönséges elektrolit kondenzátor (0,6V fordított polaritás még rongálja), addig C1, C3 pozíciókba polaritás független kapacitást kell beültetni.
Sziasztok. készítettem egy puffer panel tervet. kérdésem a következő lenne ha 92-95 v a tápom mit kéne módositanom az UPC1237 kapcsolásban. előre is köszönöm a segítséget.
Szia!
92V-ból 24V ot hasznosítani rendkívül veszteséges. Javítana a helyzeten, ha sorba kötnéd a relétekercseket. A rajzi mérete alapján nem tudom elbírálni a betervezett relé terhelhetőségét, de a fizikai mérete alapján elég kicsinek tűnik. Ilyen teljesítménynél Song Chuan 832-es reléket szoktam látni a gyári készülékekben. KIT-ben egész jutányos áron szerezhető be, igaz kisfeszültségű tápot igényel. Ha az uPC1237 65V-nál magasabb feszültségről történő járatására keresed a választ, akkor javaslom egészítsd ki egy magasabb feszültségtűrésű tranzisztorral, például MJE340-nel. A kapcsolása legyen földelt bázisú. Bázis menjen a 8-as lábra 4k7-10k ellenálláson keresztül, emitter a 6-osra, a kollektor pedig az előtét-ellenálláson keresztül hajthatja a reléket. A magas tápfeszültségre tekintettel elhagynám valamennyi LED-et. Ezt a közös munka-ellenállásos Clip/Signal áramkört nem is tudom hogyan gondoltad.
A panel nem pici. Mivel Roe csavaros kondik lesznek rajta. A relėnek, sajnos pontos terhelhetőséget. Nem tudok. Mivel csak annyi van rajta (1100 ohm), a papucsokból ítélve kB 10-15A terhelhetőségű lehet. A clipp áramkőr egy gyári kapcsolásból loptam. Már alkalmazom máshol is. Számomra egyszerűbb ės, univerzálisabb is. Timivel be állítani mint fix ellenállâst tenni. Ezt a tranzisztor megoldást kipróbálom. Akkor sorosan tegyem a relė ket, és mellé a tranzisztor. Ha jól értelmeztem?.
Mellékelem a bekötést. A képleteket értelemszerűen kell használnod, az R8 osztóját módosítottam, hogy jusson elegendő bázisáram a T1-nek. Sajnos neked kell kikísérletezned, hogy T1 teljesen kinyisson és az IC 8-as láb se essen ilyenkor 3,3V alá.
2sc4793. Esetleg jó? Mje340helyett helyett az van itthon.
Lassan elkészül a koppanàs gátló. Puffer mezőben, és clipp áramkörel egybe. Valahogy így fog kinezni.
Üdv mindenki. A segítségeteket szeretném kérni. Arról lenne szó , hogy van egy szobai erősítöm. Bekapcsoláskor koppan. Ezért épitettem az egyik honlap alapján 1 koppanásgátló áramkört. Bei indult, jó minden, csak annyi a gondiom, hogy az erősítőmből meg kapja a táp feszt ( ~25V)-ot, és a relé felé (+ 32V)ot küld. namármost arelével sorba van kötve 1db 470-ohm os ellenállás, a honlap szerint ezen kell variálnom, hogy be állíthassam a relé tápfeszültségét, kérdésem milyen ellenállásra cseréljem, hogy 24 (+-2-3V) legyen a relére jutó egyen fesz??? Válaszotokat előre is köszönöm üdv.
A hozzászólás módosítva: Márc 18, 2017
Tudni kell a relé tekercsének ellenállását a válaszhoz. Ez hány ohm?
|
Bejelentkezés
Hirdetés |


















